北京A股上市公司恒泰艾普集团股份有限公司(下称恒泰艾普)与山西山能发电有限公司(下称“山能发电”)的“故事”迎来新进展。
6月7日,恒泰艾普关于收到山能发电增持公司股份计划告知函公告。
公告显示,山能发电拟通过集中竞价方式或法律法规认可的其他方式增持公司股份,增持金额为不低于人民币15000万元且不超过人民币30000万元,本次增持不设定价格区间,将根据公司股票价格波动情况及二级市场整体趋势,择机实施增持计划,自本公告披露之日起6个月内实施完成。
这次增持,在该公告中解释为山能发电对公司未来发展的信心及公司价值的认可。

世界晋商网关注到,这将成为继2021年5月25日,恒泰艾普拟向山能发电发行股票不超过 213,633,977股,募集资金总额不超过7.24亿元之后的进一步增持。 顺利的话,届时山能发电持有的恒泰艾普股份比例将由23.08%再次上升,山能发电将成为公司新的控股股东,而实际控制人也将变更为山西能源总公司。
恒泰艾普与山能发电的“故事”,从其收到深交所关注函开始引发市场格外关注。在关注函中,深交所要求恒泰艾普进一步主要解释实际控制人山西能源总公司的国资背景、山西能源总公司被法院列为失信被执行人以及山西能源总公司和山能发电近三年财务情况等相关事宜。
6月6日晚,恒泰艾普给予回复公告。
世界晋商网梳理其大意如下:
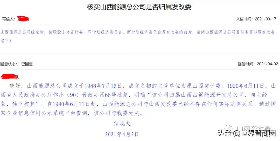
1、作为山能发电控股股东及实际控制人的山西能源总公司,确认山西省发改委为公司的唯一股东,但双方不存在隶属关系。
导致山西能源总公司国资背景略显神秘或者说模糊的主因,则在于其与吕梁能源开发总公司“过程并不完善”的脱钩。公告显示,1988年5月, 山西省政府于同意成立山西晋能联营公司,并提供流动资金两千万元 ,性质为全民所有制和集体所有制企业共同联合的经济实体,公司由省计委组建,属省计委直接领导,实行计划单列,实行自负盈亏、自主经营、独立核算。后于当年更名为山西能源总公司。

两年后即1990年,山西省政府同意 山西能源总公司与山西省计委脱钩,并归属吕梁能源开发总公司(现已注销)领导 ,自主经营,独立核算,为大型二类企业。
又是短短两年后也就是在1992年,在一则《关于吕梁能源公司管理问题的研究意见》中认为,省吕梁能源公司应下放吕梁地区直接管理,同时强调 山西能源总公司与其脱钩,实行属地管理,行业归属省直厅局。 但由于当时并未确定归属厅局,实际使得山西能源总公司形成了无主管部门的企业。
1996年,山西省计划委员会正式建议, 山西能源总公司可作为无主管部门企业试点。

鉴于山西省计委组建公司之时,提供过流动资金两千万元,且其至今仍是公司实际出资的唯一股东(山西省计委后已于2003 年改组为山西省发改委),因此确认 山西省发改委为山西能源总公司的唯一股东。

(公告提及的回复)

但经过公司管理归属的反复更替,以及从管理架构看,公司最高决策机构是董事会,董事会成员由公司聘任,不存在由国有资产监管管理部门任命或委派董事的情况。因此,目前 山西能源总公司与山西省发改委无关联属性,不存在直属关系。

“历史遗留问题”长期未得到明确处理,导致对山西能源总公司国资背景认知模糊。造成近年来,国资大背景成为在山西能源总公司及旗下子分公司投资网贷平台的最大宣传噱头,也成为了其不断陷入网贷平台爆雷新闻中,投资者不断问询的问题之一。
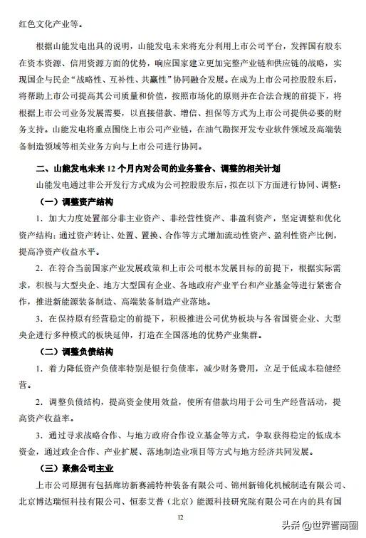
另世界晋商网关注到,在回复对恒泰艾普业务整合、调整的相关计划中,采用的最新表述为“积极利用山能发电国有企业性质的背景”。

山西能源总公司决意不向上追溯认定相关国资监管部门为实际控制人的另一大缘由便是公司决策亦已完全“脱钩” :山西能源总公司表示,根据山西能源总公司现有有效的《公司章程》第十条规定,公司最高决策机构是董事会,董事会成员由公司聘任,不存在由国资监管部门任命或委派董事的情况,且集团公司董事会是公司及子公司对外投资的最终决策机构并对决策结果承担责任,无需经过国资监管部门的批准。
从山西能源总公司及省发改委的回复中基本可以得出这样的大意—— 由于省发改委曾提供过流动资金,且至今仍无其他部门公开注资,所以省发改委仍是唯一股东,但省发改委却直言其与山西能源总公司已经不存在任何实际法律关系;虽然公司二次脱钩,但脱钩后没有明确归属,公司是无主管部门企业,最终决策
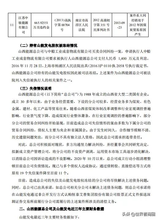
2、对于山西能源总公司被法院列为失信被执行人一事,则归结为宏观调控下煤炭行业的整体萧条问题,以及多数为山西能源总公司因下属分公司的贸易合同纠纷承担的连带责任。
公告显示,从2014年到2019年,山西能源总公司被法院列入失信被执行人涉及的相关案件共有11起,多数为下属分公司的贸易合同纠纷,债权人主要为央企和省属国企。由于发生时间久,合作细节模糊不清、历史遗留问题突出,而分公司不具有独立法人资格,因此总公司需承担连带责任。



山西能源总公司解释称,自2020年10月以来,总公司成立行动小组清理整顿目前总公司负债情况。现已与多个债权人达成协议,通过债转股、直接偿还等方式将原有19个失信案件降至目前11个,并表示将尽快解决上述债务问题。
同时,总公司已出具承诺,如总公司相关分公司未解决上述债务问题,则总公司承诺将在山能发电通过非公开发行方式认购恒泰艾普集团股份有限公司股票正式文件报送深圳证券交易所前履行分公司需履行的上述案件所涉及的清偿义务。
3、关于对山西能源总公司和山能发电近三年财务状况的回复,大意为山西能源总公司积极向新能源行业转型发展,业务范围涉猎广泛,尽管山能发电资产总额约11.30亿元,负债总额7.06亿元且资产负债率逐年提高,但其将出售及担保评估值合计为 12.47 亿元的两块资产,证明其有足够的收购能力。
公告称,山能发电成立于 2017 年 11 月 15 日,系山西能源总公司的全资子公司,其主要业务包括能源、新能源发电业务和城市充电基础设施的投资、建设、运营,以及新零售、12红色文化产业等。
而山西能源总公司自成立之初定位为全省范围内的焦炭、生铁、铁合金、工业硅等重要能源化工原料等产品的经营。目前山西能源总公司形成了传统能源与新能源齐头并进的产业格局。资产包括:主焦煤煤矿、焦化厂、洗煤厂、油库等传统资源资产;清洁能源发电、城市充电基础设施、新能源汽车、配售电业务等清洁能源资产;还涉及新零售项目、文旅康养项目和农业项目。
业绩方面, 山西能源总公司2018年、2019年及2020年营业收入分别为45.25 亿元、40.34亿元、47.33亿元。山能发电资产总额近三年分别为0.68亿元、6.54亿元、11.30亿元,负债总额分别为0.22亿元、6.30亿元、7.06亿元,净利润分别为0.16亿元、0.38亿元、0.34亿元,资产负债率分别为为32.84%、55.06%、62.53%。

山能发电本次收购资金来源于其自有资金及自筹资金。拟出售北京东二环房产合计4062.32㎡,评估值6.54亿元的资产进行融资,以评估值5.93亿元的北京亦庄地块作为担保进行银行*款贷**融资。其表示,这两资产评估值合计为 12.47 亿元,超过山能发电本次认购恒泰艾普本次非公开发行股票所需的资金,具备本次收购的履约能力。
6月7日,山能发电拟通过集中竞价方式或法律法规认可的其他方式增持公司股份,增持金额为不低于人民币15000万元且不超过人民币30000万元。这无疑也是在强调其有十足的收购资金和能力。
这是继深交所发布关注函之后的数天,恒泰艾普就山能发电和山西能源总公司的相关事宜作出的进一步解释,以及山能发电的新动作。山西能源总公司的历史遗留问题重新走向台前进行了最新梳理,接下来需深交所的最终认定。
与此同时,世界晋商网关注到恒泰艾普。其公司发展有着同山西能源总公司一样的错综复杂。
从其官网来看,恒泰艾普是一家高科技、集团化、国际型的综合能源服务商,集团于2011年1月7日在深圳证券交易所上市。

但自近几年开始,恒泰艾普的发展严重滞缓,营收不断下滑。
与此同时,其内部控制权纷争不断上演,多次易主令恒泰艾普进一步“陷入危机”。
2019年7月,银川中能通过“股份转让+一致行动协议”的方式,掌控了包括孙庚文所持10.67%的股份以及一致行动协议控制了孙庚文持有的4.96%股份,共计15.63%的股权成为恒泰艾普控股股东,实际控制人由刘亚玲代替了孙庚文。
彼时双方约定,银川中能应于2019年8月4日前支付全部股份转让款,但目前银川中能仍有8600万元尾款未支付。约定未成,银川中能持有恒泰艾普股份同步减少至10.67%。
内部震动造成恒泰艾普发展持续走下坡路。2019、2020年,恒泰艾普不仅净资产收益率为同行业内最低,且两年净利润告负。

2020年7月开始,北京硕晟及其一致行动人李丽萍在二级市场多次举牌恒泰艾。天眼查显示,目前包笠为恒泰艾普法人,李丽萍持股14.68%,银川中能持股10.67%,孙庚文持股4.96%。

5月19日,李丽萍阵营要求罢免马敬忠等多名董事、监事,并提请选举己方人员担任董事、监事。股东“逼宫”引交易所连发关注函。
而此时山西能源总公司的加入,将以超23.08%的持股占比,代替李丽萍阵营,成为恒泰艾普新的实控人。
也许恒泰艾普的控制权之争还将演绎下去,但世界晋商网认为,若山西能源总公司此次能够顺利入主,也不失为恒泰艾普新的发展机会。只是无论是山西能源总公司归属问题的曲折,还是恒泰艾普的内部动荡以及资金问题,都是摆在其面前不小的障碍。
山西能源总公司和恒泰艾普究竟能够走多远,只能交给时间给予回应。











来源:世界晋商网综合山西资本圈等