骨性关节炎(Osteoarthritis, OA)是一种常见的慢性、退行性关节疾病。全球OA 患者数量高达3.55 亿,目前尚无逆转疾病进展的治疗手段,给社会带来了巨大的经济负担。干细胞治疗OA在基础研究和临床试验上都取得了一定的效果,但仍然存在细胞治疗剂量较大引起局部肿胀、疼痛的副反应,活细胞注入体内命运转归不明导致安全性不可控等问题。近年来,各种生物材料被广泛应用于递送细胞或药物,如具有生物可相容性和可降解性的明胶微凝胶(gelatin microcryogel, GM),与传统的单层细胞培养技术相比,这种三维(3D)细胞培养系统中具有更广泛的细胞-细胞和细胞-基质相互作用,使细胞更接近组织的生理环境,处于最佳的生长状态,成为多种疾病新的治疗策略。

成果发表于顶尖杂志
2021年2月25日,华中科技大学同济医学院附属协和医院田洪涛教授团队在期刊Chemical Engineering Journal(IF:10.652)上发表了题为Implanted 3D gelatin microcryogel enables low-dose cell therapy for osteoarthritis by preserving the viability and function of umbilical cord MSCs的研究论文(论文链接:https://www.sciencedirect.com/science/article/pii/S1385894721007312)。该论文的研究构建了脐带间充质干细胞(UCMSCs)和明胶微凝胶的细胞材料复合物(UCMSC-GM),证明了GM提供的3D培养环境能够提高细胞的活性、分泌功能以及对抗异常力学载荷的能力,使UCMSCs在体内更持久地保留,通过分泌生长因子促进软骨修复和调节滑膜炎症,达到了10倍细胞悬液的治疗效果,为OA低细胞剂量治疗提供了新思路。
该团队前期研究显示,脐带间充质干细胞(Umbilical cord mesenchymal stem cells, UCMSCs)能够减轻软骨表层细胞损伤,并抑制巨噬细胞介导的滑膜炎症,且三次给药的疗效优于单次注射,相关研究成果于2020年7月发表在期刊Journal of Orthopedic Translation,论文链接:https://www.sciencedirect.com/science/article/pii/S2214031X20300371?via%3Dihub。
本研究基于前期研究成果,进一步探讨明胶微凝胶-干细胞复合物降低细胞治疗剂量的可行性。本研究首先利用微阵列芯片,高效、快速制备出明胶微凝胶材料,再逐步优化其力学强度、孔径、降解速度等性质,并进一步探索了不同的细胞种植浓度和体外培养时间对UCMSCs在材料上的增殖效率影响,从而筛选出UCMSC-GM较为高效的构建条件。

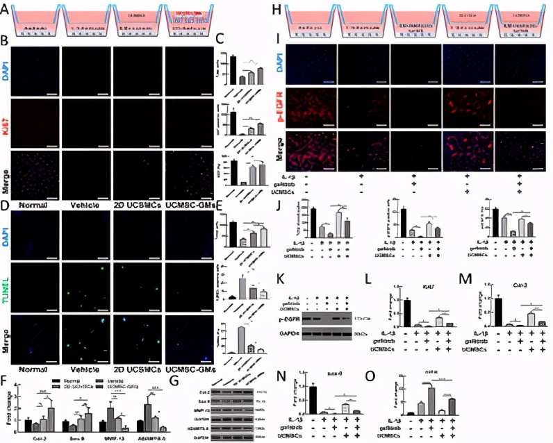
进一步功能实验发现:相比较于平面培养的UCMSCs,GM提供的3D细胞培养环境能够促进干细胞释放表皮生长因子受体(Epidermal growth factor receptor, EGFR)信号通路的配体蛋白EGF和TGF-α,从而促进软骨细胞的生长,这可能是由于肿瘤坏死因子α转换酶(一种调控EGFR配体蛋白成熟和释的重要金属蛋白酶)上调引起。而EGFR的*制剂抑**吉非替尼(Gefitinib)则能阻断这一作用,进一步证明了UCMSCs-GM通过调控EGFR信号通路发挥作用。

传统观念认为,移植的干细胞在组织缺损处定植生长、分化是主要其发挥再生作用的主要机制。本研究应用小动物活体成像及细胞荧光定位示踪技术发现,移植入小鼠关节腔的UCMSCs主要定植于滑膜、半月板及软骨下骨,极少量分布在软骨组织,提示干细胞修复软骨损伤主要为间接作用,比如分泌细胞因子增强内源性修复及抑制炎症反应。此外,GM显著增强了UCMSCs在关节腔内定植时间,提高了细胞的使用效率,极大地降低了细胞使用剂量。

关节疼痛是OA影响患者生活质量最主要的症状,也是OA患者就医最主要原因。研究表明滑膜炎症是OA疼痛产生的重要原因。因此,本研究进一步比较了UCMSCs和UCMSC-GMs对滑膜炎的治疗效果。我们发现GM能够促进UCMSCs抑制滑膜炎症及缓解疼痛的作用。

综上所述,本研究找到了GM应用的最佳条件,验证了GM对所搭载细胞活性和细胞因子分泌功能的促进作用。重要的是,GM增强了UCMSCs在体内的定植时间,显著提升了UCMSC的修复软骨和抑制滑膜炎症、关节疼痛的治疗效率,并且发现移植的UCMSC主要存在于滑膜,提示了干细胞治疗OA的新机制。我们认为,基于GM对UCMSC的综合作用,使低细胞剂量治疗OA成为可能,为生物材料辅助干细胞疗法在治疗OA的临床应用提供了理论依据。
田洪涛教授团队一直从事膝关节骨性关节炎阶梯治疗系列研究(PI:田洪涛),包括OA干细胞治疗的关键技术(国家卫生健康委员会干细胞临床研究项目一项,武汉市3551人才项目一项);膝关节炎保膝治疗策略及关键技术;关节置换日间手术疗效及卫生经济学分析的临床研究等。基于本研究基础,团队目前已开展脐带间充质干细胞治疗膝关节骨性关节炎的临床研究。(中国临床试验注册中心,注册号: ChiCTR2000039017,http://www.chictr.org.cn/showproj.aspx?proj=62498,PI:田洪涛)