更多优质文章、名老中医免费直播、中医临床验案、书方药学习库,尽在“甘草学园”——纯粹、专业、平等、开放的中医学习交流社区,与中医同道共成长。
文章来源:甘草学园
原文链接:https://www.igancao.com/aq
作者:张志军
2022年5月中旬,我接诊了一位下肢水肿病人,表现为下肢肿胀,刚开始时以右心衰竭接诊,造成误诊,在治疗三天后,病情加重。再诊,出现下肢严重水肿、疼痛、红斑时,即修改诊断与处方。为提高首诊治疗下肢水肿的临诊水平,现将诊治经过与大家分享。
一、病史背景
1、叶氏2015年-2020年右心衰竭病史
2015年9月,接了一位严重下肢水肿、气急、胸闷、紫绀的74岁男性老人,判断为:右心衰竭。当年参照李可老师破格救心汤的思维,持续进行了近5年的中药治疗。实践是检验真理的唯一标准,这位严重心衰老人,原来每年都要住院5-6次,经过连续5年治疗,这位病人没有住过医院。下肢水肿、气急完全消失,正常人生活,但每天坚持服用中药。披露一下当年的中医抢救处方,不是自己称为中医抢救处方,这种处方本身对中医来说,就是抢救,估计99%的中医医生没有开过这种抢救处方,因为这张处方曾拿到其它医院,没有一位医生敢接转方。



2、叶氏-2020年11月28日肺癌病史
2020年11月28日,80岁叶氏CT报告:左肺舌段:2.2cm*3.0cm软组织影,分叶状,见长短不一毛刺,斜裂胸膜牵拉。诊断:左肺舌段占位,考虑恶性肿瘤。
本来耽忧心功能不好,难以承受手术创伤的打击,我将病人推荐到宁波二院胸外科,医生马上收治入院。术后证明,这种耽忧是多余的,与普通人一样,如期出院。
术后冰冻病理切片:左上肺叶差分化恶性肿瘤,大部分呈梭形,低分化鳞癌伴肉瘤样癌分化需考虑,其他间叶源性恶性肿瘤待排,需免疫组化分型。肿块最大径2cm。
病理:多形性癌,其中腺癌成分<10%;肿瘤大小:最大径2cm.脉管侵犯(+),肺膜侵犯:紧贴。6组淋巴结3/3枚见癌转移。
基因测序(2021年1月1日):EGFR基因21号外显子P.L858R错义突变:丰度85.9%。靶向药敏感性:吉非替尼、厄洛替尼、埃克替尼、阿法替尼、达可替尼、奥希替尼。全部敏感,*级A**。
3、肺肉瘤样癌诊治进展
这个病人诊断为低分化鳞癌伴肉瘤样癌,比较少见,服用埃克替尼靶向药,持续一年即发生转移。

4、2022年1月叶氏锁骨上窝淋巴结转移
2022年1月发现锁骨上窝淋巴结,经穿刺证实为恶性结巴结。改用阿美替尼治疗二个月,没有明显改善,停用阿美替尼,改用特瑞普利单抗注射液(拓普)。药后10天,药物反应非常大,不能行走,呼吸困难,进食困难,上二楼都非常困难。
二、下肢水肿诊治
1、下肢水肿诊治,误诊为:右心衰竭下肢水肿
2022年 5月19日星期四,病人来诊:发现左侧中度下肢水肿,轻微胀痛,无红肿。右侧下肢水肿不明显。
根据既往长期心衰接诊7年的经验,惯性思维,误以为下肢水肿仍为右心衰竭引起,仍根据以往的经验,开了破格救心汤之类的中药3剂,嘱咐观察疗效。


2、2022年 5月22日星期日门诊,修改诊断为脉管堵塞有关
2022年 5月22日星期日门诊,左侧下肢水肿加重,局部红斑,疼痛剧烈,局部按压与一般凹陷性水肿的水肿不一样,皮肤绷紧。判断水肿性质与脉管堵塞有关,治以清热解毒、活血祛瘀之法进行治疗。
3、2022年5月23日左侧下肢深静脉血栓形成的诊断报告
判断正确,第二天,在宁波二院得到证实,是深静脉血栓形成。当然,临床医生门诊的判断,只能是静脉堵塞之类的, 究竟是血栓形成,还是瓣膜病变,还要借助B超诊断。

4、治疗左侧下肢深静脉血栓形成的第一次对比

三、下肢水肿误诊原因分析
各种原因造成组织间隙液体郁积都会造成水肿。体内液体失衡主要原因有:血浆渗透压下降、毛细血管通透性增加、毛细血管静水压增加和淋巴系统阻塞。
1、下肢水肿的鉴别诊断

2、早期淋巴水肿与下肢深静脉血栓形成的鉴别
早期淋巴水肿与下肢深静脉血栓形成在临床表现上有相似之处,在下肢水肿没有伴有疼痛、红斑、疼痛体征时,难以诊断。超声检查能使下肢深静脉血栓和淋巴阻塞的诊断得到提高。
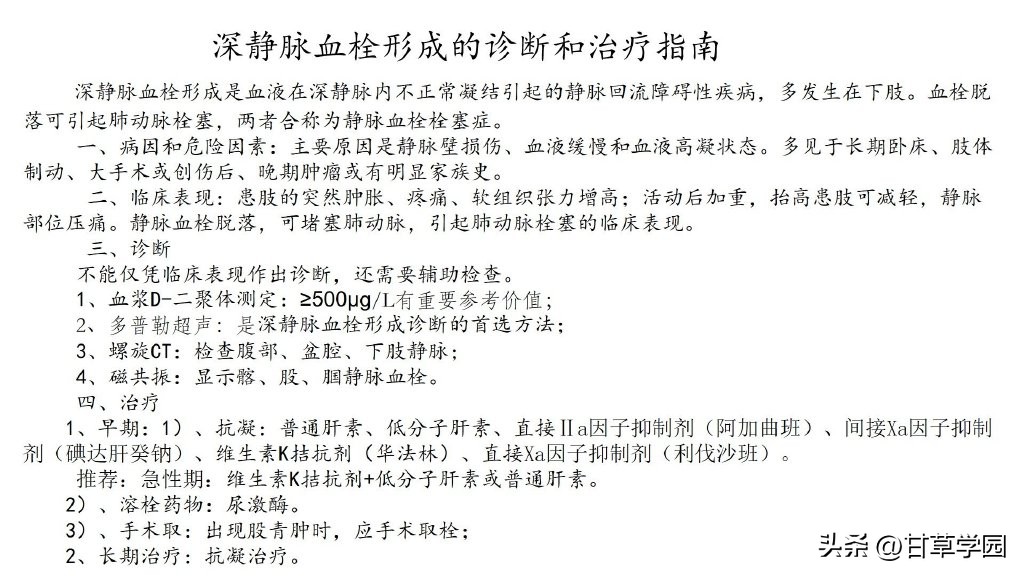
3、深静脉血栓形成的诊断和治疗指南

4、中医药治疗深静脉血栓研究

5、治疗深静脉血栓形成的处方,疗效还是明显的。

I 原创声明
本文为甘草学园论坛医生原创,未经作者授权,严禁转载;
授权后转载请注明:来源甘草学园公众号、作者姓名;
文中方药仅供参考,请在专业中医师指导下辨证用药,切勿擅自试药!
I 甘草医生声明
本文仅供学习用,版权归相关权利人所有,如存在不当使用的情况,请随时与我们联系。
我们尊重原创,若您转载本文,请注明:来源甘草学园公众号、作者姓名。
若因版权纠纷、擅自试药等引发问题,后果自负。