
近期,由中国医师协会检验医师分会临床质谱检验医学专业委员会撰稿的《MS/MS技术在新生儿氨基酸,有机酸及脂肪酸氧化代谢障碍性疾病筛查中的应用共识》在《检验医学》(2019年34卷第6期)发表论著,探讨了液相串联质谱(MS/MS)技术在新生儿遗传代谢性疾病筛查中的应用。上述“应用共识”的主要撰稿单位为首都医科大学附属北京妇产医院质谱中心新筛实验室(隶属检验科 )。
北京妇产医院质谱中心于2017年8月成立,是国内公立医院中最早成立的专业质谱团队之一。在医院领导的大力关心和支持下,质谱中心近两年来发展迅速,成绩斐然,已经成为国内覆盖检测项目最完整的临床质谱实验室之一,其临床价值和学术声誉得到了广大检验界同行的认可。目前质谱中心拥有包括液相串联质谱,气相串联质谱,高效液相色谱,以及飞行时间质谱等7台设备,开展了在不同方面应用的检测项目,检测内容覆盖不同临床科室需求。质谱中心受检验科副主任(翟燕红、曹正)直接管理和领导。曹正博士作为海外高层次引进人才,四年来积极投身质谱项目的应用开发和临床实践,领导质谱中心的工作得到了包括中国医师协会检验医师分会在内的众多行业学会的认可,受命牵头成立了中国医师协会检验医师分会临床质谱检验医学专业委员会。
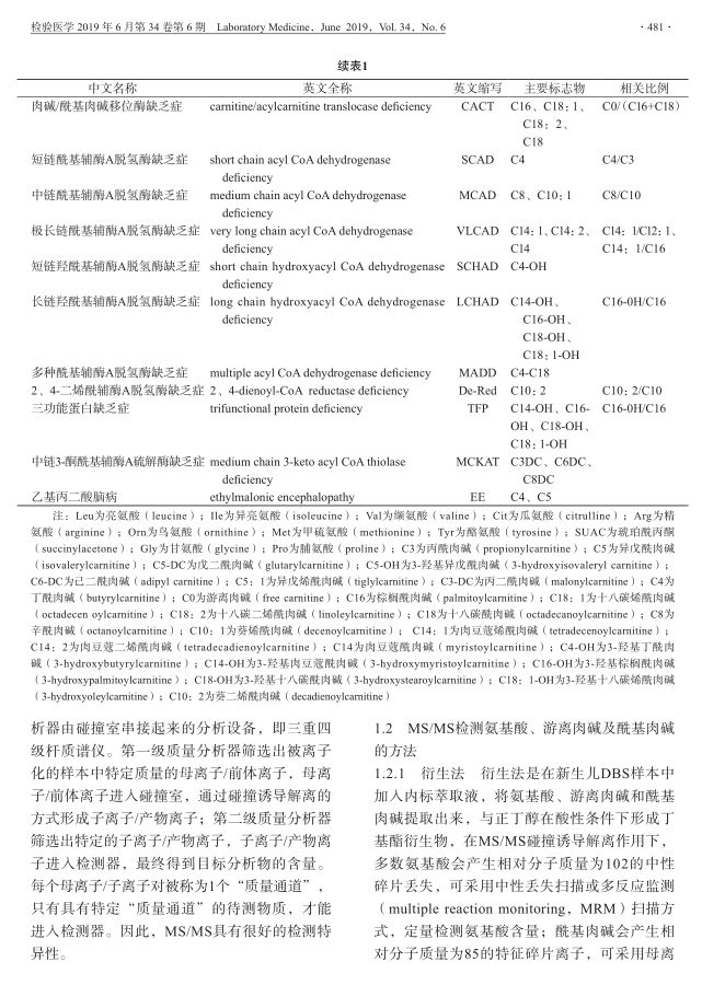
作为北京市新生儿遗传代谢病筛查中心支撑的新筛实验室,在实验室主管马志军及其团队的共同努力下,近十年来发展步入快车道,尤其是利用质谱技术在新生儿筛查方面作出突出成绩。我们在新生儿筛查方面开展了以下项目:遗传代谢病(氨基酸代谢异常、有机酸尿症、脂肪酸氧化代谢障碍性疾病)筛查,通过检测11种氨基酸、31种酰基肉碱、1种琥珀酰*酮丙**,筛查30余种遗传代谢病。尿有机酸确诊检测实验(甲基丙二酸尿症等)。溶酶体贮积症(LSDs)筛查,通过检测6种酶的活性,筛查LSDs中的庞贝氏病、法布雷病、尼曼-皮克病、戈谢病、克拉伯病、黏多糖贮积症I型。
质谱技术作为一种多功能的新型检测技术,其方法学和质量管理体系是检测结果和应用的关键。为了确保检测结果准确、可靠,质谱中心和新筛实验室除进行日常质控外,还积极参与了外部质量控制如国家卫生部临检中心室间质评以及国外机构组织的CAP PT能力验证计划、CDC PT能力验证计划等。在历年国家卫生部临床检验中心《全国临床检验室间质量评价报告》中,新筛实验室的新生儿遗传代谢疾病项目检测全部通过,并获得质量评价合格证书。北京妇产医院质谱中心不忘初心,砥砺前行,不断在质谱开发和应用上努力开拓,为精准诊断做出自己的贡献。
原文共读

公众号:北京妇产医院
获取科普信息
了解妇产咨询