每次拿到体检报告看到上边各种结果指标会不会感到一阵头晕,问检查的医生又怕被夸大了事情的严重性,请专业的人帮忙看一下又怕麻烦人。比如“心律不齐”到底是在说什么?血压怎么看高还是低、尿常规到底都查了些什么、肿瘤筛查真的有必要吗......今天就来详细的解读一下各个体检结果指数的含义,让你以后看报告不用求人。

一:测血压
高血压常常被人们挂在嘴边,可什么是高血压呢?血液好比水,水压就是水对于水管的压力,血压就是血液对血管的压力,高血压就是对于血管的压力相对于正常增大了。如果水压太大,水管会爆,如果血压太高则血管也会破裂(特别是心脑血管破裂引发中风等危害)。
血压是衡量我们身体状况的一个重要的指标,可能有些人还不知道,血压并不是一成不变的,它是会随着年龄、体型、生活习惯以及身体状况的变动而变化的~血压过低过高(低血压、高血压)都会造成严重后果。
血压过低会使身体各部分的营养、氧气供应不足,产生眩晕、无力,甚至晕厥,同时也会增加卒中风险;血压过高会伤害各个器官组织,包括血管、心脏肾脏等,也会增加卒中风险。
人体内的血压不是一成不变的,在不同的时间会有一些波动,而且根据性别的不同,年龄的不同都有不同的参考数值,下表就是按照年龄区分的血压对照表。


要注意的是在测量血压的时候,不同的情况、姿势、身体状态也会有不同的测量结果,在测量血压的时候,要注意一下几个问题:
1.在测血压前,先平*坐静**片刻,使精神安静下来。
2.情绪紧张和激动之后不马上测血压。
3.剧烈运动之后和劳动之后不马上测血压。
4.测量时坐正,把上衣一侧袖子脱下,不要卷起紧的衣袖,手臂平放,手心向上,上臂和心脏在同一水平位上,肌肉要放松。如果是卧位,也要使上臂和心脏处于同一水平,不能过高或过低。
5.测血压时精神不要紧张,不要屏住呼吸,因为屏住呼吸可使血压升高。
二、尿常规
尿常规检查也是体检中常做的体检项目之一,对尿常规的理解多数人还停留在泌尿功能检查的阶段,其实尿常规还能了解肾脏等器官的健康情况,以及其他器官的疾病对肾脏功能有无影响、药物治疗对肾脏有无影响、观察治疗效果等。
尿常规检查一般包括尿蛋白、尿糖、尿酮体、尿比重、酸碱度、尿胆红素、尿胆原、亚硝酸盐、红细胞(潜血)和白细胞。
指标分析

检查时需要注意的事项:
1.容器必须清洁:一般采用体检中心提供的专用容器。
2.防止采集标本时被污染:女性应避开月经期,以防影响结果,最好能在检查前一天清洁阴部,防止阴道分泌物混入,如果采集时有异物掉入,要重新取样。
3.取中段尿:一般尿液检查须弃头尾,避免干扰,如有特殊要求医师会说明。
4.采尿时间:一般尿常规检查可于任意时间,最好是刚采到的新鲜尿液。做尿细菌培养、尿糖、尿蛋白、尿胆酸或妊娠检查均以清晨第一次尿为最佳。
5.近日服用药物情况:如服用维生素C可能会影响检查结果,应向医师说明。
三、肝功能检查
肝功能检查目的在于探测肝脏有无疾病、肝脏损害程度以及查明肝病原因、判断预后和鉴别发生黄疸的病因等。
同时也可以帮助及早发现和诊断某些疾病,比如是否患有急、慢性肝炎、酒精肝、药物性肝炎、脂肪肝、肝硬化、及肝胆系统疾病等。
通常我们会选择几种有代表性的指标来衡量肝功能,如胆红素、白蛋白、球蛋白、转氨酶、r-谷氨酰转肽酶。











四、血常规检查
血常规检查多是为了辅助一些特殊检查而做的辅助检查,其测量指数更是种类繁多,下表就是一些会遇到的血常规检查指数。




注意事项:
1.抽血前一天不吃过于油腻、高蛋白食物,避免大量饮酒。血液中的酒精成分会直接影响检验结果。
2.体检前一天的晚八时以后,应开始禁食12小时,以免影响检测结果。
3.抽血时应放松心情,避免因恐惧造成血管的收缩,增加采血的困难。
4.抽血后,需在针孔处进行局部按压3-5分钟,进行止血。注意:不要揉,以免造成皮下血肿。
5.按压时间应充分。各人的凝血时间有差异,有的人需要稍长的时间方可凝血。所以当皮肤表层看似未出血就马上停止压迫,可能会因未完全止血,而使血液渗至皮下造成青淤。因此按压时间长些,才能完全止血。如有出血倾向,更应延长按压时间。
6.抽血后出现晕针症状如:头晕、眼花、乏力等应立即平卧、饮少量糖水,待症状缓解后再进行体检。
7.若局部出现淤血,24小时后用温热毛巾湿敷,可促进吸收。
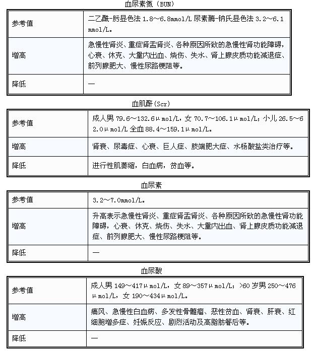
五、肾功能检查
肾功能检查可以及早发现肾脏病,并且可了解肾脏受损的部位和程度,还有助于诊断和指导治疗。医学上常用尿液显微镜检查和化学检查以及血液的某些化学检查等指标来衡量肾功能的变化。


注意事项:
1.做肾功能检查最重要的一项是尿常规检查,尿常规检查前要空腹,不要喝水不要吃东西不要吃药。
2.留取晨尿:尿常规检查一般留取晨尿检测最为适宜。晨尿是指早晨起床时第1次小便,相对较浓,尿中的有形成分要比白天稀释的尿液为多,比较容易发现尿液的异常,也可避免饮食、饮水、运动等因素的影响。
3.留取的尿液标本应在1小时内送检:以免因酸碱度的变化影响尿中的有形成分,如红、白细胞的破坏或皱缩变形;特别是做尿红细胞显微镜检查时,新鲜的尿液标本才符合要求。
4.留取中段尿做尿常规检查:以避免尿道口炎症、白带等物污染尿液影响检查结果。留取中段尿的方法是在留小便时,先排掉前一段小便,留取中间的一段,最后一段小便也不排入。
5.12小时、24小时尿液留取:12小时尿一般是留晚7-晨7时的小便,到晚上7时先将小便排尽弃去,然后将晚7时后的小便留置在容器内,一直留到次日晨7时尿为止。24小时尿留取,首先弃去起床时的尿(早晨7时),将7时以后的尿留置在容器内,一直留到次日晨起床7时尿为止。记录12小时或24小时尿总量(或秤尿的重量)后,将尿搅匀,留一小瓶(50-100ml)尿样本送检。
6.女性月经期一般不宜留取小便送检:以免经血混入小便,造成血尿的假象。
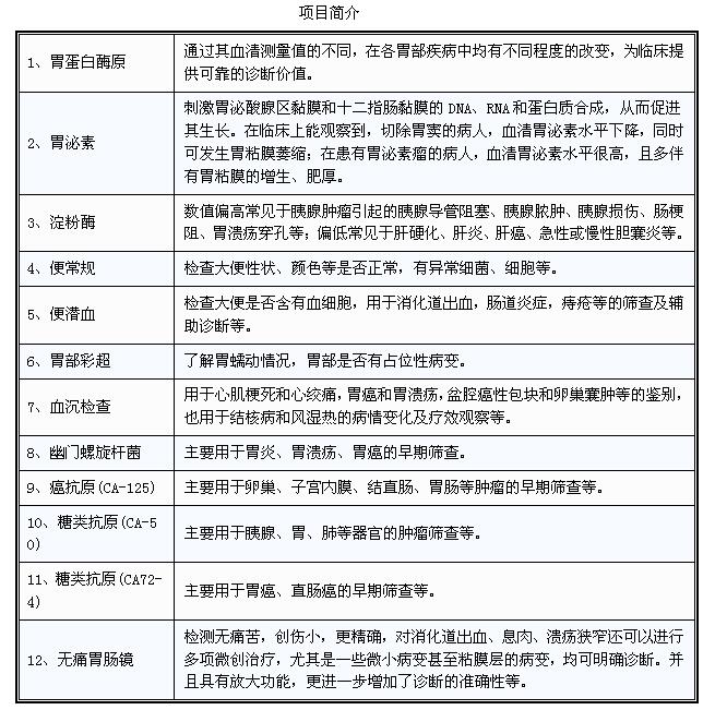
六、肠胃检查
肠胃病是常见病多发病。年龄越大,发病率越高,特别是50岁以上的中老年人更为多见,男性高于女性,如不及时治疗,长期反复发作,会增加癌变的风险。
肠胃病常见症状:
腹痛、腹胀、恶心、呕吐、泛酸、打嗝、饭后饱胀感、压迫感,胃酸、胃痛、胃堵、胃胀、胃寒、胃热、胃痉挛、厌食、消化不良、腹泻、便秘、肠鸣、脓血便、便不成形、粘液便、柏油便等。

注意事项:
1、检查前一天晚餐不宜过饱,不能进食刺激性食物。晚9点以后禁食,禁水,不服药,不吸烟。检查当日禁食,禁水。如果没有按此执行,最好把检查推迟到另一日期。
2、注意饮食,三餐规律,冷热适度,少进食刺激性食物;戒烟、限酒,少喝浓茶和咖啡;少碰煎炸油焖等人为加工过的食物;多吃新鲜瓜果蔬菜。
3、一旦发现身体不适应及时就医。每年一次体检,同时每2至3年做一次胃镜和肠镜。
七、心脑血管检查
心脑血管检查中,着重检查的是动脉硬化,一种非炎症性病变,可使动脉血管的血管壁增厚变硬、失去弹性,通常在青少年时期发生,至中老年时期加重或者发病,建议预防动脉血管硬化要定期检查。
预防心脑血管病变的预防方式有多种,其中较为常见的为戒烟戒酒,适当进行体育运动,减少高脂肪营养食物的摄入,多吃蔬菜水果,有高血压、高血脂、高血糖等病症的人更应该多注意,积极配合治疗。

注意事项:
1.检查前,耐心等待,保持安静平稳的心态;
2.检查前请勿剧烈运动、抽烟及大声激动的谈论;
3.该项检查不受饮食的影响,但也要合理饮食,休息好。
八、糖尿病检查
近年来,糖尿病患者急剧增多,糖尿病检查项目也越来越受关注,定时进行糖尿病检查可以早发现早治疗,可以及早的进行有效的控制。
现在体检中心一般采用静脉血液测量,家庭一般采用指血(毛细血管)来测量。

餐后胰岛素:正常指标是3.9-7.8;
餐后胰岛素糖尿病参考值是:
· 4.4-8.0良好;
· 小于等于10.0是一般;
· 大于10.0是不良。
另:轻度糖尿病:7.0~8.4mmoi/L;
· 中度糖尿病:8.4~10.1mmoi/L;
· 重度糖尿病:大于10.11mmoi/L。
注:· 孕妇空腹不超过5.1mmol/L。
· 除血糖外,糖尿病的诊断通常还需要配合糖耐量的检测;
· 有糖尿病史的,建议定期检测空腹血糖和餐后血糖,最好也可以定期检测静脉血糖。
九、X光检查
提到X光透视,很多人的第一反应是想到它对人体的危害,但其实,在检查过程中的辐射量是微乎其微的,而且它也是现代医疗检查中必不可少的一种检查手段。
X光透视的优势也是别的检查无可取代的,其简便易行,能立即得到检查结果,可同时观察器官的形态和功能。常做的X光检查有:胸部X光和消化道造影。

注意事项:
普通进行的x射线照射,成年人每年不超过一次,中老年人需要做防癌检查也最好控制在一年一次以内。
正在发育的青少年和孕期的孕妇做x光检查可能会产生一些不可逆的影响,事前一定要慎重。
在进行x光检查的时候要去掉可以形成阴影的物品,避免影响检查结果,造成错误判断。
十、肿瘤筛查
肿瘤筛查是早期发现癌症和癌前病变的重要途径。体检中各项血液检查指标,B超、X光、肛门直肠指检,妇科体检中的巴氏涂片、乳腺钼钯摄片等都是常用的筛查肿瘤的方法。肿瘤发病率随着年龄的增长会呈直线上升趋势,从50岁开始更是应将肿瘤筛查做为重点检查项目。
肿瘤标志物是由肿瘤细胞本身合成、释放或机体对肿瘤细胞发生反应升高的一类物质,成分主要包括蛋白质类和糖类,医学上称为肿瘤标志物,英文名称是TumorMarker,通常简称TM。其存在于细胞、组织、血液或体液中,可通过生物化学、免疫学等方法进行检测。目前在临床中,TM主要用于肿瘤患者的辅助诊断、预后判断、疗效观察、监测肿瘤有无复发、指导后续治疗等。
肿瘤标志物扮演着重要角色,是人体内产生的一些特殊物质,这些物质在癌症患者体内含量明显超过正常人,通过抽血测定其含量就可为癌症的早期诊断提供依据,肿瘤标志物与影像学、细胞学、内外科、彩色多普勒、CT等检查相配合,能够增加诊断的准确率,可以起到很好的筛查作用。
常见检查项目及分析

· B超---利用彩色多普勒成像技术,可清晰地发现全身大多数器官是否有肿块及病变。
· X线胸片----X线穿过人体后,因器官、组织密度不同呈现影像,由此可直接显示肺部肿瘤,也可通过肺气肿、阻塞性肺炎、胸水等间接性改变寻找胸部肿瘤。
· 肛门直肠指检---大致可以确定距肛缘7厘米~10厘米的肛门、直肠有无病变和病变的性质,可检查出前列腺癌、直肠癌。
· 胃镜和肠镜---直接用肉眼观察胃、肠黏膜的色泽、血管纹理、腺体开口形态,来识别有无病变,对可疑病灶可做活检确诊。


十一、骨密度检查
骨密度,是骨质量的一个重要标志,进行骨密度鉴定,有着以下3大作用:
早期诊断骨质疏松和骨折危险度的预测;对内分泌及代谢性骨病的骨量测量,从而制定安全的、最佳的治疗方案,防止骨折发生;病情随访及疗效评价。
骨密度检查适宜人群:
1.女性65岁以上和男性70岁以上,无其它骨质疏松危险因素者。
2.女性65岁以下和男性70岁以下,有1个以上危险因素者(绝经后、吸烟、过度饮酒或咖啡、体力活动缺乏、饮食中钙和维生素D缺乏)。
3.有脆性骨折史或脆性骨折家族病史者。
4.各种原因引起的性激素水平低下者。
5.X线显示骨质疏松改变者。
6.接受骨质疏松治疗需要进行疗效监测者。
7.有影响骨矿代谢的疾病(肾功能不全、糖尿病、慢性肝病、甲状旁腺亢进等)或服用可能影响骨矿代谢的药物(如糖皮质激素、抗癫痫药物、肝素等)者。
8.孕妇在孕期3、6个月各测骨密度一次,以便及时补钙。
检查指标分析:
骨密度全称是骨骼矿物质密度,是骨骼强度的一个重要指标,以克/每平方厘米表示,是一个绝对值。在临床使用骨密度值时由于不同的骨密度检测仪的绝对值不同,通常使用T值判断骨密度是否正常。
T值是一个相对值,正常参考值在-1和+1之间。当T值低于-2.5时为不正常。

一般情况来说,有使用激素的患者,每半年做一次骨密度检查就可以了,而如果要看骨质疏松等症状的治疗情况,一年一次就可以了。
十二、内科检查
内科检查的项目较多,心、肝、脾、肺、肾都在内科检查的范围之内,而内科检查对许多疾病的体征有初步的筛查和诊断作用。所以不能因为做了一些器官的单项检查就忽略内科检查,内科检查在整套体检流程中占有非常重要的地位。

十三、外科检查
外科检查是对一般情况(身高、体重、体重指数、营养情况)、甲状腺、浅表淋巴结、乳腺、脊柱、四肢关节、泌尿生殖器、肛诊与其它等等的一般检查。
系统的外科检查可以早期发现一些病症:如骨质增生、前列腺肥大、乳腺增生及腺瘤等;而一些常见的恶性肿瘤,往往也可以通过外科检查发现,如乳腺癌、直肠癌等。

注意事项:
孕妇和新生儿不适宜做外科检查。
十四、B超检查
B超检查是超声波检查的一种,是一种非手术的诊断性检查,B超检查可获得要检脏器的切面图像,可直接进行直观的形态观察。因此,B超检查在胆道疾病中具有较高的诊断价值,B超已成为临床上检查胆道疾病最常用的方法。B超对受检者无痛苦、无损伤、无放射性,不用担心。
常见检查项目
1.胆:胆结石、胆囊炎、胆道肿瘤、胆道蛔虫病、阻塞性黄疸。
2.肝脏检查。
3.妇科检查:如检查女性盆腔及其附件、膀胱等脏器。男性可以检查膀胱。
4.孕期检查:既能对胎盘定位、羊水测量,又能对单胎多胎、胎儿发育情况及有否畸形和葡萄胎等作出早期诊断。
注意事项:
检查心脏时,应休息片刻后脱鞋平卧于检查床上,解开上衣钮扣,暴露胸部,让医生检查;探测易受消化道气体干扰的深部器官时,需空腹检查或作严格的肠道准备。如腹腔的肝、胆、胰的探测前3日最好禁食牛奶、豆制品、糖类等易于发酵产气食物,检查前1天晚吃清淡饮食,当天需空腹禁食、禁水;检查者如果同时要作胃肠、胆道X线造影时,超声波检查应在X线造影前进行或在上述造影3天后进行;如检查盆腔的子宫及其附件、膀胱、前列腺等脏器时,检查前需保留膀胱尿液,可在检查前2小时饮开水1000毫升左右,检查前2-4小时不要小便。
十五:基因检查
基因检查是最近新兴起的检查项目,通过血液、其他体液或细胞对DNA进行检测的技术,是一种很先进的检测方法。基因检查可以预知身体患疾病的风险,人们可以通过检查结果改善自己的生活环境和生活习惯,避免或延缓疾病的发生。

基因检查的作用
1.了解自身是否有家族性疾病的致病基因。
具有癌症或多基因遗传病(如老年痴呆、高血压等)家族史的人是基因体检的主要对象,通过基因检测的结果评估疾病风险,以便及早发现和及早预防,并做好饮食保健与生活习惯的调整,来降低疾病风险。
2.正确选择药物,避免药物浪费和药物不良反应。
由于个体遗传基因上的差异,不同的人对外来物质(如药物)会产生的反映也会有所不同,部分人可能会出现药物过敏、红肿发疹的现象。而通过基因检测,医生可以根据检测结果制定更加个人化的治疗方案,更科学地指导患者使用药物的种类和剂量。
3.提供健康风险管理最好的依据。
基因体检可以了解个人在不同疾病上的发生倾向,从而进行全面的生活调整或干预,来降低疾病风险、延缓疾病发生,达到现在所倡导的“个性医疗,解码健康”的目的。
4.对易感基因检查具有惊人准确率。
疾病家庭的遗传史就是疾病易感基因的遗传所造成的,所以基因检测能够检测出这些遗传的易感基因型,无创类的基因检测准确率可超过99%。
注意事项
目前来说,国内基因检查项目还没有得到普及,如有需要一定要到具有相应资质的体检中心进行检查,确保没有安全隐患。
十六:甲状腺检查
甲状腺是人体最大的内分泌器官,通过分泌甲状腺激素维持人体正常的代谢功能。如果发生异常病变,可能会导致甲状腺功能减退、甲状腺功能亢进、甲状腺肿块、结节、腺瘤等。
很多患者对甲状腺检查项目不是很了解,对甲状腺功能的各项指标不了解,不清楚为什么要检查那么多的项目。甲状腺功能的各项检测对医师了解检查者健康与否有着重要的意义,为下一步的诊断做出准确的依据。
常见检查项目
总三碘甲状腺原氨酸TT3
参考值:1.54~3.08nmol/L(成人)
增高:常见于甲状腺功能亢进,缺碘性甲状腺肿、高甲状腺结合球蛋白血症。
降低:常见于甲状腺功能减退、低甲状腺素结合球蛋白血症等。
甲状腺素(T4)
参考值:成人65~155nmol/L;儿童129~270nmol/L
增高:常见于甲状腺功能亢进。
降低:常见于甲状腺功能减退、肾功能衰竭等。
促甲状腺素
参考值:0.3~5.0mU/L
增高:常见于原发性甲状腺功能减退、伴有甲状腺功能低下的桥本病、外源性促甲状腺激素分泌肿瘤(肺、乳腺)、亚急性甲状腺炎恢复期。
降低:常见于垂体性甲状腺功能低下、非促甲状腺激素瘤所致的甲状腺功能亢进,以及摄入阿司匹林、皮质激素及静脉使用肝素。
血清游离甲状腺素FT4
参考值:10.3~31.0pmol/L(0.8·2.3ng/dL)
增高:常见于甲状腺功能亢进症。
降低:常见于甲状腺机能减退、慢性活动性肝炎、原发性胆汁性肝硬化等。
血清有利三碘甲状腺原氨酸FT3
参考值:2.0~6.6pmol/L
增高:常见于甲状腺功能亢进症。
降低:常见于甲状腺功能减退症、慢性活动肝炎、原发性胆汁性肝硬化等。
常见甲状腺疾病的应对方法
1、甲状腺结节
并发症:甲状腺结节若不及时治疗或是治疗不合理,很可能会引发如心血管病、糖尿病、肾小管性酸中毒、肝病等严重并发症。
预防措施:不宜多吃辛辣刺激性的食物,如辣椒、辣椒油等;每日保持做20-30分钟有氧(户外)运动,可提高心肺的耐力、增强身体素质,工作时不易疲劳;每天保证充足的睡眠。
2、甲亢
并发症:心悸、呼吸困难、心前区疼痛、过早搏动(早搏)或阵发性房颤,甚至出现持久性房颤。
防御措施:应少吃海带、紫菜、海鱼等含碘食物,避免碘摄入量过多;少吃辛辣食物:辣子、生葱、生蒜;少浓茶、咖啡、烟酒;保持心情平静、防劳累。
3、甲减
并发症:粘液水肿性昏迷是甲减危及生命的并发症、容易发生感染、对甲减替代治疗过度,可导致肾上腺危象、不育、长期过量的替代治疗可导致骨质疏松。
防御措施:要注意摄入碘的量,不要过多的摄入碘,以免产生其他的甲状腺疾病,可以适当的补充碘油,以便长期有效的释放碘,对预防甲减有一定的效果。
十七:男科检查
进行男科检查,可早期发现身体是否有潜在的疾病。如果有相关潜在疾病,可以早期发现、早期诊断、早期治疗疾病,从而达到预防保健和养生的目的。要正视男科检查,目前仍旧有多数男性在到生理问题的同时因为面子等问题羞于启齿,导致错过了最佳的治疗时期,从而带来不必要的损失,一定要摆正心态,发现问题及早治疗。
常见检查项目
细菌学检查 有助于诊断和治疗,阳性结果即可诊断为细菌性慢性前列腺炎。
直肠指检 是前列腺的常规检查。指检时,前列腺大小不等,表面不规则,部分腺体变硬或有小的硬结,大多数有轻度压痛。
免疫测定 应用特异性抗原凝集试验,有82%慢性大肠杆菌性前列腺炎病人血清中的大肠杆菌抗体升高,而只患有大肠杆菌性尿道炎病人和正常人血清中的大肠杆菌抗体都较低。
男性盆腔超声(彩色) 检查男性盆腔器官前列腺、膀胱等结构及形态是否正常。
泌尿系统超声 检查肾脏、输尿管、膀胱等结构及形态是否正常,有无肾结石、肾积水、肾结核、输尿管结石、膀胱结石、肿瘤及占位性病变等。
男性TCT检测 是针对尿液脱落癌细胞检查,通过一系列的检查可以发现早期膀胱肿瘤、前列腺及泌尿系统疾病。
精液常规 利用精子计数器计算,正常的精子浓度每ml至少二千万只以上(20x106ml)。精子活动力:一般分为四级:a级:快速前进;b级:缓慢前进;c级:原地摆动;d级:不动。正常的精子活动性至少50%为a与b级,或25%属于a级。
性激素 性激素检测主要是了解男女之间的生理是否正常。一般男性主要检测睾酮的数值,成年男性一般是175-871。
妇科检查主要是包括全身检查、腹部检查和盆腔检查。包括:外阴、阴道、子宫颈和子宫、输卵管、卵巢和骨盆腔内壁的情况,其主要作用是对一些妇科疾病做出诊断及治疗。妇科检查有着与其他检查不同之处,盆腔检查更是妇科检查所特有的一项检查。对女性来说,妇检是一道不可少的“护身符”。
十八:妇科检查
妇科检查三大误区:
1.妇科体检是已婚妇女的专利:近年来这些疾病呈现年轻化趋势,未婚女性也存在罹患疾病的风险,更不用说子宫肌瘤、阴道炎等常见疾病了,有过*生活性**的女性一定要一年要至少检查1次。
2.妇科体检太繁琐:由于年龄、病史等方面的差异,体检项目不尽相同。妇科检查不仅仅分是妇科的专科体检、乳房检查及相关辅助检查等,项目的增多给体检过程增加繁琐和漫长。
3.丢弃体检检查结果:女性常犯的一个错误,就是检查结果一切正常,就将体检单扔掉。这张体检单很有用处可以作为下次体检的参照,须妥善保管。
常见检查项目
乳腺检查
乳腺检查有助于及早发现乳腺疾病,尤其是乳腺癌。乳腺彩超检查能观察到病灶大小、形态及边缘情况,同时能够较好地观察肿瘤内外血管的多少和分布情况。
女性TCT检测
目前国际上较先进的一种宫颈癌细胞学检查技术,TCT检查对宫颈癌细胞的检出率极高,同时还能发现部分癌前病变,微生物感染如霉菌、滴虫、病毒、衣原体等。
腹部彩超检查
通过检查可以查出卵巢肿瘤、子宫内膜异位、子宫肌瘤等疾病。上述疾病在早期没有明显的症状,只有通过B超检查、妇科检查等方式才能发现。
子宫及附件
子宫及附件壁黏膜色泽淡粉,有皱襞,无溃疡、赘生物、囊肿、阴道隔等先天畸形。正常阴道分泌物呈蛋清样或白色糊状,无腥臭味,量少,但在排卵期及妊娠期会增多。
HPV检查(人乳头瘤病毒)
HPV是最早在电镜下观察到的病毒之一,将活检标本复制感染,若能在电镜下见到特征性的病毒颗粒,即可做出诊断,是体检不可遗忘的项目之一。
白带常规检查
白带常规的检查一般包括5项,有pH值、阴道清洁度分级、有无霉菌与滴虫感染、胺试验、线索细胞。
注意事项:
在检查前,要穿着得体的服饰,便于检查,做检查的时间要避开经期,做检查前三天要避免阴道冲洗及使用阴道药物、润滑剂等。
十九:心电图检查
心电图检查在一些心血管病的诊断上有较大的准确性,它简便易行,花费少,随时随地即可进行,几分钟内可以作出诊断,临床上主要将其用于:记录人体心脏的电活动、帮助诊断心律失常、帮助诊断心肌缺血、心肌梗死、判断心肌梗死的部位等。
心电图检查术语解读:
心律失常---是心血管疾病中重要的一组疾病。它可单独发病亦可与心血管病伴发。可突然发作而致猝死,亦可持续累及心脏而致其衰竭。
窦性心律---是正常心率。在人体右心房上有一个特殊的小结节,由特殊的细胞构成,叫做窦房结。窦房结每发生1次冲动,心脏就跳动1次,在医学上称为“窦性心律”,是唯一正常的心律,其他的比如房性的、交界性的都是不正常的。
左心室高电压---代表心室除极时间增长,主要是由于心室壁增厚导致,临床上以高血压、冠心病病人多见。
不完全性右束支传导阻滞---可见于无心脏病的健康人。完全性右束枝传导阻滞者也不一定有广泛的心肌损害,如不伴有其它器质性心脏病,常无重要意义。
ST段改变---可能提示有心肌缺血/心肌损伤、急性心梗、急性渗出性心包炎、变异性心绞痛等情况。
T波改变----轻度升高一般无重要意义,如显著增高则可能为心梗超急性期、高血钾;
低平/倒置可能为心肌损伤、心肌缺血、低血钾等;
明显倒置且两支对称,顶端居中(冠状T波)有可能急性心梗、慢性冠状动脉供血不足、左室肥大。
HR---即心率,心脏每分钟跳动的次数,如HR64就是心律64次/分。
窦性心律不齐---指心律随呼吸出现周期变动,吸气时心率增快,呼气时心率减慢,屏气或活动后心律不齐现象常消失。窦性心律不齐一般无重要临床意义,出现窦性心律不齐的人不必因此而顾虑重重。
早搏---指在心电图中的两个大波之间出现了其他较大的波,干扰了正常的波间距,波间规律被破坏。
引起早搏的原因很多,如情绪激动、饱餐、过于劳累、吸烟饮酒等,患各种心脏病时也常出现早搏。正常人也可能出现早搏,有早搏不一定提示疾病。
二十:血脂检查
血脂检查主要是对血液(血浆)中所含脂类进行的一种定量测定方法。 我国有高达1.6亿人患有血脂异常。血脂异常是脑卒中、冠心病等严重疾病的“元凶”,是人类健康的“隐形杀手”。尽管近年来人们对血脂这一名词并不感到陌生,但大多数人还是对自己的血脂状况缺乏清楚的认识。
血脂不正常既看不见也摸不着,通常需要抽血化验才能作出判断。但很多患者面对血脂检查报告时却一头雾水,不知道这些指标代表的意义。我们在此解答一下大家比较关心的问题。
常见检查指标解读
总胆固醇(TC)
正常范围在2.8-5.69mmol/L,增高:肥胖,糖尿病,妊娠,甲状腺技能低下,肾病,脂代谢异常 降低:甲状腺技能亢进,阿狄森病,肝硬化,长期营养不良
甘油三脂(血清)
正常情况:(0.56-1.7)mmol/L增高:高脂蛋白血症,肥胖症,动脉硬化症,痛风,甲状腺技能 低下:柯兴综合征,糖尿病,妊娠。降低:甲状腺技能亢进,慢性肾上腺功能不全,脑垂体功能低下,肝硬化。
高密度脂蛋白胆固醇(HDL-C)
正常范围是大约1.00mmol/L。它的影响因素有很多,如年龄、性别、种族、饮食、肥胖、饮酒与吸烟、运动、药物等。
低密度脂蛋白胆固醇(LDL-C)
范围是低于3.12mmol/L。高脂血症患者LDL-C的治疗目标是在2.6mmol/L以下。增高:常见于家族性高胆固醇血症、Ⅱa型高脂蛋白血症等。
脂蛋白(a)
健康成人血清中浓度小于300mg/L。增高可见于缺血性心脑血管疾病、心肌梗死、外科手术、急性创伤和炎症、肾病综合征和尿毒症、除肝癌外的恶性肿瘤等。降低可见于肝脏疾病,因为脂蛋白在肝脏合成。
载脂蛋白A
正常:男性:0.92-2.36g/L;女性:0.8-2.10g/L增加:抗癫痫药物、长时间过量饮酒、妊娠期间、肝脏出现异常(慢性肝炎)。减少:肝脏功能受损,常见于患有动脉粥样硬化、糖尿病、高脂蛋白血症等疾病的患者。
载脂蛋白B
正常:男性:0.42-1.14g/L;女性0.42-1.26g/L增加:高脂蛋白血症、糖尿病、动脉粥样硬化、心肌梗塞。减少:见于心肌局部缺血和肝功能不全。
二十一:血糖检查
血糖检查一般情况下会要求空腹进行,俗称空腹血糖检查。空腹血糖正常值对于鉴别糖尿病与糖尿病前期有着重要的临床价值。糖尿病前期患者经科学的饮食加运动,并向其补充抗氧化膳食营养素如虾青素等并进行行为干预,对预防2型糖尿病(T2DM)可能起积极作用。
糖尿病人同样可以通过治疗防止病情的恶化、预防并发症的发生。对于糖尿病患者来说,除了空腹血糖的检测,餐后血糖也是衡量控制效果的重要标志,因为有些糖尿病患者主要表现为餐后血糖升高,空腹血糖正常。
空腹血糖检查是诊断糖尿病最可靠的方法。一般对尿糖阳性或尿糖虽阴性但有高度怀疑的病人,均需做空腹血糖测定。
常见检查指标解读
一般空腹全血血糖为3.9~6.1毫摩尔/升(70~110毫克/分升),血浆血糖为3.9~6.9毫摩尔/升(70~125毫克/分升)。以下是诊断糖尿病的几个情况:
空腹全血血糖≥6.7毫摩尔/升(120毫克/分升)、血浆血糖≥7.8毫摩尔/升(140毫克/分升),2次重复测定可诊断为糖尿病。
当空腹全血血糖在5.6毫摩尔/升(100毫克/分升)以上,血浆血糖在6.4毫摩尔/升(115毫克/分升)以上,应做糖耐量试验。
当空腹全血血糖超过11.1毫摩尔/升(200毫克/分升)时,表示胰岛素分泌极少或缺乏。因此,空腹血糖显著增高时,不必进行其它检查,即可诊断为糖尿病。
以上二十一项检查包含了大部分的体检套餐,理解了这些项目检查结果的指数可以很好的帮助我们解读体检报告,根据体检报告反应出的情况来做出相应的应对措施,保障身体健康。
云优健康网是集国内外众多健康品牌、健康管理机构优势于一体的专业健康服务整合平台,以"改善中国人健康水平"为目标,让体检、就医、健康管理更加顺畅。