因为疫情的影响,跟高考相关的各项工作都有不同程度的延迟,其中就包括每位高考生都需要参加的高考体检。
最近,北京、天津、山东、山西、湖南、陕西、甘肃、辽宁等地都陆续发布了通知,公布了体检工作的时间安排,大多数省市都会在6月份完成高考体检工作。
那么,高考体检究竟检查什么呢?为什么高考体检这么重要呢?高考体检结果又是怎么影响志愿填报和高校录取呢?

高考体检主要项目
高考体检主要经过外科、内科、耳鼻喉科、眼科、口腔科、放射科和检验科等科室的检查。
一般情况*体下**检项目主要有以下几项:
外科检查
主要包括测量身高体重,查看体型、四肢关节及脊柱等;
内科检查
主要包括测量血压,检查胸部、腹部和神经反射等;
耳鼻喉科
主要是对耳、鼻、喉等器官的基本功能的检查,如听力、嗅觉等;
眼科
眼科检查主要是指视力检查和色觉检查(是否色盲色弱等);
口腔科
口腔科主要检查口腔粘膜、牙龈有无炎症、出血等,牙齿的咬合情况和残缺、龋齿情况等;
放射科
放射科也就是我们常说的胸部透视,主要是看考生的肺部是否有异常,是否有肺结核等疾病;
检验科
检验科主要通过抽血化验考生谷丙转氨酶(ALT)是否合格,做肝功能的化验;
以上几项,是高考生考前体检一般都会做的项目,具体细节各地会略有不同。同时军事院校、公安类学校等会有更严格的体检,想要报考此类学校的考生需要另外关注。

高考体检前注意事项
1、尽量避免用药
体检前一周,尽量避免服用损肝药物及营养品,以免影响丙氨酸氨基转氨酶结果,若病情需要则不必强行停药,体检时需要向医生讲明。同时注意天气变化,防止感冒,如果体检时因为感冒等正在服药,应当向医生主动说明情况,以免影响最终的体检结果。
2、规律饮食
体检前三天要规律饮食,在保证营养的前提下以清淡为主。上午体检的考生因为要抽血,不要吃早餐和喝水,保持空腹;如果是下午体检,可以吃少量的清淡早餐,饮用少量的白开水。在体检前要严格按照老师和医生的要求饮食,具体以学校通知为主。
3、避免剧烈运动,保证睡眠
体检前注意休息,不要熬夜,保证充足的睡眠;同时注意不要剧烈运动和情绪激动。这些都有可能影响到体检时血压、肝功能等指标的测量结果。
4、注意视力和听力
体检前,不要长时间使用电子产品,以免影响视力和听力的检测结果;日常佩戴隐形眼镜的考生要注意提前换成框架眼镜适应,这样在体检摘戴时更方便。对于听力不好的考生如果戴助听器,应该提前向医生讲明。
5、保持心态平稳
许多人看到医生的时候都会有些紧张,尤其是当考生知道体检结果可能会影响专业报考和录取时,就更容易紧张和恐惧了,这些都会导致体检时心率、血压等指标的不正常。考生可以在体检前多做深呼吸,和同学聊天转移注意力,听听音乐等方式来放松心情,用积极的心态从容地面对体检。
6、其他注意事项
体检当天尽量选择穿一些宽松舒适的衣服,方便体检时穿脱。学生体检时不要佩戴过多的首饰,尤其是金属首饰,这些都是胸部透视时不允许携带的。同时在体检现场尽量保持安静,不要太兴奋,要让自己的血压、心率等放平缓。如果因为紧张导致一些指标过高,也可以跟现场的医务人员说清楚,可以再次测量。
7、特别提醒
高考体检时会要求学生填写自己的身体状况,如既往病史等,一些考生出于各种原因并不想说出来,想要在体检中隐瞒过去。需要注意的是,即便高考体验隐瞒过去了,但是进入大学后还会有入学体检,对于一些有特殊身体要求的专业,如果入学体检不合格的话,就会面临转专业甚至退学的风险。

体检结果与填报志愿
凡是参加高考的考生,都必须参加体检。考生能否被所报高校顺利录取,一方面要看自己的高考成绩,另一方面就是要看身体素质是否符合学校相应专业的要求。
体检之后,各科医生会根据教育部、卫生部、中国残疾人联合会印发的《普通高等学校招生体检工作指导意见》中的要求,结合考生的身体体检状况做出各科体检结论。然后由主检医生根据《指导意见》综合各科结论,出示给考生一个“报考专业建议”,这个建议就是体检结果。
一般情况下,体检结果可以分为四种:
①适宜选报普通高等学校各专业
持这种结果的考生,说明他们的身体条件完全合格,适合高等院校各类专业的就读条件,各类专业都可以报考。但是需要注意军事院校、公安类院校等另有规定的除外。
②不适宜选报第二部分中的某条相关专业
持这类体检结果的考生,身体条件合格,但是因为有某些疾病或者生理缺陷(如视力不足、色觉异常等),根据《指导意见》第二部分对于专业录取的限制要求,不能报考对应的专业,主要是因为身体条件不能按照专业培养方案完成学业。高校在录取时可以根据此条款,做退档不予录取的处理。

图源:自主选拔在线
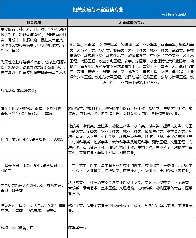
③不适宜选报第三部分中的某条相关专业
持这类体检结果的考生,一般是指患有某些疾病或者生理缺陷(如视力不足、屈光不正、听力障碍、重大手术、肢体残疾等),根据《指导意见》第三部分的条款要求,对应的专业要慎重报考。也就是说考生如果坚持报考的话,学校不能以此为依据拒绝录取,但是这类考生在这些专业的学习和就业时会受到极大的不便。

图源:自主选拔在线
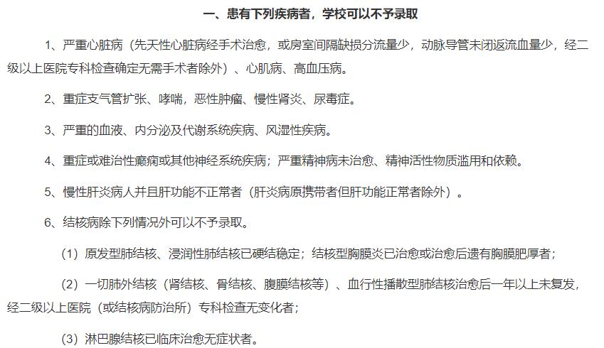
④不适宜选报普通高等学校各专业
这类考生的身体检查结果为不合格,主要就是指一些比较严重的疾病(如传染病、精神病、心脏病、血液病等),不宜报考各类普通高校,应该先以治疗疾病为重,等恢复健康后再报考高校。

图源:《普通高等学校招生体检工作指导意见》截图
此外,考生们还需要注意的是,除了《指导意见》中对于报考专业有身体条件的要求外,具体到各个高校和专业时,可能还会有对身体条件的特殊要求,这些在高校公布的《招生章程》中都会有详细的说明,考生一定要在报考志愿前及时了解。
报考注意:这些院校和专业对身高体重有要求
除了上面说的有某些疾病和生理缺陷时,考生在报考高校和专业时受到限制外,其实我们最熟悉的身高、体重指标,一些院校和专业在招生时也会有详细的要求,考生在报考志愿时一定要提前了解清楚。

(1)公安院校
男性考生身高一般不低于1.70米,体重不低于50公斤;女性考生身高一般不低于1.60米,体重不低于45公斤;身体匀称;
左右眼单眼裸视力,理科类专业应在4.9(0.8)以上,文科类专业应在4.8(0.6)以上。无色盲、色弱。 面部无明显特征和缺陷(如唇裂、对眼、斜眼、斜颈、各种疤麻等)。
(2)军校
男性身高162cm以上;女性身高160cm以上合格。其中:
·装甲专业:身高162-178cm;
·水面舰艇、潜艇专业:男性身高162-182cm,女性身高160-182cm;
·潜水专业:身高168-185cm;
·空降专业:身高168cm以上;
·特种作战专业:男性身高170cm以上(体格条件优秀的165cm以上),女性身高165cm以上。
(3)体育院校
各地区不同的体育院校对于身高要求都不一样,并没有固定标准,以上海体育学院为例子,他们的要求是:所有专业要求男生身高在1.68米以上,女生身高在1.58米以上。
而北京体育大学要求更细,对体育和非体育专业要求各不一样,体育教育、社会体育专业男生身高在1.70米以上,女生身高在1.60米以上;而非体育专业(体育产业管理、新闻学、应用心理学、运动人体科学、运动健康与康复、英语等)要求男生身高在1.70米以上,女生身高在1.58米以上。
(4)特殊院校
如外交学院对考生的条件是:原则上男生身高在1.70米以上,女生身高在1.60米以上。做出这一要求的原因在于:其毕业生一般从事外交外事工作的特殊需要。
- 对身高有要求的专业
(1)旅游管理专业
大多数学校的旅游专业对于男女生高要求基本差不多,男生一般要求1.68-1.7米以上,女生要求1.58-1.60米以上。
(2)医学类专业
医学类对身高有要求的专业大致可分为三类:
·法医学专业,有的医学院的法医学专业要求男生身高在1.70米以上,女生在1.60以上;
·护理专业,就是我们常说的护士专业,一般该专业要求女生身高必须高于1.56米,男生1.65米,不过好像很少有男生会报这个专业哈!
·其他医学专业,如山西中医学院的中医学(医学英语方向)要求男生在1.65米以上,女生在1.55米以上;右江民族医学院的临床医学、医学检验、口腔医学、公共事业管理专业要求男生身高在1.65米以上,女生在1.50米以上。
(3)师范类专业
如华中师范大学、上海师范大学、重庆师范大学、长江师范学院等院校,这些师范类专业要求男生在1.60米以上,女生在1.50米以上。据了解,其他师范类大学很少对身高有特殊要求,不过还是要以志愿填报指南为准。
(4)其他专业
小语种专业、表演专业、舞蹈专业、播音与主持专业等,多数高校要求男生在1.70米以上,女生在1.56米以上。
附上身高标准参考表


- 对体重有要求的学院和专业
(1)航空学院
航空学院对体重的要求不是固定的一个数字,而是根据学生自身条件设定的一个计算公式来确定,而每个航空学校的空乘专业合作办学企业不同,对该体重计算公式的范围也有差异,下面以两所院校为例做下介绍。
武夷山职业学院:体重(kg)=「身高(CM)-110」±「身高(CM)-110」×10℅
兰州外语职业学院:体重(kg)=「身高(CM)-110」±「身高(CM)-110」×10℅
以上是两所航空学校对体重的要求情况,仅作为考生报考参考。
这些院校对体重的要求并不是那么严格,毕竟只要身高符合要求,其他方面也符合报考要求,那么体重在未来是可以增加或减少的。
(2)国际关系学院
男生身高须在1.70米以上,体重50公斤以上;女生身高须在1.60以上,体重45公斤以上。
(3)军校、*警武**、公安院校和飞行专业等对体重有明确要求。例如:
*队军**、*警武**院校标准:男性体重不超过标准体重的25%、不低于标准体重的15%,女性体重不超过标准体重的15%、不低于标准体重的15%,合格。标准体重的计算公式为:标准体重(kg)=身长(cm)-110。
公安院校标准: 男性考生体重不低于 50 公斤;女性考生体重不低于 45 公斤;身体匀称。
以上只是列举了通常会对身高、体重有限制的专业和院校,还是那句话,每年都可能会有一些细节的变化,因此考生在具体报考时,一定不要太过于依赖往年学长学姐的经验,一定要以今年的《招生简章》为依据,查看具体的身体要求,避开那些受限的专业和学校。
结语
关注高校招生细节和自己的体检结果,切莫因为自己的误读而填报了不适合的专业,这样面临的要么是很痛苦的读完四年大学,最后也因为身体原因找不到一个好工作;要么就是直接被高校退档而只好进入到被动的“征集志愿”环节。
一般在体检结果出来之后,考生一定要详细阅读和记录自己的体检结果,如果有异议,一定要及时向学校和医院提出复查的申请,不要拖到体检工作结束了,等到那个时候体检结果都上传到上级有关部门了,想修改也没有可能了。还有就是看到体检结果后最好用手机拍照留存,然后按照《指导意见》对查询是否有受限报考的专业。
高考还有不到30天就要到来了,但是对于考生和家长的考验还有很多,高考分数和报考志愿都非常重要,考得好加上报得对,最后才能顺利被满意的学校和专业录取。

声明:文章部分内容整理自教育部阳光高考信息平台、杭州发布微信公众号、高考网、自主选拔在线微信公众号及网络等,天星教育尊重一切形式版权,如存在文章/图片/音视频等资源使用不当的情况,请随时联系管理员删除。