点击关注不迷路 ↑ ↑ 普及科学知识,传播科学精神
2020年全球有超过60.4万名女性被诊断为宫颈癌,约34.2万名女性因该疾病而死亡。中国宫颈癌新发病例约10.6万例,每年死亡病例约4.8万例,宫颈癌已成为15~44岁女性的常见肿瘤和死因。
人乳头瘤病毒(HPV)疫苗作为预防宫颈癌的有效方法,问世已有10多年,在全球范围内被近百个国家和地区推荐接种;但由于在中国应用时间相对较短,不少大众对接种HPV疫苗仍然存有疑虑和困惑。
- 超过26岁还能接种吗?
- 生病了怀孕了还能接种吗?
- 接种HPV疫苗到底有多大作用?
- 接种2价、4价、9价哪个类型的疫苗比较好?
近期,中华医学会妇科肿瘤学分会与中国优生科学协会阴道镜和宫颈病理学分会,依循医学证据,结合中国国情和临床实际,最新发布共识。本文和大家分享其中要点。

HPV感染后得宫颈癌风险多大?
人乳头瘤病毒(HPV)可引起人体皮肤黏膜上皮增生,主要通过*生活性**或密切接触传播。目前已确定的HPV型别有200余种,根据有无致癌性,可分为低危型和高危型。中国将HPV16/18/31/33/35/39/45/51/52/56/58/59/68定义为高危型,将HPV26/53/66/73/82定义为中危型。
低危型HPV感染引起生殖器疣等良性病变,约90%的生殖器疣由HPV 6/11感染引起;高危型HPV持续性感染是下生殖道上皮内病变和癌发生的必要因素,其中HPV16/18诱发癌变的风险最高。 几乎100%的宫颈癌、88%的肛门癌、50%的阴茎癌、43%的外阴癌以及口咽癌等肿瘤均与高危型HPV持续性感染有关 。
不同HPV疫苗的效果如何?
目前,中国国家药品监督管理局已批准上市4种HPV疫苗:国产2价HPV疫苗(大肠杆菌)、2价HPV吸附疫苗、4价和9价HPV疫苗(如下图)。

中国国家药品监督管理局批准上市的HPV疫苗特点和接种程序(截图来源:参考资料[1])
研究显示, 2价 、4价和9价HPV疫苗在完成全程免疫接种后,均可观察到较高的疫苗相关型别抗体阳转率和血清学抗体滴度 。 HPV疫苗在预防HPV型别相关疾病的临床试验中显示出87.3%~100.0%的保护效力。
中国产2价 HPV疫苗对18~45岁HPV 16/18相关的宫颈上皮内瘤变(CIN)2~3级、原位腺癌(AIS)或宫颈癌的 保护效力为100% 。 2价HPV吸附疫苗 对HPV 16/18相关的子宫颈上皮内瘤变2~3级或原位腺癌的 保护效力为87.3% 。
一项针对20~45岁中国女性的研究显示, 4价HPV疫苗 对HPV 16/18相关CIN 2~3级、AIS和宫颈癌的 保护效力为100% 。全球针对16~26岁女性的3期临床研究显示,4价HPV疫苗对HPV 16/18相关的CIN 2+的 保护效力为98.2% 。
有研究表明, 9价HPV疫苗 对16~26岁东亚女性亚组的HPV 31/33/45/52/58相关CIN 1+的 保护效力为100% ,对HPV 31/33/45/52/58相关的6个月及以上子宫颈、阴道、外阴、肛门持续性感染的 保护效力为95.8% 。目前全球尚无26~45岁女性的9价HPV疫苗相关数据。

一般人群该怎么打疫苗?
中国已获批上市的4款HPV疫苗,9~45岁女性可选择合适的疫苗接种,接种部位都首选上臂三角肌。虽然接种时间略有不同,但是接种量均为0.5ml。
从国外权威指南来看:
- WHO建议主要目标接种人群为未暴露于疫苗相关HPV基因型的青春期女性。
- 2017年美国妇产科医师协会(ACOG)指南提出,不论有无*行为性**或既往暴露于HPV,均推荐接种HPV疫苗。
- 2019年美国疫苗免疫实践咨询委员会(ACIP)和美国疾病预防控制中心均建议在11岁或12岁开始接种HPV疫苗,也可从9岁开始接种。
- 2019年ACIP和2020年美国癌症协会(ACS)相关指南都不建议>26岁人群补种HPV疫苗。
由于以下原因, 中国优先推荐9~26岁女性接种HPV疫苗,特别是17岁之前的女性;同时推荐27~45岁有条件的女性接种HPV疫苗 。
- 中国25~45岁女性高危型HPV感染率高达19.9%;
- 高危型HPV感染呈现17~24岁和40~44岁双峰分布;
- 且中国女性以单一HPV型别感染为主(73.6%)。
- 结合中国女性高危型HPV感染特点和HPV疫苗在27~45岁女性中的保护效力,加之中国接种和宫颈癌筛查覆盖率低,个体化接种策略是必要的,不应完全否定27~45岁女性接种HPV疫苗的意义。

怀孕或哺乳期怎么办?
不推荐妊娠期女性预防性接种HPV疫苗:
- 若近期准备妊娠,建议推迟至哺乳期后再行接种。
- 若接种后意外妊娠,应停止未完成剂次的接种。
- 已完成接种者,无需干预。
慎重推荐哺乳期女性接种HPV疫苗。
虽然目前临床试验尚未观察到血清HPV抗体经母乳分泌,但鉴于多种药物可经母乳分泌,且目前无论接种哪种HPV疫苗都缺乏哺乳期女性的安全性研究数据,是否会导致不良妊娠结局尚无定论。
有宫颈癌高危因素的人群呢?
环境因素也会促进肿瘤发生。高危生活方式,比如*生活性**过早、多性伴、多孕、多产、吸烟、长期口服避孕药(5年以上)、性传播疾病者等。指南中推荐:优先推荐高危生活方式的适龄女性尽早接种HPV疫苗,即使已知HPV感染/细胞学异常及既往接受过HSIL治疗者也推荐接种。
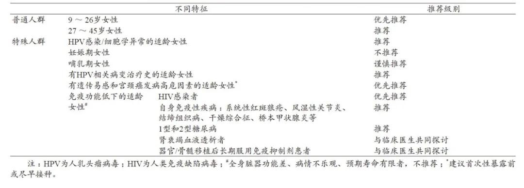
既往感染/细胞学异常的人群有何异同?

普通和特殊人群(女性)HPV疫苗接种的推荐级别(截图来源:参考资料[1])
根据以下证据, 无论是否存在HPV 感染或细胞学异常,对适龄女性均推荐接种HPV疫苗 (接种之前无需常规行细胞学及HPV检测):
- 在16~26岁既往感染疫苗型别HPV的女性中,4价HPV疫苗对疫苗型别HPV再感染或其他未感染疫苗型别HPV所致CIN 1+的保护效力达100%。
- 对24~45岁既往感染疫苗型别HPV的女性,4价HPV疫苗对HPV 16/18相关CIN 1+的保护效力为66.9%。
- 对16~26岁已感染疫苗型别HPV的女性,9价HPV疫苗对覆盖型别中其他未感染型别所致的CIN 2+的保护效力为91.1%。
- 接种9价HPV疫苗6个月后,初始细胞学异常者HPV 31/33/45/52/58持续性感染率在HPV疫苗组为8/639,高危型HPV持续性感染风险在疫苗组下降94.6%。
有HPV相关病史的人群还需要接种吗?
推荐 既往HSIL接受过消融或切除性治疗的适龄女性接种HPV疫苗 。对于子宫颈癌治疗后接种HPV疫苗是否获益尚需进一步研究证实。
HSIL经局部保守治疗后,CIN 2+复发率高达5%~10%,浸润癌风险较普通人群高2~4倍。因此,治疗后可能再次发生HPV感染或感染持续存在。
除了宫颈外,也推荐既往肛门上皮内瘤变(AIN)2+的适龄女性,特别是肛门鳞状上皮性癌高风险人群(包括HIV阳性的女性,既往阴道上皮内瘤变(VaIN)2+和外阴上皮内瘤变(VIN)2+的女性)接种HPV疫苗。
有遗传因素的人群需要接种吗?
遗传易感因素可能影响HPV感染的敏感性、持续性以及宫颈癌的发展速度。推荐优先推荐遗传易感位点变异的适龄女性(HLA-DPB2、EXOC1和GSDMB基因突变等)接种HPV疫苗。建议遗传易感人群在首次*行为性**之前接种,即使性暴露后也应尽早接种。

免疫力差的适龄女性又该如何选择呢?
推荐部分免疫功能低下人群接种HPV疫苗:
- 推荐合并以下疾病的适龄女性接种HPV疫苗:肥胖、1型和2型糖尿病;HIV感染;自身免疫性疾病:如桥本甲状腺炎、系统性红斑狼疮、风湿性关节炎、幼年特发性关节炎、结缔组织病、干燥综合征等。
- 肾功能衰竭接受血液透析的适龄女性在病情允许时接种HPV疫苗。对全身脏器功能差、预期寿命有限者不推荐接种。
- 对于器官/骨髓移植后长期服用免疫*制剂抑**患者,建议临床医生与患者共同探讨,根据疾病轻重差别给予个体化建议。对于预期寿命长的适龄女性,推荐移植1年后接种。对于预期寿命有限者,不推荐接种。
哪些人不适合接种疫苗?
对于以下人群,需慎用HPV疫苗:
- 有血小板减少症或其他可成为肌内注射禁忌证的凝血功能障碍者不宜接种;
- 妊娠期女性或备孕女性推迟至妊娠期结束后再接种,哺乳期女性接种时应谨慎;
- 急性疾病常伴有发热等全身症状,接种疫苗可能会加重症状,建议在痊愈后接种;
- 因部分女性有不同程度的经期不适,建议非经期接种。
接种完疫苗会不舒服吗?该怎么办呢?
疫苗接种完,会有局部疫苗不良反应(AR)和全身AR。在临床试验中,局部AR有疼痛、肿胀和红斑、瘙痒和硬结。接种部位AR多发生于接种后15 天内,多为轻、中度, 大多可自然缓解,一般无需特殊处理 。全身AR有发热、头痛、眩晕、疲劳、肌肉痛、关节痛和胃肠道症状(恶心、呕吐、腹痛)等。全身AR常很轻微,通常有自限性,无需特殊处理。
全球已有超过2亿支HPV疫苗被使用,迄今收集到的数据显示,局部和全身AR与临床试验结果基本一致。

接种HPV疫苗后仍需筛查
接种疫苗并不是一劳永逸的,接种HPV疫苗后仍应进行宫颈癌筛查 ,原因有以下几点:
- 对于存在HPV感染或相关疾病危险因素,如多性伴、既往感染过疫苗相关HPV型别、免疫缺陷等人群的有效性降低;
- HPV疫苗是预防性疫苗,不能治疗已感染的HPV及相关疾病, 也不能阻止HPV感染至疾病进展;
- 少数宫颈癌可能与HPV感染无关,特别是HPV阴性的特殊类型癌;
- 自2006年HPV疫苗上市以来,长期随访研究证实了HPV疫苗14年的保护效力,但目前尚无证据证实HPV疫苗有终身保护效力;
- HPV 疫苗所含型别有限,即使接种了HPV疫苗,机体仍处于对非疫苗型别HPV的感染风险中。

总结
HPV疫苗接种是预防HPV感染和相关疾病的有效、安全方法。虽然低龄人群接种效果优于高龄人群,性暴露前接种免疫效果最佳,但是不完全否定27~45岁女性接种HPV疫苗的意义。而且,HPV疫苗不仅适用于一般人群,同样推荐高危人群、特殊人群、大多数患病人群、有遗传易感因素和环境因素的人群接种HPV疫苗。
参考资料:[1]中华医学会妇科肿瘤学分会, 中国优生科学协会阴道镜和宫颈病理学分会. 人乳头瘤病毒疫苗临床应用中国专家共识, 2021[J]. 中国医学前沿杂志(电子版), 13(2): 1-12.
注:本文旨在介绍医药健康研究进展,不是治疗方案推荐。如需获得治疗方案指导,请前往正规医院就诊。版权说明:本文来自药明康德内容团队,欢迎个人转发,谢绝媒体或机构未经授权以任何形式转载至其他平台。