
终于定了!闲置14年后,通州宾馆最近又有新动静了!
北青社区报 (微信号:tongzhoushequbao) 记者了解到,近日,相关网站发布了关于通州宾馆改扩建项目周边交通保障研究中标结果公告,将由北京交通发展研究院对通州宾馆周边区域现状进行交通调研、规划条件收集和分析、背景交通需求调查分析、交通需求特征分析、交通影响分析、交叉口信号配时分析和交通保障措施等方面进行研究。

根据此前发布的项目招标公告,该项目主要包括对通州宾馆周边区域现状进行交通调研、规划条件收集和分析、背景交通需求调查分析、交通需求特征分析、交通影响分析、交叉口信号配时分析和交通保障措施等方面研究内容。


服务地点
通州宾馆周边区域,东起通济路,西至新华北路,北起通燕高速,南至运河西大街。

服务期:自合同签订之日起一年。服务范围:主要包括对通州宾馆周边区域现状进行交通调研、规划条件收集和分析、背景交通需求调查分析、交通需求特征分析、交通影响分析、交叉口信号配时分析和交通保障措施等方面研究内容。
项目概况
通州宾馆处于城市副中心运河核心区重要区位,该区域将打造成为 以运河为轴线、以文化产业为特色、商务金融为主的综合服务中心。 项目用地 东临吉祥路,西临贡院小学,北临多福巷,南临新华东街 , 总用地面积2.01公顷,总建筑面积11.9万平方米(其中地上8.2万平方米,地下3.7万平方米) ,设计使用性质为 酒店、办公和商业,具体功能包括标间楼、套房楼、后勤楼和会议中心 等。

2008年北京盛业房地产有限公司取得通州宾馆产权,将原建筑拆除后于2009年项目开工建设,2010年7月取得北京市交通委员会交通影响评价报告评议意见,2011年9月完成主体结构,后由于诸多因素影响未全部完工投入使用。2014年6月,北京新城基业有限公司根据区政府批办单文件完成通州宾馆收购工作。 目前,拟将通州宾馆改扩建后正式投入使用。

通州宾馆所处区域现状道路系统不完善,部分路段未按规划实现,南侧新华东街早高峰时段交通量较大,交通拥堵较为严重,且周边停车缺口较大,乱停车现象时有发生,投入使用后该区域将面临更大的交通压力,交通形势更加严峻。鉴于上述情况, 区委区政府高度重视,提出要研究完善区域交通设施,分析制定相关交通保障措施,缓解区域交通问题,营造良好交通环境确保投入使用后进出交通顺畅。
项目目标
对现状区域路网设施及运行情况、停车位分布及管理情况、公交线网站点及运行情况进行调查分析,梳理相关规划核实交通设施建设差距。结合周边主要公共服务设施及商业办公区交通出行特征, 分析通州宾馆投入使用后的交通需求特征和交通影响程度,提出一系列交通保障措施 (如 优化完善道路、公交、停车、信号灯、出入口、交通组织 等),确保内部及外部交通组织顺畅、公共交通便捷、停车规范有序,促进区域交通系统与城市建设开发融合和可持续发展。

服务内容
主要包括对周边区域现状进行交通调研、规划条件收集和分析、背景交通需求调查分析、交通需求特征分析、交通影响分析、交叉口信号配时分析和交通保障措施等方面内容。 1、现状交通调研 对研究范围内现状用地、建设开发和交通情况开展踏勘调研,结合调研结果分析存在的问题,包括以下内容:
◆研究范围内用地功能及主要建筑布局形式;
◆周边道路现状情况,如道路断面型式、道路车行及人行通行条件,梳理现状路网布局、未按规划实现的道路情况;
◆周边现状公交情况,包括线路布设、现状公交运行状况及现状公交余量等;周边地块出入口分布情况以出入*交口**通量;
◆周边主要公共服务设施情况,包括学校、商场、办公商务区的车流量和人流量;
◆区域交通运行特征,如道路车流量和人流量;
◆区域停车场及可利用情况;
◆区域交通组织及主要问题。
2、规划条件收集和分析 收集研究范围内相关规划资料,并对研究区域规划情况综合分析,包括以下内容:
◆区域用地规划◆道路交通规划◆公共交通规划◆停车设施规划等◆轨道交通规划等
3、背景交通需求调查分析 通州宾馆周边公共服务设施和运河商务区建成入驻对背景交通有较大影响,需开展相应调查工作,包括以下内容:
◆新华东街南北两侧的学校,如贡院小学、东方小学等,学校学生数量、上下学时间、家长接送孩子交通方式等; ◆周边大型商场,如爱琴海购物公园、华联商场等,商场营业时间、建筑规模、主要服务对象、商场停车场情况等; ◆北侧西海子公园车流及人流量等; ◆通州宾馆北侧和东侧商务区主要入住单位情况、包括办公规模及人数、工作时间、相关人员上下班交通方式等。
4、交通需求特征分析 通州宾馆投入使用后,根据交通出行活动特征,明确相关人员的交通出行需求、出行方式及出行距离等。具体包括以下内容:
◆相关人员的工作情况;◆相关人员居住地分布情况;◆相关人员员通勤出行时间、出行方式、出行距离等;◆日常会议业务人员数量、出行时间、出行方式等;
5、交通影响分析 通州宾馆投入使用后,结合相关人员数量、出行时间、出行方式等因素,构建区域交通路网模型,并对研究范围道路交通运行特征进行分析。 6、交通保障措施 本次交通保障工作将从道路设施、公交线路、停车设施与交通组织4个方面提出相应措施。
◆道路设施对研究范围内没有按照规划实现的道路进行梳理并汇总分析,提出道路改善措施,确保相关人员顺利进出,保障周边交通畅通, 如建设完善吉祥路、多福巷、西海子西路等。
◆公交线路根据区域出行调查结果,统计乘坐公交的人数、出行路径、出行时间等相关信息,分析现有公交线路行驶路径与公交余量是否可以满足人员的出行需求, 若不满足需考虑是否新增公交线路以保障出行需求。
◆主要交叉口信号优化结合道路和交叉口的主要型式和未来交通流量,开展信号相位分析并制定相应优化措施方案。
◆停车设施根据各种业务人员数量、交通出行方式及出行时间,掌握其停车需求。考虑停车设施规模可能出现缺口,需详细调查周边停车设施, 具体包括停车场位置分布、使用性质、停车位数量、停车费用及可利用的停车位等信息,如爱琴海购物公园、通州人力资源服务产业园、通州区体育场、国防教育广场、吉祥园、如意园、京杭府等。
◆交通组织根据项目设计方案,分析方案出入口对周边道路及建筑的交通影响程度,明确项目内部主要道路的车流组织及人行组织型式,分析项目周边主要道路交通运行情况及交通组织合理性, 重点保障通州宾馆到东六环路、京通快速、朝阳北路和通济路等主要区域和通道交通顺畅。
通州宾馆距今已有64年的历史了,存在于无数老通州人的记忆中,早前还是整个通州的标志性建筑,至今已有14年。从以上内容可以看出,目前已经在为通州宾馆改扩建后正式投用做准备了。

▲北京市通州宾馆有限公司前身为1956年设立的通县人民政府招待所,1985年经工商注册成立通州宾馆,2004年划归到北京市通州区资委管理,注册资本7616万元。

不管在过去的老通县,还是现在的副中心,通州宾馆都是实打实的钻石地段,周边的邻居有:希尔顿酒店、贡院小学、西海子公园、通州体育场、人力资源产业园、北投爱琴海商城……

图源:高楼迷
今年6月,北京新城基业投资发展有限公司再次挂牌转让北京市通州宾馆有限公司(简称“通州宾馆公司”)100%股权及8.71亿元债权,底价23.49亿元。

项目名称:北京市通州宾馆有限公司100%股权及87,119.943575万元债权;转让方名称:北京新城基业投资发展有限公司;
转让比例:100%;
转让行为批准单位:北京市通州区人民政府国有资产监督管理委员会交易机构名称:北京产权交易所挂牌价格:234856.977575万元 挂牌日期:2021-6-17选择的竞价交易方式:网络竞价
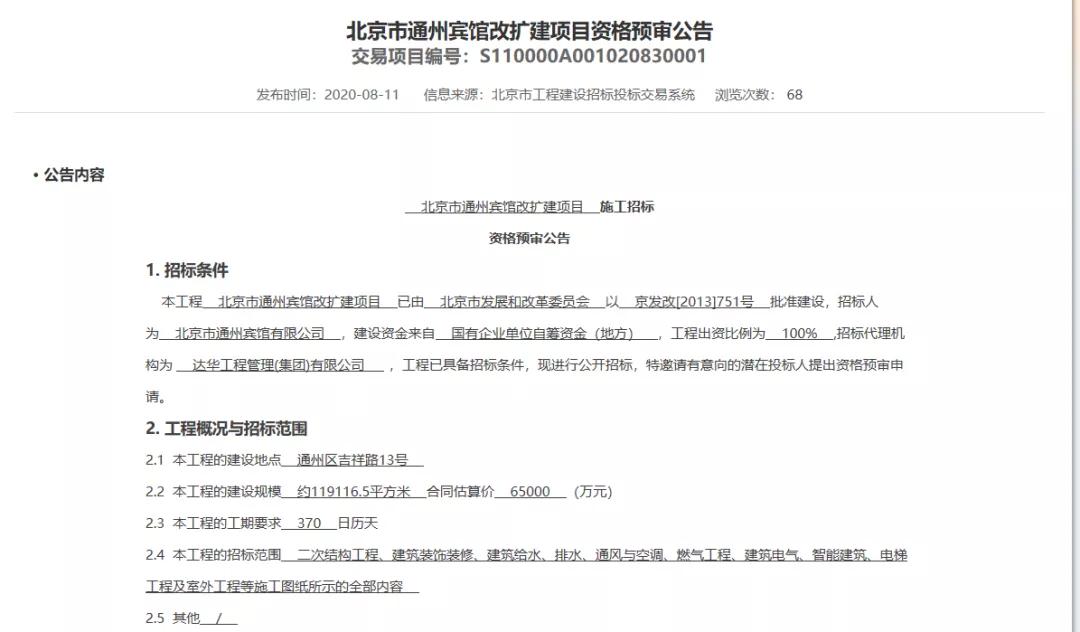
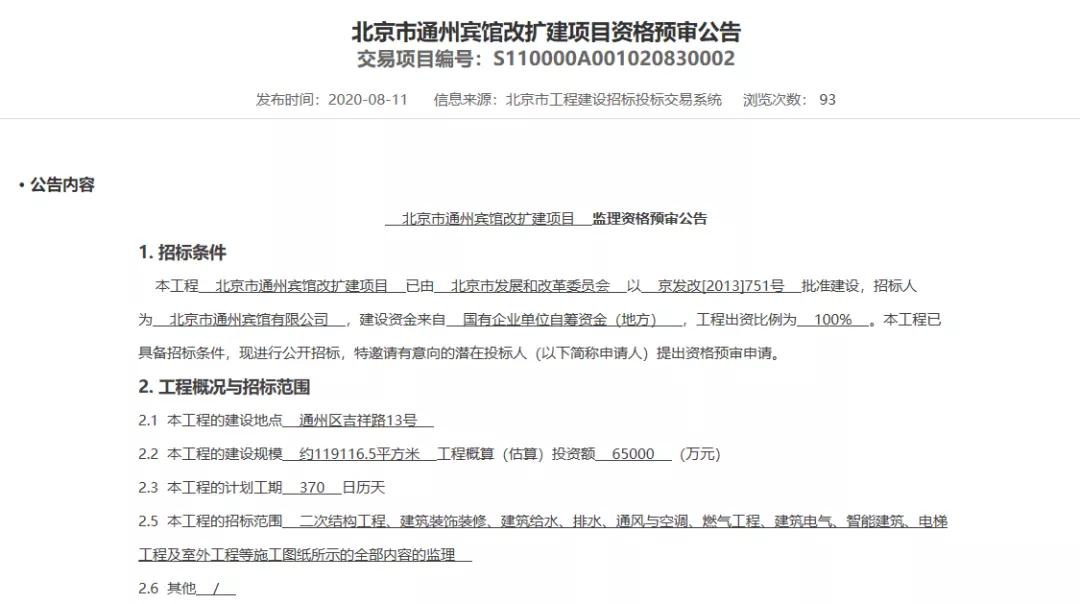
去年8月通州宾馆改扩建项目获得实质性进展,发布施工和监理资格预审公告。项目投资约6.5亿,规模约11.91万平米,工期370天。


建设地点:通州区吉祥路13号
建设规模:约119116.5平方米
工程概算(估算)投资额:65000 万元
计划工期:370 日历天
招标范围:二次结构工程、建筑装饰装修、建筑给水、排水、通风与空调、燃气工程、建筑电气、智能建筑、电梯工程及室外工程等施工图纸所示的全部内容及监理
去年7月初,本报记者来到了原通州宾馆处,已经有施工人员进场,在为正式复工做准备,在黄色警戒线围起来的区域内,施工工人正在一层一层往大铁门上补刷绿色的油漆,门内隐约有施工和工人说话的声音传来,抬头向上看去,已经封顶的新通州宾馆,裸露着外表,外墙和门窗还未加以装饰。

有现场的工人向记者透露,这个几经周折,老通县象征、被通州人人千呼万唤的通州宾馆,于2020年7月1日就进场做施工准备,预计2021年二月初开始正式施工,如果情况顺利的话,预计会在两到三年内施工完成。

那么,未来通州宾馆是何种样子呢?
根据此前规划,新的通州宾馆由3栋建筑组成:1号楼为酒店,2号、3号楼为写字楼。

1号楼主楼19层,建筑高度80米,楼座形状呈“矩形”布置,地上面积44815.5平方米,其中酒店1号楼南北侧为地上4层裙房,建筑物高度20.8米;
2号楼13层,建筑高度75米,楼座形状呈吕字形布置,地上面积14339平方米平方米。
3号楼19层,建筑高度80米,楼座形状呈吕字形布置,地上面积21042平方米。
项目总用地20039.149㎡,总建筑面积119116.5㎡,其中地上80156.5㎡,地下38960㎡,共计3栋综合用房,设计用途为酒店、商业房、办公房和地下车库。


早期效果图
延伸:通州宾馆的前世今生
#1956年:# 设立通县人民政府招待所。
#1985年:# 工商注册成立通州宾馆。
#2004年:# 划归通州区国资委。
#2007年:# 原通州宾馆开始拆除。
#2009年3月:# 通州宾馆改扩建工程开始施工。
#2011年9月:# 结构封顶,通过结构验收。
#2012年3月:# 开发商告知停工。
#2012年5月:# 全面停工。
#2013年:# 开始诉讼。
#2014年2月17日:# 开始查封,为期2年。
#2016年2月16日:# 查封期结束。
#2016年5月起:# 陆续进行资产评估及股权转让、供电工程、主体结构鉴定、全过程造价咨询、相关工程服务等招标。
#2020年7月:# 入场进行施工准备。
#2020年11月17日:# 北京新城基业投资发展有限公司拟挂牌转让北京市通州宾馆有限公司(简称“通州宾馆公司”)100%股权及8.71亿元债权,底价23.49亿元。
自1956年设立通县人民政府招待所,到1985年注册成立的通州宾馆,距今已有64年历史的通州宾馆曾是整个通州的标志性建筑,存在于无数老通州人的记忆中,但直到2007年被拆除后,一路磕磕绊绊,至今已有14年了。
如今,通州宾馆身处副中心核心位置的运河商务区内,周围有着通州著名的三庙一塔景区、京杭广场、西海子公园以及古运河,地理位置优越的它,让我们更加期待通州宾馆华丽转身,和美丽的副中心一起迎来美好的明天。
