YY舞帝公会冻结旗下人气“一姐”杨大爷事件是最近非常受关注的一次事件,舞帝公会借口杨大爷微博发言影响了公会团结,发布公告无限期冻结旗下主播杨大爷直播权限。但网上传言舞帝公会的真正目的是想和该女主播签约年限更长的线下合同。

这次事件非常的具有代表性,杨大爷代表的主播的利益,舞帝公会则代表的是YY直播公会的利益。因此这件事不仅受到网友们的热议,也受到了平台广大主播的关注。任何主播都不希望违背个人意愿签约所谓的线下合同,所有直播公会也都希望旗下主播都和自己签下一份长约。可以说这次事件的将成为一次标志性事件,这次事件的最终结果可能直接影响今后的YY的走向。

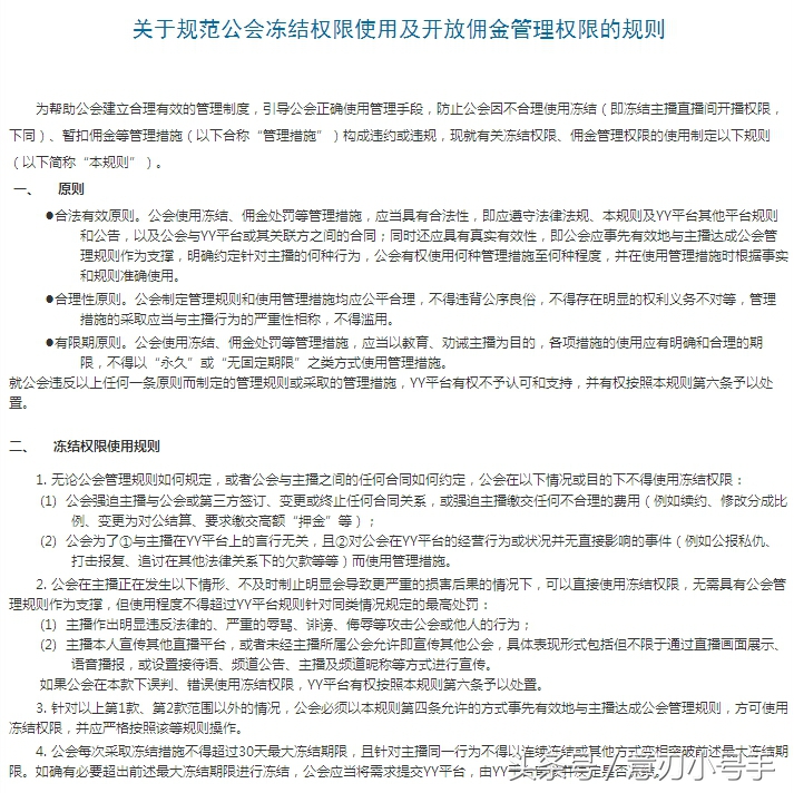
果不其然YY官方最近发布了公告,制定了对直播公会冻结权限的使用规则,该规则《有效期原则》中明确表示直播公会不得以“永久”或者“无固定期限”的方式使用管理权限。并发布了关于冻结权限的《冻结权限使用规则》,该条规则中明确规定了直播公会每次采取冻结措施的最长期限不得超过30天,而且针对主播的同一行为不得以连续冻结或者其他方式变相突破30天的最长冻结期限。

为了方便网友阅读,小编特意将最重要的条款《冻结权限使用规则》进行了编辑节选,如下图:

可以很明显的看出这次规则的发布就是针对舞帝公会冻结旗下主播杨大爷事件,其实不只是舞帝公会,YY上其他公会的管理也都将受到很大的影响。冻结权限一直是直播公会能够威慑旗下主播的唯一方式,特别是一些人气主播,因为他们拥有大量的粉丝,人际关系也非常的广,经常能够靠个人影响力指鹿为马。直播公会的高管在人气主播面前其实话语权非常小,所以这次规则的发布对直播公会的管理也是提出了很大的挑战。