

1.缺货
亲~抱歉哦~给您带来麻烦了~因为最近我们仓库出货量比较大,亲要的物品(某样物品)已经缺货了~现在正在从别的门店调货过来的路上,大概会在几天左右到,要不您看这样行吗~我会替亲催促着我们仓库的,等货一到就第一时间给您发货。请亲体谅一下哦
2.发货慢
亲,您好!因为我们的商品比较多,供货量比较大,所以可能在发货上没有那么的及时,这点请您原谅,我们会尽快给您发货的,请您再耐心的等待一下哦!我会帮您跟踪的,等货物发出后我就把单号发给您,请您放心哦!
3.没发票
亲,我们店铺所有宝贝都是提供发票的呢,可能是发货的小哥太忙了给忘掉了,亲也不用着急哈,我们这边再把发票给您发过去哦,运费也是我们承担哦!
4.商品和描述不符
亲~抱歉哦~给您带来麻烦了~您购买的物品跟我们的图片确实有一点小小的出入,这是我们工作人员的疏忽,未能及时的更新图片,给您带来不便了,实在是抱歉呢~/:803,我们的商品绝对是正品的(一大推证明方式)您看这样行吗~为了表达我们的歉意~我们会给您寄一份小小的礼物,而且亲下次在来我们商城购物~我们会为您适当的优惠,请亲多多包含啊~

5.买家收到了东西破损、少收到了商品、发错商品、质量不好。
亲,我知道您收到商品不满意的心情.下次希望您可以在我们店铺买到适合您的,我们会给您送些小礼品补偿您的好么?因为中差评会减低卖家信用度的,真的很抱歉,亲可否保留下您对我们的建议给个好评鼓励下我们..我们会更加努力完善自己的.谢谢您了.
亲出现这种情况真的不好意思.,我们一定会改进,并且承担责任的.为了您和我们的合作愉快,我们会付出一切努力的,请您相信我们的信誉以及我们解决问题的能力~
6.产品跟实际有出入
亲,您好,我看了您拍的物品和我们的图片确实有一点点的小出入,这个非常的抱歉是我们工作的疏忽,没有及时的更新图片,给您造成误会,为了表示我们的歉意,我会让我们的仓库给您邮寄一点小礼品哦!如果下次您再来我们官网消费的话我会给您适当的优惠哦!还请您多多包涵哦!。
7.违背承诺(答应送买家礼物,实际未兑现)
亲,实在抱歉,由于我们仓库出货量大.给您漏发了礼物,下一次您在我们家购物的时候,我们一定会一并给您补上的,并且会有小补偿的哦,对于这次给您造成的困扰,再次对您说声抱歉.谢谢您的谅解.祝您购物愉快
8.投诉维权(主动解决,电话沟通)
亲,您好,非常抱歉店铺给您带来了不快,看到亲在购物后台对我们的产品投诉维权了,请问是什么原因让亲产生了误会?(让客户先找出问题,然后我们逐步跟进)

9.对客服服务态度不是很满意。
首先要感谢您对我们XX的支持与信任.由于订单增加.客服同时面对的人多,所以回复可能会慢一些.电脑也会因为同时收到的信息太多而被卡死掉线,等等原因而造成了对亲的照顾不周.绝对不是我们XX旗舰店的本意哦.请亲多多包涵,我们正在努力改善.请亲多多包涵.给我们一点时间,我们一定会为您做的更好
10.销售过程中缺乏灵活,买家不开心,给中差评。(主动解决电话沟通)
亲爱的买家,感谢您购买我们的商品,我们非常珍惜与您的这次交易,如您收到商品后不喜欢或不满意,我们会无条件为您退换商品。如有其他售后服务问题请您在评价前与我们联系您可以通过淘宝旺旺,或拨打免费电话我会立刻为您解决。再次感谢您的惠顾,期待能成为您的朋友,祝您万事如意!
11.价格不符(买家买宝贝的时候是100元,后来我们做活动促销变了70元)
亲,现在是我们门店做的活动呢,需要我们参与配合哦,现在的70元是亏本价格哦,只限此次活动价呢,活动结束后,我们会将此价格调整到原来的价格哦,亲,我们店近期活动也会提前在我们微信群里展示以提醒的哦,您也可以加入我们的微信号,以便您对活动的了解更加准确哦!
12.物流显示已经签收,实际买家没收到货
亲,您先别着急.我马上给快递公司打电话的,一有消息我就马上跟您联系.给亲带来不便我们真的很抱歉,我们会及时帮您处理好这个问题的,亲不要担心!

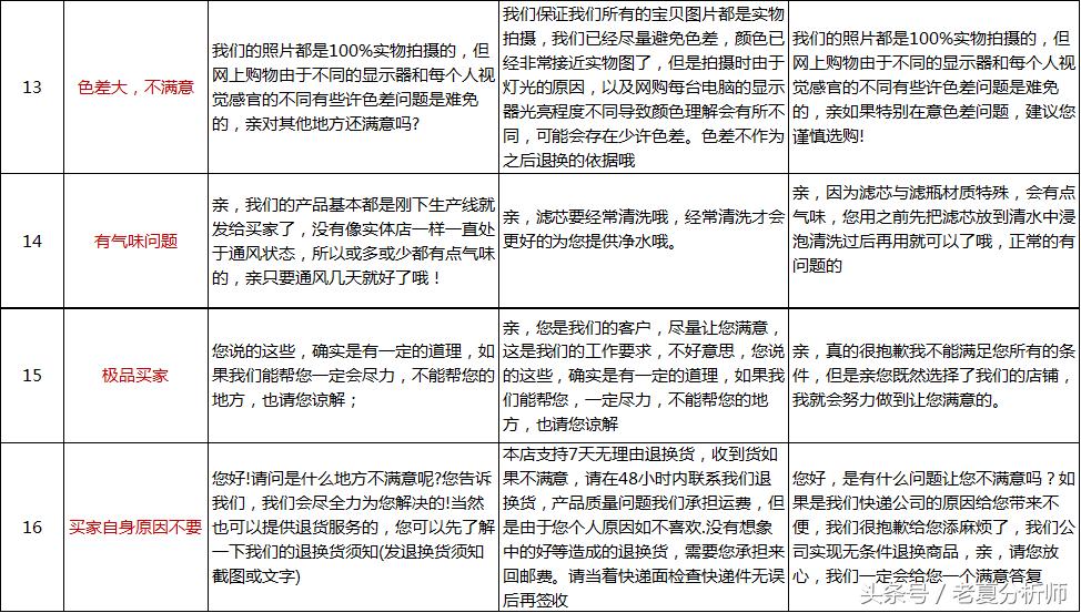
13.宝贝描述不够详细,图片没有实物拍摄,色差大,买家收到了不满意。
亲,您的问题我们已经受理了呢,至于您提出这个问题,我觉得我们做的还有缺陷,对宝贝的拍摄和描述还存在一些让亲不满意的地方,希望您对我们可以多包容和理解下哦,我们将真诚的为您服务,以后对宝贝的处理会更完善更让亲满意哦。很感谢亲对我们提出的宝贵意见,我们会加以改正,以满足您的要求。(不行的话再打电话联系和沟通)
14.宝贝有气味问题
亲,您好,因为XX产品是实木材质的,产品都是全新的,所以有些气味是正常现象对宝宝身体没有任何影响,您可以放心使用
15.极品买家,故意敲诈.
首先要搜集顾客恶意购买,故意敲诈的证据,向淘宝投诉。
16.卖家自身原因,客户要退货
您好!请问是什么地方不满意呢?您告诉我们,我们会尽全力为您解决的!当然也可以提供退货服务的,您可以先了解一下我们的退换货须知(发退换货须知截图或文字)
先跟顾客解释最好不要退货,了解顾客退货的理由,再跟顾客协商换其他商品来减少我们店铺的退款率,如顾客坚持要退货需要顾客承担寄来回运费给顾客办理退货,亲,根据淘宝交易规则,亲选购失误需要您承担来回的运费,我们帮您办理退款