本文是《皮肤的秘密》系列文章,继续跟大家聊聊皮肤问题: 关于皮肤护理的配方:针对瘙痒,干燥,湿性皮炎,痔疮,头发干燥分叉,角质化,还有润唇膏和护手霜的制作。如果对皮肤问题感兴趣,可以动动手指翻阅一下小编的文章,里面涉及到诸多皮肤问题,比如皮肤结构,肤色,色斑,雀斑,老年斑,痘痘,丘疹,脓包,水泡,疤痕,伤口,鸡皮疙瘩,疼痛,瘙痒,干燥,冻伤,粗糙,皱纹,蚊虫叮咬, 足藓 与静脉曲张,整容,纹身,皮肤与性的关系,性病,膳食补充剂与微量元素,银屑病,过敏等等。
还有很多关于如何检查,预防和治疗皮肤问题的小贴士和皮肤护理品DIY的配方,欢迎查阅~
(无)尿素冷霜
针对肘部、膝盖、手部、足部的皮肤干燥,角质化过度问题,尿素十分有效,对于足部护理还有更高浓度的版本。这里提到的护肤霜叫作冷霜,涂在皮肤上时水滴会分离出来,水分蒸发吸热让皮肤感到凉爽,因此而得名。
虽然不含有效成分,但冷霜也能很好地滋润皮肤,因为它十分油润,曾被称为冷膏。冷霜作为一种混合成品,其成分包括黄色蜂蜡、精炼花生油(已清除过敏原,同样适用于花生过敏症患者)、使皮肤柔软光滑的蜡(鲸蜡醇棕榈酸酯),以及水。
注意,冷霜必须在冰箱冷藏保存,否则会分解变质,保质期为4周。尿素可能会带来灼烧感,因此最好只涂在没有损伤的皮肤上,儿童须提前做小范围测试。该护肤霜的优点在于:虽然含水,但不含有刺激性的化学乳化剂,也没有防腐剂;且不添加尿素也可以。
含5%或10%(10%适用于足部)尿素的DAB冷霜:针对干燥肌肤与角化过度
90克(或85克)DAB冷霜
5克(或10克)尿素
1克乳酸
4克50%乳酸钠溶液
原料总共100克(ad 100,0g)
pH值:4~5(对酸性保护膜有益)
针对银屑病的费拉芦荟橄榄油软膏
费拉芦荟是最受欢迎的药用植物,甚至在建筑市场都能买得到。但从药剂师那儿买的芦荟都通过了品质检测,使配方更有保障,混入软膏后对银屑病疗效很好。
4克橄榄油
25克费拉芦荟凝胶(药店品质)
71克SR阴离子亲水软膏(Anionische Hydrophile Salbe)
或乳木果油原料总共100克(含矿物油和乳化剂)
止痒的辣椒素霜
(亲水性0.025%,0.05%或0.1%-NRF 11.125.)
辣椒素来自于植物辣椒,沾到皮肤上会有火辣辣的灼烧感,与此同时会渐渐排空皮肤中引发瘙痒感的神经信使P物质。辣椒素霜可以用来缓解新陈代谢反常引起的瘙痒,前提是皮肤没有破损,使用后未出现不良反应。
人可以逐渐适应较高的灼烧浓度。然而该产品并不便宜,且每天需要多次涂抹。注意,千万别碰到眼睛,也别涂在黏膜上。此外也不适用于12岁以下的儿童、孕妇和哺乳期妈妈。
2.5克/5克/10克溶于乙醇的1%辣椒素原液(浓度递增)
50克/50克/50克DAC基础霜(Basiscreme DAC)
10克/10克/10克丙二醇
纯净水
原料总共100克(含矿物油和乳化剂)
止痒的聚多卡醇-氧化锌洗剂
(3%、5%或10%-NRF 11.66.白色或肤色)
3克/5克/10克聚多卡醇(Polidocanol,浓度递增)
无/0.8克氧化铁药剂
20克氧化锌
20克滑石粉
30克85%甘油
纯净水
原料总共100克
皮肤瘙痒,包括发炎、长水疱,都可以通过液体粉末来干燥、引流、冷却。聚多卡醇是很好的止痒剂。使用前摇晃均匀,液体干燥后的结层可用橄榄油擦净。
针对角质化的水杨酸软膏
(1%、2%、3%、5%、10%或20%-NRF11.43.)
本水杨酸软膏略微油腻,每天涂于患处或角化严重的皮肤部位1~3次,仅可使用数天,且不可大面积使用。

注意:不适用于儿童!由于儿童皮肤吸收能力过强,吸收过多的水杨酸会损伤肾脏,出现谵妄幻觉、精神错乱。此外,要避免水杨酸与眼睛和黏膜接触。其中凡士林成分可用DAC基础霜代替。用来软化足部角质的水杨酸软膏(10%)格外受欢迎,晚上涂膏,早上用锉刀除老茧——脚后跟便会渐渐恢复细嫩。高浓度的产品请仅小面积使用,肾病患者不可使用。可能导致过敏。孕妇和哺乳期妈妈使用前请务必咨询医师。
2克/4克/6克/10克/20克/40克50%的DAC水杨酸药剂
凡士林,原料总共100克(含矿物油)
针对皮肤开裂、干燥的护肤DAB锌软膏

质地干硬的锌软膏是治疗脚趾间开裂和保护皮肤褶皱的有效配方。狭窄的运动鞋或皮鞋常常挤得脚部皮肤十分难受:鞋内空气不流通,大量出汗,导致皮肤软化泡涨,发白破裂。看上去很像足癣,但其实只是典型运动员的脚或汗脚。
对于痛感连连的皮肤开裂,下面这种干硬的白色锌软膏十分有效(主要含粉末,油脂很少),它不仅可以吸干汗水与伤口渗液,还能充当脚趾皮肤间的间隔垫片,因此也能预防足癣蔓延。可用油液清除膏体。口周湿疹、疣体治疗和湿性溃疡同样可以涂些锌软膏来缓解。
25克氧化锌
25克小麦淀粉
50克白凡士林
原料总共100克(含矿物油)
针对干燥、瘙痒的DAC锌洗剂,镇静安抚
(白色或肤色NRF 11.22.)
针对水疱、小水疱和新近形成的急性瘙痒炎症,本水性洗剂可发挥干燥、止痒、抗炎作用,在微微润湿的同时会起到抗菌疗效。特别适用于瘙痒、运动皮肤擦烂、日光性皮炎、急性接触性过敏性皮炎、疱疹、水痘、皮疹和空姐职业病。
治疗空姐职业病时可选用肤色版本,皮肤问题便可轻易遮盖。使用前摇晃均匀。事后残留物或硬壳可用清水软化清除。本产品适用于孕妇,很耐受,保质期6个月。
白色:
20克氧化锌
20克滑石粉
30克85%甘油
30克纯净水
原料总共100克
肤色:
0.8克氧化铁药剂
20克氧化锌
20克滑石粉
30克85%甘油
29.2克纯净水
原料总共100克
最后是关于皮肤的总结:
要是真心想对皮肤好,就不要为它做得太多。它完全可以照顾好自己。您能做的,只是在蒸桑拿时穿上拖鞋,少用点儿肥皂,平衡健康饮食;如果无法避免有害健康的物质,一定要将其限定在最佳范围内。
一些特殊嗜好,比如去日光浴室,都应该有意识地戒除。在日光浴床上暴晒自己,会给皮肤造成无法挽回的伤害。
纹身也有害身体健康,有毒色素会永久存留在皮肤与身体中,即使花大价钱也往往无法将其清除。因此,最好不要纹身!
只有涉及肉毒杆菌或透明质酸注射时,我的立场才会不那么严格。因为这两种物质都能在一段时间内由人体自行分解,且仅限制于医学美容的适用范围之内。
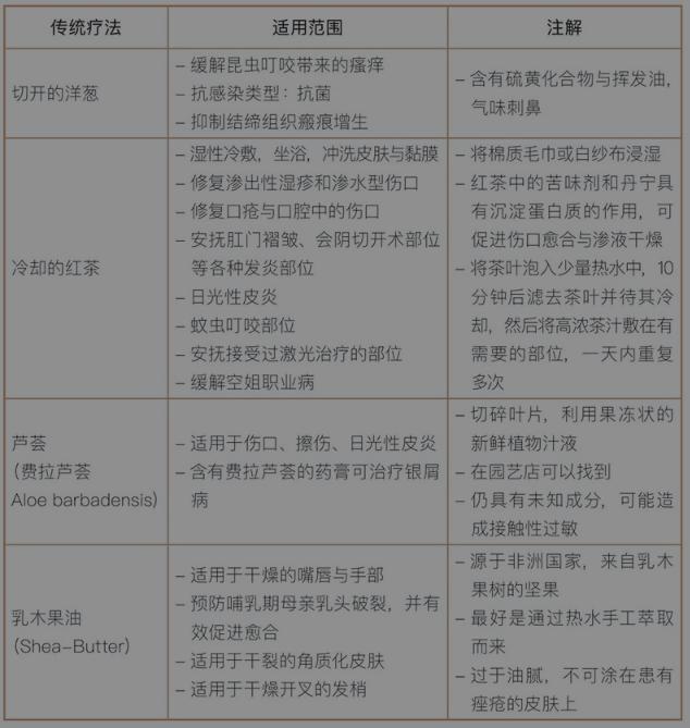
家庭皮肤补救法
如果您想放弃化学制剂,拒绝乳化剂、香料、防腐剂、色素,崇尚物美价廉、简单清爽的护理方法,不妨试试下面这些:


希望看完这些你能做些真正对皮肤有益处的事情!