随着2020年正月十五元宵佳节的结束,在全民一年一度的返程大迁徙的过程中,人们再次踏上了旅途。然而根据疫情防控中心规定,返程后仍需隔离14天。于此,大部分三轮车企业和经销商仍不能正常复工复产。
对于渠道经销商,他们提及更多的昂贵的门店租金和库房租金,同时也忧虑2020年是资质大检阅的一年。并且近两年随着各地方政府对三轮车上牌管理的严格执行,经销商的三轮车生意已明显没有以前那么好经营,年利润也直线下降了很多。

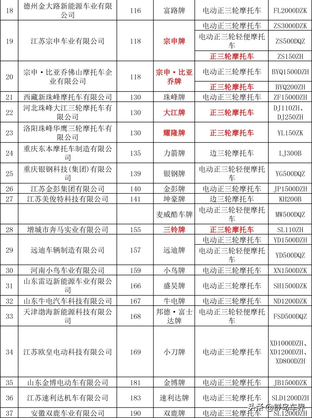
这不,在2020年1月14日,又一批工信部公告发布,即中华人民共和国信息和工业化部发布第328批《道路机动车辆生产企业及产品公告》,其中金彭、小鸟、宗申、淮海、力之星、宗隆、盛昊、力帆、耀隆等榜上有名!
同时,还有14个摩托车生产企业,取得权威的摩托车资质!分别是:天津市兴世达科技有限公司、广西大联统摩托车有限公司、成都亿顺力电动车有限公司、山东明爵新能源科技有限公司、常州市喜力车业有限公司、徐州美邦电动车科技有限公司、济宁恒阔机械制造有限公司、天津山惠科技有限公司、天津踏浪科技股份有限公司、西安东方信远电动车有限公司、艾美达(天津)车业有限公司、浙江*隆大**金辰车辆制造有限公司、甘肃牛电森祥车辆制造有限公司、无锡建摩电动车有限公司。
另外,本次公告还存在几个特点,即:获批企业数量较多;专业三轮车生产企业占绝大多数;休闲车生产企业开始发力。对此,各渠道经销商在2020年里定要好好斟酌,选择有资质的企业,采购有产品目录的公告车型,已尤为重要
附第328批车辆新产品公告清单(三轮)




看更多行业内容,请关注VX公众号“群岛车界”,详情可点击“了解更多”