有任何关于查分和复试调剂的问题都可以来问学姐~
研招网最近悄咪咪更新了成绩查询界面,
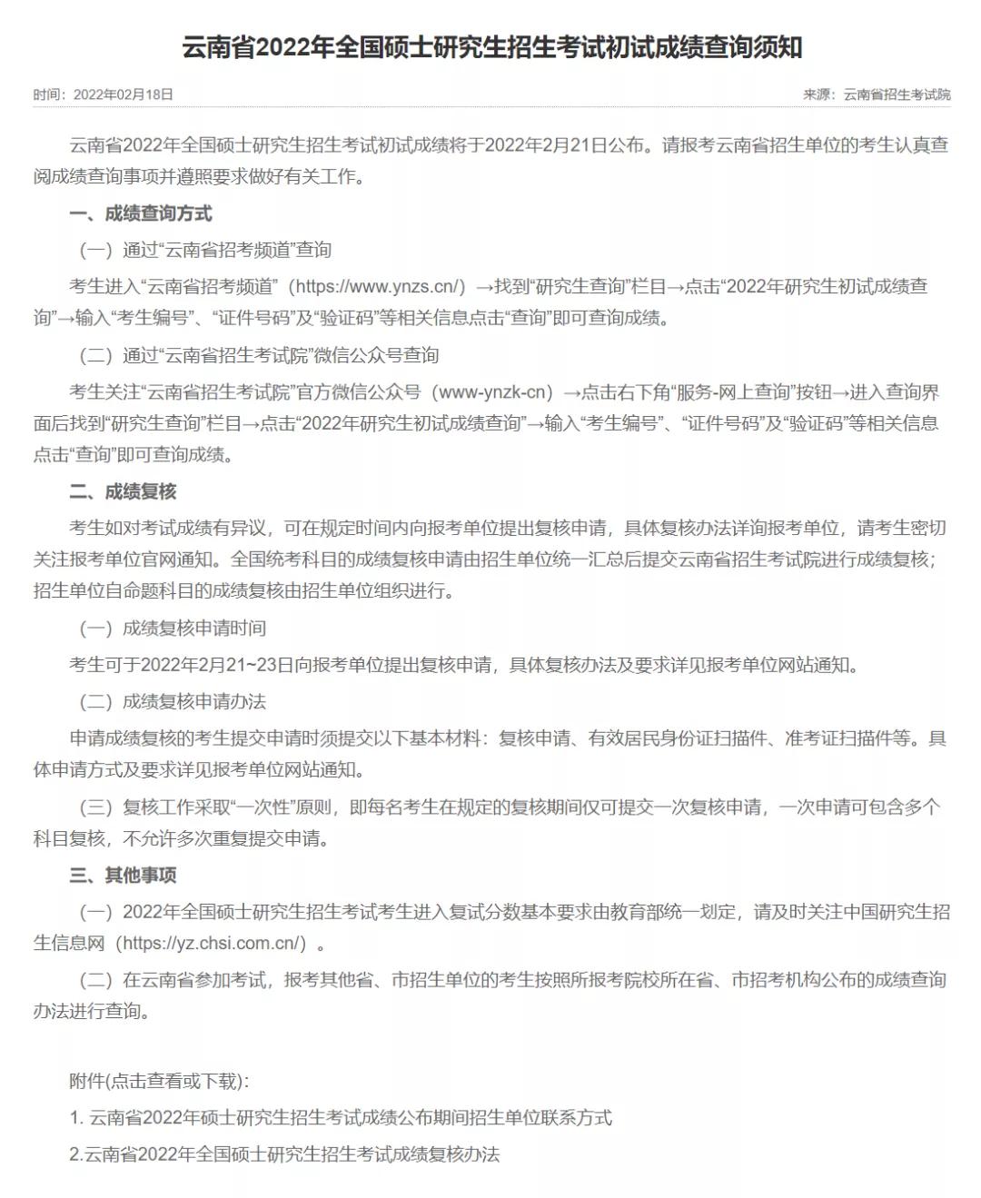
出分的时间要来了!


网址 https://yz.chsi.com.cn/apply/cjcx/
目前查分页面各学校的按钮都是灰色的,
代表还不能查分,不能进入对应查分页面。
但是这么多院校,
查分的时候太难找了呀!
学姐来教一下大家如何快速进入报考院校的查分页面!
举个例子:
https://yz.chsi.com.cn/apply/cjcx/t/ 10001.dhtml
进入到北京大学的成绩查询页面:

再比如这个链接:
https://yz.chsi.com.cn/apply/cjcx/t/ 10003.dhtml
进入到的是清华大学的成绩查询页面:

发现规律了吗!
不同学校只有后面一串数字不一样,
而这串数字就是「学校代码」,
只需要 替换成自己报考的院校即可访问。)
同时学姐也汇总了部分前辈常问的问题
建议大家提前了解,以免到时候懵圈
成绩中为啥是-1、-2???

成绩既然都是负数了,那原因一定也不简单了。 -1就是你缺考了,-2就是你违纪了。 自己到底干啥了难道心里还没个字母数吗?
成绩查询的时间到底应该以哪里为准呀?

成绩查询时间以报考院校省份为准 ,比如你在云南考试,而你考的是吉林的学校,那么就看吉林省的考研成绩公布时间。
我不相信自己才考这么点分!

具体时间、要求请随时关注 各招生单位网上通知 。复查只限于核查考生答卷(试题)是否存在漏评,分数累计、成绩登记是否存在疏漏, 评卷宽严不在查分范围内。
要注意每个学校复查的方法不同,有些可以网上递交申请,有些则比较麻烦,需要*载下**申请表直接交到或者EMS邮寄至学校相关负责单位。一般学校方面都有放图片示范正确的填写。
每个学校成绩出来以后都会发出成绩复查的相关公告,可以去各学校的研究生院主页查询。
小提示:
- 注意申请的时间限制,一般会有两三天的时间交材料或者邮寄材料。
- 在复查科目方面,不同学校也有不同的规定,一般只能查一次,有可能让你四科都查,有可能只能查一科。
成绩出来了,心里没底儿咋整?

最好的方式就是一同参考往年的 国家线、校线和专业线 。顺便附上初试成绩公布后的流程安排,供大家参考~

来源:人民日报
首先要 搞清楚这两个概念国家线、复试线。 国家线是你必须过的线,过了国家线,或许可以参加复试,能否考上研究生就要看你初试+复试的成绩了。
更详细的各类分数线情况可参考:“考研国家线、复试线公布时间!分数线竟然还分这么多种!”
几点公布考试成绩?当天零点吗?

一般是工作时间公布,比如上午九点,大家大可不必半夜零点等成绩,就算零点出成绩网络也会卡的进不去,只得干着急,查成绩又不是抢位置,大家不用太过着急!
如何打印成绩单?

如要打印成绩单, 请用A4纸横向打印。打印时,请在“文件”->“页面设置”中设置页边距的上下左右值均为15毫米。若使用非IE浏览器,请自行调节成绩单上下页边距使其为一页。
建议大家多打印几份成绩单, 复试的时候可能会派上用场 ,有备无患。注意打印成绩单时,它的打印方向一般是需要设置成横向打印,不要弄错了。
考号忘记了怎么办?

(1)可到你报考点的网站,如XX市招生考试办公室,看是否有提供考点查询的服务,根据报考序号登录,就可以看到准考证号了。
(2)去考试所在单位的研究生处网站上查询考生名单。
(3)可以通过别人的准考证号推理出自己的准考证号。
(4)还可以拨打报考院校招生办的电话查询成绩或者拨打考点所在单位招生办查准考证号。
注意: 在查分时可能会遇到网站拥堵甚至打不开页面的情况,此时大家不要慌,一定要淡定,可以尝试先关闭查分网页,一会再重新查询。切记,不要因为这些影响了自己的心情。
查分时间汇总小栏目
今日更新成绩查询时间:
01
广东省

02
上海市

03
*疆新**

04
云南省

05
山西省

06
青海省

07
广西

今日最新成绩查询时间汇总
|
省市 |
查询时间 |
|
北京 |
|
|
天津 |
预计2022年2月21日 |
|
河北 |
|
|
山西 |
2022年2月21日10:00 |
|
内蒙古 |
|
|
辽宁 |
|
|
吉林 |
|
|
黑龙江 |
2022年2月21日 |
|
上海 |
2022年2月21日 |
|
江苏 |
2022年2月21日15:00 |
|
浙江 |
2022年2月下旬 |
|
安徽 |
2022年2月21日后 |
|
福建 |
2022年2月21日后 |
|
江西 |
2022年2月21日9:00 |
|
山东 |
2022年2月21日12时 |
|
河南 |
2022年2月21日后 |
|
湖北 |
2022年2月22日 |
|
湖南 |
2022年2月21日上午10点 |
|
广东 |
2022年2月21日17:00 |
|
广西 |
2022年2月21日 |
|
海南 |
|
|
重庆 |
2022年2月21日 |
|
四川 |
2022年2月21日12时 |
|
贵州 |
预计2022年2月下旬 |
|
云南 |
2022年2月21日 |
|
*藏西** |
|
|
陕西 |
|
|
甘肃 |
|
|
青海 |
2022年2月21日10:00起 |
|
宁夏 |
|
|
*疆新** |
2022年2月22日17时 |