一台苹果iPhone6S,二修机,手机信号不稳,据机主说在一家非常出名的维修店修理过,没有修好,原因是基带爆裂,他还说这家修不好的别家不可能修好。
一般来说基带问题,手机修复的可能性就不大了,但是这部手机竟然被我奇迹般的救活了。基带坏了也能救活?是真的,一起来看看吧!文中还有小知识分享,不要错过哟!

一、检测分析
测试故障,插卡信号时有时无,这是大家都知道的通病,先换大射频。

拆机,发现射频底下屏蔽铜箔已经破烂,证明确实修过,不过上面高温焊接的屏蔽罩还没有拆过。
更换射频IC过程中底下有焊油冒出,证明也动过,但拆下射频IC发现好像是高温焊锡,怀疑只是加焊,所以更换一个!
更换完测试信号不跳了,非常稳定!以为OK了,装好测试打电话,另外的问题来了,拨号立刻跳信号ISP消失,紧接着重新搜网,很严重的高台跳水!
大部分人修手机都是根据故障判断位置,然后更换对应元件,我也一样!根据这个现象判断好像是2G问题跳水,所以,又立刻更换了2G功放。

再分析原因,拨号后信号立刻跳为没有,并且ISP消失,这个不像一般的跳水。但这个不一样,它更像是按拨号后立刻就崩溃,射频部分应该是完全没有工作,然后基带自行重置了。
二、维修过程
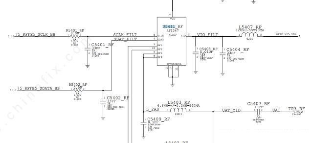
结合理论知识和对iPhone信号的认识,第一时间就想到了RFFE!这个总线是基带CPU对射频部分各个部件的控制总线,各个射频部件之间的调度都由它负责,它若出现异常必然会使基带CPU停止工作。

立刻检查RFFE,断电测量二极体以及电阻没发现问题,当开机测量到尾插RFFE5电压时终于发现DATA电压异常,正常RFFE应该非常接近0V直流电压的,而它有0.4V之高。

追查RFFE5的连接控制器件分别是UBUFR_RF(应该算是RFFE5总线缓冲器)和U_VOX_RF(GPS与WIFI天线分配器)、还有U5411以及尾插天线阻抗匹配器。

先易后难,看看哪个可以简单断开。发现顶端U5411有电阻R5402做终结用,就在WiFi旁边,容易操作,先拆除电阻R5402。

上图已经是修好后重新安装上R5402的照片,拆除电阻后RFFE5 DATA已经恢复到接近0V偏压。而U5411那端的DATA竟然有1.7V电压,证明U5411内部击穿。

更换U5411过程中发现拆这个六角螺丝有碰撞的痕迹,更换U5411。

更换完后装机测试,通话正常,功能正常,维修结束。

PS:一般所见到的射频跳水是拨号后信号缓慢下降然后才显示呼叫失败。因为拨号后首先是功放发射信号与基站联系,基站收到信号后返回握手建立通信。
但射频跳水的情况是手机不能把请求信号发射出去,基站收不到当然就没法发出握手信号,手机迟迟未能收到导致接收电路不断作出AGC/AFC乃至频段更改调整,最终进入崩溃无服务状态!