点击关注 转发点赞
(一)控制感染
●治疗原则:尽早治疗、针对病原、静脉给药、剂量要足、疗程要够。
●抗生素:抗生素选药原则:致病菌敏感,血脑屏障浓度高,杀菌。
敏感及耐药情况
•肺炎链球菌:敏感程度
•万古霉素、利奈唑胺、莫西沙星及氧氟沙星、利福平完全敏感;
•对左氧氟沙星(99.3%)、氯霉素(92.9%)、厄他培南(84.6%)敏感度高
•对头孢曲松(48.4%)、头孢噻肟(40.0%)及美罗培南(38.0%)中等敏感
•对青霉素(19.6%)、克林霉素(16.7%)、红霉素(4.2%)敏感度低。
•尚无对万古霉素和利奈唑胺耐药菌株的报道。
•超广谱β‐内酰胺酶(ESBLs)大肠埃希菌:耐药率
•对头孢噻肟76.7%
•头孢他啶34.7%
•头孢吡肟35.0%
•头孢哌酮和(或)舒巴坦8.0%
•美罗培南2.7%
•大肠埃希菌:耐药率
•头孢噻肟: 20.0%~69.0%
•头孢曲松:14.2%~78.6%
•头孢他啶 :14.3%~53.4%、
•头孢吡肟:13.3%~66.6%,
•并出现对美罗培南耐药的菌株
早期治疗经验
大于1月
1.肺炎链球菌:建议三代头孢菌素+万古霉素作为初始经验治疗方案。
2.头孢过敏选择美罗培南替代。
3.大肠埃希菌感染,欧美指南推荐使用三代头孢或美罗培南,也有建
议三代头孢 + 氨基糖苷类抗菌药物,当考虑为高耐药性大肠
埃希菌感染时,可选择三代头孢联合美罗培南作为初始治疗方案。
病原菌明确后的治疗
根据细菌培养结果及药敏试验结果选择合适的抗生素。

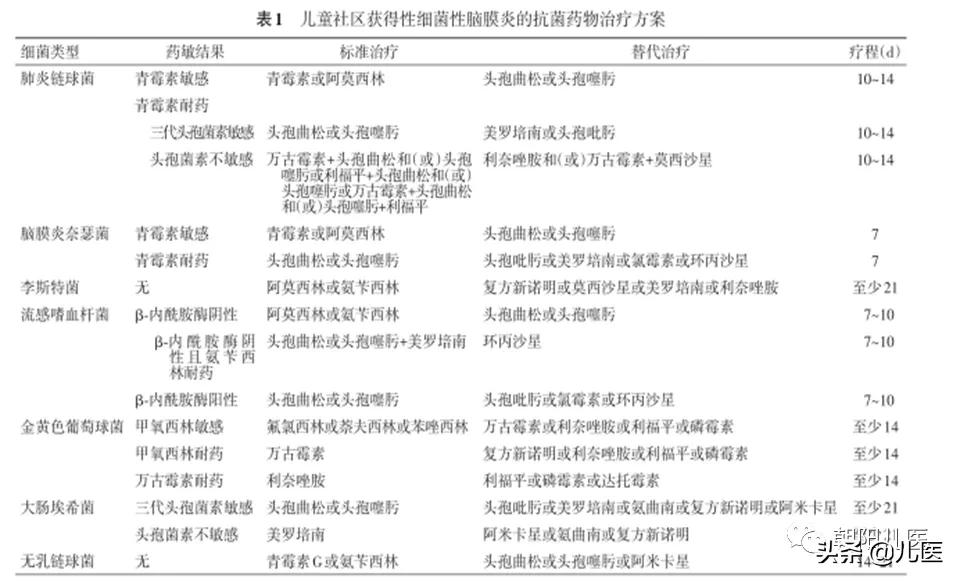
抗菌药物选择与疗程

用法

病原菌治疗疗程
脑膜炎球菌7d
流感嗜血杆菌7-10d
肺炎链球菌10-14d
大肠埃希菌至少21d
金黄色葡萄球菌至少14天
GBS14-21天
停药
症状体征消失
体温正常1周以上
脑脊液压力
细胞数低于20个且均为单个核细胞
蛋白和糖正常
脑脊液培养阴性
没有神经系统并发症。
无并发症患者,如临床及其他实验室指标均达到停药指征,脑脊液蛋白仍高(常见于肺炎链球菌感染)但含量低于1g/L脑脊液糖仍低(常见于革兰阴性菌如大肠埃希菌感染)但含量高于2.0 mmol/L,可停药观察,仍需注意密切随访有无复发
是否需要复查脑脊液:
在正规和足量抗菌药物治疗下,患儿临床症状未见改善,特别是病原菌不明、诊断不明确的患儿,或革兰阴性肠杆菌属脑膜炎,建议治疗48~72 h复查腰椎穿刺。穿刺,如脑脊液仍为阳性,建议神经影像学检查。
(二)对症及支持治疗
1. 保证热量及水分:
水分供给:60~80ml/kg/d,边补边脱原则。
2.颅压增高:20%甘露醇0.5~1g/kg/次,q.4~6.h
3糖皮质激素:减轻颅高压,脑水肿,降低听力丧失风险。b型流感嗜血杆菌脑膜炎疗效肯定。
缺点:稳定血脑屏障,降低抗生素浓度。
地塞米松0.6mg/kg/d分四次,一般连用2-4d。
小于6周患儿不建议应用。
4.硬膜下积液:少量自行吸收,量多反复穿刺放液。一般一侧放液不超过15ml/次。积液量多,积脓,积血外科干预。
5. 惊厥控制:安定、鲁米那等。
其他:
●脑室膜炎:引流,6-8周药物治疗;
●脑积水:黏连松解,导水管扩张分流;
●癫痫;抗癫痫药物。
听力减退或丧失:
患儿入院时及出院前均应进行听力评估
首选耳声发射和快速脑干诱发电位进行筛查
对未通过者应转诊至耳鼻喉科听力中心完善脑干听觉诱发电位和多频稳态检查若患儿配合可完善行为测听或纯音测听。发现超过30 dB的听力减退或丧失,需请耳鼻喉科评估,决定进一步检查及干预方案。发现重度及极重度神经性耳聋,建议尽早行人工耳蜗植入,如植入延迟,内耳可能发生纤维化或钙化,影响耳蜗植入效果。
预后
•合理抗生素治疗后婴幼儿死亡率10%,死亡率与病原菌(肺炎球菌死亡率最高)、患儿年龄(<6m)、脑脊液中细菌量、治疗前惊厥持续时间(>4d),并发症有关。•约10-20%的幸存者遗留神经系统后遗症,如失聪、
智力*退倒**、反复惊厥、语言能力延迟、视力障碍、行为异常等。
(此处已添加医疗卡片,请到*今条头日**客户端查看)