
现在的水熊君,不仅仅是一个金融分析师,还是一个妇女之友。
找我做保险咨询的人里面,有不少女性朋友会问到一些妇科病的投保问题。
在妇科病之中,宫颈炎是非常常见的,多发生在育龄妇女身上。
宫颈炎也被列为投保的健康告知,是因为它和宫颈癌有一定相关关系。
而宫颈癌的发病率在女性恶性肿瘤中居第二位,仅次于乳腺癌。
每年约有2-3万人死于宫颈癌,并呈上升趋势及年轻化。
医学上发现,HPV病毒是导致宫颈癌发生的主要因素。
从HPV病毒感染发展到宫颈癌,会经历如下流程:HPV感染->HPV持续感染->CIN1(宫颈上皮内瘤变I级)->CIN2->CIN3->宫颈癌。
由于这种病变过程,女性朋友去医院做宫颈癌筛查时一般需要做TCT和HPV这两项检查。
TCT检查可以检测宫颈细胞是否存在癌变、私密处是否有微生物感染等,而HPV检查针对的是有没有受到HPV病毒感染。
虽然患有宫颈炎不一定会导致宫颈癌,但是也存在癌变的风险,所以保险公司也极为谨慎,对宫颈炎患者投保有所限制。
所以宫颈炎患者能否顺利投保,具体就需要看个人检查状况。
那么有哪些保险可以选择呢?

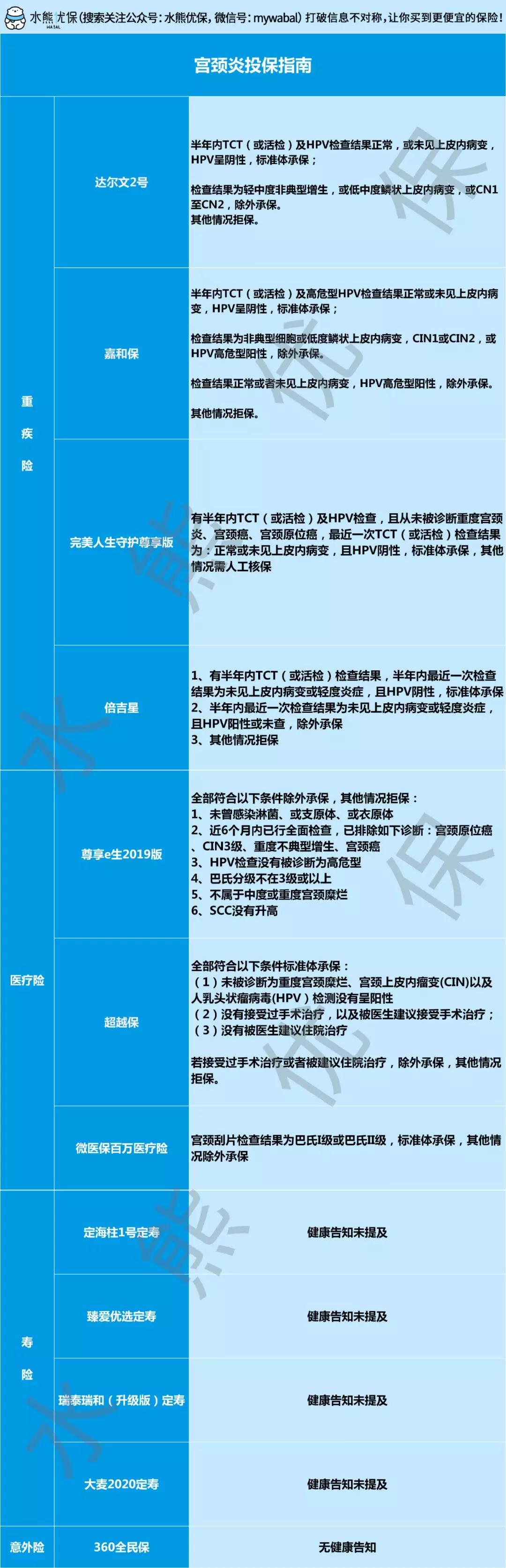
重疾险
重疾险对宫颈炎的投保要求是比较严格的。
宫颈炎患者投保重疾险时,健康告知都会问到TCT检查(或活检)和HPV检查这两项检查结果。
如果TCT检查(或活检)正常,没有上皮内病变,HPV是阴性,大部分可以标准体承保。
其他检查情况可能会除外承保或者直接拒保。
下图是4款性价比都很高的重疾险对宫颈炎的投保要求,有相关症状的女性朋友可以参考一下:

这4款重疾险对宫颈炎人群的投保要求差不多,检查结果没什么问题的话可以标准体承保。
其中达尔文2号是单次理赔型重疾险,是目前重疾险产品里面的绝对王者!
无论是重疾、中症和轻症方面,还是恶性肿瘤二次赔付,达尔文2号的保障都是最全面最硬核的,综合性价比非常高。
嘉和保的保障则比达尔文2号稍微弱一些些,但无论附不附加恶性肿瘤二次赔付,嘉和保的价格都非常便宜,买不了达尔文2号的话,可以考虑嘉和保。
完美人生守护尊享版和倍吉星,这两款产品都是多次理赔型的重疾险,这类产品重疾可以赔多次,但也贵,如果你是土豪,买这个绝对没错。
至于这两款产品的区别,在于完美人生守护尊享版的重疾有分组,倍吉星的重疾没有分组。
所以倍吉星的保费会更贵一些,但是相应的保障十分充足,想要多次理赔,重疾还不想分组的话,它绝对适合你。
无论是买单次理赔型的重疾险,还是多次理赔型重疾险,看你经济能力和预算。

医疗险
医疗险对宫颈炎人群的投保要求也挺严格。
如果检查结果没什么问题的话,比如HPV没有检测为阳性、没有宫颈上皮内瘤变(CIN)等等,可以标准体承保。
我找到3款对宫颈炎人群投保比较友好的三款医疗险,它们的性价比都不错,对宫颈炎的投保要求如下:

其中尊享e生2019版对宫颈炎的要求比较多,通过之后可以除外承保,其他情况则拒保。
超越保则较为宽松,如果情况比较好,可以标准体承保或除外承保,其他情况则会拒保。
微医保百万医疗险是对宫颈炎人群最友好的了,只需要符合巴氏I级或II级就可以标准体承保,不符合的话则可以除外承保,没有拒保的情况。

寿 险
寿险一般健康告知都会比较宽松,患有宫颈炎的情况,绝大部分人也都可以通过寿险的健康告知。
具体买哪款寿险,得根据具体情况。
目前综合性价比最高的是定海柱1号定寿。
但这款寿险对身体健康要求较高,投保职业也仅限于1到4类,如果你除了宫颈炎外,其他投保条件都符合,那我推荐你买它。
如果你身体情况不怎么好,那我建议你买投保条件最为宽松的瑞泰瑞和(升级版)定寿。
不过对于大部分人来说,我更推荐买大麦2020定寿或者臻爱优选定寿。
这两款寿险的投保条件其实很多人都能通过,并且综合性价比也非常高,其中大麦2020免责条款最少,只有3条,这意味着保障范围更广。

意外险
意外险是针对意外而言,保险公司对意外的定义,其中一个原则就是“非疾病的”。
比如意外车祸、意外摔伤、运动骨折等等,这些和疾病没有关系。
既然意外险本身就不保疾病引发的出险状况,所以绝大部分的意外险,都不会关心你的身体健康如何,自然也不需要你做健康告知。
所以意外险这种险种,注意投保年龄限制、职业以及极少数针对老人的意外险可能会问到健康问题,其他人群都可以直接买。
买意外险,我推荐买现在的网红意外险360全民保。
这款意外险如果买50万身故/伤残保额,保费168元/年。
但如果是航空意外身故/伤残,还可以多赔100万,如果是火车和轮船意外身故/伤残,则多赔50万。
另外还有25万元的猝死保障和2万元的意外医疗报销,如果意外医疗需要住院,每天还有100块钱的住院津贴。
最后我来汇总一下,患有宫颈炎的女性朋友可以买的保险,如下图:

女性年龄越大,有些女性疾病越容易发生,不可小视。
工作一年到头,女人也不容易,全职上班有的还需要带孩子,我一直觉得女人非常不容易,太伟大了。
所以还请女性朋友们多关心自己的身体,该做的检查或者疾病预防,都得做好。
而男性朋友们,也该多关心关心家里那一位。
因为2019年全年的理赔数据显示,类似甲状腺癌、乳腺癌、宫颈癌这些,都是女性高发重疾。
更多保险科普,避坑干货,好险推荐,敬请关注微信公众号:水熊优保。
水熊君,只会让用户用最少的钱买到真正有保障效果的保险产品。
更多投保攻略,赶紧戳下方“了解更多”查看吧!