前言

原油作为重要的国家战略储备物资,早在2012年证监会领导人就提出推出继美国、英国后的第三个全球性石油期货市场,以争夺石油定价权。我国原油期货的推出将有助于形成反映中国以及亚太地区石油市场供求关系的基准价格体系,通过市场优化石油资源配置,服务实体经济。我国原油期货遵循“国际平台、人民币计价、净价交易、保税交割”的基本思路,其上市将成为国内第一个真正意义上的国际化期货品种。随着上海国际能源交易中心发布《关于受理客户申请交易编码的通知》于2017年6月13日起正式受理客户申请交易编码,历时5年之久的中国版原油期货终于迎来第一批开户人。2018年2月9日,中国证监会宣布,原油期货将于2018年3月26日,在上海期货交易所子公司——上海国际能源交易中心挂牌交易。
一、投资者准入
根据最新的市场新规要求,目前我国原油期货的权限开通被放宽。作为我国首个国际化期货品种,原油期货参与主体除了境内会员,还包含境外特殊参与者(境外特殊经纪参与者、境外特殊非经纪参与者)与境外中介机构。

二、原油期货解读
上海国际能源交易中心股份有限公司(以下简称能源中心)是经中国证监会批准,由上海期货交易所出资设立的面向全球投资者的国际*交性**易场所。于2013年11月6日注册于中国(上海)自由贸易试验区,经营范围包括组织安排原油、天然气、石化产品等能源类衍生品上市交易、结算和交割,制定业务管理规则,实施自律管理,发布市场信息,提供技术、场所和设施服务。
原油主要的生产和输出地区为中东、美洲等地,中国作为主要的原油消费国之一,主要原油资源来自于进口,对外依存度较高。我国的进口原油品质主要为中东的中质含硫原油,目前全球两大原油期货NYMEX的WTI原油和ICE的布伦特原油均为轻质低硫原油,而我国以中质含硫原油为标准交割品的原油期货上市将会对亚太地区的原油市场价格提供重要参考。

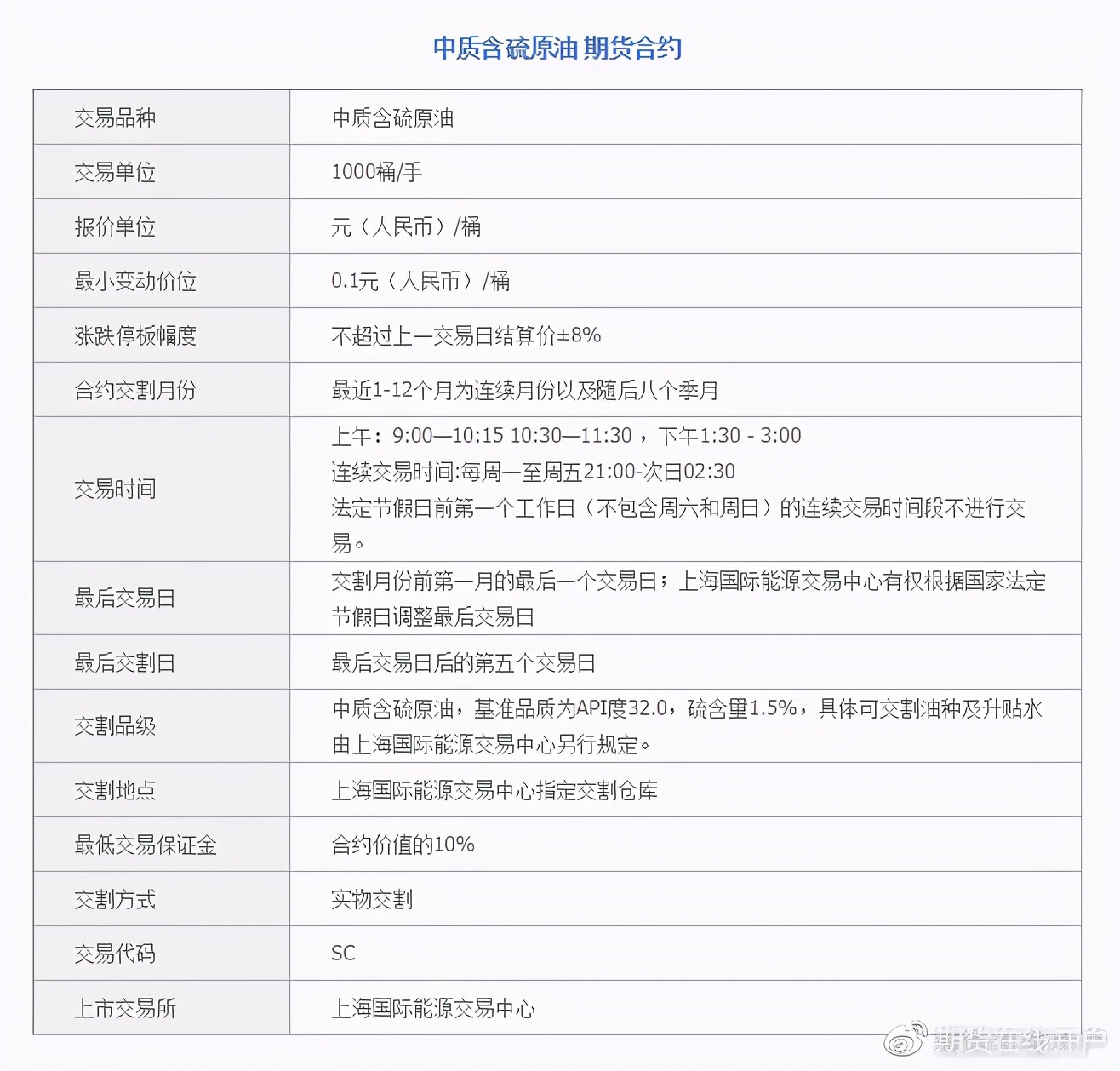
合约解读:
1)交易品种
品质含硫原油(是指从地下天然油藏直接开采得到的液态碳氢化合物或其天然形式的混合)。
2)报价单位
元(人民币)/桶(交易报价为不含税价格)(目前国内已上市的三家商品期货交易报价均为含税价格)。
3)合约交割月份
最近1-12个月为连续月份以及随后八个季月,如目前最近的交易合约为2011,那么盘面上挂盘交易的有2011、2012、2101、2102、2103、2104、2105、2106、2107、2108、2109、2110(1-12个月的连续月份),2112、2203、2206、2209、2212、2303、2306、2309(随后的八个季月),共有20个合约交易。
4)最后交易日
交割月份前第一月的最后一个交易日(如2011合约的最后交易日为11月的最后一个交易日(11月30日)。
注意:自然人客户必须在最后交易日前八个交易日收盘前将该原油期货持仓调整为0手。
5)交割品质
中质含硫原油,基准品质为API度32.0,硫含量1.5%,具体可交割油种及升贴水由上海国际能源交易中心另行规定。
6)保证金计算
假设当前原油期货合约报价为248.5元/桶,按照交易所标准最低5%的保证金计算,一手原油期货合约需要248.5元/桶×1000桶/手×10%×1手=24850元。
三、交易要点解读
1、交易
日盘交易时间为:9:00-11:30,13:30-15:00,夜盘交易时间从晚上21:00开始,夜盘结束时间以交易所公布为准。

交易指令包括限价指令、立即成交剩余指令自动撤销指令(FAK指令)、立即全部成交否则自动撤销指令(FOK指令)和能源中心规定的其他指令。
交易下单数量:每次最小下单数量为1手,每次最大下单数量为500手,能源中心另有规定的除外。
2、保证金
上海国际能源交易中心的原油期货期货保证金比例是10%。

注:
期货公司的原油期货保证金比例是可以调整的,一般都是在11%-17%之间。如果符合期货公司的风控要求,一般是可以向期货公司申请的更加灵活的原油期货保证金比例。由此可见,原油期货的杠杆大概是9倍左右。

更多期货开户流程知识等可进行留言或评论,小编会第一时间进行回复哦!!!