春节假期虽然结束了
在春节假期里,不出意外
你的朋友圈被各种旅游照刷屏

不少小伙伴羡慕嫉妒恨吧!
新的一年,是不是有不少小伙伴
计划去香港、澳门、出国旅游!
北京去香港/澳门/出国也很方便!
但是,港澳通行证,护照你办好了吗?
过年期间是不是都忙着拜年呢?



其实压根不用好回老家办理!
只需满足以下条件
就能在北京办理港澳通行证
▼
北京户籍的
持北京居住证人员
连续缴纳北京社保满一年人员
全日制高校人员
非本市户籍配偶、子女、父母
而且需要准备的材料也不多
最重要的是敲方便!
不用大老远跑回家一趟哟!

北京护照办理指南
办理条件
北京市居民办理条件:具有本市户籍的居民
外省居民办理条件:
非京籍在京就业人员、在京高等院校在读非京籍大学生;
上述人员的配偶(属于登记备案的国家工作人员除外)及未满16周岁子女(均须在京居住满6个月);
本市户籍人员非京户籍的配偶及未满16周岁子女;
非本市户籍且在京居住满6个月的人员(属于登记备案的国家工作人员除外);
非本市户籍60周岁(含)以上且在京居住满6个月(含)以上的人员(属于登记备案的国家工作人员除外);
持北京公安机关签发的《北京市居住证》人员。
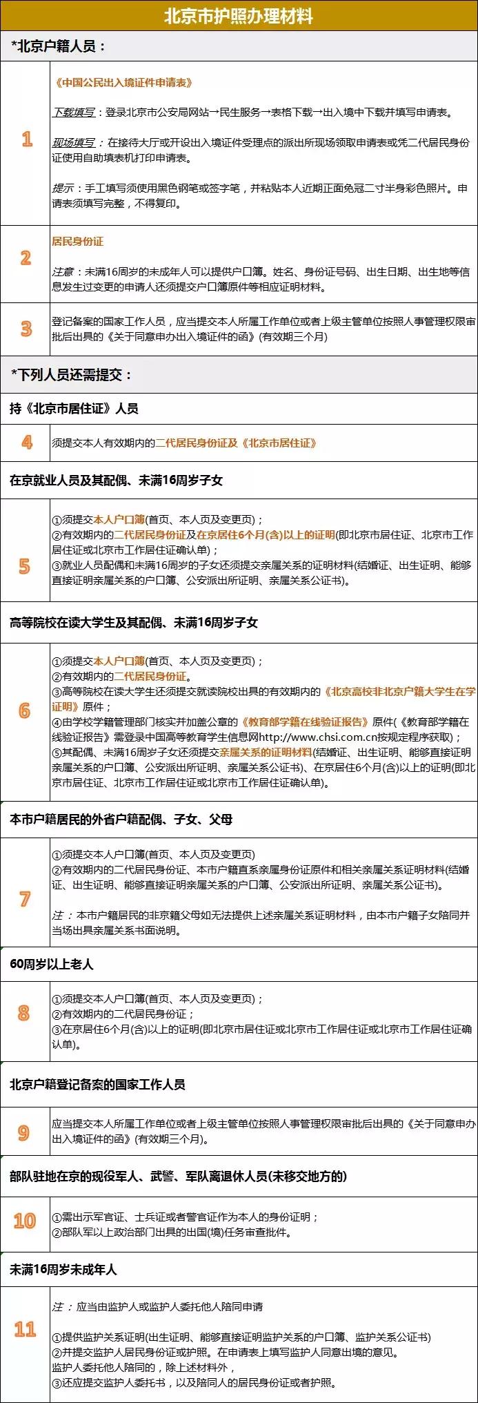
办理材料

办理流程

办理费用时间
办理费用:
护照首次、换发、补发及过期重领 160元/本
办理时间:
京籍人员办理护照时限为7个工作日,通过网上预申请的办理时限为7个工作日。
非京籍人员具体取证日期以《受理中国公民出入境证件申请回执单》上的取证日期为准,一般为7个工作日。
办好护照就可以愉快的玩耍了!
不过你知道拿着中国护照
可以在哪些国家落地签或者免签吗?
北叔带你一图看懂!记得收藏哟!

除了护照外
港澳通行证也可以一起办理了哦!
北京港澳通行证办理指南
办理条件
北京市居民办理条件:具有本市户籍的居民
外省居民办理条件:
非京籍在京就业人员、在京高等院校在读非京籍大学生;
上述人员的配偶(属于登记备案的国家工作人员除外)及未满16周岁子女(均须在京居住满6个月);
本市户籍人员非京户籍的配偶及未满16周岁子女;
非本市户籍且在京居住满6个月的人员(属于登记备案的国家工作人员除外);
非本市户籍60周岁(含)以上且在京居住满6个月(含)以上的人员(属于登记备案的国家工作人员除外);
持北京公安机关签发的《北京市居住证》人员。
办理材料
1、提交《中国公民出入境证件申请表》
2、提交二代居民身份证原件,未满16周岁的未成年人可以提供户口簿。北京市户籍居民在身份证申领、换领、补领期间可提交有效期内的临时居民身份证。姓名、身份证号码、出生日期、出生地等信息发生过变更的申请人还须提交户口簿原件、复印件等相应证明材料。
补充材料:
签注还需提交以下材料:
1、参加旅游团赴香港或者澳门旅游的,申请“团队旅游”签注,并提交下列材料:
(1)中国公民出入境证件申请表
(2)往来港澳通行证
2、开放赴港澳个人旅游城市的居民赴香港或者澳门旅游,申请“个人旅游”签注,并提交下列材料:
(1)中国公民出入境证件申请表
(2)往来港澳通行证
温馨提示:
1、申请人赴港澳团队旅游须参加国家旅游局指定旅行社组织的旅游团,并随旅游团入出港澳地区。
2、申请短期赴港澳个人旅游再次签注的,如为北京市居民持外地签发的《往来港澳通行证》,须已在市局出入境办理过赴港澳签注。
办理流程
网上预申请,大厅办:
网上预申请→大厅照相→大厅递交材料→大厅缴费→领取证件
2.按照系统提示选择办理出入境业务的种类、填写个人基本信息和申请信息。
3.通过初审后在线预约现场办理出入境证件的地点和时间,生成预受理号码并可在线打印申请表格。(没有打印条件的申请人,可凭预受理号码到预约*证办**地点,使用自助填表机打印申请表;或者在大厅现场领取表格,本人手工填写)
4.大厅领证:按预约取证日期,携带身份证明原件和《受理中国公民出入境证件申请回执单》,前往受理申请的出入境接待大厅领取证件。因故不能本人领取的,受托人还须持本人和申请人的身份证明原件,登记后领取。领取后,请仔细核对证件内容,发现差错,及时更正。
5.快递取证:办理邮递证件的,由邮政部门送达。
温馨提示:网上预申请无法通过初审的,申请人须到现场排队递交申请。
温馨提示:
首次申请往来港澳通行证需要申请人亲自到现场办理。首次申请的到市公安局出入境管理总队办理。
办理费用
护照160元/本;加注20元/项。
港澳通行证80元/本;
台湾通行证80元/本。
出入境机构地址时间一览表
一、分局出入境接待大厅
二、派出所出入境受理点(仅接受已通过网上申请的业务),包括:
东城区:
和平里派出所 安定门派出所 交道口派出所 北新桥派出所 东华门派出所 北京站派出所 东花市派出所
西城区:
牛街派出所 白纸坊派出所 天桥派出所 月坛派出所 二龙路派出所 厂桥派出所 德外派出所 展览路派出所
朝阳区:
东风派出所 麦子店派出所 平房派出所 太阳宫派出所 大屯派出所 来广营派出所 花家地派出所 酒仙桥派出所 南磨房派出所 三间房派出所 将台派出所 奥运村派出所
海淀区:
甘家口派出所 上地派出所 曙光派出所 花园路派出所 中关村西区派出所 万寿路派出所 清河派出所 青龙桥派出所 西山派出所 香山派出所 四季青派出所 永丰派出所
丰台区:
西局派出所 右安门派出所 卢沟桥派出所 方庄派出所 南苑派出所 玉泉营派出所 科技园派出所 朱家坟派出所 石榴园派出所
石景山:
金顶街派出所 鲁谷派出所 八角派出所
通州区:
漷县派出所 宋庄派出所 台湖派出所 胡各庄派出所
昌平区:
霍营派出所 天通苑派出所 沙河派出所 南口派出所
顺义区:
南法信派出所 南彩派出所
看完是不是觉得特别简单呢
拉上全家去看世界啦~~~
