
注:该文章首发于微信公众号【上海中考研究院】
闵行区
作为上海人口导入大区
区内中考生源在全市排名第二

从上表中我们可以看出
近三年来闵行区的考生人数占比
约在 9%~10% 之间
据了解
今年闵行的一模人数为 9073人
也就是说
今年中考竞争将尤其激烈
考生数目可能要直逼10万人

和上海其他的一些区相比
闵行区的高中资源是不错的
区内高*共中** 25+2所
其中25所为本区所属
另有别区所属高中分校2所

▼ 闵行区高中大盘点 ▼

说到近两年区内最火的高中
当然非“ 七宝中学 ”莫属啦
“2020综评冠军”
“2020高考双状元”
七宝中学用其无可厚非的实力
在魔都家长圈里备受好评
除此之外
闵行还拥有2所四校分校
华二紫竹 & 交附闵分
有了“四校”这一金字招牌
这2所学校的教学实力
也是毋庸置疑的了

可虽顶级高中不少
区内市重点学校的分层
还是比较明显的

注:由于“交附闵分”和“华二紫竹”在本区无平行志愿招生,故 2所四校分校 的分数线采用的是其在 本区的零志愿分数线 ; 其余高中 的分数线均为 本区平行志愿录取分数线 。
我们通过观察
近年来闵行市重点的录取分数线
可将区内市重点高中分为以下几档
第一档
- 华师大二附中紫竹分校
- 交大附中闵行分校
- 七宝中学
第二档
- 上师大附中闵行分校
第三档
- 市二中学梅陇校区
- 向明中学浦江校区
第四档
- 闵行中学
闵行的大部分牛娃
都想冲一下七宝和四校分校
但因为学校名额有限
闵行的考生群体又如此庞大
就会有许多优质生源流向下层市重点
这样“僧多粥少”的情况
让区内考生的竞争压力剧增

但说实话
现实也并非大家想象中那么残酷
学校的实力与生源的好坏
也是有一定关系的
好学生就算没有进入最顶尖的学校
也还是差不到哪去的
这一点
看看区内高中的升学实力
你就清楚了
↓↓↓

俗话说
“初中看预录,高中看综评”
从去年的综评录取情况来看
闵行区各高中可谓形势一片大好
不光市重点高中纷纷上榜
区内几所区重点学校也表现不错
今年刚被升为市特色普高的 闵三
也从去年就开始在综评里展露头角了

不光如此
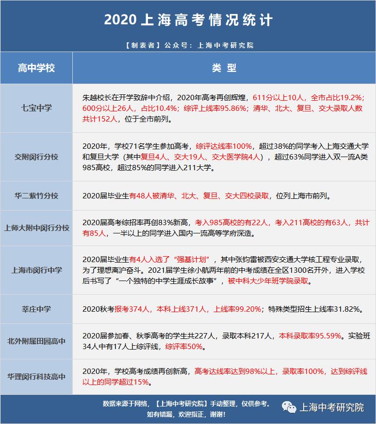
根据我们收集到的高考情况来看
闵行依旧是“百花齐放”
↓↓↓

由此可见
虽闵行的考生人数带来不小压力
但学校的选择和机会也不少
考生们只要调整好心态
按照自己的复习节奏稳步前进
未来一定是光明美好的

下面小编为大家整理了
2020闵行中考招生计划及分数线
同学们可以参照去年的计划
结合自身的实际情况
确定自己的目标
↓↓↓
01 提前录取批次


02 零志愿

03 名额分配

04 平行志愿
