
来源:综合自网贷之家、万盈金融官网
1月24日,P2P平台万盈金融在其官网发布了《关于上海富田公司与宜宾制药公司之间股权转让纠纷进展的公告》,公告称,为了明确国药集团宜宾制药有限责任公司与深圳万盈互联网金融服务有限公司之间的股权关系,最大程度保护深圳万盈互联网金融服务有限公司出借人的权益, 上海富田股权投资基金管理有限公司已按照原股权转让合同约定向深圳仲裁委 提起仲裁 ,要求确认股权转让有效。

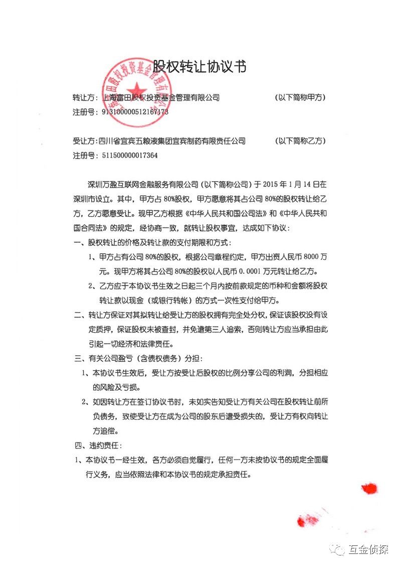
公告显示,上海富田股权投资基金管理有限公司与国药集团宜宾制药有限责任公司(原四川省宜宾五粮液集团宜宾制药有限责任公司)于2016年6月12日签订了股权转让协议书(详见《股权转让协议书》),深圳文化产权交易所对此股权转让协议进行了见证。
2019年1月24日,上海富田股权投资基金管理有限公司向深圳仲裁委员会提交了仲裁申请书,深圳仲裁委员会已受理。同时,上海富田股权投资基金管理有限公司已经向四川省宜宾市南溪区人们法院提交了关于 (2018)川1503民初1762号案件管辖权异议的申请。
据悉,上海富田股权投资基金管理有限公司为万盈金融原大股东。工商信息显示,2016年6月16日,上海富田股权投资基金管理有限公司从万盈金融的股东中退出,其持有的80%股权全部转让给四川省宜宾五粮液集团宜宾制药有限责任公司,此后变更为国药集团宜宾制药有限责任公司。
【事件回顾】
2018年11月30日,众多万盈出借人殷切盼望,宜宾制药关于万盈的调查公告发布了。可是,现实却给众多出借人泼了一大瓢冷水,出借人纷纷惊呼:“宜宾制药要甩锅了!”当时,宜宾制药曾发布公告称,上海富田将持有的深圳万盈的股份变更到宜宾制药名下只是为了提供担保。在提供担保期间,上海富田作为股份的实际拥有者,以该股份为限,根据章程规定享受股东权利,承担股东义务。
宜宾制药表示,经初步核查, 2016年6月12日,宜宾制药与上海富田股权投资基金管理有限公司(下称上海富田)签订《股权担保协议书》,由上海富田将其持有深圳万盈股权变更登记到宜宾制药名下,为杭州功臣投资有限公司对宜宾制药负有的债务提供股权担保。
宜宾制药发出的公告,讲到了几个信息:
1、宜宾制药高度重视万盈金融逾期问题,积极作为;
2、 积极作为的宜宾制药核查后宣布,宜宾制药只是股权担保方,上海富田才是实际股东;
3、上海富田将万盈金融的股份变更到宜宾制药的名下,只是为了替杭州功臣对宜宾负债的债务提供担保。
4、鼓励出借人积极报案。
出借人本来盼望宜宾制药能够依据“国十条”压实股东责任的原则,出台兑付方案,对出借人负责,可是,这个方案让出借人大失所望。(详见《万盈金融出借人喊话:宜宾制药,世道艰难,我劝你善良!》,点击回顾)
附:关于上海富田公司与宜宾制药公司之间股权转让纠纷进展的公告
为了明确国药集团宜宾制药有限责任公司与深圳万盈互联网金融服务有限公司之间的股权关系,最大程度保护深圳万盈互联网金融服务有限公司出借人的权益,上海富田股权投资基金管理有限公司已按照原股权转让合同约定向深圳仲裁委提起仲裁,要求确认股权转让有效。现将仲裁相关情况说明如下:
1、上海富田股权投资基金管理有限公司与国药集团宜宾制药有限责任公司(原四川省宜宾五粮液集团宜宾制药有限责任公司)于2016年6月12日签订了股权转让协议书(详见《股权转让协议书》),深圳文化产权交易所对此股权转让协议进行了见证(详见《股权交易见证书》)。
2、上海富田股权投资基金管理有限公司在2019年1月24日向深圳仲裁委员会提交了仲裁申请书(详见《仲裁申请书》),深圳仲裁委员会已受理(详见《案件受理通知书》)。
3、上海富田股权投资基金管理有限公司已经向四川省宜宾市南溪区人民法院提交了关于 (2018)川1503民初1762号案件管辖权异议的申请。
万盈金融运营团队
2019年1月24日

PS:爆料、互动交流、版权、商务等问题,请私聊小秘的闺蜜,微信号if520100,或新浪微博搜索“互金侦探”。
查看侦探其他文章可点击(手指头太粗的人可能点不准):
抱财网 | 联连理财 | 航金所 | 网利宝 | 国美金融 | 苏宁金融 | 握握贷 | 美美理财 | 蛙蛙在线 | 小诸葛金服 | 瑞钱宝 | 投之家 | 熊猫金库 | 真融宝 | 今日捷财 | 麦子金服 |懒财网 |长富理财 | 念钱安 | 投融家 | 饭饭金服 | 京东金融 | 网投网 | 唐小僧 | 爵财网 | 金蛋理财 | 恒大金服 | 国金宝链车金服 | 阜兴集团 | 中房创投 | 钱包金融 | 中赢金融 | 生菜金融 | 国诚金融 | 快鹿集团| 金投手 | 人人贷 | 拍拍贷 | 蓝金所 | 陆金所 | 翼龙贷 | 货币基金 | 凤凰金融 | 微黄金 | 百金贷 | 小牛在线 | 夸客金融(才米公社)
互金侦探最近拉了一些微信交流群(有高净值用户群、有投资人散户群、探粉综合群),感兴趣的朋友可以加小秘的闺蜜的个人微信号:if520100,也可直接扫描下方二维码!
→
长按添加小秘闺蜜好友 长按关注学习区块链

▼客官,点一下“好看”可好?