- 今天小编为大家带来一篇由某吧abcyxlyxl原创的关于鳖科动物的科普文,小编花了很长时间看完,真的够专业,虽说鳖科动物在龟友圈玩的比较少,但还是要为大家分享一下,给有需要的朋友给予一定的参考!
我想写这篇文章很久了,之所以迟迟未下笔,一来自身学识有限需要积累,二来现实生活太丰富抽不出身。让我下定决心写这篇文章的原因,是下个月我就要去实验室,从此以后踏入一个新的领域,可能会非常非常忙,也需要学习非常非常多新的知识,我怕我会忘记曾经很熟悉的鳖科分类,忘记每一种鳖科动物的特征,这是一件很可怕的事,所以我动笔记录下自己的拙见,能让自己的知识传播出去,也是一件意义非凡的事情。
进入正题:

目前世界上现存的鳖科动物共13个属,分别是:盘鳖属,圆鳖属,缘板鳖属,三爪鳖属,小头鳖属,鼋属,滑鳖属,斑鳖属,亚洲鳖属,丽鳖属,马来鳖属,山瑞鳖属,中华鳖属。
除去我用红线划掉的一个亚科三个属,前两属已经灭绝(十字架是化石标记),后面的盾鳖属已经弃用,该属下物种都合并在丽鳖属。
所以现存的鳖科动物分别是:
盘鳖属:努比亚盘鳖,塞内加尔盘鳖
圆鳖属:奥布利圆鳖,赞比西圆鳖
缘板鳖属:印度箱鳖,缅甸箱鳖,斯里兰卡箱鳖
三爪鳖属:三爪鳖
小头鳖属:印度小头鳖,东南亚小头鳖,缅甸小头鳖
鼋属:鼋,新几内亚鼋,北新几内亚鼋
滑鳖属:滑鳖,刺鳖,佛罗里达鳖
斑鳖属:斑鳖,幼发拉底斑鳖
亚洲鳖属:中南半岛大鳖
丽鳖属:缅甸孔雀鳖,印度孔雀鳖,恒河鳖,莱氏鳖,黑鳖
马来鳖属:马来鳖
山瑞鳖属:山瑞鳖
中华鳖属:中华鳖,小鳖,砂鳖,东北鳖
也就是说,不算亚种的话,世界上一共有13属31种鳖,这是最新资料统计的结果。下面就由我来一一介绍这些奇特的生物。




首先介绍的是我最关注的鼋属(Pelochelys),其下有三个物种:
鼋 Pelochelys cantorii Gray, 1864 – Cantor's giant softshell turtle
新几内亚鼋 Pelochelys bibroni (Owen, 1853) – New Guinea giant softshell turtle
北新几内亚鼋 Pelochelys signifera Webb, 2002 – northern New Guinea giant softshell turtle
因为国内资料非常混乱和落后,命名也不统一,所以我希望大家记住物种的拉丁名,而且不要太相信百度百科。接下来的介绍我也会给出每种鳖的拉丁名,英文俗名,命名人和命名年份,最新资料的生存及保护状况,分布区域等。


这里教还不会看的朋友如何看这些资料,下面的内容就会快很多,如下图,以此类推:

IUCN=International Union for Conservation of Nature,尤指世界自然保护联盟濒危物种红色名录
TFTSG=Tortoise and Freshwater Turtle Specialist Group,IUCN下的一个龟鳖目专家团
CITES=Convention on International Trade in Endangered Species of Wild Fauna and Flora,华盛顿公约,其附录1相当于我国国家一级保护动物,附录2相当于国家二级保护动物,在我国另有规定的情况下以我国野生动物保护法名单为准。
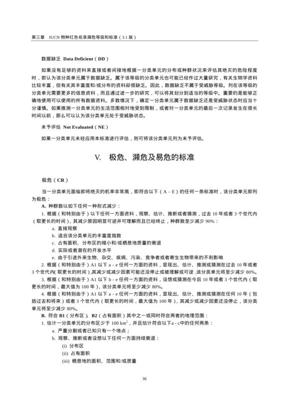
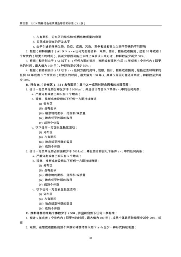
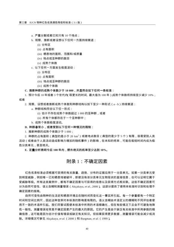
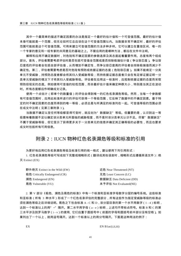
各位看客稍安勿躁,我先把最基本的知识写清楚,下文才会事半功倍。大家也许会对Vulnerable A1cd+2cd(2000)这个东西不太熟悉,这是IUCN的濒危等级和标准,感兴趣的朋友可以读完本层,不止对龟鳖目适用,对所有动植物都适用。










基础知识说完了,开始正式说鼋属。
鼋(Pelochelys cantorii):



新几内亚鼋(Pelochelys bibroni)又叫花背鼋:



新几内亚鼋大部分分布于巴布亚岛,有证据表明最广分布于中国南部至巴布亚岛,甚至在澳大利亚和菲律宾也有发现,但近年来湄公河和湄南河流域的新几内亚鼋已经灭绝。
在巴布亚土语中,新几内亚鼋读成“sokrere”,意为“地震”,它在淡水龟鳖目中体型仅次于鼋,可以长到1米,重达120千克。原产地的新几内亚鼋不仅生存于平原河川,甚至可适应三角洲、河口等咸水环境,也正因为如此,它体内含有一种被称为“chelonitoxin”的生物毒素,这种毒素同样能在海龟体内发现,因此当地人捕食新几内亚鼋后可能引起严重的食物中毒。
新几内亚鼋的食谱绝大部分为鱼、虾、蟹、软体动物,偶尔也会吃一些水生植物。它的进食习惯类似鼋,采用潜伏策略,沉在河砂底部等待猎物上钩。
产卵期在9月,每次产22~45枚卵,经常和猪鼻龟(两爪鳖)共用一片沙滩,甚至在咸水鳄的巢穴中产卵,可能是为了吓跑其他掠食者,提高卵的存活率。
它的天敌是咸水鳄,但是最重要的威胁因素还是人类,当地人经常捕杀它们吃肉和所产的卵以及用它们的背甲做成祭祀用的面具,有毒还吃,不知道土著怎么想的。



新几内亚鼋的一龄幼体时常会出现在国内宠物市场,冠以花背鼋、亚洲鼋等花哨的名称,有些甚至冒充鼋妄图鱼目混珠(图文无关),其与鼋最大的区别在于背部和颈部的花纹,鼋的稍大个体背部都是单色的,没有这些花纹,就算是鼋的幼体,虽然部分个体背上有虫纹,但脖子上也绝不会有纵行条纹,这是新几内亚鼋最大的特点,此外,新几内亚鼋的香肠嘴和粗脖子在幼体时非常明显,比鼋的幼体更甚。
另一方面,从每年都有同样大小的新几内亚鼋幼苗输入国内可以猜测,原产地在有批量地采卵或者养殖场繁殖。值得一提的是,新几内亚鼋的幼苗成活率很低,可能不到百分之三十,一来气候不适应,因为原产地属于热带,长途跋涉*私走**入境后很可能撑不过冬天,就算第一年加温,第二年第三年就会有脸盆大,不可能长期加温,二来很多人普通鳖苗都养不好,更别说习惯于大江大河水质要求极高的鼋属动物了。
北新几内亚鼋(Pelochelys signifera)又叫褐鼋:



大家可以看到,北新几内亚鼋是2002年才正式确认的新种,和另外两个19世纪就发表的大哥比起来资料真是少到哪里去了,就连IUCN和TFTSG都是未评级或者缺乏数据,只知道北新几内亚鼋存在于巴布亚岛的北部低地,所以目前也不知道该物种的生存状况,但是在命名鼋属物种的一两百年间,整个鼋属物种是在加速消亡的,巴布亚岛并不大,南面就是经常被土著捕食的新几内亚鼋,北面的北新几内亚鼋能好到哪里去呢?


这里借用成都生物研究所蔡先生文章中的两张图片,上图是北新几内亚鼋的幼苗,可以看出它的体色较暗,背部有细密的黑色斑点,下图是Webb2002年发表文章时所用的图片,A是北新几内亚鼋成体,B是鼋成体,虽然照片是黑白的,但是相比之下还是能看出前者体色更深,背部有明显的斑点。
然后是小头鳖属(Chitra),其下有三个物种:
东南亚小头鳖 Chitra chitra Nutaphand, 1986 – Asian narrow-headed softshell turtle
下有两个亚种:
(暹罗小头鳖) C. c. chitra Nutaphand, 1986 – Siamese narrow-headed softshell turtle
(爪哇小头鳖) C. c. javanensis McCord and Pritchard, 2003 – Javanese narrow-headed softshell turtle
印度小头鳖 Chitra indica Gray, 1830 – Indian narrow-headed shelled turtle
缅甸小头鳖 Chitra vandijki McCord and Pritchard, 2003 – Burmese narrow-headed softshell turtle
小头鳖,也被称为纹背鳖,原因自然是其背甲上鲜明的几何斑纹。马来西亚曾有一家繁殖场繁育本属物种作为国际宠物贸易,但现在官网已经关闭,繁殖场是否存在还是个谜,此属一直被认为是单种属,只含一种即小头鳖,它是Gray于1830年命名的,最初为Trionyx indicus,后Gray于1844年为其设立新属以辖之,即Chitra indica,属名Chitra是印度普遍的女名,被用于此来形容此鳖的特点,种名indica指明了模式标本产自印度。其分布很广,但产于东南亚地区的仍一直被认为是Chitra indica,而实际上它们是另一种,灵龟自由市场曾经出现的就是产自东南亚地区的种类,而最早订名产自印度的模式种倒很少见到,更少见于宠物市场了,不过近年有幼体出现在日本。产自东南亚的小头鳖在各类图鉴中仍用Chitra indica作为学名,直到1986年由Nutaphand区分并命名为Chitra chitra才得以公认,但此前,Jaekel于1911年已命名为Chitra selenkae,按优先率应采用1911年的命名,不过Chitra chitra已被广泛采用,更动会带来许多麻烦,因而产于东南亚的小头鳖仍用Chitra chitra作为学名,Chitra selenkae作为同物异名。2003年,McCord和Pritchard又发现并命名了一新种 Chitra vandijki,即缅甸小头鳖。这样,已有三种被命名,最早的模式种称作印度小头鳖,产自东南亚的称东南亚小头鳖(下有产自泰国的暹罗小头鳖和产自印度尼西亚爪哇岛的爪哇小头鳖两个亚种),以及产自缅甸的缅甸小头鳖。
关于它们的区分方法:东南亚小头鳖背甲底色深,上有典型的黄色几何条纹,鲜明清晰,至成年后仍不褪去,颈背条纹在背甲前缘的颈根处汇合为一;印度小头鳖背甲上的斑纹不是明显的几何线条状,而是杂有许多圆形斑,外围最是明显,整体看上去斑纹多而繁乱,底色淡,斑纹对比不似东南亚小头鳖那样鲜明,成年后斑纹会变的模糊不清,颈背的纵向条纹在头部后方交汇,而东南亚小头鳖则在背甲前缘稍靠前处交汇成一条继续前伸;缅甸小头鳖则介于两者之间,既没有东南亚小头鳖那样规则的几何条纹,又不像印度小头鳖那样背甲斑纹杂乱,它的颈背条纹也像印度小头鳖一样在头部后方交汇。
下图是东南亚小头鳖

下图是印度小头鳖

‘’
下图是缅甸小头鳖

这里有一张我无意中看到的图片指示了东南亚小头鳖中暹罗小头鳖和爪哇小头鳖亚种的区别,可能来源于某篇文献的截图,如果有朋友知道出处请告诉我。

图片非常不清楚,但我还是辨认出了图片中的部分文字,A是印度小头鳖,B是缅甸小头鳖,C是暹罗小头鳖,D是爪哇小头鳖,右上是缅甸小头鳖的模式标本,右下是爪哇小头鳖。我用红线标明了ABCD需要对比的点,大家可以看下图:印度小头鳖两眼之间纹路没有交汇,缅甸小头鳖两眼之间纹路有多次交汇,暹罗小头鳖和爪哇小头鳖的两眼之前纹路都有单次交汇,但是爪哇小头鳖的交汇呈X形,且口唇部有黑斑。
印度小头鳖(Chitra indica)又叫印度纹背鳖:
英文阅读能力好的可以先看看这份文献,2009年发表的论文,关于印度小头鳖的方方面面都有,在下文中我会根据这份资料的要点来介绍印度小头鳖。





之所以先写印度小头鳖是因为它在印度次大陆的分布非常广泛,顺理成章成为小头鳖属中研究最透彻的物种,当然,分布广泛不代表数量多,事实上即便是原产地也很少能看到它们,分布区域也不连续,呈小范围碎片分布。
关于它的一些命名过程、体型描述等繁杂的东西这里不赘述,有兴趣的朋友可以看上文的文献,这里只说一些精要或者我认为有意思的内容:
1.印度小头鳖的颈部有一个“V”形纹路;
2.最大的标本背甲纵轴长度71.5cm,野外个体测量最大长度110cm,最大体重265kg,一般来说母的比公的体型更大;
3.染色体组型2n=66;
4.分布于印度河、恒河、戈达瓦里河、默哈纳迪河等流域的印度、巴基斯坦、孟加拉国、尼泊尔;
5.生存于清澈的大江大河的沙底,采用和鼋类似的沙底伏击策略捕食鱼、虾、蟹、蛙、软体动物,能一口吃下的小鱼会被吸入口中,大鱼则会被撕扯成碎片后吞入,和鼋属物种不相同的是目前来看印度小头鳖是纯肉食动物;
6.这一条非常有意思:当被人抓住后,它会将颈项部弹射出来,用口鼻部猛撞目标,而不是咬,其威力甚至能损坏渔船,曾有偷猎者被一只成年雄性印度小头鳖一击撞断锁骨,恒河流域曾有多起印度小头鳖被抓住后袭击人面部的事件,咬伤事件也有记载。印度小头鳖被抓住时会释放出带有麝香味的分泌物;
7.在恒河流域的印度中部,印度小头鳖常在八月至九月中旬产卵(孟加拉为二月至五月,尼泊尔为一月至二月),常于夜间进行,巢穴在沙滩上呈烧瓶形,口小底大,直径15×23cm,距离水边8~135米,卵呈椭圆形,易碎,25.4~28.2(平均26.8)mm,重10.0~18.0(平均10.4)g,平均一窝118枚卵,最高纪录193枚,孵化温度25.5~36.0℃,孵化周期40~70(平均55)天,一般而言卵在枯水期产下,苗子将在雨季孵出,苗子甲长39~40mm,重7~10g;
8.印度小头鳖在整个分布区域都非常难以见到,但有一个地方例外,就是巴基斯坦的苏库尔,可能是苏库尔大坝的原因,在当地印度河的下游,印度小头鳖成为最常见的五种龟鳖动物之一,人类活动导致了它们分布区域的中断;
9.在印度的分布区域内,成年个体已经很难看到,走访得知在当地龟鳖市场,印度小头鳖大约占整个市场的2~3%,远不如15年前的数量;
10.在上世纪80年代以前,印度小头鳖的肉虽然被认为是下贱的,依然有相当数量的个体被作为食品贸易,而现在,人们又盯上了印度小头鳖的裙边,在捕杀割下裙边后,会被煮熟和干制,然后运至孟加拉或者尼泊尔,最后出现在中国的中药店被作为中药熬汤。一块650g的干燥裙边可能来自于一只30kg的个体,可以卖2000卢比(约50美元),二道贩子转手就能卖到3500卢比(约87美元)。恒河边的当地人也会食用它们的蛋和肉。印度人使用一种称为“hazara”的滚钩阵,类似于我国渔民的断子绝孙*魂迷**阵,他们还会用大围网在产卵季节堵住河口,甚至潜水用铁质探针发现藏在砂子里的印度小头鳖;
11.在孟加拉国,印度小头鳖却被视为美味,经常被人们抱怨没货,虽然数量稀少,一旦在河底被发现,渔民就会用铁质的鱼叉刺死它们。渔民善于利用印度小头鳖底栖的特点,用滚钩垂直到河床,一旦钩住它的裙边,就会使其卷入乱线之中,随之被捕捞上岸。此外,偶尔它也会被拖网抓住;
12.在尼泊尔,印度小头鳖同样是美味,并且它的干制骨头和肉被用于治疗病毒感染,除去直接捕捉,尼泊尔因为误捕而丧命的个体同样很多;
13.相对而言,大型的成年个体很少被捕捉,它们力量极大,可以撕破拖网,而且因为脂肪含量较高导致裙边质量欠佳,所以裙边主要取自幼年个体,并且常和当地另一种大型鳖恒河鳖混在一起,这些质量较好的裙边最终被人食用;
14.因为印度小头鳖高度水栖和特化的身体结构,加之个体庞大,因此只有很少的个体运到市场后还存活,在捕捞后常被就地屠宰,运送到市场的个体也浑身是伤存活不久;
15.栖息地的开发,包括修筑大坝、砍伐森林、水体污染、河道淤积、过度捕捞等因素都对它们的生存造成巨大压力;
16.濒危和保护等级:
IUCN:濒危
印度:二级保护动物,已加入印度恒河龟鳖类保育项目
尼泊尔:写入濒危动物红皮书
巴基斯坦:旁遮普省和开伯尔-普赫图赫瓦省三级保护动物
17.人工饲养:深水,干净的底砂,不能混养,开食只能用活鱼,养定后可接受死鱼,初生幼苗可喂食血虫、红虫、水蚤等,不吃螺类;
18.当前几个保育计划正在进行中,鳖卵被科学家从巢穴中收集帮助孵化,幼苗在饲喂一段时间后放生至原产地。

东南亚小头鳖(Chitra chitra)包括亚种暹罗小头鳖(C. c. chitra)和爪哇小头鳖(C. c. javanensis):





Striped narrow-headed softshell turtle fact file
关于东南亚小头鳖目前所了解的资料,接下来用一段原文,一段中文大意的方式描述:
Striped narrow-headed softshell turtle description
The magnificent striped narrow-headed softshell turtle (Chitra chitra) is one of the largest freshwater turtles , with a carapace reaching impressive lengths of up to 122 centimetres . This species is easily distinguished from other softshell turtles by the exquisite, boldly striped pattern of dark wavy lines on the upper surface of its head, neck, and shell .
The striped narrow-headed softshell turtle has a light brown to yellowish-browncarapace which can be rounded or slightly elongated , and the plastron is cream-coloured to pinkish-white, with no pattern or markings . The head is long and narrow, with the eyes close to the tip of the snout . Adult male striped narrow-headed softshell turtles can be distinguished from females and juveniles by their longer, thicker tails.
Also known as:Southeast Asian narrow-headed softshell turtle, striped giant soft-shelled turtle.
Size:Carapace length: up to 122 cm
Weight:up to 202 kg
描述:最大的淡水龟鳖之一,布满几何条纹的外貌易与其他物种区分,背甲黄棕色,腹甲白色,头长而狭小,眼睛靠近口鼻部尖端,成年个体可通过尾部判断性别,雄性尾长且粗。最大甲长122cm,最大体重202kg。
Striped narrow-headed softshell turtle biology
This aquatic species lives and feeds in the water, rarely venturing on land, possibly only doing so to nest. The striped narrow-headed softshell turtle digs a 50 to 75 centimetre-deep nest cavity into the river bank, into which 60 to 117 round, white eggs are deposited before the rainy season. After the eggs have been laid, the female will use her forelimbs to cover them up with sand .
The striped narrow-headed softshell turtle is carnivorous, feeding on fish, prawns, crabs and clams. To catch fish, the neck is rapidly outstretched and the fish is seized in the mouth as it swims by .
习性:完全水栖,除非产卵极少上岸,河岸边挖掘的的产卵点深50~75cm,在雨季前产60~117枚白色卵,然后用前肢将沙埋回挖的产卵点。肉食性,吃鱼虾蟹蚌,采用和鼋一样的伏击策略,快速伸长脖子抓住经过的猎物。
Striped narrow-headed softshell turtle range
The two subspecies of the striped narrow-headed softshell turtle have slightly different distributions. Chitra chitra chitra is restricted to the Mae Klong and Chao Phraya basins of western Thailand and the Tahan river basin of Peninsular Malaysia, while Chitra chitra javanica is found only on the islands of Sumatra and Java in Indonesia.
分布:两个亚种的分布区域不同,暹罗小头鳖分布于泰国西部的湄公河和湄南河流域和马来西亚半岛的大汉溪流域,爪哇小头鳖则分布于印度尼西亚的苏门答腊岛和爪哇岛。
Striped narrow-headed softshell turtle habitat
A freshwater aquatic species, the striped narrow-headed softshell turtle prefers large rivers with clear, flowing water and sandy bottoms.
栖息地:干净流动且有底砂的大江大河。
Striped narrow-headed softshell turtle status
The striped narrow-headed softshell turtle is classified as Critically Endangered (CR) on the IUCN Red List and is listed on Appendix II of CITES .
濒危等级:IUCN:极危【距野外灭绝只有一步之遥,由此可见它比印度小头鳖更加危险】,CITES:附录2.
Striped narrow-headed softshell turtle threats
Like many tortoises and turtles of Southeast Asia, the striped narrow-headed softshell turtle has been intensively exploited and over-collected from the wild for the Asian food market and international pet trade. Indeed, adult striped narrow-headed softshell turtles are prized as status symbol pets in Thailand, where commercial breeding farms have often taken dozens of animals from the wild without producing a single captive-bred hatchling.
In addition, the striped narrow-headed softshell turtle has suffered badly from habitat destruction caused by deforestation in Indonesia, as a result of conversion into agricultural land, human settlements, logging operations and forest fires.
In Thailand, river pollution and alteration, including sand dredging and dam and reservoir construction, have also dramatically impacted turtle populations. Striped narrow-headed softshell turtles are now frequently seen in reservoirs or in densely settled downstream river sections, rather than their preferred habitat of clear, fresh-flowing water. Periodic water releases from reservoirs put important nesting sites at risk of inundation.
These combined threats have left the striped narrow-headed softshell turtle in a highly precarious position, so much so that, in 2003, it was officially recognised as one of the world’s top 25 most endangered turtles.
威胁因素:和亚洲其他龟鳖一样,东南亚小头鳖被作为食物滥捕或者国际宠物贸易,值得一提的是,在泰国,巨大的东南亚小头鳖会被当做社会地位的象征,当地的繁殖场大量捕捉成年个体却一直未繁殖出幼苗。此外,印尼的个体因为栖息地的破坏而越来越少。泰国的河水污染和河底挖沙、修建水库大坝等行为正严重影响它们的种群数量,现在,东南亚小头鳖经常被看到聚集在水库或者下游隔绝河段,回不到生存所需的清澈流动的水域,定期的水库开闸泄洪也对下游河岸产下的卵造成毁灭性的打击。正因为这些威胁因素,在2003年,东南亚小头鳖成为25种最濒危的龟鳖类之一。
Striped narrow-headed softshell turtle conservation
The striped narrow-headed softshell turtle is given national protection in Indonesia under the law on Conservation of Biological Natural Resources and their Ecosystems. This prohibits utilisation of the species in any form, except with special permission for circumstances such as research or captive breeding. In Thailand, this turtle is specifically protected under the Wild Animals Reservation and Protection ACT (WARPA), which controls hunting, trade, possession, import, export and commercial breeding of wildlife .
Furthermore, numerous protected areas with important wetland habitat that may contain this species exist in Indonesia, Malaysia and Thailand, where collecting or disturbance of wildlife is prohibited, although its presence in these protected areas is largely unconfirmed. However, enforcement of protection laws and prevention of encroachment into protected areas are often constrained by lack of resources .
Captive breeding projects have been established for this turtle in Thailand, but these have been only moderately successful, with the species so far breeding poorly under captive conditions . Thus, it has been advocated that the striped narrow-headed softshell turtle, as one of the world’s 25 most endangered turtles, should be upgraded to Appendix I of the Convention on International Trade in Endangered Species (CITES), with prohibitions on hunting for food and the pet trade strictly enforced .
Additionally, the formation of protected areas within the striped narrow-headed softshell turtle’s range must continue if there is to be any chance of winning the battle to save this huge, exquisite, Critically Endangered turtle.
保育:印尼、马来西亚和泰国都对其给予法律保护和划分保护区,但作用有限,执行力度也不够,泰国官方保育机构在保育方面有所成就,但因为人工饲养难度大,保育后代非常有限,因此我们建议将其提升到CITES附录1物种,严格禁止捕杀和宠物贸易,希望保护区能发挥应有作用来保护这种巨大美丽而又极其濒危的鳖类。
我做成图片了,大家将就看看,这一种非常漂亮







希望大家对IUCN的濒危等级评价有个直观的认识,比如东南亚小头鳖的极危(CR)等级就是只离野外绝灭(EW)一步之遥,而一旦野外绝灭(EW),最终走向绝灭(EX)就近在眼前。
缅甸小头鳖(Chitra vandijki):



缅甸小头鳖,资料一片空白,连IUCN和ARKive都没有收录,但可以肯定的是缅甸小头鳖就是范迪克氏小头鳖。从有限的图片资料上可以看出其花纹介于印度小头鳖和东南亚小头鳖之间,既没有印度小头鳖的花纹凌乱,也没有东南亚小头鳖的几何图案,反而自成一派。
接下来从盘鳖亚科(Cyclanorbinae)开始介绍,“盘鳖亚科”即爬天论坛ID为“megatron”的站友在鳖鼋版所著的置顶文章《独特的股瓣鳖家族》中所说的“股瓣鳖家族”,其下有三个属,分别是:盘鳖属(Cyclanorbis)、圆鳖属(Cycloderma)、缘板鳖属(Lissemys)。

下文在原文的基础上修改完善后发布:盘鳖亚科的鳖类均有一特殊结构称为股瓣,系指这类鳖腹甲上后肢内侧两片半月形皮瓣,能部分遮挡后肢。英文名Flapshell Turtles中Flap是帽沿,衣兜盖之意,也是指这一构造。这种构造在鳖类乃至全部龟类中都是绝无仅有的。

据此,它们被单独归为一个亚科,自成一家。所以鳖科大家族被划分为两个亚科,鳖亚科和盘鳖亚科,鳖亚科是鳖科演化发展的主干,种类较多,而盘鳖亚科是鳖科演化发展的旁枝,种类较少,现生种类仅三属七种,全部分布在旧大陆(亚非)热带地区。其中非洲产两属,为盘鳖属(Cyclanorbis)和圆鳖属(Cycloderma),各辖两种,这些种类是鲜为人知的。亚洲产一属,即我们熟悉的缘板鳖属(Lissemys),下辖三种。特别需要提一提“缘板鳖”这一名词,有人写作圆板鳖,是不确切的,他们没弄懂“缘板”一词的含义,缘板是龟鳖目缘盾下面的骨板,多数鳖类在进化过程中失去了这一构造,没有缘板被看作是鳖类解剖上的一大特征,唯独缘板鳖还保留有部分缘板,这在鳖科家族中是十分特殊的,“缘板鳖”一名由此而来,它反映了物种的解剖学特征。
下面依次介绍三个属,缘板鳖属(Lissemys),其下有三个物种:
印度箱鳖 Lissemys punctata Bonnaterre, 1789 – Indian flapshell turtle
下有三个亚种:
(北印度箱鳖) L. p. andersoni Webb, 1980 – spotted northern Indian flapshell turtle
(中印度箱鳖) L. p. vittata Peters, 1854 – central Indian flapshell turtle
(南印度箱鳖) L. p. punctata Bonnaterre, 1789 – southern Indian flapshell turtle
缅甸箱鳖 Lissemys scutata Peters, 1868 – Burmese flapshell turtle
斯里兰卡箱鳖 Lissemys ceylonensis Gray, 1856 – Sri Lankan flapshell turtle



北印度箱鳖(Lissemys punctata andersoni):






之所以将北印度箱鳖单独拿出来说,是因为它的花纹在整个缘板鳖属都是独一无二的,并且我一直养有一只北印度箱鳖,对它的习性了然于心。如果想把北印度箱鳖的方方面面写出来,光是照片我就有几百张,一个帖子恐怕写不完,所以只简单地记录一下我个人对这一物种的体会。北印度箱鳖和中华鳖、鼋等底栖型鳖类不同,它喜欢在水面中上层游动,几乎不翻砂,也不会潜伏在沙底,可以说喜动不喜静,它的体型较底栖型鳖类更为圆润和隆起,这些特点使得它的体力消耗非常大,需要不停地吃东西来补充体力,所以除了晚上睡觉,白天不管何时我去水族箱都会看到它伸着头游来游去找东西吃,食欲的旺盛也造就了它亲人的表现。
北印度箱鳖对水质的要求不高,原产地经常能在水质很差的地方找到,也因此它的食谱非常广,龟粮、鱼虾、蚯蚓、动物内脏、腐肉甚至馒头都不放过。在没有晒背的环境下可以生存,但容易造成钙质缺乏和体色偏白,进一步发展则裙边卷翘,我这只的第一年在别人手中饲养,所以这些问题都有发生,到我手中后养了一年半,我造了一个可以随时晒背的环境,发现它还是非常喜欢晒背的,一有阳光就会爬上岸晒背,太阳直射温度非常高甚至晒背石烫手时也如此,特别是在皮肤有破损时,绝大部分时间都待在岸上不愿意下水。
它的鼻部较中华鳖为短,但不及鼋那么短,鼻孔大而明显像猪鼻,口唇部比较厚,吃东西时会先吸入口中再咀嚼,所以虽然它的咬合肌也很发达,但几乎不会发生咬人的情况,在刚开始饲养时,总觉得它什么都咬不动只能吃点蚯蚓,实际上在经过一段时间的成长后它的咬合力同样是很强的,包括鱼的头部都可以咬碎吞下。
它的尾巴无论雌雄都非常短,但雌性的更短几乎看不见,我这只是雄性的,它可以将头部和四肢完全缩进壳里,所以被称为“箱鳖”,但不同于闭壳龟,它只有前胸的腹甲可以稍微闭合,保护头部,而四肢处的腹甲是无法闭合的,后肢的股瓣能起到一定的保护作用。
北印度箱鳖和其他亚种一样,为了熬过印度的旱季,它们会夏眠,最多甚至能存活160天。但它们最大的威胁因素是被当地人食用,箱鳖在印度的基数很大,也因此滥采滥捕非常严重,特别是在印度的排灯节,虽然声称“以光明驱走黑暗,以善良战胜邪恶”,但非常讽刺的是这一天是箱鳖的灾难,无数的龟鳖类特别是印度箱鳖被*杀屠**食用,尸骨堆积如山。此外,印度和中国的传统医药认为它的壳可以治疗多种疾病,比如皮肤病和结核(然并卵),这也造成了它们的数量急剧减少。


北印度箱鳖,可以说是我接触过的所有鳖科动物中最亲人的物种,它对所有事物都有极其旺盛的好奇心,再加上它喜欢在水面游动、无底洞一般的食欲和几乎从不咬人的习性,让它的互动技能点满。在我尚未接触过北印度箱鳖时就曾经和一位专攻饲养箱鳖的朋友交流过,他和我一样在饲养了箱鳖后无可救药地喜欢上这一可爱的小生命,多年时间,接触过无数龟鳖,依然认为箱鳖是龟鳖类的“奇葩”,它简直就是一个好奇宝宝,整天瞪着一双有魔性的绿豆眼看着你游来游去,丝毫不惧怕人类,你将手伸过去它会过来闻闻、看看,甚至想爬上来,每一个我新放进缸里的东西,不管是别的龟鳖还是温度计、渔捞它都会第一时间游过去仔细研究。而且在长时间的观察中,让我有一种错觉,觉得它是有智力的,或者说起码比一般的龟鳖要聪明,毕竟一种好奇心如此旺盛的物种不可能傻,它能明白我对它没有威胁,明白我会给它食物,明白绝不能咬我,明白缸里的其他龟鳖和它是什么关系,明白新装的透明亚克力晒台可以爬上去,明白烂皮没好前绝不能下水。总而言之,它在思考自身所在的环境,并且努力去适应新的变化。
一组图告诉你北印度箱鳖有多心机boy,注意图一左边冒出水面的小眼神!





既然是北“印度”箱鳖,那么自然少不了印度特色,开个玩笑,我想吐槽的是北印度箱鳖的性成熟年龄,居然是2~3岁【别人还是宝宝它就成了老司机】,我这只正好2岁半,也怪不得这小伙子到处沾花惹草,也不管人家愿不愿意,成没成年。而且资料显示它的丁丁呈椭圆形,很粗(the penis is thick and oval),求爱和交配过程很有意思,小伙子伸长脖子和前肢撞击姑娘的背甲,如果姑娘愿意的话就会上下摇晃头部三四次,小伙子也会用同样的动作作出回应并且不断重复,随后姑娘沉入底部,小伙子顺势骑上去进入不可描述阶段,交配进入尾声,小伙子会很有情调地松开咸猪手掉转头部正对着姑娘【观察她的表情,污!】,战斗时间可达15分钟,在此期间,姑娘可能会保持姿势拖着小伙子到处跑【原谅我想象不能】,直到战斗结束才分开。(Courtship and mating behavior is unique. Courtship begins when the male begins stroking the female’s carapace with his neck and limbs extended. When receptive, the female faces the male with her neck extended and they begin bobbing their heads vertically three or four times. This behavior is repeated, then mating begins when the female settles to the bottom and is mounted by the male. Near the end of mating, the male releases his grip and rotates to face the opposite direction from her. They remain attached in this position for as long as 15 minutes. During this time, the female may drag the male about. The pair then separates and copulation ends.)





南印度箱鳖(Lissemys punctata punctata):







生活习性等方面参照北印度箱鳖,外观上呈橄榄色单色调,没有北印度箱鳖那样的斑点和花纹,头纹也较为干净,请大家注意腹甲的照片,圆圈内裙边上的一排小骨板就是所谓的“缘板”,记住南印度箱鳖的缘板特点,下文中将会和外观极为相似的缅甸箱鳖进行对比鉴别。
中印度箱鳖(Lissemys punctata vittata):



中印度箱鳖处在北印度箱鳖和南印度箱鳖的过渡区域,它和北印度箱鳖有诸多重合的分布地点,生活习性上参照北印度箱鳖,背甲没有北印度箱鳖那样的斑点和花纹,类似于南印度箱鳖的橄榄色单色调,但是中印度箱鳖却常常有黑色纵行的头纹,当然,这不是绝对的,下文中的缘板鳖属横向比较会有特例出现。
印度箱鳖的北中南三个亚种的分布范围大致如图,用两条虚线隔开。

而亚种和亚种之间存在着自然杂交现象,比如下面这两只就是北印度箱鳖和中印度箱鳖的杂交物种,它们或背甲接近中印度箱鳖的橄榄色单色调,但头纹像北印度箱鳖一般有黄色斑点,或虽有北印度箱鳖背甲的斑点,但斑点杂乱,体色暗淡,头纹有中印度箱鳖的痕迹。

但有一点是一样的,都被阿三论斤卖。

这是老外写的饲养手册,重点就是不要低于25度,也就是记住,在国内大部分地区需要加温过冬,无法冬眠,最适温度25~31度,苗子28~31度才会正常生长。
雌雄鉴别:在完全成年时,公的体型较为修长,尾巴稍微长点,尾盾微微突出;母的体型较为圆润,尾巴几乎不可见,尾盾没有突出。







斯里兰卡箱鳖(Lissemys ceylonensis):




斯里兰卡箱鳖在传统分类中只是南印度箱鳖的一部分,而在DNA分类中则被证明是独立种。从文献中为数不多的照片来看,不知是所拍个体较老还是其本身如此,斯里兰卡箱鳖较之其他箱鳖整体感觉更为厚重,背甲光滑,无斑点花纹,头部也很干净,浑身就像浸过油一般油光发亮。当然它们只分布于斯里兰卡,这一地理隔离的特点还是可以很快速地和南印度箱鳖相鉴别。
缅甸箱鳖(Lissemys scutata):








缅甸箱鳖曾被归为印度箱鳖的亚种,于1982年被Webb划为独立种,此后虽然争议不断,但因近年得到DNA分类的支持,所以大部分科学家将其视为独立种。其分布于缅甸伊落瓦底及萨尔温江,以及泰国东北部。背甲通常为平素的橄榄褐色,尽管幼体可能有斑点,某些成体也可能有模糊的网纹。本种因为绝大部分分布于缅甸,数量上也较多,所以常有成年个体通过我国云南边境流入,但常被边民作为野味食用,被称为“面包鱼”,吧里曾经有过询问帖,其实就是缅甸箱鳖。
下面说一些重磅的东西,关于缅甸箱鳖和南印度箱鳖的对比鉴别,这在国内没有资料或者是错误的资料,最权威的资料是什么?当然是专业研究者的第一手文献,在没有查阅足够的专业文献之前我不敢随便发言,现在我要说的对比鉴别方法是当初按形态学和解剖特征分类时就以此为依据的,所以是仅次于mtDNA分类的权威方法。
在介绍本方法之前,先要介绍一下鳖科中盘鳖亚科和鳖亚科的解剖特征以及专业名词:
如图,鳖科动物的胼胝体和人类大脑的胼胝体不是一个概念,这里的胼胝体指的是鳖科动物的腹甲骨板在腹侧体表的解剖标志,其质韧且粗糙。盘鳖亚科的胼胝体较多,主要体现在中上腹甲,这和下文中的上板及内板形态有关,此外盘鳖亚科还有股瓣结构,上文中已经说过。

如图,这是盘鳖亚科和鳖亚科的腹甲骨板示意图。两者从头至尾都有上板、内板、舌板、下板、剑板这五种骨板,但盘鳖亚科的上板明显较大,内板为圆形突出,都会在体表形成胼胝体;而鳖亚科的上板较小,内板多呈倒“V”形,在体表没有形成胼胝体或不明显。盘鳖亚科的舌板与下板融合,称为舌下板(hho,hyo-hypoplastral ossification);而鳖亚科的舌板与下板是分离的,有缝隙的连接在一起。

盘鳖亚科中的缘板鳖属就更为特别,它在裙边边缘有一排小骨片称为缘板(ppo,posterior peripheral ossicles),这一结构会在缘板鳖属的成长过程中逐渐骨化生成,缅甸箱鳖和印度箱鳖的缘板在生成规律、形态上都有很大的区别,这也是Webb在1982年将缅甸箱鳖划为独立种的依据之一,下文中我们会详细介绍这种区别。(注:下图中的宏鳖指的是Nilssonia hurum,中文学名为印度孔雀鳖)

下图中,A是印度箱鳖的背面观,B是腹面观,n=颈板(nuchal),pn=前颈板(prenuchal),hho=舌下板(hyo-hypoplastral ossification),ppo=缘板(posterior peripheral ossicles)

下图中,A是印度箱鳖的前颈板放大图,B、C是前颈板的不同剖面,n=颈板(nuchal),pn=前颈板(prenuchal),这里介绍一下前颈板,它指的是部分盘鳖亚科物种所特有的骨性结构,可以在头部缩入壳内时向下闭合,起封闭保护头部的作用。

这是不同大小的缘板的细节图片。

这是我自己所养的北印度箱鳖的缘板照片,因为才刚刚开始长缘板,所以不是很明显。

【重要】缅甸箱鳖和印度箱鳖(尤其是体色相似的南印度箱鳖)的鉴别:
缘板鳖属的缘板和前颈板都是在个体成长过程中骨化,晚于其他部位的骨板,其中缘板比前颈板更早骨化。缘板和前颈板都是游离骨,没有与背甲主体形成骨性连接,它们的作用一样,都是为了更好的封闭保护闭合时的四肢和头部,前颈板保护头部和前肢,缘板保护后肢。在个体甲长至少达到70mm时缘板骨化开始,一般缘板骨化开始于甲长90~100mm左右,缘板的骨化是不规律和不对称的,但在缅甸箱鳖和印度箱鳖之间有重要区别——
【印度箱鳖:1.每一侧的缘板个数少于9个,且缘板形态较为粗大;2.从头至尾数的第一块缘板大于其他缘板;3.内板胼胝体通常较小或中等且形成较晚】(注:北印度箱鳖第一块缘板更大,内板胼胝体更小)
【缅甸箱鳖:1.每一侧的缘板个数多于9个,且缘板形态较为细密;2.从头至尾数的第二块缘板反而大于第一块缘板;3.内板胼胝体通常较大且形成较早】
下面结合图片,下图是不同时期的印度箱鳖的缘板形态,可以看到在甲长大于70mm时才开始出现缘板,形态粗大,第一缘板较大,个数每一侧少于9个。

下图是缅甸箱鳖的缘板形态,每一侧多于9个,形态细密,往后的缘板反而大于第一缘板。

这个差别早在1982年就被Webb作为分类依据使用,却不知为何国内资料从未提及,下图是Webb原文献中的图片,A、B、C是印度箱鳖,D、E是缅甸箱鳖,可以很明显的看出其缘板的形态和数量之间的区别。

下面就来看看实物的照片,下图是缅甸箱鳖,大家请注意上文中我所说的观察要点,我都用红色圆圈标示出来,缘板个数,第一缘板的大小,再顺便观察一下内板胼胝体,虽然个体的发育程度不同,但大方向是一样的。



再来比较一下南印度箱鳖的缘板个数,第一缘板的大小,还有尚未发育的内板胼胝体。

关于鉴别的第三点,内板胼胝体的大小和形成时间,请大家比照下面两张相近体型个体的图片,上图是我养的北印度箱鳖,内板胼胝体明显发育较晚,下图是缅甸箱鳖,内板胼胝体明显发育较早。

最后给缘板鳖属做一个汇总,三角形是斯里兰卡箱鳖,实心圆是南印度箱鳖,空心圆是北印度箱鳖,菱形是中印度箱鳖,正方形是缅甸箱鳖。个体有无斑点正好按图中的两条线分开。

下图是全体成员的合照,a是北印度箱鳖,b是中印度箱鳖的斑点渐变个体(携带中印度箱鳖的线粒体基因),c是北印度箱鳖的无斑点渐变个体(携带北印度箱鳖的线粒体基因),b和c这两个个体都发现于印度奥里萨邦(见下文地图),这个区域是北印度箱鳖和中印度箱鳖交汇的区域,所以杂交是极有可能发生的,携带谁的线粒体基因无非是谁是母本而已,d是中印度箱鳖,e是南印度箱鳖,f是斯里兰卡箱鳖,g是缅甸箱鳖。

下图是全体成员头部特写,a是北印度箱鳖,b是中印度箱鳖,c是南印度箱鳖,d是斯里兰卡箱鳖,e是缅甸箱鳖。斯里兰卡箱鳖在幼年期可能有头纹,类似于南印度箱鳖、中印度箱鳖或缅甸箱鳖。





