
广东省揭阳惠民保险——揭阳市民保开放投保。
通过10个大家最关心的问题,来看看揭阳市民保怎么样。
一、揭阳市民保是什么?
揭阳惠民保险——揭阳市民保本质上依旧是商业保险,由揭阳市多个政府部门指导、人保财险揭阳分公司承保,是专属揭阳市基本医保参保人( 在保状态 )的补充医疗保险。
旨在进一步提高广大揭阳市医保参保人员应对高额医疗费用负担的能力,是揭阳市多层次医疗保障体系的重要组成部分。
- 参保时间:2021年10月31日~2021年12月25日
- 保障期限:2021年12月26日~2022年12月25日
特别提醒:别错过参保时间,注意起保日期。
二、谁能买揭阳市民保?
揭阳市民保分2个版本,但男女老少统一价格,基础版66元/年、升级版99元/年。
- 不限年龄:不管是新生儿还是百岁老人,均可参保;
- 不限职业:无论是否高危职业,均可参保;
- 不限户籍:无论户口所在地是哪里,均可参保;
- 不限病史:没有健康告知,患病也可参保。
唯一要求:必须是揭阳市基本医保【包括城镇职工、城镇居民(含新农合)】在保状态的参保人。
三、揭阳市民保保什么?
揭阳惠民保险——揭阳市民保保险责任如下:

其中,住院合规药品费用和检验检查费用是指住院发生的确因病情需要使用的合规药品费和检验检查费用中,由个人负担的费用,包括:
- 个人按照规定比例先自付的药品和检验检查费用
- 超社会医疗保险限额标准的药品和检验检查费用
- 不属于社会医疗保险药品目录限制支付范围的药品费用
- 社会医疗保险目录外且不属于负面清单的药品和检验检查费用
超社会医疗保险限额标准的药品和检验检查费用是指:超社会医疗保险年度最高支付限额以上费用、城乡居民社会医疗保险超单次住院检验检查支付限额以上的费用、超社会医疗保险目录中部分药品支付标准以上的费用。
四、揭阳市民保怎么报销?
为了更好理解揭阳市民保怎么报销,我们举例说明。
1.背景
Y女士55周岁,为揭阳市城乡居民医保参保人。
2021年12月首次参保揭阳市民保,缴费99元, 2021年12月26日保障正式生效。
2022年3月,Y女士首次确诊肺癌并在揭阳市某三甲医院多次住院治疗,累计花费112.54万元,其中医保和大病保险报销50.2万,自己仍需承担62.34万,明细如下:
- 医保目录内住院个人自付费用:11.88万
- 医保目录外住院个人自费费用:10.5万(合规药品和检验检查费用6.5万)
- 院外指定药店购买靶向药费用:39.96万
2.报销
Y女士第一时间向保险公司报案,并在出院后按要求上传理赔材料。
(1)医保目录内住院个人自付费用
可报销金额=(11.88万-免赔额1.4万)×80%=8.38万
(2)医保目录外住院个人自费费用
因为仅报销个人自费中合规药品和检验检查费用,所以:
可报销金额=(6.5万-免赔额2万)×50%=2.25万
(3)院外指定药店购买靶向药费用
可报销金额=(39.96万-免赔额0)×80%=31.97万
综上,如果没有揭阳市民保,Y女士需个人完全承担62.34万,这对普通家庭是一笔非常高额的费用。
但投保揭阳惠民保险——揭阳市民保后,Y女士可报销(8.38万+2.25万+31.97万)=42.6万。
虽然自己仍需支付(62.34万-42.6万=19.74万),但最大程度减少了医疗费支出。
肯定有人会觉得报销太少了,可是保费才99元啊。
当然,这确实也反映出揭阳市民保这类惠民保险的不足:报销范围窄、免赔额高、报销比例低。
PS:详细保障方案见投保界面相关内容,报销金额以实际为准,上述案例仅作演示使用,不作为理赔依据。
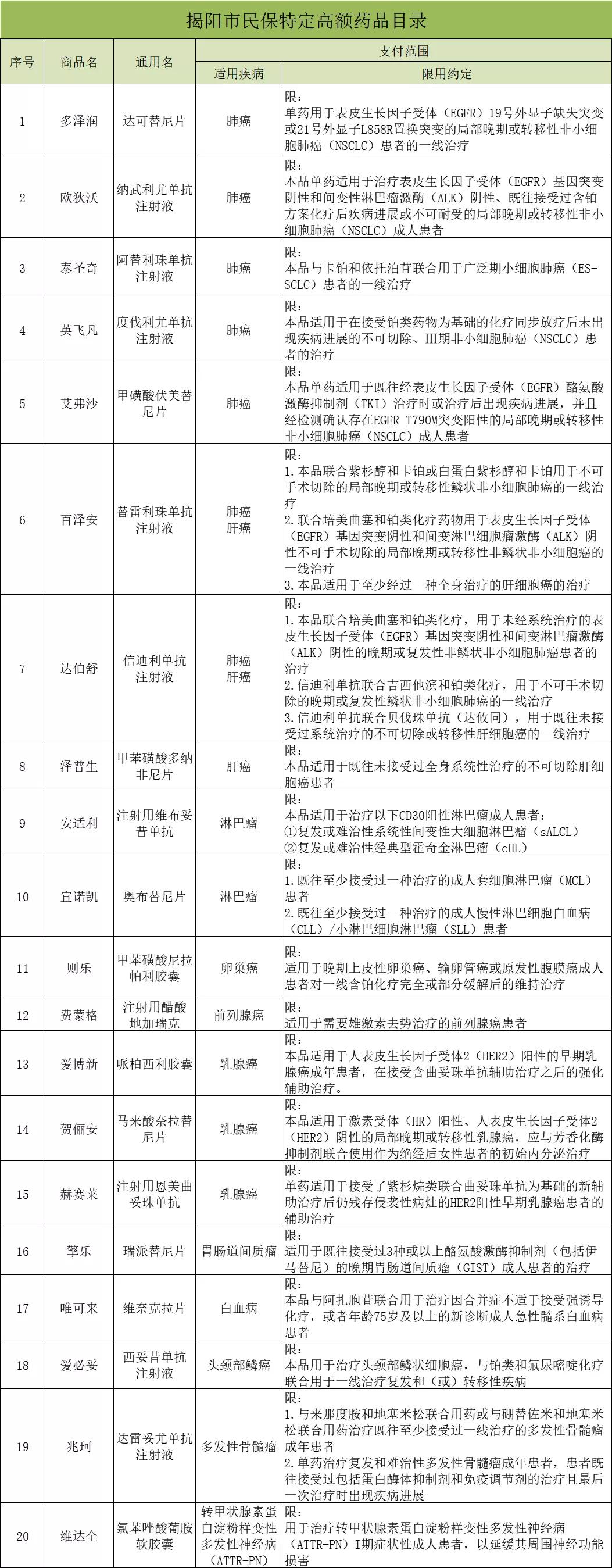
五、特定高额药品包括哪些?
揭阳惠民保险——揭阳市民保保障20种特定高额药品费用,在医保定点医院或院外指定药店购买药品目录内指定药品,在扣除免赔额后,可按比例报销。
20种特定药品目录如下:

一定要注意,特定药品报销一定要同时满足2个条件:
- 所买药品属于特定药品目录
- 在医保定点医院或指定药店购买
六、揭阳市民保报销注意事项
1.被保险人享受揭阳市医保待遇,但因个人原因未使用揭阳市医保报销的,揭阳市民保不予报销。
2.被保险人首次参加揭阳市基本医疗保险,或在保障期间内中断揭阳市医保参保缴费或欠缴费,出险时不再享受揭阳基本医保待遇,揭阳市民保不予报销。
七、免赔额是什么意思?
免赔额也称起付线,即只有达到某个约定的起付线,保险公司才会报销。
即,符合保险责任的医疗费用需先经基本医保报销后,再扣除相应免赔额,剩余部分再按约定比例报销。
揭阳市民保免赔额属于年免赔额,既往症和非既往症免赔额并不相同。
八、揭阳市民保可以带病参保吗?
不限健康状况,可带病参保,但针对各自约定的既往症,报销比例会有所区别。
1.医保目录内住院医疗费用的严重既往症约定
被保险人在保单生效日前(2021年12月26日前)如已明确诊断为如下严重既往症,并因此疾病或其并发症导致在保险期间内发生医保目录内住院医疗费用, 揭阳市民保按30%比例进行赔付 。
①肿瘤类 :恶性肿瘤(含白血病、淋巴瘤);
②肝肾疾病类 :肾功能不全、肝硬化、肝功能不全;
③心脑血管及糖脂代谢疾病类 :缺血性心脏病(含冠心病、心肌梗死)、慢性心功能不全(心功能Ⅲ级及以上)、脑血管疾病(脑梗死、脑栓塞、脑出血)、高血压病(3级)、糖尿病且伴有并发症;
④肺部疾病类 :慢性阻塞性肺病、慢性呼吸衰竭;
⑤其他 :系统性红斑狼疮、再生障碍性贫血、溃疡性结肠炎。
注:连续投保用户是以连续投保本产品或揭阳市民保66元方案产品的首张保单生效日2020年12月26日为准。
2.特定高额药品费用的严重既往症约定
被保险人在保单生效日前(2021年12月26日前)如已明确诊断为如下严重既往症,并因此疾病或其并发症导致在保险期间内发生特定高额药品费用, 揭阳市民保按30%比例进行赔付 。
①肿瘤类 :恶性肿瘤(含白血病、淋巴瘤)
②其他 :转甲状腺素蛋白淀粉样变性多发性神经病(ATTR-PN)
注:连续投保用户是以连续投保本产品或揭阳市民保66元方案产品的首张保单生效日2020年12月26日为准。
3.住院合规药品费用和检验检查费用的严重既往症约定
被保险人在本保单生效日前(2021年12月26日前)如已明确诊断为如下严重既往症,并因此疾病或其并发症导致在保险期间内发生住院合规药品费用和检验检查费用, 揭阳市民保不予赔付 。
①肿瘤类 :恶性肿瘤(含白血病、淋巴瘤);
②肝肾疾病类 :肾功能不全、肝硬化、肝功能不全;
③心脑血管及糖脂代谢疾病类 :缺血性心脏病(含冠心病、心肌梗死)、慢性心功能不全(心功能Ⅲ级及以上)、脑血管疾病(脑梗死、脑栓塞、脑出血)、高血压病(3级)、糖尿病且伴有并发症;
④肺部疾病类 :慢性阻塞性肺病、慢性呼吸衰竭;
⑤其他 :系统性红斑狼疮、再生障碍性贫血、溃疡性结肠炎。
九、异地就医怎么报销?
已办理医保异地就医或异地转诊备案,在揭阳市外医疗机构(仅限中国大陆境内的社会医疗保险定点医院)就医,可正常申请理赔。
所以,如果是异地就医,一定要提前办理异地就医备案。
十、揭阳市民保怎么申请理赔?
揭阳惠民保险——揭阳市民保目前仅支持线下理赔申请。
出险后需拨打拨打客服热线进行报案,并携带理赔所需资料前往就近人保财险柜面办理理赔手续。