
就你不知道
养老金和老年人补贴怎么领?我们知道!
社保卡有哪些用途?我们知道!
医保有许多新政策?我们知道!
就你不知道?!
“广州越秀发布”年度专栏“就你不知道”
为你而来!
☟ ☟

《就你不知道》栏目,主要发布权威、全面的越秀民生资讯,传递越秀街坊关注的民生热点,解读越秀相关惠民政策,是“广州越秀发布”新设立的重点栏目之一。
如果你想了解更多越秀的民生信息,可以在“广州越秀发布”微信公众号发送“#民生#+你想了解的民生问题”,或者直接在下方评论区留言,越秀山君将尽心为你解答,保证让你不再不知道!
本期,越秀山君将带来APEC商务旅行卡的办理指南,以后小伙伴们出国就更方便啦!
APEC商务旅行卡

APEC商务旅行卡(以下简称“旅行卡”)是亚太经合组织为便利区域内商务人员往来所创立的特殊旅行证件,相当于5年多次有效签证。
有何新亮点?
亮点1
旅行卡由中华人民共和国外交部领事司审批、制作和颁发。经外交部授权,广州市人民政府外事办公室负责受理和审核广州市企业中方(大陆)人员申办旅行卡的申请,并负责旅行卡的相关管理工作。
亮点2
美国和加拿大可为持卡人提供签证申请及入出境通关便利。
亮点3
申请门槛大幅度降低,惠及更多成长型企业。只要满足注册资金30万元人民币以上、员工人数20人以上、上年度进出口额30万元人民币以上、依法纳税、负债率低于80%在APEC经济体成员国有合作项目的外向型企业都可申请。
亮点4
免办签证直接入出澳大利亚、文莱、智利、印度尼西亚、日本、韩国、马来西亚、墨西哥、新西兰、巴布亚新几内亚、秘鲁、菲律宾、俄罗斯、新加坡、泰国和越南等16个国家,并可享受快速通关便利。可为企业中高层商务人员提供极大的便利,外向型企业能够抓住一切海外商机,做到说走就走,免受申办签证时间长延误商机之苦。

目前,APEC 21个经济体均已加入该计划,这些经济体包括:澳大利亚、文莱、加拿大、智利、中国、中国香港、印度尼西亚、日本、韩国、马来西亚、墨西哥、新西兰、巴布亚新几内亚、秘鲁、菲律宾、俄罗斯、新加坡、中国台北、泰国、美国和越南。
其中,美国和加拿大目前为过渡成员,不接受其他经济体的旅行卡申请,但为其他经济体持卡人提供签证申请及入出境通关便利。内地、中国香港与中国台北之间人员往来仍按现行办法办理,互不适用该卡,但持卡人出入中国香港可以使用专用通道。
旅行卡的主管部门
外交部领事司作为主管机关,负责审批、制作和颁发旅行卡。经外交部授权,广州市人民政府外事办公室(以下简称“市外办”)负责受理和审核广州市企业中方(大陆)人员申办旅行卡的申请,并负责旅行卡的相关管理工作。
申请旅行卡的资质标准
在广州市依法设立,与APEC经济体有业务往来的国有、民营、中外合资、外商独资和台港澳资企业,资质量化标准应符合:

属以上申请范围的广州市企业中方(大陆)人员,须同时符合:
1.申请人应为所属企业中高层商务人员,且在所属企业连续工作1年以上,因业务需要经常前往APEC经济体。
2.申请人持有效中华人民共和国护照,一般应为广州户籍,如非广州户籍,应持有效广东省居住证(居住地在广州市辖区内);无犯罪记录,无被外国特别是实施旅行卡计划APEC经济体的拒签记录。
申请材料
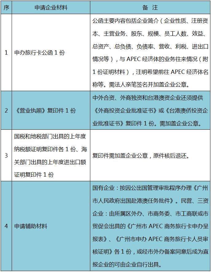
申请企业须提供的材料

申请人须提供的材料

办理程序
国有企业
☞首次申请
由申办单位按因公出国管理审批程序,向市外办提交申请材料,市外办完成审批程序后出具《广州市人民政府出国赴港澳任务批件》,申办单位凭任务批件在市外办办理公务普通护照(已有且有效期不少于3年半的免办)及无犯罪记录证明介绍信。待申请人在广州市公安局办妥无犯罪记录证明后,申办单位将相关资料录入外事信息综合服务平台,并向市外办提交所有申请材料。市外办审核后将有关资料报外交部领事司审批。领事司审查合格并获相关经济体反馈签证结果后为申请人制作和颁发旅行卡。最终办理结果将由市外办在网上发布或电话通知申办单位。
☞再次出国
申办单位在旅行卡有效期内按因公出国管理审批程序,向市外办提交申请材料,市外办完成审批程序后出具《广州市人民政府出国赴港澳任务批件》,申办单位凭任务批件及《广州市APEC商务旅行卡领用申请表》向市外办办理旅行卡领用手续。
民营、中外合资、外商独资或台港澳资企业
方式一
由申请企业备齐材料后向所属区外办、市商务委、市工商联或市贸促会提出申请,由其对申请材料进行初审。各初审单位给申请人出具申办无犯罪记录证明的介绍信。待申请人在广州市公安局办妥无犯罪记录证明后,各初审单位将相关资料录入外事信息综合服务平台,生成打印《广州市APEC商务旅行卡申办呈报表》、《广州市申办APEC商务旅行卡人员审核证明》。初审合格后,由各初审单位按相关规定向市外办申请旅行卡。市外办审核后将有关资料报外交部领事司审批。领事司审查合格并获相关经济体反馈签证结果后为申请人制作和颁发旅行卡。最终办理结果将由市外办在网上发布或电话告知初审单位通知申请企业。
方式二
申请企业经市外办备案同意后可成为直报企业,直接向市外办提出申请,由市外办给申请人出具申办无犯罪记录证明的介绍信。待申请人在广州市公安局办妥无犯罪记录证明后,直报企业将相关资料录入外事信息综合服务平台,生成打印《广州市APEC商务旅行卡申办呈报表》、《广州市申办APEC商务旅行卡人员审核证明》,并向市外办提交所有申请材料。市外办审核后将有关资料报外交部领事司审批。领事司审查合格并获相关经济体反馈签证结果后为申请人制作和颁发旅行卡。最终办理结果将由市外办在网上发布或电话通知直报企业。
旅行卡的保管
(下拉查看详情)
↓↓
国有企业
按外交部《关于地方国有企业人员申办APEC商务旅行卡的通知》(领发〔2009〕279号),颁卡后由市外办按因公出国证件管理要求管理旅行卡。所属企业在首次领用旅行卡前须提交《广州市APEC商务旅行卡领用备案表》,持卡人每次出访前须由所属企业专办员凭《广州市人民政府出国赴港澳任务批件》及《广州市APEC商务旅行卡领用申请表》前往市外办办理旅行卡领用手续,在回国后15日内须将旅行卡交回市外办。对逾期未交回旅行卡的,市外办将采取措施强制催缴,对仍拒不交回旅行卡的,市外办按规定程序报外交部领事司注销当事人所持旅行卡,同时暂停受理其所属企业的旅行卡申请并责令限期整改。领取旅行卡后因故未出境者,由所属企业专办员自取消此次出国任务后7日内将旅行卡交回市外办。
民营、中外合资、外商独资和台港澳资企业
民营、中外合资、外商独资和台港澳资企业可在制定旅行卡管理细则并报市外办备案后自行管理旅行卡,每年年底须将旅行卡的使用和保管等情况上报市外办。未经市外办备案同意的所属企业的旅行卡由市外办保管。市外办将不定期对有关已备案企业使用和保管旅行卡的情况进行抽查,如发现管理不善且情况严重,或因管理不善导致旅行卡遗失、损毁或被冒用并导致严重后果等情况,市外办将对相关企业采取中止或取消其管理权限的措施,同时暂停受理其旅行卡申请并责令限期整改。
期满续办、换发、补发和注销旅行卡
期满续办、换发和补发旅行卡:
1.自2016年6月23日起持卡人可在原旅行卡有效期满前6个月内申请续办旅行卡,续办程序和需提供的申请材料与新办申请相同。使用原护照提交续卡申请的持卡人,在新卡尚未制出前,持原护照和原旅行卡在有效期内可正常出行;使用新护照提交续卡申请的持卡人,若在申请期间需持卡出行,则须履行换护照换卡程序,持新护照和与新护照关联的旅行卡出行,持新护照和原旅行卡不可出行。
2.旅行卡有效期内破损的,因遗失或更换护照等原因致使旅行卡上注明护照资料失效的,需提供申请换卡说明函、原卡、护照信息页原件扫描件等材料申请换卡。
3.旅行卡有效期内不慎遗失的,需提供申请补卡说明函、公安部门出具的卡片挂失证明、护照信息页原件扫描件等材料申请补卡。
遇下列情形之一,由市外办报请外交部领事司注销持卡人的旅行卡:
1. 旅行卡有效期内,持卡人因工作调动或其他原因,其所属企业认为持卡人不宜继续持用旅行卡,向市外办提出注销卡书面申请,原卡交市外办。
2. 持卡人资信出现不良变化或涉及经济纠纷及刑事案件等,不再符合持卡人所具备的资格。
3. 持卡人不遵守旅行卡的管理办法。
4. 外交部领事司认定的其他不符合继续持卡的情形。
办理时限
材料齐全有效的情况下,市、区外办审核时限各为5个工作日。
外交部制作及颁发旅行卡的时间,将根据各经济体反馈签证结果时间而定,一般需3-5个月左右。
收费标准
☞首次申办、期满续办、换发、补发旅行卡按外交部规定执行,即每卡需向外交部交720元人民币;
☞本市旅行卡签证受理费按省、市物价主管部门规定执行,即首次申办、期满续办每卡收取1200元人民币,换发、补发旅行卡不收取。
在越秀区内注册的企业办理旅行卡指引

受理时间
上午:9:00-11:30,下午:14:30-17:00(周一至周五)

受理地址
越秀区人民政府侨务和外事办外事科(广州市中山三路11号越秀工商联大厦5楼)

咨询电话(传真)
020-83396237,020-83832219

相关表格*载下**路径
请登陆市外办网站http://www.gzfao.gov.cn*载下**

更多《就你不知道》栏目文章:
素材来源:越秀区侨外办
编辑:付慧英
摄影:网络综合
责编:刘思铭