
证券研究报告

公司概况:国内干细胞产品市场化先驱,做全球领先的干细胞制备服务商
赛莱拉(831049)历经九年发展,已成功成长为一家集干细胞储存、研究及应用于一体的全产业链国家高新技术企业,干细胞制备与服务业务占比已经接近80%。公司2017年获批开展广东省(赛莱拉)区域细胞制备中心试点工作,正致力于成为全球领先的干细胞制备服务商。赛莱拉2014年登陆新三板实现翻倍增长,营收增速达到129.69%,迅速扩大公司在行业内的影响,近几年一直保持稳定增长,2017年上半年营收0.64亿元,归母净利润达到0.12亿元。
行业状况:重心向中下游产品研发应用倾斜,赛莱拉产业先发优势明显
(1)干细胞产业应用潜力将打造千亿美元市场, 中下游干细胞产品应用是未来增长爆发点。
整个干细胞市场规模巨大,根据国际研究机构Market Research和Transparency Market Research的研究数据显示,2018年全球预计超过千亿美元;而据卫生部统计,现阶段我国干细胞市场规模超400亿元,2009-2016年复合增速超50%。干细胞上游存储市场发展已经成熟,市场广阔但是占干细胞整个产业的市场规模的比例不到20%,中下游产品的应用才是企业竞争的主要领域,也是主要增长点。
(2)政策扶持、技术发展与需求刺激三大驱动力促进干细胞行业发展。
2015年之后,我国在政策上加大支持力度,从规范监管、技术支持以及资金三个方面促进行业的发展;技术是核心驱动力,干细胞一直处于研究热点,不断取得突破;需求推动是干细胞行业发展的根本原因,白血病、艾滋病、糖尿病等一系列医学难题有望通过干细胞的临床应用的到解决。
(3)行业技术壁垒高,竞争格局分散,战略重心转移至中下游产品研发与应用,抢占产品市场化制高点的企业将率先受益。
干细胞行业高技术壁垒使得国内发展较为缓慢,全球市场欧美国家占比超80%,国内干细胞属于新兴产业,市场竞争格局比较分散,产业成熟度较低,无明显龙头企业。并且国内相对较为落后,企业大多数集中在上游存储行业,中下游研究与应用也在加速进行,但是还未完成临床转化,率先突破的应该是消费级与科研级应用,包括抗衰老与健康管理、科研服务等产品及服务。
企业亮点:干细胞消费级应用与科研服务领域,国际一流研发团队造就领先的干细胞制备服务商
(1)产业先发优势,三步走战略深化全产业链建设。
赛莱拉具有产业先发优势,从2015年开始全面实施新的战略布局,第一步,短期立足干细胞存储和消费级、科研级应用,以及抗衰老与健康管理的产品及服务,迄今为止的主营业务占比已经接近80%;第二步,建立广东省(赛莱拉)区域细胞制备中心,打造干细胞区域制备中心,全面布局干细胞制备;第三步,与医疗机构长期合作开发干细胞药物,布局未来的核心市场,其中盐酸千金藤碱注射液(针对肿瘤治疗)已经进入临床Ⅱ期。
(2)国际一流的干细胞研究团队,研发费用占营收比例超15%。
赛莱拉是国内市场唯一定位干细胞制备及服务的企业,拥有以董事长陈海佳为首的国际一流的干细胞团队,人才、平台和科研优势凸显。院士工作站院士3人,国家千人计划人才2人,干细胞研究院专家委员会特聘国内外专家30多人。公司授权专利95项,公司承担国际、省市级科研项目50多项。
(3) 产业+科研双轮驱动,层次丰富的销售渠道。
干细胞产品的市场化是赛莱拉的最大亮点,而不断开拓的新渠道则是产品市场化的基础,近年来,赛莱拉在拓展原有美容院线的同时,还加强了与医疗机构及高校的合作,并尝试了网络、电视以及高端个人会员等不同行业的跨界营销。
财务预测
我们认为公司的干细胞制备与服务业务以及抗衰老与健康管理业务在今后3年内依然能够保持比较高的增长速度;而随着行业的发展以及竞争加剧,公司毛利率呈现缓慢下降趋势。预计2017、2018、2019年的营业收入分别为1.50、1.85以及2.28亿元,同比增加25.83%、23.40%以及22.93%,2017、2018、2019年的归属母公司净利润分别为0.28、0.34以及0.42亿元,同比增速分别为20.91%、24.51%以及22.38%,对应的EPS分别为0.24、0.27以及0.33。
风险提示
干细胞行业监管及政策风险、研发风险、行业竞争加剧风险、管理风险

1.公司概况:布局全产业链,打造全球领先的干细胞制备服务商
1.1发展历程:历经九年,蜕变为干细胞领域全产业链布局者
广州赛莱拉干细胞科技股份有限公司成立于2009年,经过九年发展,已经成长成为一家集干细胞储存、研究及应用于一体的全产业链国家高新技术企业。公司以产品“产业化”带动“科研”,围绕干细胞全产业链进行全面布局,并致力于成为全球领先的干细胞制备服务商。
公司于2014年8月14日挂牌新三板,成为中国新三板首家干细胞挂牌企业,入选创新层同时是新三板成指和做市指数样本股。

1.2股权结构:董事长陈海佳为控股股东、实际控制人,总计5轮定向增发。
赛莱拉在挂牌新三板之前共经历了七次增资,三次股权转让,引入新的投资者珠海横琴新区合赢投资合伙企业,持股比例达到20%。挂牌后经历了五轮定向增发,募资金额共计约为1.42亿元。
截至2018年1月4日,公司董事长陈海佳先生为公司控股股东、实际控制人,直接持股比例为60.88%,
其次珠海横琴新区合赢投资合伙企业(“合赢投资”)持有公司17.64%股份。

赛莱拉在新三板挂牌后共计5次定向增发,并在2017年9月拟非公开发行2017年创新创业公司债券,发行规模不超过人民币3000万元。

1.3公司经营分析:持续稳定增长,2017H1营业收入0.64亿元,归母净利润0.12亿元。
公司近几年经营态势向好,保持持续稳定增长,2013年收购基因公司后进行业务整合迅速发展壮大,营收增速达到1465.57%。继2014年挂牌新三板后全面布局干细胞全产业链,保持盈利状态并稳定增长,2017年上半年实现营收0.64亿元增速达到10.20%,实现归母净利润0.12亿元增速达到14%。其中细胞制备及服务收入达到0.50亿元,占收入总额的77.77%,主要包括干细胞产品和健康管理服务。

1.4公司产品及服务:以细胞制备及服务为主,打造区域细胞制备中心
公司产品及服务以细胞制备及服务为主,包括干细胞产品、医学美容服务和健康管理服务,合计占比达到89.22%,保健品及传统化妆品占一小部分比例。可以将公司主营业务分为两种类别,一种是消费级产品,模式为向各类化妆品公司提供已经制备的干细胞生长因子等原料,或者直接向终端客户提供抗衰老产品、健康管理和医学美容服务,结合干细胞技术进行产品应用转化;另一种就是科研级产品,模式为向各级医疗机构、科研院所提供标准化、个性化的细胞制品与科研服务。
公司不断进行产品和服务的优化,提*干高**细胞制备相关产品的占比,同时一直致力于临床级产品(干细胞药物)的研发,正建立科研级和临床级的区域制备服务中心。

经过不断产品及服务结构优化,技术服务和美容化妆品退出经营范围,2017年H1营收主要来自细胞制备及服务(干细胞产品、健康管理)、医学美容服务、保健品及传统化妆品。

赛莱拉还建立专业化、智能化和系统化的9S家族生命健康管理中心,以干细胞为核心资源,结合精准医疗,建立从机体到生活方式的全方位健康管理,完成从单纯抗衰老产品供应商向健康医疗服务平台运营商的转变。赛莱拉9S以干细胞技术驱动产业化发展,同时产业化发展反向推动干细胞技术研发。

2. 行业状况:政策、技术及需求三重催化剂推动干细胞中下游产业化,打造千亿市场
2.1 干细胞产业应用潜力将打造全球千亿美元市场,国内增长速度超过50%
由于具备强大的复制、分化特性以及有效的调控机制,干细胞能够定向分化成一种或者多种不同细胞组织,从而被广泛应用于疾病治疗、器官移植、生物修复以及医学美容。整个干细胞市场规模巨大,根据国际研究机构Market Research和Transparency Market Research的研究数据显示,2018年全球预计超过千亿美元;据卫生部统计,现阶段我国干细胞市场规模超400亿元,2009-2016年复合增速超50%。

2.2 政策扶持、技术发展与需求刺激三大驱动力促进我国干细胞行业发展
欧美发达国家对干细胞行业的发展一直以鼓励为主,2015年之后,我国在政策上加大支持力度,从规范监管、技术支持以及资金三个方面促进行业的发展;在技术上,干细胞一直处于研究热点,不断取得突破;需求推动是干细胞行业发展的根本原因,白血病、艾滋病、糖尿病等一系列医学难题有望通过干细胞的临床应用的到解决。

技术创新是干细胞行业发展的核心驱动力,是改变国内中下游产业链薄弱现状的主要途径,全球都在通过多种方式进行干细胞及相关产品研发,积极转化干细胞研究成果,争取早日利用技术占领干细胞产业高地。
2017年1月在科技部和中国科学院支持下相继成立干细胞资源库,发展和完善干细胞研究领域的关键技术平台。继2016年公布首批30家干细胞临床研究机构后,2017年又公布了新增的72家干细胞临床研究机构,文献研究专利申请不断增长。
我国面临多重疾病威胁、多种健康影响因素交织的复杂局面,心脑血管疾病、恶性肿瘤、慢性呼吸系统疾病等慢性非传染病负担加重,艾滋病、病毒性肝炎和结核病等传染病威胁仍不容忽视。根据wind数据,我国2015年已经有2.9亿心血管病患,2013年糖尿病患者达到984万人,还有更多的病患在等待着更有效的治疗。

2.3 全球干细胞上游成熟为行业爆发提供基础,中下游应用是未来主要看点
全球干细胞行业上游发展已经成熟,我国成为世界上脐带血存储量最多的国家。干细胞产业链上游主要是采集和存储业务,主要的采集对象包括脐带血干细胞、脐带间充质干细胞、脂肪肝细胞、羊膜等干细胞物质,其中脐带血干细胞的采集存储是目前最主要的方向。干细胞采集与存储所需的技术要求不高,准入门槛相对较低,所以发展较快较成熟。
干细胞存储产业市场竞争日益激烈,市场需求不断增长,市场规模也不断在扩大。根据Market Research及Transparency Market Research统计,2010年全球干细胞存储市场规模44.9亿美元,2014年已经达到了85.7亿美元占到全球干细胞市场份额的16.9%,预计2018年存储规模将会达到181.6亿美元。

国内干细胞产业链最成熟的环节也是上游干细胞存储,到2015年我国脐带血干细胞存储量达到了100万份,成为世界上脐带血存储量最多的国家。但是目前我国干细胞整体存储率不到1%,跟发达国家的10%-15%相比差距比较大,国内存储市场空间还很广阔。
干细胞中下游应用是产业链的核心,医疗级和消费级应用孕育广大市场。医疗级的应用指的是医学上的应用,例如多种疾病治疗;消费级应用主要在美容领域,例如抗衰老产品等,干细胞技术在消费级产品上的产业转化代表企业为赛莱拉。干细胞存储市场占干细胞整个产业的市场规模的比例不到20%,中下游产品的应用才是企业竞争的主要领域,也是主要增长点。

干细胞能够治疗的疾病范围十分广泛,而且以干细胞为核心的再生医学是继常规药物、手术治疗后的另一种有效治疗途径,推动医学改革。

替换更新死亡细胞,消费级应用主要集中在抗衰老领域。除了在医疗领域应用广泛,干细胞消费级应用也十分活跃,随着居民生活水平的提高,医美行业不断扩张,其中抗衰老保养产品受到热捧。干细胞减少是人体衰老的主要原因之一,可以利用干细胞技术替换更新衰老死亡细胞,激活细胞功能,延缓衰老,因此干细胞抗衰老以其安全性、可行性及有效性迅速获得市场青睐,干细胞抗衰老行业表现出强大的市场发展潜力。根据研究数据,2016年全球抗衰老市场规模约1500亿美元,预计到2018年将达到1770亿美元,我国在该领域的2016年市场规模也已突破400亿美元。

2.4行业竞争格局分散,抢占中下游产品市场化应用高地是关键
干细胞行业高技术壁垒使得国内发展较为缓慢,在市场处于领先地位的主要是欧美国家,国内干细胞属于新兴产业,市场竞争格局比较分散,产业成熟度较低,无明显龙头企业。国外已有十余种干细胞治疗产品上市,而国内相对较为落后,企业大多数集中在上游存储行业,中下游研究与应用也在加速进行,但是还未完成临床转化,处于发展初期仍在积累。

国内干细胞相关公司十分稀少,现有上市公司仍以储存业务为主,干细胞存储仍是目前主要的商业模式。上游干细胞存储领域以中源协和、南京新百为首,两家争霸,尤其南京新百通过并购手段占有国内脐血库半壁江山,其余涉及干细胞存储企业都比较分散。未来上游产业发展将在现有干细胞储存库的基础上延伸,增多存储细胞种类,同时以干细胞存储为单一业务的企业极有可能被并购整合。

随着干细胞行业的政策、技术、需求、人才和资金等各要素的支持,各大公司加速布局干细胞中下游,致力于干细胞技术研究以及干细胞产品的应用。国内临床级干细胞药物等大多处于在研状态,还未完成成果转化,因此干细胞医疗级应用还需要时间,率先突破的是消费级应用,包括抗衰老产品、医学美容和健康管理等产品及服务。

在干细胞中下游应用布局是企业竞争的关键,在干细胞产品推广及市场化占得先机的企业有望登上行业制高点。作为一个新兴行业,由于强大的复制与分化能力,干细胞在发现初期就被寄托了攻克众多疑难杂病的希望。在研究领域,干细胞一直是众多科学家的研究热点,然而,由于行业的发展时间尚短,还处于初级阶段,全球干细胞领域市场化的产品依然不足,行业发展空间巨大。面对飞速发展的干细胞技术带来的机遇,优先在产品市场化取得进展的企业将会占得先机。而新三板企业赛莱拉已经在干细胞的消费级产品推广及市场化中占得先机,并且利用中下游开发能力提高企业竞争力。
3.企业亮点:干细胞“产业化”带动“科研”,国际一流研发团队造就领先的干细胞制备服务商
3.1抢占干细胞市场化先机,三步走战略紧随行业发展节奏
赛莱拉具有产业先发优势,从建立初期就开始布局干细胞领域,从2015年开始全面实施新的战略布局,第一步,短期立足干细胞存储和消费级应用,以及抗衰老与健康管理的产品及服务;第二步,打造干细胞区域制备中心,全面布局干细胞制备;第三步,长期开发干细胞药物,布局未来的核心市场。
3.1.1 短期以干细胞存储以及消费级产品为主,保障公司良好的现金流
赛莱拉主营业务以消费级干细胞产品为主。由于干细胞行业的医疗临床级应用尚待发展,除了干细胞储存,赛莱拉现阶段以消费级产品为主,包括干细胞美容产品、医学美容及健康管理服务。将干细胞技术与传统化妆品、医学美容以及健康管理服务结合起来,同时利用原有美容化妆品销售渠道进行市场化推广,消费级的干细胞美容产品初步完成全国布局,并不断拓展营销渠道,已经与全国3000多家美容机构建立合作,利用“线上+线下”及跨行业合作提高市场化程度。

3.1.2 广东省(赛莱拉)区域细胞制备中心正式成立,准备新的飞跃
2017年8月,广东省发展和改革委员会、广东省科学技术厅、广东省卫生和计划生育委员会、广东省食品药品监督管理局四部门正式批复同意由赛莱拉开展广东省(赛莱拉)区域细胞制备中心试点工作。公司在干细胞技术与干细胞临床应用的研究上深耕细作、日积月累,整合资源对干细胞制备进行全面的布局,现有的干细胞制备技术成熟、体系完善,具备承担更多干细胞研究项目的实力,具备开发下游干细胞治疗产品的能力。基于此,2017年起,“干细胞制备服务”成为赛莱拉的重要业务。

广东省(赛莱拉)区域细胞制备中心是全国规模最大的区域细胞制备中心,赛莱拉作为广东省区域细胞制备中心的项目建设单位,以其自身在细胞制备方面的优势,为广东省干细胞产业发展提供示范借鉴,引领干细胞相关企业共同构建良性循环的干细胞产业生态圈,推动产业健康发展,这足以显示出赛莱拉极高的行业地位。
3.1.3 与医疗机构战略合作,长期布局干细胞临床药物
赛莱拉长期战略目标是关于干细胞临床药物布局,从2015年与暨南大学附属第一医院达成战略合作,开展关于眼角膜损伤的干细胞药物研发,公司后期陆续达成国内外合作,已有涉及眼角膜损伤、糖尿病、肿瘤及少儿自闭证等多种在研药物,其中抗肿瘤新药已经进入临床二期。

3.2 国际一流的干细胞研究团队,研发费用占营收比例超15%
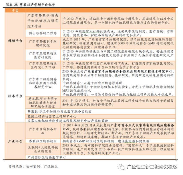
赛莱拉是国内市场唯一定位干细胞制备及服务的企业,拥有以董事长陈海佳为首的国际一流的干细胞团队,人才、平台和科研优势凸显。院士工作站院士3人,国家千人计划人才2人,干细胞研究院专家委员会特聘国内外专家30多人,自有研发团队81人,其中博士学位13人,高级职称20人。公司利用人才优势建立多个产学研平台,平台优势凸显,建立并不断壮大干细胞专利池,共申请专利637项,其中授权专利95项。同时,公司承担国际、省市级科研项目50多项,总额超过3000万。
作为行业领军企业,公司积极参与和组建产业联盟,坚持新型“生态圈”合作创新模式,并参与制定行业标准,掌握行业话语权。2017年8月份广东省首个、全国第二个省级区域细胞制备中心落户赛莱拉。

3.3层次丰富的销售渠道提高消费级产品市场竞争力

4.财务盈利预测
4.1财务报表简析
赛莱拉2015、2016和2017H1年分别实现营业收入0.87亿元、1.19亿元以及0.64亿元,分别同比增长58.57%、31.71%和10.20%,保持较快的增长速度;公司2015、2016和2017H1年扣非后归属于母公司的净利润分别为0.18亿元、0.23亿元和0.12亿元,分别同比增长43.97%、20.51%和14.00%。
公司产品以消费级产品为主,同时向各级医疗机构、科研院所提供标准化、个性化的细胞制品与科研服务,毛利率较高超过78%。

4.2财务报表预测
公司在2014-2016进入快速发展通道,而从2017年上半年开始,由于规模增大,增速有所放缓。我们认为公司的医疗美容业务以及干细胞制备与服务业务在今后3年内依然能够保持比较高的增长速度;而随着行业的发展以及竞争加剧,公司毛利率呈现缓慢下降趋势。预计2017、2018、2019年的营业收入分别为1.50、1.85以及2.28亿元,同比增加25.83%、23.40%以及22.93%,2017、2018、2019年的归属母公司净利润分别为0.28、0.34以及0.42亿元,同比增速分别为20.91%、24.51%以及22.38%,对应的EPS分别为0.24、0.27以及0.33。
5.风险提示
(1)干细胞行业监管及政策风险:公司从事的干细胞行业受监管成都较高,相关法律法规、产业政策仍处于不断完善的过程中,行业监管政策的变化可能对公司的业务经营带来一定影响。
(2)研发风险:公司在新产品、新项目上的研发投入较高,研发活动可能存在失败的风险。
(3)行业竞争加剧风险:国内干细胞相关企业纷纷将战略重心转移至中下游产品研发领域,竞争加剧公司现有规模不一定能与A股大企业抗衡。
(4)管理风险:公司资产、业务规模进一步扩大,需要不断完善管理制度,积累经营管理经验。

数据支持:刘锐
相关报告
