用药指导原则:能不用药尽量不用,能口服给药的不要肌肉注射,能肌肉注射不要静脉输液。孕妇更要谨慎,更不能滥用药。孕期感冒,如抗病毒、某些抗菌药以及解热镇痛药都对胎儿都有一定的毒副反

应和致畸作用。孕期感冒还是要看医生,首先要对呼吸道感染病原体确诊,通过化验看一下是细菌感染还是病毒感染引起的。就普通感冒来说,上呼吸道感染大部分都是病毒引起的,这种情况是完全不需要也不应该使用抗生素的。

如果是病毒引起可尽量采用物理治疗,合理调理,你自己身体把病毒打败,在1-2周左右可以自行缓解、自愈。医生会教你:
多喝水,洗热水澡,苹果蜂蜜水、橙子、猕猴桃等维生素含量高的水果类。冬天特别注意保暖。
尽量不要到人多的场所及环境不好的地方。到环境好吸收新鲜空气,晒太阳,保持好心情,应该可以慢慢缓解。

调配各种喜欢的营养粥、清淡营养汤、搭配新鲜水果蔬菜,营养跟上去体质增强了,抵抗力自然好。
缓解症状的常见汤水:姜丝萝卜汤、葱白汤、蒸的冰糖雪梨、蒸的橙子、蒸批杷树叶水等。
发热,采用物理降温,温毛巾、酒精擦身等。
中医推拿、理疗,也可缓解感冒症状。

如果确定是有细菌引起的呼吸道感染可以使用抗生素治疗,鉴于处于妊娠期,抗生素的使用需要慎重,青霉素以及头孢菌素类都是相对安全一些的。医生根据实际病情来个体化给药方案。头孢菌素类抗生素在妊娠期的应用也并不是可以随意使用的,应该属于慎用,就是谨慎使用。可以理解为在医生根据病情轻重缓急的前提下,斟酌用药的。

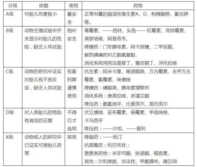
因为孕妇怀孕生病不可以随便服用药物,美国食药监局对于孕妇使用药物分为五个等级,分别为A、B、C、D、X等级,简单地说只有AB等级的药物可用于孕妇,C类药物由于没有动物和人体实验作为依据,所以属于一个灰色地带,无法判断服用后对胎儿是否有危害,其他类药物对于胎儿都有一定的毒副反应和致畸作用,所以不到万不得已不可以服用。下面是美国药品食品管理局对孕妇用药等级评定。


在抗生素中,头孢类和青霉素类都是相对比较安全的药物,属于B类,服用后大部分不用担心对胎儿有影响,这主要是因为该类药物主要针对细菌的细胞壁成分,而人类细胞没有细胞壁,所以大部分不会产生严重影响。

其实孕期有病是一定要治疗的,因为疾病本身会对胎儿造成影响但抗病毒之类的就不行,容易给胎儿的发育细胞的分泌会有一定的影响。
孕妇感冒呼吸道感染严重,不愿意用西药,也可以选用中医治疗有经验老中医调理, 效果不错的。但是含下列中药是妊娠期禁用的。

主要有五个类型,活血破气类、滑利攻下类、大辛大热类、芳香渗透类以及有毒之品如:雄黄、轻粉、草乌叶、莪术、巴豆、制川乌,黑种草子、玄明粉、京大戟、芒硝、丁公藤、土鳖虫、商陆、*蝥斑**、天南星、天仙子、甘遂、附子、水蛭、蜈蚣、麝香、天山雪莲、猪牙皂、巴豆霜、阿魏、牵牛子、三棱、芫花、千金子、马钱子、闹羊花。

因为这些中药对胎儿有毒副作用,有的不利于保胎,易造成胎儿不稳、流产。

参考文献:美国FDA妊娠期安全用药指导 。
如果世洋悦康对您有帮助,记得关注、点赞、点评!