【卡车之家 原创】4月1日起,最新版《机动车驾驶证申领和使用规定》和《道路交通安全违法行为记分管理办法》开始正式实施,相比此前的版本,有不少新变化,都和我们卡友们日常运营息息相关。从法规发布至今,我们卡车之家为大家带来了详细的解读,今天再来带大家复习一下其中的重点内容。

新记分细则出炉 超速超载有变化
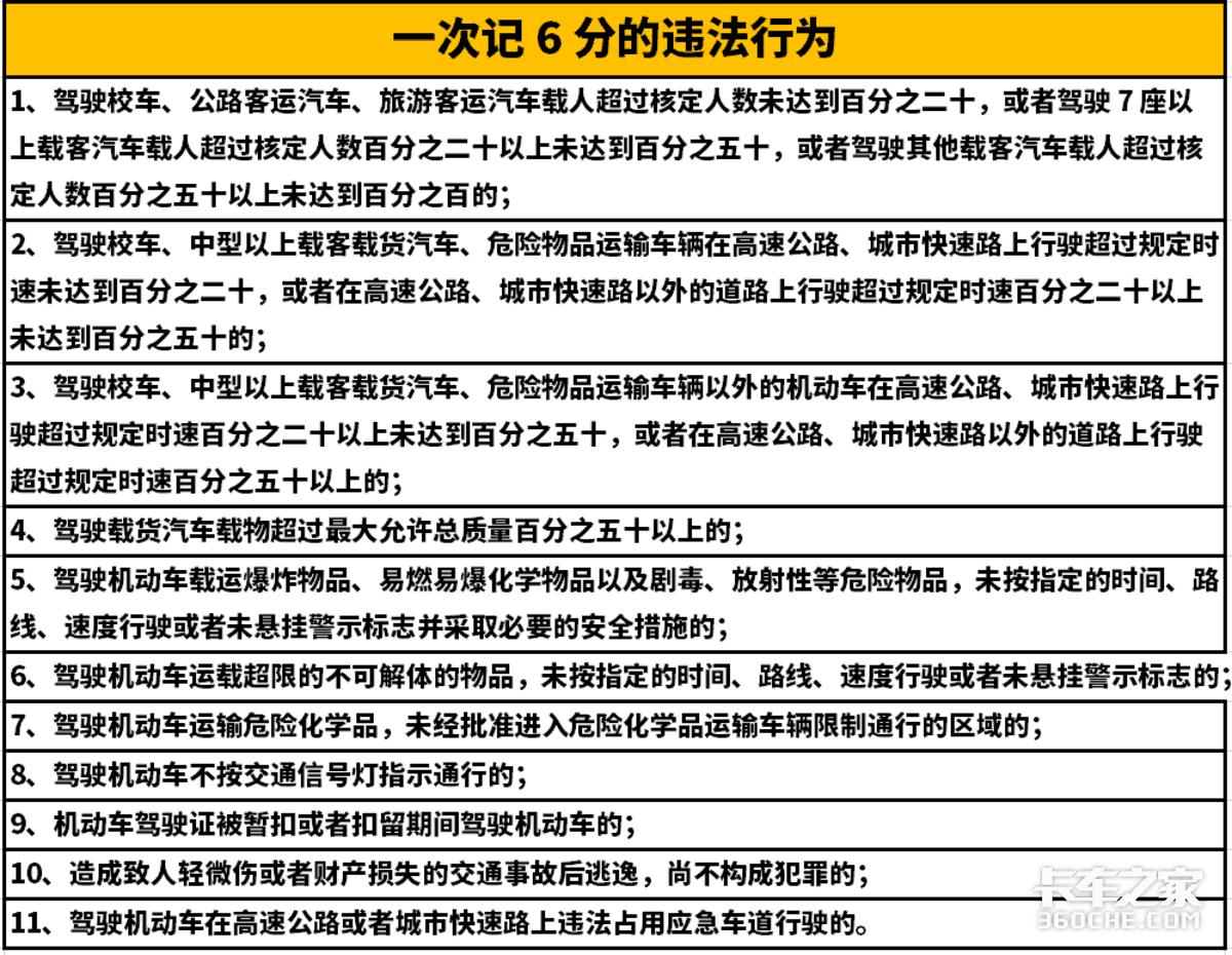
《道路交通安全违法行为记分管理办法》中,变化最多的就是扣分细则,删除了此前的“2分”项,新增了“9分”项,并且对与10项记分行为降低了记分分值,有增有减,新交规宽严相济更加科学规范。下面为新版详细的扣分细则,大家在日常运营中需要多注意。





值得一提的是,新规中新增了两条交通违法行为。其中,代替实际机动车驾驶员接受交通违法行为处罚和记分牟取经济利益的,记12分;驾驶擅自改变已登记的结构、构造或者特征的载货汽车上道路行驶的,记1分。
记满12分不降级 但需要考试学习
对于卡友们来说,最担心的就是驾驶证被扣满12分,因为在此之前,A2、B2驾照一旦被扣满12分,将会被降级,但是在新交规中,驾驶证被记满12分,不会在被降级,而是会被扣留机动车驾驶证,需要重新学习参加科目一甚至科目二的考试,考试合格且缴纳罚款的,记分予以清除,发还机动车驾驶证。

新法规中关于记满12分是这样规定的:
1、驾驶员在一个记分周期内累积记满12分,将会被扣留机动车驾驶证,参加道路交通安全法律、法规和相关知识学习(科目一)学习并且考试,其中重型牵引挂车、大型货车驾驶员应当参加为期三十天的学习。考试合格且缴纳罚款的,记分予以清除,发还机动车驾驶证。
2、驾驶员在一个记分周期内累计记分每增加12分,参加学习的时间就增加三十天,最多一百二十天。三次以上累计记分满12分,除了科目一的考试,还需参加科目二的考试。同样,考试合格且缴纳罚款的,记分予以清除,发还机动车驾驶证。
新增C6驾照 可开轻型牵引挂车
在新规中,增加了轻型牵引挂车C6驾照,准驾车辆为总质量小于(不包含等于)4500kg的汽车列车。于此同时,A2驾照的准驾车型中也增加了C6驾照。这一新驾照主要适用于乘用车行业,比如房车,而并非蓝牌轻卡,实际上和运输行业并没有多大关系。

可异地考驾照 凭身份证“一证通考”
此*考前**驾照需要两证才可以,包括身份证居住证,在新规中,对在户籍地以外申领B2、A2驾照的,申请人可以凭借居民身份证“一证通考”,无需再提交居住证明。

此外,还将恢复驾驶资格考试“跨省可办”,驾驶证超过有效期未换证被注销不满两年的,申请人可以向全国任一地申请参加科目一考试,恢复驾驶资格,可以更好的满足卡友们异地考试换证的需求。
考驾照年龄放宽 最大年龄60岁

在新规中,对于考B2、A2驾照的年龄有所放宽。身体条件允许的情况下,申请大型客车(A1)的和重型牵引挂车(A2)驾驶证的,年龄需在22周岁以上,60周岁以下;申请大型货车(B2)驾驶证的,年龄需在20周岁以上,60周岁以下;接受全日制驾驶职业教育的学生,申请大型客车(A1)、重型牵引挂车(A2)准驾车型的,在19周岁以上,60周岁以下。
实习期结束不用学习 扣满6分不会被延期
关于B2、A2实习期的相关规定一直让很多卡友颇为头疼,在新版的《机动车驾驶证申领和使用规定》中,关于实习期的规定和旧版存在一定的区别,主要变化为:

1、取消了“B2、A2实习期结束后三十日内应当参加道路交通安全法律法规、交通安全文明驾驶、应急处置等知识考试,并接受不少于半小时的交通事故案例警示教育”的规定。也就是说,在持A2、B2驾照实习期结束后,不需要再进行相关学习了。
2、实习期内记满12分不会注销最高准驾车型驾驶资格,而是注销实习的准驾车型驾驶资格;
3、“记满6分以上未达12分实习期延长1年”以及“延长期记6分以上未达12分注销实习的准驾车型驾驶资格”这两条规定则被取消了。
驾驶证年审新规定 黄牛代审有风险
新规中明确机动车驾驶人可以在机动车驾驶证核发地或者核发地以外的地方参加审验、提交身体条件证明。机动车驾驶员逾期不参加审验仍驾驶机动车的,将由公安机关交通管理部门处二百元以下五百元以上罚款。

审核的主要内容包括:1、交通事故处理情况;2、身体条件情况;3、道路交通安全违法行为记分及记满12分后参加学习和考试情况。
持有大型客车、重型牵引挂车、城市公交车、中型客车、大型货车驾驶证一个记分周期内有记分的,审验时应当参加不少于三小时的道路交通安全法律法规、交通安全文明驾驶、应急处置等知识学习,并接受交通事故案例警示教育。

此外,新规中还明确找黄牛代神,将面临一千元以下罚款,机动车驾驶人参加审验教育时在签注学习记录、学习过程中弄虚作假的,相应学习记录无效,重新参加审验学习,由公安机关交通管理部门处一千元以下罚款。
● 编后语:
从今天开始,新交规就正式实施了,其实此次法规修改中有不少利好消息,比如记满12分不再降级、实习期记满6分不再延长实习期等,可以减轻卡友们在考证和运营过程中的负担。大家可以收藏转发这篇文章,做好准备。(文/王雪洁 图/卡车之家)