
图源于水印
一项刊登在杂志Cardiovascular Drugs and Therapy上题为“Quercetin Prevents In Vivo and In Vitro Myocardial Hypertrophy Through the Proteasome-GSK-3 Pathway”的研究报告中,来自广州医科大学的研究者们发现,槲皮素可预防心脏肥大,这与蛋白酶体抑制和GSK-3α/β的激活有关。
据报道,槲皮素是一种类黄酮,可改善心血管疾病,如心脏肥大。但是,该机制尚不完全清楚。本研究阐明了大鼠和初生心肌细胞蛋白酶体糖原合成激酶3(GSK-3)的作用机制。
对大鼠进行腹主动脉手术组的假手术或收缩,并用或不用槲皮素治疗8周。血管紧张素II(Ang II)诱导的原代心肌细胞用槲皮素处理或不处理培养48小时。进行超声心动图、实时RT-PCR、组织学、免疫荧光和蛋白质印迹。还使用荧光肽底物检测蛋白酶体活性。

本研究中使用的主要抗体


槲皮素对超声心动图对心功能的影响。

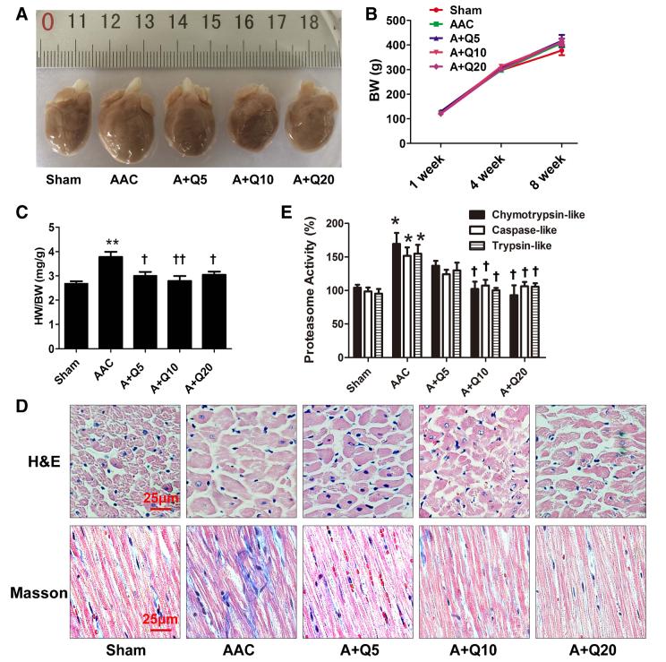
槲皮素降低心脏肥大并抑制压力超负荷大鼠心脏的蛋白酶体活性。

槲皮素对原代新生大鼠心肌细胞表面积和蛋白酶体活性的影响。
超声心动图显示,槲皮素可以防止腹主动脉引起的心脏肥大收缩,并改善心脏舒张功能。此外,槲皮素还显着降低了原代心肌细胞中Ang II诱导的肥大表面积和心房利钠因子(ANF)mRNA水平。
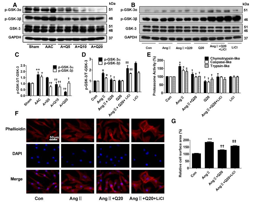
槲皮素处理组在体内和体外的蛋白酶体活性明显受到抑制。槲皮素还降低了20S蛋白酶体的蛋白酶体亚基β型(PSMB)1,PSMB2和PSMB5的水平以及19S蛋白酶体的蛋白酶体调节颗粒(Rpt)1和Rpt4的水平。特别是,在槲皮素处理后,细胞核中的PSMB5水平降低。此外,磷酸化的GSK-3α/β(GSK-3的失活)降低,这意味着GSK-3活性增加。

槲皮素对大鼠心脏和原代新生大鼠心肌细胞蛋白酶体20S和19S亚基的影响。

槲皮素在大鼠心脏和原代新生大鼠心肌细胞中激活GSK-3。

槲皮素通过AKT和/或LKB1 / AMPK途径抑制蛋白酶体活性。

槲皮素对心肌细胞肥大因子的影响。

槲皮素对心肌细胞肥大的示意图。
上游AKT(PKB(蛋白激酶B))和肝激酶B1 / AMP激活蛋白激酶(LKB1 /AMPKα)和下游细胞外信号调节激酶(ERK),组蛋白H3,β-连环蛋白和GATA的磷酸化水平槲皮素处理后结合蛋白4(GATA4)减少,而GSK-3*制剂抑**处理后肥大逆转。
总之,槲皮素可预防心脏肥大,这与蛋白酶体抑制和GSK-3α/β的激活有关。也可能涉及上游(AKT,LKB1 /AMPKα)和下游肥大因子,例如ERK,组蛋白H3,β-连环蛋白和GATA4。
来源:Quercetin Prevents In Vivo and In Vitro Myocardial Hypertrophy Through the Proteasome-GSK-3 Pathway.Cardiovascular Drugs and Therapy
