白炽灯的常见故障及检修方法
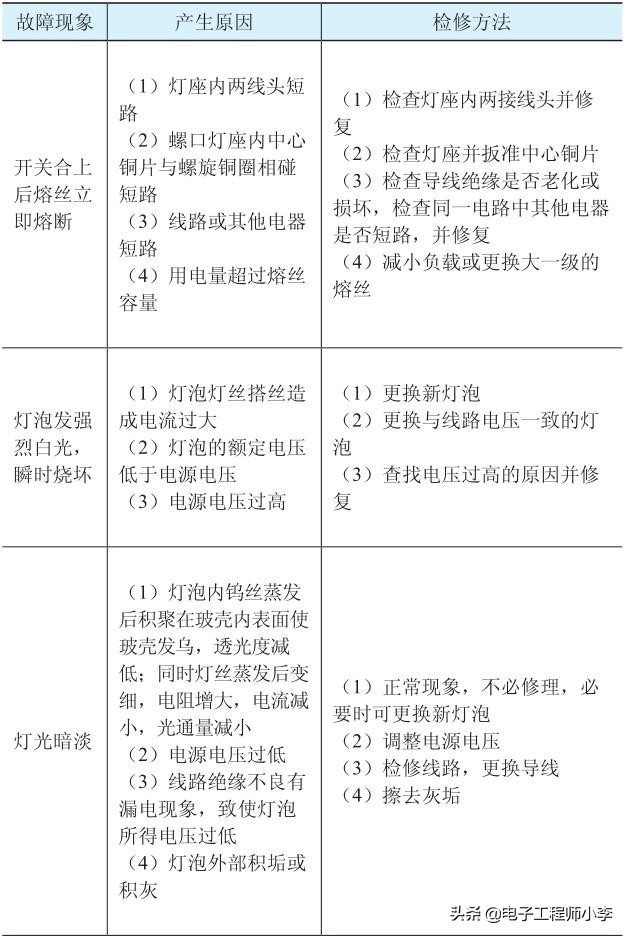
白炽灯的常见故障及检修方法见表5-7。

表5-7

表5-7

表5-7
日光灯的常见故障及检修方法
1.日光灯管不能发光或发光困难
故障可能原因如下。
① 电源电压过低或电源线路较长造成电压降过大。
② 镇流器与灯管规格不配套或镇流器内部断路。
③ 灯管灯丝断丝或灯管漏气。
④ 启辉器陈旧损坏或内部电容器短路。
⑤ 新装日光灯接线错误。
⑥ 灯管与灯脚或启辉器与启辉器座接触不良。
⑦ 气温太低难以启辉。
检修方法与技巧如下。
① 调整电源电压,线路较长时应加粗导线。
② 更换与灯管配套的镇流器。
③ 用万用表测灯管两头有无断丝,一头断丝或两头断丝应更换新灯管。另外,观察荧光粉有无变色,表面有无开裂,是否漏气等,若存在类似问题均应更换新日光灯管。
④ 用万用表检查启辉器里的电容器是否短路,如短路应更换新启辉器。
⑤ 按照日光灯线路图检查线路各部位接线是否正确,若接错,应断开电源及时更正。
⑥ 一般日光灯灯座与灯管接触处最容易接触不良,应检查修复。另外,重新装调启辉器与启辉器座,使之良好配接。最后检查各个接线端子的螺钉是否紧固。
⑦ 进行灯管加热、加罩或换用低温灯管。
2.日光灯灯光抖动及灯管两头发光
故障可能原因如下。
① 日光灯接线有误或灯座与灯管接触不良。
② 电源电压太低或线路太长;导线太细,导致电压降太大。
③ 启辉器本身短路或启辉器座两接触点短路。
④ 镇流器与灯管不配套或内部接触不良。
⑤ 灯丝上电子发射物质耗尽,放电作用降低。
⑥ 气温较低,难以启辉。
检修方法与技巧如下。
① 对照日光灯线路图检查实际线路,更正错误线路,修理加固灯脚接触点。
② 检查线路及电源电压,有条件时调整电压或加粗导线截面积。
③ 更换启辉器,修复启辉器座的触片位置或更换启辉器座。
④ 配换适当的镇流器,加固接线。
⑤ 换新日光灯灯管。
⑥ 进行灯管加热或加罩处理。
3.灯光闪烁或光有滚动
故障可能原因如下。
① 更换新灯管后出现的暂时现象。
② 单根灯管常见现象。
③ 日光灯启辉器质量不佳或损坏。
④ 镇流器与日光灯不配套或有接触不良处。
检修方法与技巧如下。
① 换新灯管后常见这种现象,一般使用一段时间后即可好转,有时将灯管两端对调一下即可正常。
② 有条件的话,可改用双灯管解决。
③ 换新启辉器。
④ 调换与日光灯管配套的镇流器,或检查接线有无松动,进行加固处理。
4.在关闭开关后,夜晚日光灯有时会有微弱亮光
故障可能原因如下。
① 线路潮湿,开关有漏电现象。
② 开关不是接在火线上而错接于零线上。
检修方法与技巧如下。
① 进行开关烘干或绝缘处理,严重时应更换新开关。
② 把开关接在火线上,即可消除灯管在关闭后有微弱发光的现象。
5.日光灯管两头发黑或产生黑斑
故障可能原因如下。
① 电源电压过高。
② 启辉器质量不好,接线不牢,引起长时间的闪烁。
③ 镇流器与日光灯管不配套。
④ 灯管内水银凝结(这是细灯管常见现象)。
⑤ 启辉器短路,使新灯管阴极发射物质加速蒸发而老化,更换新启辉器后,亦有此现象。
⑥ 灯管使用时间过长,老化陈旧。
检修方法与技巧如下。
① 用万用表测电源电压是否过高,若电压超过220V,则应调整线路或处理电压升高的故障。
② 换新启辉器,检查接线点。
③ 更换与日光灯管配套的镇流器。
④ 启动后灯管内水银凝结会蒸发,也可将灯管旋转180º后再使用。
⑤ 更换新的启辉器和新的灯管。
⑥ 灯管两头发黑严重,且常常自动熄灭又自动启辉时,要更换新灯管。
6.日光灯亮度降低
故障可能原因如下。
① 温度太低或冷风直吹灯管。
② 灯管老化陈旧。
③ 线路电压太低或压降太大。
④ 灯管上积垢太多。
检修方法与技巧如下。
① 加防护罩并回避冷风直吹。
② 严重时更换新灯管。
③ 检查线路电压太低的原因,有条件时可调整线路或增加粗截面导线使电压升高。
④ 断电后清洗灯管并做烘干处理。
7.噪声太大或对无线电干扰
故障可能原因如下。
① 镇流器质量较差或铁芯硅钢片未夹紧。
② 电路上的电压过高,引起镇流器发出声音。
③ 启辉器质量较差,引起启辉时出现杂声。
④ 镇流器过载或内部有短路处。
⑤ 启辉器电容器失效开路,或电路中某处接触不良。
⑥ 电视机或收音机与日光灯距离太近,引起干扰。
检修方法与技巧如下。
① 更换新的配套镇流器,或紧固硅钢片铁芯。
② 用万用表测量电路电压。如电压过高,要找出原因,设法降低线路电压。
③ 更换新启辉器。
④ 检查镇流器过载原因(如是否与灯管配套,电压前段是否过高,气温是否过高,有无短路现象等),经处理后,更换新镇流器。
⑤ 更换启辉器,或在电路上加装电容器或在进线上加滤波器来解决。
⑥ 电视机、收音机与日光灯的距离要尽可能远些。
8.日光灯管寿命太短或瞬间烧坏
故障可能原因如下。
① 镇流器与日光灯管不配套。
② 镇流器质量差或镇流器自身有短路,致使加到灯管上的电压过高(这种情况一般会造成日光灯通电时瞬间烧毁,要特别注意)。
③ 电源电压太高。
④ 开关次数太多或启辉器质量差,引起长时间灯管闪烁。
⑤ 日光灯管受到震动,致使灯丝震断或漏气。
⑥ 新装日光灯接线有误。
检修方法与技巧如下。
① 换接一个与日光灯管配套的新镇流器。
② 镇流器质量差或有短路处时,要及时更换新镇流器。
③ 用万用表测电源电压,电压过高会影响日光灯管寿命,找出电压过高的原因,加以处理。
④ 尽可能减少开关日光灯的次数,或更换新的启辉器。
⑤ 改善安装位置,避免强烈震动,然后再换新灯管。
⑥ 对照日光灯接线图,更正线路接错之处。
9.日光灯的镇流器过热
故障可能原因如下。
① 气温太高,灯架内温度过高。
② 电源电压过高。
③ 镇流器质量差,线圈内部匝间短路或接线不牢。
④ 灯管闪烁时间过长。
⑤ 新装日光灯接线有误。
⑥ 镇流器与日光灯管不配套。
检修方法与技巧如下。
① 保持通风,改善日光灯环境温度。
② 查找电源电压过高的原因,并加以处理。
③ 用螺丝刀旋紧接线端子,必要时更换新镇流器。
④ 检查闪烁原因,接触不良时要加固处理,启辉器质量差要更换,日光灯管质量差引起闪烁,严重时也需更换。
⑤ 对照日光灯线路图,查对接线有无错误,有误时要进行更正。
⑥ 更换与日光灯管配套的镇流器。
调光灯的常见故障及检修方法
调光灯的常见故障及检修方法见表5-8。

表5-8 晶闸管调光灯的常见故障及处理方法