车辆故障信息
车辆间歇无法启动
无法启动时马达无反应,用万用表测量马达的启动信号线无12V电压输入
用GDS检査,ABS模块里有ˆU0140(与车身控制模块失去通讯)”当前故障码。

诊断分析过程
针对故障码(U0140),测量高速通讯网络线和底盘扩展网络线,电阻都为60欧姆
测量EBCM与BCM的电源与接地线,通讯启用唤醒线,结果都正常。
将EBCM的高速通讯总线跨接,此时EBCM模块与高速通讯总线不通讯,车辆还是无法启动。决定拿个BCM模块试试看。(这个通用非常多的车型都通用而且还编不死所以店里有一个当工具用)
更换BCM后,对锁禁器进行编程,编程通过,车辆无法启动,ECM报锁禁器未编程的故障码。
怀疑防盗系统有问题,GDS2读取防盗数据正常,断开安全防盗模块,仪表防盗灯点亮,证明防盗系统正常。

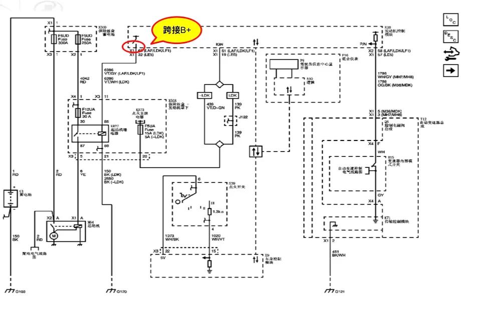
查阅车辆起动电路图(图1-2),在起动机继电器的ECM控制线上跨接B+,起动机可以转动,车辆还是无法启动。
说明:第一,ECM没有放岀12V电源驱动继电器;第二,整个起动机的电路是正常的。使用GDS2读取相关模块的数据,点火开关模式的数据正常。此时在起动电路图上就剩下了PN档信号没有确认,仪表显示在P档位置,TCM的数据也是在驻车档位置。


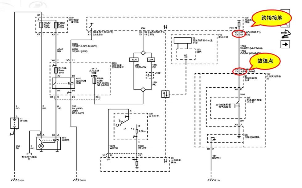
再仔细査看ECM模块的数据发现PN开关的状态为不活动(图1-4),直接将ECM的X2插头58脚与接地短路,PN开关的数据变为活动,车辆启动正常所有当前故障码自动消除。
继续排查,故障点为TCM插头3号针脚的针孔间歇过大,弹*片簧**失效。修复插针后故障排除。

E10和E1的诊断系统在车辆岀现故障时,总会报岀一些U类的故障代码,但是U类代码的说明可能不是直接指向故障点,容易给维修工作造成误导。
该车设置U0140故障代码的可能原因:高速通讯网络中TCM已经发出了P档信息,而ECM没有收到由专线传送的PN开关信号,鉴于主从关系,系统认为信息错误,EBCM主动关闭与BCM的通讯。