
9月19日,贵州省发展改革委网站发布消息:贵州省发展改革委、贵州省卫生计生委、贵州省人力资源社会保障厅组织制定了部分新增医疗服务价格项目、市场调节价医疗服务价格项目,面向社会公开征求意见,征求意见截止日期为9月25日。

这次公开征求意见的医疗服务项目分为:
新增医疗服务价格项目和
市场调节价医疗服务价格项目 两大类。
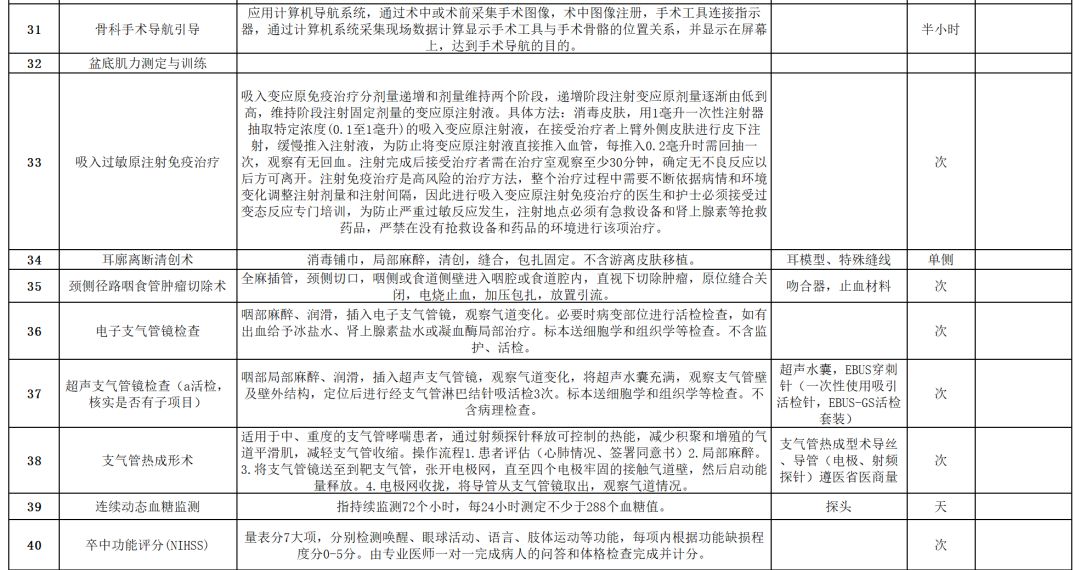
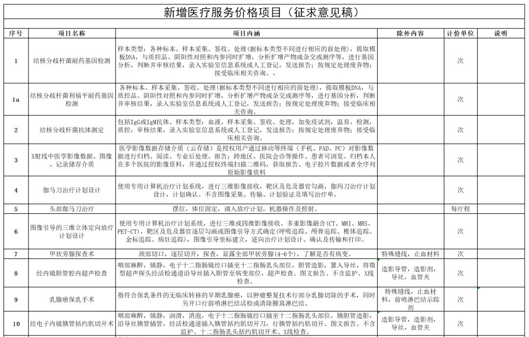
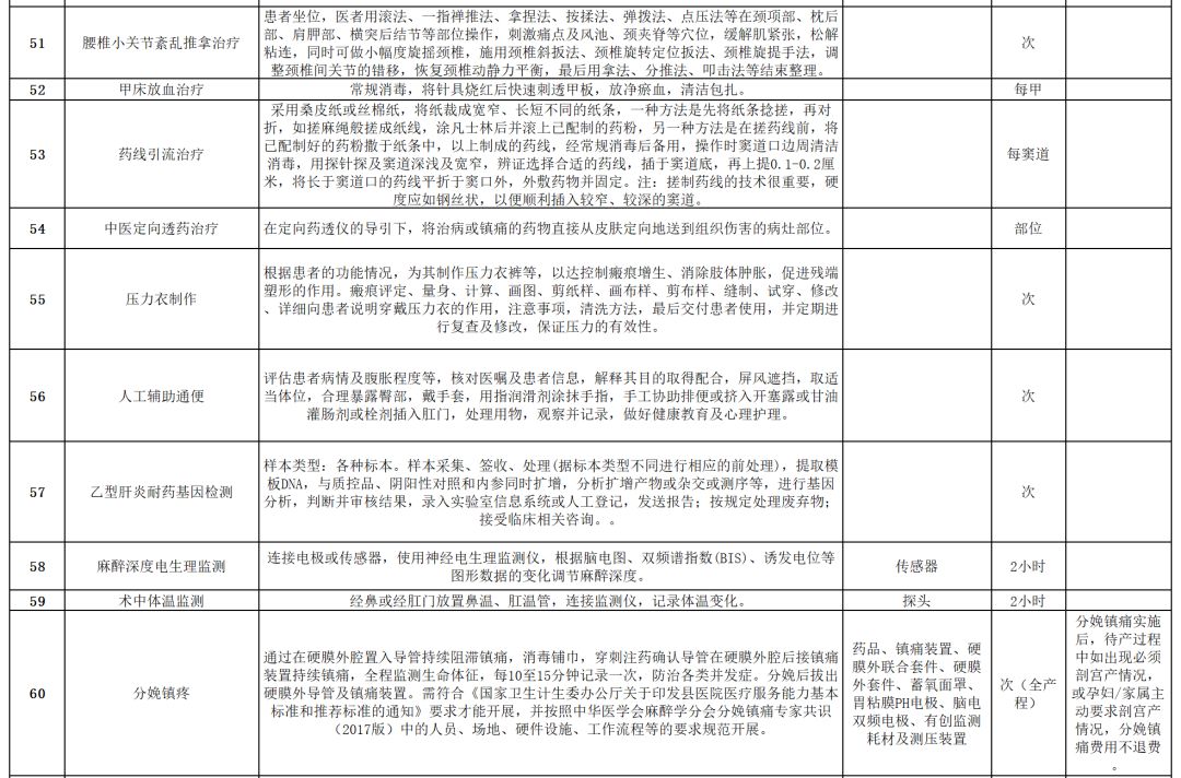
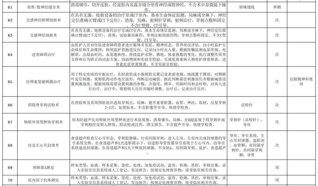
新增医疗服务价格项目共84项,含头部伽马刀治疗、乳腺癌保乳手术、开胸气管异物取出术、分娩镇疼等服务。市场调节价医疗服务价格项目共10项,含矫正视力的飞秒激光辅助准分子激光原位角膜磨镶术(俗称半飞秒)、辅助生殖等服务。
网友们如果有意见或建议,
尽管提!
注意要以邮件形式书面反馈至
贵州省发展改革委,
联系邮箱:gzylfwjg@163.com。
识别二维码查看详细内容:
新增医疗服务价格项目(征求意见稿)

市场调节价医疗服务价格项目(征求意见稿)

征集中!2019年贵州全省“十件民生实事”,等你提建议!
9月20日,贵州省发改委网站发布消息,为进一步做好民生工作,更好地应民之呼、聚民之智、解民之忧。根据工作安排,贵州省民生工程联席会议办公室(省发展改革委)决定开展2019年“十件民生实事”征集活动。

一、征集时间
2018年9月25日至2018年10月25日。
二、征集内容
请广大干部群众围绕与民生密切相关的内容且亟待解决的问题提出意见和建议;征集内容可涉及扶贫开发、教育医疗、住房养老、社会保障、就业创业、市场监管、生态环保、城乡建设、交通出行、饮水安全、文化体育、科技信息、公共安全、社会治理、物价等方面和领域,意见和建议内容应做到文字简洁、条理清晰。
三、征集原则
紧扣民生、受益面广、财力可行、当年办结。
四、征集方式
1.信函投递。用信函方式反应意见和建设的,请署明建议人姓名、联系电话和通讯地址后,通过邮局邮寄至省发展改革委建设项目管理处(地址:贵阳市云岩区延安中路110号,邮编:550004);请在信封正面贴邮票处粘贴从《贵州日报》《贵州都市报》上剪下的寄递标识,中国邮政集团公司贵州省分公司将免费投递。
2.网上征集。通过网络反应意见和建议的,请登录贵州省发展和改革委员会官方网站(www.gzdpc.gov.cn)进入首页“公众参与”栏的“网上征集”。请署明建议人姓名、联系电话和通讯地址等相关信息方便我们及时联系与沟通。
3.电子邮件。通过电子邮件方式反应意见和建议的,请将电子邮件发送到贵州省发展和改革委员会建设项目管理处的邮箱:gzsmsgc@163.com,并请署明建议人姓名、联系电话和通讯地址等相关信息。
我们真诚希望全省广大干部群众和网民朋友积极参与,献计献策。我们将认真研究处理好每一封来信、每一条意见和建议,让“十件民生实事”更好地反映出群众的心声,体现好人民的意愿,成为切实解决好人民群众需求的一个重要途径。
联系人:宋颖联系电话:0851--85285385
附:寄递标识
