“刘医生,我血压高,又有痛风,该吃什么药?”
临床上有不少痛风患者会问我这样的问题。其实关于痛风合并高血压的流行病学,目前我国还没有完整的大数据。但是小样本显示,随着血尿酸浓度的上升,高血压的患病率也会明显升高:血尿酸水平每升高60μmol/L,高血压的发病相对风险增加13%。

我国高血压的患病率
我在2020年做了一项临床观察研究,在200例痛风含痛风石患者中,同时合并有高血压的患者有130例,占65%;在150例高血压患者中,同时合并高尿酸血症的患者有18例,占12%。根据一项针对青岛地区的人群研究,47%的单纯高尿酸血症患者合并有高血压。
痛风和高血压“扯上了亲戚关系”,应该如何是好呢?今天我们就来说一说。

痛风合并高血压,尤其是用药方面要注意
为什么痛风容易和高血压“攀上亲戚”呢?
高尿酸血症与高血压、糖尿病、血脂代谢紊乱、腹型肥胖等都属于代谢综合征,其中高血压和高尿酸有密切的联系,两者相互影响,互为因果、相互促进。现有发现高血压患者如果合并高尿酸,尽管血压已经控制,但是如果尿酸没有得到控制,那么冠心病或脑血管疾病的发生率仍会增加3~5倍。

高尿酸与高血压互为因果
虽然目前而言痛风及高尿酸血症并发高血压的机制尚未完全明确,但是有研究表明,可能与这些因素有关:
- ①尿酸盐结晶沉积在血管:高尿酸血症的尿酸水平过高,尿酸盐结晶就会析出,沉积在血管壁造成血管内膜损伤和血管平滑肌细胞增生,导致血管阻力升高。
- ②尿酸盐的炎性刺激血管:尿酸盐作为炎性物质,可以刺激中性粒细胞释放蛋白酶和氧化剂,刺激肥大细胞、激活和促进血小板聚集、血栓形成,而从血小板释放的细胞因子可以促使血管平滑肌增生。
- ③尿酸引起血管阻力升高:血尿酸升高降低内皮一氧化氮水平,导致血管内皮功能紊乱,影响血管舒张水平,引起血管阻力升高。
- ④尿酸盐伤害血管内膜:尿酸盐可以直接损伤血管内膜,促进血小板黏附聚集,影响凝血纤溶功能,让微血管内形成血栓,导致高血压的发生。
- ⑤尿酸增高引起炎症反应:血尿酸升高时氧自由基生成增加,加重氧化应激和炎症反应。
- ⑥高尿酸损伤肾脏:血尿酸升高刺激肾素分泌,激活肾脏血管紧张素-醛固酮系统从而导致血压升高。
- ⑦尿酸结晶在肾脏沉积:血尿酸升高引起肾动脉和肾小球硬化以及肾小管异常,尿酸结晶在肾中沉积,引起肾小球缺氧,影响肾功能,导致水钠潴留,血压升高。
- ⑧部分高血压药物引起尿酸增高:部分高血压患者长期使用氢氯噻嗪和呋塞米等利尿药后,造成血容量减少,导致尿酸重吸收增加,引起高尿酸血症。
- ⑨血压增高影响肾脏排泄:高血压引起大血管病变,出现高血压性肾动脉硬化、肾血管阻力增加,出现肾血流灌注,引起有效血流量减少及肾小管受损,减少肾对尿酸的清除,从而出现高尿酸血症。
- ⑩血压增高导致乳酸增高:高血压造成微血管损害,微血管病变导致组织缺氧,从而让血内乳酸水平增高,导致影响尿酸在肾脏的排泄,尿酸潴留出现血尿酸升高。

高血压合并高尿酸血症的病理机制
除此之外,高尿酸血症与高血压、高血脂、2型糖尿病等都有共同的病理基础,那就是胰岛素抵抗,出现肾血流量减少、尿酸清除率下降而引起高尿酸血症。
由上面的分析我们可以知道,高尿酸血症可以促进高血压病的发生和发展,促进高血压相关并发症比如脑血管病、心力衰竭和慢性肾衰竭的发生;那么高血压也能加重血尿酸升高,促进痛风的发病和进展,尤其是痛风性肾病的发生和发展。

高血压的常见并发症
痛风合并高血压的治疗,需要“好好选药”
对于痛风伴高血压病患者的治疗,一般来说需要*管双**齐下,主要目标还是在降尿酸的同时也要降血压,降低痛风及高血压带来的病残风险。对于一般痛风伴发高血压患者,降压目标为<140/90mmHg,降尿酸目标为<360μmol/L,同时注意好肾脏的护理。

正常人24小时血压波动的特征
通常来说,痛风与高血压的药物治疗主要包括:
- ⑴降血压优先使用血管紧张素Ⅱ受体拮抗药:这类药物不但具有降压、防治心肌肥厚、改善心衰的作用,还可以增加肾血流量和促进尿酸排泄的作用。一般来说可以采用氯沙坦作为兼具降压和降尿酸作用的药物,其降尿酸的机制可能是减少醛固酮的分泌、影响血钾排泄的同时减少肾小管对尿酸的重吸收而增加尿酸排泄;有研究显示,颉沙坦也可以降低血尿酸,但是较氯沙坦降尿酸作用要弱;厄贝沙坦可以作用于尿酸转运提降低尿酸的重吸收,从而降低血尿酸水平,也可以作为痛风合并高血压治疗的选择之一。

痛风及高血压合并肾脏疾病患者对于血管紧张素受体拮抗药的选择
- ⑵降血压观察使用血管紧张素转化酶抑制药:这类药物是否能影响血尿酸的结论尚不一致,有研究认为贝那普利、赖诺普利等能扩张肾血管,让肾血流量增加,促进尿酸排泄,降低血尿酸水平;也有研究认为高血压患者应用这类药物后血尿酸水平升高。因为研究结果不一样,所以如果高血压患者采用这些药物降血压时,需要观察血尿酸水平,如果发现异常就应该及时停药。
- ⑶降血压适当选择使用钙离子拮抗药:此类药物种类繁多,不同的药物降压强度不同,对血尿酸水平的影响也有区别。这其中,硝苯地平和尼卡地平可以升高血尿酸,所以对于痛风合并高血压患者应慎重使用;尼群地平和尼索地平对血尿酸的影响稍小;氨氯地平和左旋氨氯地平几乎对血尿酸毫无影响。所以痛风合并高血压患者选择此类药物尽量选择对血尿酸没有影响或者影响较小的药物。
- ⑷降血压适当选择使用β受体阻滞药:此类药物也不止一种,不同的药物对血尿酸水平影响也有区别。普萘洛尔和纳多洛尔等可以阻碍尿酸排泄,升高血尿酸水平;美托洛尔和倍他洛尔等对血尿酸影响较小,可以优先用于痛风合并高尿酸血症患者。

β受体阻滞药的不同作用机制
- ⑸降血压适当选择使用α-1受体阻滞药:此类药物中,哌唑嗪、布那唑嗪、多沙唑嗪等药物对血尿酸没有明显影响,但是萘哌地尔有可能促进血尿酸升高,所以选择前面三种药物为主。
- ⑹不建议高尿酸选择利尿药:主要通过增加排尿量、降低血容量从而起到降血压的作用。此类药物中速效利尿药呋塞米、依他尼酸,中效利尿药氢氯噻嗪和低效利尿药氨苯蝶啶等及复方制剂都能升高血尿酸和增加肾尿酸盐沉积的作用,所以痛风伴发高血压、肾结石等疾病患者尽量不用这些药物。
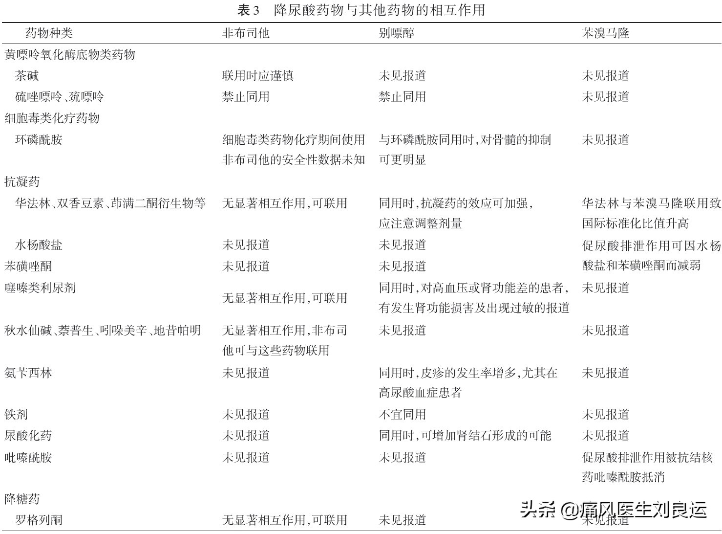
- ⑺合理选择降尿酸药物:降尿酸药物主要分为两类,一类是促进尿酸排泄的药物,如苯溴马隆,服药期间应大量饮水以及适当简化尿液;一类是抑制尿酸生成的药物,如别嘌醇和非布司他。不同的药物在肾功能受损或者心血管受损的情况下,应该根据情况合理使用和控制剂量;用药期间需要定期检查肝肾功能、血常规和心血管情况,如发现异常应立即停药。《中国医师药师临床用药指南》指出,别嘌醇与血管紧张素转化酶抑制药和氨氯地平等合用,可引起Stevens-Johnson综合征和皮疹等过敏反应,因此请在使用别嘌醇时需要合理搭配降压药。

降尿酸药物与其他药物的相互作用
刘医生需要提醒大家的是:不管是利尿剂还是其它对尿酸升高有影响的降压药,尽管建议尽量不用或慎用,但是并不代表一定不能用;因为如果是心血管问题确实需要服用这些药物来控制病情,那么该用药还是应该要合理用药,毕竟心血管方面的风险,比尿酸升高的风险要大的多。

常用降压药的强适应证
痛风合并高血压的治疗,生活调理不能少
与单纯高血压患者相比,高尿酸血症合并高血压患者发生冠心病或脑血管的风险明显增高,一般来说,高尿酸血症、老年人、吸烟、血脂异常、心血管病家族史、腹型肥胖、运动缺乏、糖耐量异常、胰岛素抵抗增强等都是心脑血管的风险因素。

高血压合并高尿酸血症的患者发生心血管事件的危险性明显增加
对于痛风伴发高血压疾病患者而言,除了合理选择降尿酸和降血压药物外,还需要保持健康的生活方式,将血尿酸和血压控制在理想水平。一般来说主要包括以下基础的“非药物治疗方式”:
- ⑴减少摄入钠盐:研究证明,摄入钠盐与高血压发生率呈正相关;钠盐过高也会影响尿酸的排泄。控制钠盐摄入本来也是防止高血压的重要环节。对于痛风合并高血压患者而言,每人每天摄入食盐量为3~6g,而且要注意味精、酱油、酱料、腐乳等隐形盐的摄入。

痛风合并高血压饮食要清淡
- ⑵减少摄入脂肪:如果体重超标,那么对于脂肪的摄入尤其要严格控制。痛风合并高血压患者多进食素食可以降低血压,应该多摄入蔬菜、水果以及富含纤维素和碳水化合物的粗粮;在动物性食物中,应该减少带皮的畜禽类肉,增加蛋白质含量高、脂肪和嘌呤含量相对少的鱼类摄入。

减少动物性脂肪的食入
- ⑶减少摄入嘌呤:控制每日嘌呤的总摄入量要比限制某一样食物更重要,高血压合并痛风患者应该将每日嘌呤总量控制在<200mg以内;对于动物内脏、浓肉汤、贝类海鲜等还是要尽可能避免,而其它食物只要不是暴饮暴食,其实都可以适量摄入,这样可以保持营养均衡。

常见低嘌呤食物
- ⑷减少摄入酒精:饮酒与血压水平及高血压的发病率有关联,也与血尿酸水平升高及痛风急性发作之间密切相关,酗酒还可以明显增加脑卒中的发生率。建议男性每日饮酒的乙醇量应少于20g,女性少于10g,对于啤酒、白酒、黄酒等酒精饮品高血压患者和痛风患者应该尽量戒掉,尤其急性痛风性关节炎发作期需要慎重。

酗酒是5%疾病的罪魁祸首
- ⑸注意戒烟:烟中的尼古丁和焦油可以让血压出现一过性升高,还可以引起小动脉收缩,甚至增加脑卒中发生的风险;有风湿免疫科研究认为烟与类风湿性关节炎等风湿免疫性疾病发病相关,但没有直接证据证明与血尿酸升高相关。但是无论从健康角度还是预防高血压角度都需要戒烟。

吸烟等于慢性自杀
- ⑹注意钾和钙的补充:低钾、低钙与高血压及肾脏疾病的发生也有关联,不利于血压的控制,也不利于痛风患者受损关节的恢复和肾脏机能的正常,一般来说可以适量摄入含钾和钙高的食物,但是不建议一次摄入过多,一般以绿叶蔬菜、鲜奶、豆制品为主。
- ⑺注意坚持有氧运动:只要不是在痛风发作期,适当的运动能够缓解关节疼痛、改善身体代谢能力、减轻胰岛素的抵抗性;缺乏体育锻炼能让脂肪堆积、血压升高和体重升高,所以建议进行规律的有氧运动,包括散步、快步走、慢跑、骑自行车、游泳等,运动过程中注意休息和适当补充足够的水分,一般建议每周3~5次不少于30分钟的运动,运动时间选择在下午或傍晚比较合适。

有氧运动和无氧运动的区别
- ⑻减轻压力:长期处于紧张、应激状态,而自己缺乏应变能力,或者心理异常、情绪不良等,不仅容易发生高血压疾病,而且容易出现代谢紊乱导致血尿酸升高和急性痛风性关节炎,且血压和血尿酸往往比较难控制在正常范围,因此建议患者注意情致调节和情绪控制,学会适当休息,保证睡眠的同时让自己身心适度放松。
- ⑼控制体重:过多的体内脂肪堆积可以促发高血压病和痛风发作,痛风患者中体重超标甚至肥胖的患者并不少见,肥胖者患痛风的风险比正常人增加18%,患高血压的风险要高于体重正常者2~6倍。控制体重包括一日三餐定时定量,限制每天总的热量摄入,避免饥一顿饱一顿,以及适当进行运动等。

减肥的膳食比例
对于痛风合并高血压的患者而言,要及时控制血压和血尿酸,做到“*管双**齐下”,避免血压和血尿酸波动造成的肾脏代谢障碍;在医生指导下选用降压药和降尿酸药物,避免乱用药物对肾脏产生不良影响;通过生活调理、合理运动来降血压和降尿酸。

高血压合并痛风的治疗