据研究表明,目前全世界每年约有120万妇女患乳腺癌,有50万妇女死于乳腺癌,因此如何有效控制乳腺癌的发生及发展成为当务之急。由于病因不明等原因,至今仍没有一种能有效控制乳腺癌发生的第一级预防措施。多数学者认为,在肿瘤的防治中,肿瘤的二级预防,即“早查、早诊、早治”是实体瘤获得大幅度提高疗效的方向。
概述
乳腺癌是发生在乳腺腺上皮组织的恶性肿瘤,乳腺并不是维持人体生命活动的重要器官,原位乳腺癌并不致命;但由于乳腺癌细胞丧失了正常细胞的特性,细胞之间连接松散,容易脱落。癌细胞一旦脱落,游离的癌细胞可以随血液或淋巴液播散全身,形成转移,危及生命。目前乳腺癌已成为威胁女性身心健康的常见肿瘤。
早期诊断的重要性
1.目前北欧、北美和西欧陆续开展一系列乳腺高危人群X线筛检的研究,结果证实乳腺X线筛检可使50-69岁乳腺癌患者死亡率下降20%-40%,40-49岁患者死亡率降低20%左右。
2.WHO认为乳腺癌是世界卫生组织确认的可以通过早期诊断降低死亡率的恶性肿瘤之一。
方法
1、自我体表检查
乳房自我检查具有经济、便捷、时间限制少等优点,但自检及医师触诊发现的乳腺癌大多已有临床症状和体征。
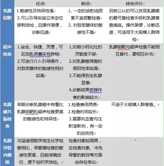
2、影像学检查
早期诊查的主要方法
3、组织学检查
乳腺癌确诊的金标准,也是早期诊断中的最后一步。

本期内容反馈
-
看了本堂内容,感觉如何?是否有收获?
-
您还想听谁的课?想学习哪方面的内容,欢迎在评论中留言。
-
如果有任何疑问,欢迎添加助教糖糖的微信(xslzj08)
关注“杏树林”微信公众号,获取更多精彩课程 !