《 STC15 单片机实战指南( C 语言版)》 一书以一坚科技研发的飞天三号( FSST15-V1.0)实验板为硬件平台, 以《 深入浅出玩转 STC15 单片机》为配套视频, 由清华大学出版社权威出版, 并且分别是 STC 官方大学计划和高校高性能联合实验室推荐教程和视频, 版权归作者和清华大学出版社所有。
本资料以个人学习、 工作经验以及宏晶科技单片机技术为素材, 以单片机初学者、单片机项目开发者为对象, 教大家如何走进单片机,继而达到开发工程项目(如:四轴飞行器设计,多功能收音机等)为目的。 限于时间和水平关系,资料中难免有过失之处,望各位高手批评指教,多多拍砖,拍累了,你们休息,我继续上路。
现已连载的方式免费共享于电子发烧友网,供单片机新手们参考学习,可以自由*载下**传阅 ,但未经作者许可,不得用于任何商业目的, 转载请注明出处。
作者 | 残弈悟恩
编辑 | Garen
或许很少有单片机的书籍去讲述 MOS 管,那残弈悟恩为何讲解,看标题就知道了,这 是知识扩展,以便能为读者扩展一点以后实际项目中常用知识点。这里要讲述的是 MOS 管, 因为在以后电源控制部分运用很广泛,MOS 管实物如图 3-22 所示。

图 3-22 MOS 管实物图
3.5.1 MOS 管基础
其实读者可以类比三极管去学 MOS 管,MOS 管又叫场效应管。顺便将二极管、三极管、 MOS 管拉到一起来对比一下。二极管只能通过正向电流,反向截止,不能用于控制;三极管通俗讲就是小电流放大成受控的大电流;MOS 管是小电压控制电流的。接着来认识一下 MOS 管。MOS 管的分类方式比较多,这里只简述两种:N 沟道增强型、P 沟道增强型,其 原理图分别如图 3-23、3-24 所示。

图 3-23 N 沟道增强型 MOS 管 图 3-24 P 沟道增强型 MOS 管
第一个是 N 沟道增强型场效应管,第二个是 P 沟道增强型场效应管,它们的作用刚好相 反。前面说过,场效应管是用电压控制开关的。MOS 管具有放大作用,但是这里残弈悟恩还 是不会讲解放大,只讲开关特性。从图 3-23 和 3-24 可知,它也像三极管,有三个脚,这三 个脚分别叫做栅极(G)、源极(S)和漏极(D)。
栅极是控制极,在 G(栅极)加上电压和不加上电压来控制 S(源极)和 D(漏极)是 相通还是不相通。对于 N 沟道来说,在栅极加上电压则源极和漏极就相通,去掉电压就关断; P 沟道的刚好相反,在栅极加上电压(高电平)就关断,去掉电压(低电平)就相通。
3.5.2 MOS 管的应用
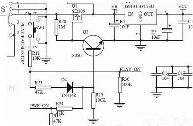
笔者先前做过一段时间的机顶盒,在电源处理部分经常用到 MOS 管去控制电源的开关, 因此这里以一个非常经典的开关电路来讲述其控制过程。电路如图 3-25 所示。图中的 SI2305 就是 P 沟道 MOS 管,残弈悟恩就拿这个 MOS 管开刀来讲解其在电路中的应用吧。

图 3-25 由 P 沟道 MOS 组成的电源开关电路 图中电池的正电通过开关 S1 接到场效应管 Q1 的源极,它的栅极通过电阻 R20 提供一个高
电平,由于 Q1 是一个 P 沟道管,所以此时管子截止,电压不能通过 3.3V 稳压 IC(G9131) 输入引脚没有电压,所以系统就不能工作。这时,如果用户按下 SW1 开机按键,则由 SW1、 R11、R23、D4、三极管 Q2 构成一个回路,这时三极管发射极接地、基极又为高电平,因此三极 管 Q2 就会导通(前面已经讲过了吧),那么就相当于 Q1 的栅极直接接地,这时 Q1 的栅极就 从高电位变为低电位,Q1 就会导通,从而电流经 Q1 到达稳压 IC 的输入脚,这样 3.3V 稳压 IC 就会系统提供一个 3.3V 的工作电压。这样 CPU 就开始工作了,并会输出一个控制电压到 PWR_ON,再通过 R24、R13 分压送到 Q2 的基极,保持 Q2 一直处于导通状态,即使用户松开开机 键,可主控送来的控制电压还保持着,那么 Q2 还是会一直保持导通状态,Q1 就能源源不断地 给 3.3V 稳压 IC 提供工作电压。SW1 还同时通过 R11、R30 两个电阻的分压,给主控 PLAY ON 脚 送去时间长短、次数不同的控制信号,主控通过固件程序判断是*放播**、暂停、开机、关机等, 从而输出不同的控制结果,以达到不同的工作状态。
3.6 运算放大器的基本应用
运算放大器,简称“运放”,英文描述为 Operation Amplifier(OP),是一种运用很广泛 的线性集成电路,其种类繁多,在运用方面不但可对微弱信号进行放大,还可作为反相器、 电压比较器、电压跟随器、积分器、微分器等,并可对信号做加、减运算,所以被称之为运 算放大器。其符合表示如图 3-26 所示(左:国家标准规定的符合;右:国内外常用符合)。

图 3-26 运算放大器的代表符合
3.6.1 负反馈
说到运放,其实有好多特性和参数,限于篇幅,就不一一列举了。这里有一很重要的概 念—负反馈。
关于负反馈,残弈悟恩也给不出什么严格的定义。这里结合电路图来说明什么是负反馈, 引入负反馈有何意义?
电路如图 3-27 所示,输入信号电压 vi(= vp)加到运放的同相输入端“+”和地之间, 输出电压 vo 通过 R1 和 R2 的分压作用,得 vn = vf = R1vo /(R1 + R2),作用于反相输入端“-”,所 以 vf 在此称为反馈电压。
当输入信号电压 vi 的瞬时电位变化极性如图中的(+)号所示,由于输入信号电压 v(i vp)
加到同相端,输出电压 vo 的极性与 vi 相同。反相输入端的电压 vn 为反馈电压,其极性亦为
(+),而静输入电压 vid = vi - vf = vp –vn 比无反馈时减小了,即 vn 抵消了 vi 的一部分,使放大电路的输出电压 vo 减小了,因而这时引入的反馈是负反馈。
综上,负反馈作用是利用输出电压 vo 通过反馈元件(R1、R2)对放大电路起自动调节作 用,从而牵制了 vo 的变化,最后达到输出稳定平衡。

图 3-27 同相放大电路 图 3-28 反相放大电路
3.6.2 同相放大电路
提供正电压增益的运算放大电路称之为同相放大,如图 3-27 所示。
在图 3-27 中,输出通过负反馈的作用,使 vn 自动地跟踪 vp,使 vp ≈ vn,或 vid = vp -
vn ≈ 0。这种现象称为虚假短路,简称虚短。由于运放的输入电阻的阻值又是很高,所以,运放两输入端的 ip = -in = (vp-vn) / Ri
≈0,这种现象称为虚断。注意:虚短是本质的,而虚断则是派生的。
3.6.3 反相放大电路
提供负电压增益的运算放大电路称之为反相放大,如图 3-28 所示。
图 3-28 中,输入电压 vi 通过 R1 作用于运放的反相端,R2 跨接在运放的输出端和反相端 之间,同相端接地。由虚短的概念可知,vn≈ vp= 0,因此反相输入端的电位接近于地电 位,故称虚地。虚地的存在是反相放大电路在闭环工作状态下的重要特征。
3.7 STC15 系列单片机的 I/0 口概述
笔者在前面有过提及,单片机的学习,最终的落脚点是 I/O 口的操作,也即在合适的时 间输出和检测高低电平。无论点亮一个 LED 小灯,还是控制大型系统,都需熟练的操作 I/O 口,因此掌握 I/O 口的知识将尤为重要。
3.7.1 I/0 口的工作模式及配置介绍
IAP15W4K58S4 单片机有 62 个 I/O 口:P0.0~P0.7、P1.0~P1.7、P2.0~P2.7、P3.0~P3.7、
P4.0~P4.7、P5.0~P5.5、P6.0~P6.7、P7.0~P7.7,其所有的 I/O 口均可由软件配置成四种工作 模式之一,同时所有端口引脚都复合了多种功能。单片机复位后,各个端口的引脚功能默认 为 I/O 功能,其使用方法与传统 51 单片机相同。如果需要使用端口引脚的其他功能,则需要配置相关特殊功能寄存器。
STC15 单片机端口引脚作为 I/O 功能使用时,P0~P7 这 8 个端口都可由软件配置成 4 种 工作模式。
(1)准双向口/若上拉(标准 8051 输出模式);
(2)推挽输出/强上拉;
(3)仅为输入(高阻);
(4)开漏输出。 单片机上电复位后为准双向口/若上拉模式(除部分端口),每个端口的工作模式可通过
2 个特殊功能寄存器 PxM1、PxM0(x=0~7)中的相应位来进行设置,例如 P0M1 和 P0M0 用于 设置 P0 口的工作模式,其中 P0M1^0 和 P0M0^0 用于设置 P0.0 引脚,P0M1^7 和 P0M0^7 用于 设置 P0.7 引脚。I/O 端口工作模式的设置如图表 3-3 所示。

表 3-3 单片机 I/O 口工作类型设定
IAP15W4K58S4 单片机每个 I/O 端口的若上拉、强推挽输出和开漏模式都能承受 20mA 的 灌电流,推挽模式能输出 20mA 的拉电流,但应外接 470 单片 1kΩ 的限流电阻。笔者的经验 告诉读者,在实际项目设计中,每个 I/O 口的电流最好不要超过 10mA。
STC15W4K32S4 系列单片机 I/O 口的特别说明。
(1)P1.0 和 P1.4 被误设为强推挽输出,上电之后可用软件将其改设为所需的模式,并 建议在和外围电路连接时,串口 100 欧姆的电阻。
(2)P1^7、P1^6 引脚。IAP15W4K48S4 单片机的所有 I/O 端口上电复位后默认状态均为准 双向、若上拉模式,但是当 P1^7、P1^6 引脚用于外接晶振输入时,他们上电复位后为高阻 模式。
(3)P5^4/RST 引脚。P5^4 引脚既可用作 I/O 端口,也可用作复位输入 RST,需要采用 STC-ISP 软件对 P5^4 引脚进行设置。
(4)P2^0/RSTOUT_LOW 引脚。P2^0 引脚在单片机上电复位后可以输出低电平,也可以输 出高电平,需要采用 STC-ISP 软件对 P2.0 引脚进行设置。
(5)与 PWM2 到 PWM7 相关的 12 个 I/O 口(例如 P3.7/PWM2、P2.1/PWM3 等),上电复位后是高阻输入,要对外能输出,需用软件的方式将其设为强推挽或准双向口。
3.7.2 I/0 口各种不同的工作模式结构框图
如上所述,STC15 系列的单片机 I/O 口可配置为四种模式。现对这四种模式的内部结构 简述如下。
-
准双向口(弱上拉)输出配置

图 3-29 准双向口的内部结构图
特别说明。准双向口(弱上拉)带有一个施密特触发器输入以及一个干扰抑制电路,读 取外部状态前,要先锁存为“1”,这样才能读到外设正确的数据状态。
2.强推挽输出配置
强推挽输出配置的下拉结构与开漏输出以及准双向口的下拉结构相同,但当锁存器为 “1”时提供持续的强上拉。推挽模块一般用于需要驱动大电流的电路中,其内部结构图如 图 3-30 所示。

图 3-30 强推挽输出内部结构图
3.高阻输入模式
仅为输入(高阻)工作模式下,可直接从端口引脚读入数据,不需要对其端口所对应的 锁存器置“1”。其内部结构示意图如图 3-31 所示。

图 3-31 高阻输入模式内部结构图
需要注意的是,次模式下,电流既不能流入也不能流出。
4.开漏输出模式
开漏输出模式下,I/O 口输出的下拉结构与推挽输出/准双向口一致,输入电路与准双 向口一致,但输出驱动无任何负载,即开漏状态。在输出应用电路中,必须外接上拉电阻。 该模式下,其内部结构如图 3-32 所示。

图 3-32 开漏输出模式内部结构图