
新冠肺炎主要通过呼吸道和接触传播,病毒传染性强,部分病例潜伏期较长,因此防控难度非常大。新冠肺炎疫情的暴发给医疗系统带来巨大的冲击,给疟疾等其他传染病的诊治工作带来了新的挑战。
如果疟疾(尤其恶性疟)患者被漏诊误诊,有可能引发重症甚至危及生命。而如果防护和处置不当,引起很大的风险。

目前,我国每年大约有2000多例境外输入性疟疾病例,以恶性疟为主,主要首发症状也是发热,如患者得不到及时诊治病情会迅速恶化引起重症,甚至危及生命。本次新冠肺炎疫情暴发正值以往输入性疟疾病例的高峰期,如果不仔细甄别很可能会漏诊或误诊,而且输入性疟疾患者在长途旅行和就医过程中也有感染新冠肺炎的风险。
因此,为保障患者就诊和治疗期间生命安全和身体健康,本文对新冠肺炎疫情防控期间规范疟疾诊疗流程提出建议,为医护人员规范和健康行医提供参考。
1 、充分利用互联网医院,为患者提供远程咨询
新冠肺炎疫情防控的关键时期,为尽量减少暴露和感染的风险,各医院调整了门诊、急诊和病房收治政策。因此,可充分利用互联网医院为患者提供远程咨询,对有疟疾流行区旅行史者和有疟疾症状者,应建议尽快到就近医疗机构就诊,避免贻误病情,同时提醒患者和陪同家属在就诊过程中佩戴医用外科口罩,尽量避免乘坐公共交通工具。
2 、突破临床思维定势,规范开展传染病筛查
在发热门诊接诊患者时,医务人员要突破思维定势,即使在当前严峻的新冠肺炎疫情形势下也不能只考虑新型冠状病毒感染的可能,应充分结合患者流行病学史和临床症状和体征,鉴别其他传染性疾病的可能,避免漏诊、误诊。
对所有就诊的患者,应先测量体温并仔细询问流行病学史,重点关注其旅行地区是否有疟疾流行,并了解旅途行程中是否经过新冠肺炎疫情重点地区或同行旅客是否有新冠肺炎病例,建议完善相关记录并由患者或家属确认并签字。接诊时应实行“一人一医一诊室”,非必要时不建议家属进入诊室陪同,减少与医护人员接触。预检分诊和接诊的医务人员均应执行二级及以上传染病防护标准。
所有疑似疟疾患者必须进行疟原虫血液检查,检查项目为:用快速诊断试纸条(RDT)检测疟原虫抗原。初诊患者同时应进行相关传染病筛查,筛查内容不仅应包括新冠肺炎和疟疾,还应包括其他季节性传染病(如:甲流、乙流等)。检测项目应包括:血常规 + C-反应蛋白检测、胸部影像初筛、甲流乙流病毒抗原检测(胶体金方法),有条件的医疗机构可同时开展新型冠状病毒核酸检测。检验人员开展采样和检测时均应执行二级及以上传染病防护标准。
3 、严格把握诊断标准,对患者合理分类转诊
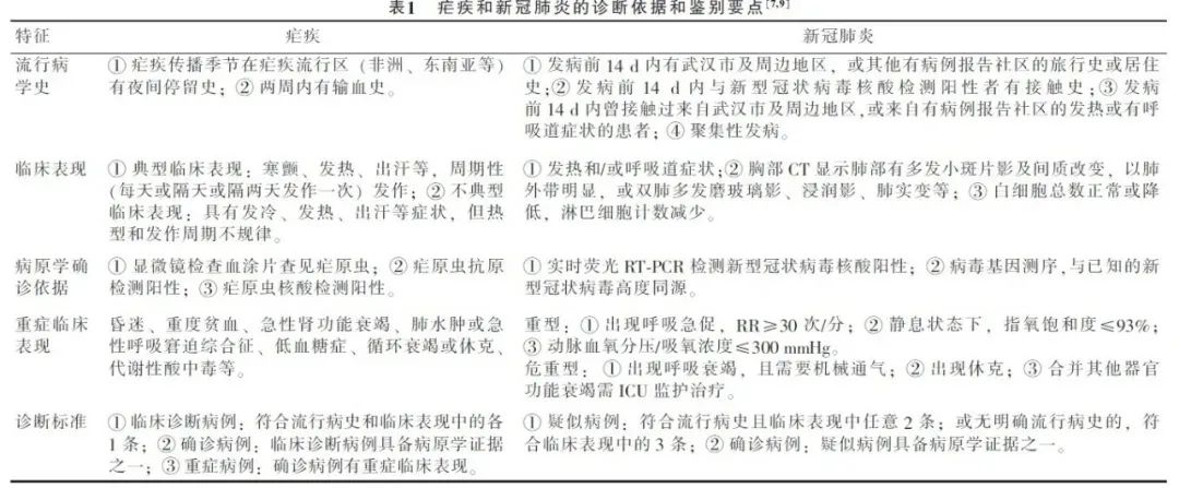
对患者的诊断,应严格按照国家卫生行业标准《疟疾的诊断》和国家卫生健康委员会发布的《新型冠状病毒感染的肺炎诊疗方案(试行第七版)》判别,并注意疟疾和新冠肺炎的鉴别诊断(表1)。

新冠肺炎疫情防控期间,疟疾病例的收治应采用严格的分类诊治管理(表2):
1 判定为新冠肺炎确诊病例的患者,应立即转至新冠肺炎定点医院收治,同时根据疟疾诊断结果按照《抗疟药使用规范》给予相应的抗疟治疗。
2 判定为新冠肺炎疑似病例患者,应在就诊医院进行隔离医学观察,并给予相应的抗疟治疗。排除新型冠状病毒感染的疟疾病例,非重症疟疾患者不建议住院治疗,给予口服抗疟药治疗;对住院治疗的重症疟疾患者建议单间隔离治疗,予以抗疟药注射剂型和对症支持治疗。

疟疾患者的临床表现复杂多变,尤其是恶性疟合并肺炎时,需对新冠肺炎与其他肺炎进行鉴别诊断。首先,重症疟疾合并症引起的非新冠肺炎,如果抗疟治疗有效(显微镜镜检疟原虫转阴),肺炎一般会随之好转。但有部分病例,因患者抵抗力低下,可能合并肺炎支原体、肺炎衣原体或其他呼吸道病毒感染,新冠肺炎疫情期间不能排除合并新冠肺炎的可能,因此建议根据病情进行新冠病毒核酸检测排查。
另外,对于初诊排除新冠肺炎的疟疾患者,住院治疗过程中出现新冠肺炎临床表现,或者抗疟治疗有效但仍然持续发热,符合疑似新冠肺炎标准的,应开展新冠病毒核酸检测筛查。新冠肺炎疫情防控期间,如不能及时开展疟原虫病原学检测,可对疟疾临床诊断病例进行抗疟药试治,以免耽误时机引起病情恶化。
由于相关研究发现抗疟药磷酸氯喹对新型冠状病毒有抑制作用,因此在第六版的新冠肺炎诊疗方案中被列为抗病毒治疗推荐用药。但大部分恶性疟原虫对磷酸氯喹已产生了明显的抗性,因此恶性疟患者不建议用磷酸氯喹而应采用青蒿素类的药物进行治疗。此外,由于磷酸氯喹半衰期长且有明显的毒副作用,大剂量长时间服用可产生蓄积毒性甚至导致死亡,因此建议在用于新冠肺炎治疗时,应严格把握适应症和禁忌症,科学调整用药剂量和疗程,并密切关注用药后的不良反应,切实保证用药安全。

4 、科学做好分级防护,避免发生院内感染
新冠肺炎疫情防控期间,接诊和转运患者过程中的防护至关重要,同时也需要加强住院疟疾患者和家属的防护。为减少暴露风险,可考虑暂时取消探视、陪住,加强院内感染的防控,消除生物安全隐患。住院期间,加强护理工作,患者接收诊治过程中需要全程戴口罩。避免与其他患者和家属等近距离接触,尽量保持至少2 m距离。更换口罩时及时用肥皂或流动水洗手,杜绝患者和家属串病房。在具备疟疾流行条件的地区,对进行隔离医学观察和住院治疗的疟疾患者,应采取必要的防蚊措施。
同时,医务人员应当根据实际疫情发展情况,按照服务患者病情变化需求的不同,采取不同的防护措施,适当调整防护级别,合理采用普通防护、一级防护、二级防护或三级防护,切实保护好医务人员和患者及家属的健康安全。

众
志
成
城
在新冠肺炎流行期间,凡是有境外疟疾流行区旅行史的发热者,均应开展疟原虫检测,并坚持“科学防护,准确诊断,精准施治”的原则,严格遵守制度做好分级防护,准确掌握疟疾和新冠肺炎的诊断标准,对患者科学合理分类转诊。
在做好疟疾病例早期诊断和规范治疗的同时,确保患者和工作人员新冠肺炎“零感染”,为巩固我国消除疟疾成果、以及医疗体系的平稳运行和新冠肺炎疫情的防控作出应有的贡献。

来源:中国知网
中国寄生虫学和寄生虫病杂志
供稿:传染病防控科
编辑:廖生