
结直肠癌是我国常见恶性肿瘤,其发病率呈逐年攀升趋势,严重危害人民身体健康。早期诊断与早期治疗是改善结直肠癌患者预后、减轻人群疾病负担的关键所在。中华医学会肿瘤学分会早诊早治学组就结直肠癌的早期筛查及诊断方案、早期结直肠肿瘤的内镜下/外科处理以及辅助治疗与补救措施等达成一些专家共识,最终形成《中国结直肠癌早诊早治专家共识》。

推荐筛查方法
A.免疫化学法粪便隐血检测,推荐筛查周期为1年1次;
B.多靶点粪便检测,推荐筛查周期为1年1次
或3年1次;
C.肠镜检查推荐可至回盲部的规范化全结肠镜检查。
普通人群筛查方案推荐
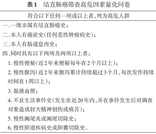
A.筛查对象为40~74岁一般人群。
B.推荐方案:推荐每5~10年1次结肠镜检查;如筛查对象拒绝直接接受结肠镜检查,采用问卷风险评估(表1)和FIT进行初筛,对初筛阳性者(高危人群或FIT阳性)行结肠镜检查。若筛查对象依从性差,对初筛阳性者或拒绝初筛患者可行多靶点粪便DNA检测,阳性者建议结肠镜检查。
C.对于伺机性筛查推荐规范化全结肠镜检查。

高危人群筛查方案推荐
A.若筛查对象的2个一级亲属确诊结直肠癌或进展性腺瘤(或1个一级亲属确诊年龄<60岁),建议从40岁开始或比家族中最早确诊结直肠癌的年龄提前10年开始,每5年进行1次结肠镜检查。
B.对于腺瘤性息肉综合征患者或致病突变携带者,建议应每年进行1次全结肠镜检查。
C.对于Lynch综合征家系中携带致病突变者,建议自20~25岁开始接受结肠镜检查,每2年1次,直到40岁,然后每年接受1次结肠镜检查。
早期肿瘤内镜诊断推荐
A.建议高质量的结肠镜检查,推荐“分次给药”进行肠道准备,并由受过系统训练的有经验的内镜医师行规范、详细的结肠镜检查,保证检查时间及肿瘤检出率。
B.早期结直肠癌的内镜分型建议可参照巴黎分型标准。如有条件,建议结合电子染色内镜或放大内镜对可疑病变进一步观察。
C.对平坦型病变的内镜下处理,建议整块切除(EMR/ESD)病灶后送检。
早期结直肠肿瘤的外科处理推荐
对于术前评估提示超出内镜切除适应证范围的早期肿瘤以及内镜切除术后评估需要追加外科手术的患者,建议结合肿瘤生长位置、大小、患者手术耐受度以及患方意愿等综合考虑决定具体的手术方式以及切除范围。
结直肠癌术后复发早期检测推荐
对于经治疗后无肿瘤残留的结直肠癌患者推荐规范随访,随访内容包括:病史、体格检查、肿瘤指标、影像学检查以及肠镜检查。

以上内容摘自:中华医学会肿瘤学分会早诊早治学组.中国结直肠癌早诊早治专家共识[J].中华医学杂志,2020,100(22):1691-1698.
