怎么使家里的电费便宜--LED灯光亮度的调节?
市场上又很多调光的产品,比如现在的LED客厅灯,卧室灯,走廊灯等。这些灯能够调节颜色外,还能调节颜色,达到节能减排的目的。有一次家里的电费用了近400元钱,我说怎么回事?家里的灯都是LED的节能产品,原来都是电烤炉惹的祸。目前,电费就100元左右,还能接受,都是LED产品的功劳。今天就为大家细说一下LED产品怎么调节亮度的?
LED又称发光二极管,能够发出不同颜色的光,还能够调节亮度,且结实耐用,不易坏,如果家里正在装修,建议选择LED灯。LED灯都是在直流电的驱动下工作的,一般就是几伏的电压,很小的电流就能够使LED灯点亮。那么怎么实现LED亮度的变化呢?这里给大家介绍的事PWM脉宽调制技术,能够实现在周期不变的情况下,而高低电平可调,就是高电压和低电压在这个周期内持续时间的长短可以调节。PWM脉宽调制图如下:

PWM脉宽调制
如上图所示,在一个信号周期内,高电平持续时间是T1,低电平持续时间T2,高电平持续时间与周期的比值称为占空比,例如周期是4秒,高电平时间为1秒,则占空比就是1/4=0.25秒。只要改变 T1和T2,就能够改变高电平的持续时间,从而达到PWM脉宽调制的目的。
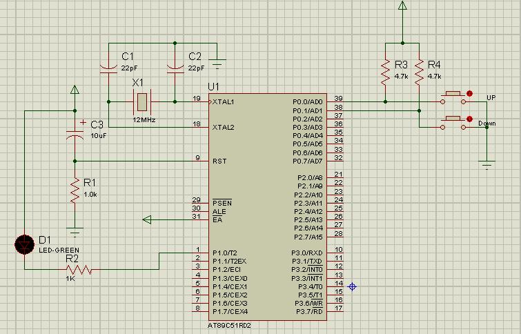
以下是以51单片机来实现PWM灯光调节的相关原理。
一,电路原理图如下:

PWM调光原理图
二,在Keil软件下的程序如下图
//程序:ex2.c
//功能:可调光台灯控制程序
#include <reg51.h> //包含头文件reg51.h,定义了51单片机的专用寄存器
#define TIME 400 //符号常量TIME,表示占空比为50%的台灯亮度
#define OFF 1 //符号常量OFF,表示灯灭
#define ON 0 //符号常量ON,表示灯亮
sbit light=P1^0; //台灯灯泡连接P1.0引脚
sbit light_up=P0^0; //亮度加强按键连接P0.0引脚
sbit light_down=P0^1; //亮度减弱按键连接P0.1引脚
//函数名:delay 实现软件延时
void delay(unsigned int i) //延时函数
{
unsigned int k;
for(k=0;k<i;k++);
}
void main() //主函数
{
int i,j;
i=0;
j=500; //i=0,j=500是灯最暗时的延时参数初值
while(1)
{
light=ON;
delay(i); //灯亮的延时时间
light=OFF;
delay(j); //灯灭的延时时间
if(light_up==0) //判断亮度加强按键是否按下
{
delay(100); //延时去抖动
if(light_up==0) //再次判断按键是否按下
{
j--; i++; //调整延时参数
if(j==0){j=500;i=0;} //调到最亮,再返回最暗
}
}
if(light_down==0) //判断亮度加强按键是否按下
{
delay(100); //延时去抖动
if(light_down==0) //再次判断按键是否按下
{
j++; i--; //调整延时参数
if(i==0)
{i=500;j=0;} //调到最暗,再返回最亮
}
}
}
}
三,仿真效果图

仿真图
总结:以上就是PWM脉宽调制原理,用Keil软件和Protues来实现其效果。