一、丝印被遮挡覆盖,比如和过孔重叠,被元器件挡住、重合。例如:





二、过孔、焊盘、走线间距太小,间距尽量设置大一些,相互之间有干扰:例如:






三、敷铜问题,在画PCB图时,我们按习惯一般只对GND进行铺铜,起到防护、散热、引流信号完整性要求、工艺生产要求。例如:

四、敷铜尽量不出现“田”字形的铜皮例如:

五、信号线、电源线等各类走线,不要弯弯曲曲各种大角度转弯,在保证安全间距的情况下、尽量不拐大弯,影响信号传输。特别是一些高频信号流的走线,一个偏差都会影响信号的传输,例如:





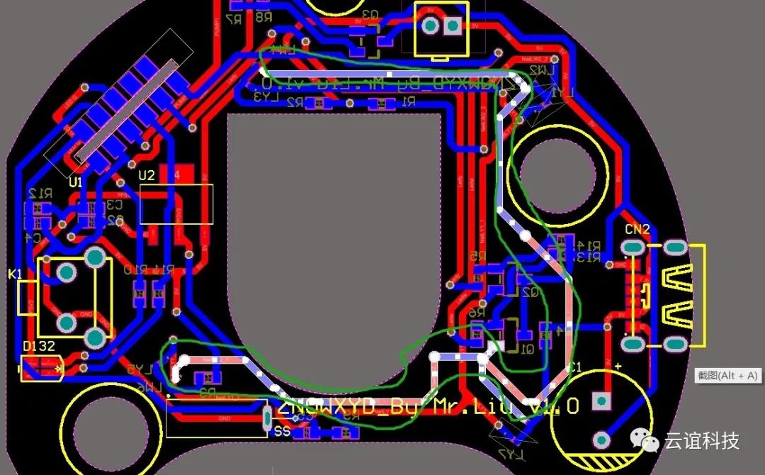
六、走线避免出现直角、锐角等现象,一般走钝角或者圆弧,同层一样,不同层也尽量包裹起来不出现直角锐角。还有尖角问题,会有尖角放电影响的问题,例如:


该内容是小编转载自网络,仅供学习交流使用,如有侵权,请联系删除。如果你还想了解更多关于电子元器件的相关知识及电子元器件行业实时市场信息,敬请关注微信公众号 【上海衡丽贸易有限公司】主要以代理:铝电解电容、薄膜电容、MOSFET、压敏电阻、保险丝等国产知名品牌元器件。