为了这个文章,我花了一周多时间,看完别说你已经深入了解这方面的风险,成为这话题的专家都不为过!!全文接近6000多字,都是干货!!!
看完后请理性对待二级建造师含金量,不要只注意二建含金量多少钱,也不要只注意二建市政含金量价格大于二建机电、大于二建建筑等
你要先学会保护自己!!!
进入主题前,我们先来看看俩个故事,后文会讲到这俩故事主角
故事1:
小明2021拿下了二建市政证书,隔壁老王公司刚好公司需要市政证书,就跟小明说:小明,你来做我公司员工,我会对你很好的,好处如下:
1、我跟你签订劳动合同和聘用协议,给你保障,正式成为我们公司的员工
2、我知道你妈妈身体不好,这是人才来我们公司的定金,等你注册成功后,你也是我们公司资质上的人才,我会把这一年的薪水都预支给你
3、我们是好公司,都会给员工买社保的,社保个人部分,公司也帮你出了
4、你的工作就是在家照顾你妈妈就好,把自己吃得健健康康的,不用到公司打卡都可以,这就是你的工作
这个故事里小明算不算g,答案不算,有个好邻居老王就是不错,名利双收。

故事2:
国企上班的小东2021拿下了二建建筑证书,最简单的专业,也找了老王帮忙,老王知道小东是有工作的,并且单位还给了小东买了足额的社保,但是自己表弟最近项目多,也要升级资质,就差一本二级建造师建筑。
于是老王跟小东说:小东兄弟,我帮你,谁叫我们都是老乡呢,互相帮忙应该的,我会给你以下好处
1、给你一笔顾问费,比市场多三分之一价格
2、你放心,我不会给你买社保的(实际上最后老王还是给小王买了社保,因为老王知道现在社保部分城市还不是完全联网)
3、我跟你签份g协议,给你个保障
4、不过现在市场行情不好,公司也要配安全生产许可证,你帮老哥顺便去考个B证,第二年给你涨钱
那这算不算g呢???很明显,算!!!并且还带很多坑。
为什么小明不算g,小东算g,看后文就知道了。

接下来进入主题,内容的目录如下:
1、住建部怎么判定你二建注册不合格
2、目前市场二建注册不合格的形式
3、二建的风险
4、注册遇到无赖公司怎么办
5、如何初步判断一个公司的好坏
6、二建注册过程注意事项
7、二建的未来趋势
1、住建部怎么判定你二级建造师是注册不合格
很多时候,你理解的g不一定就是g,那什么是g呢,我们先来看下住建部颁布的哪些不算“挂”


从公告我们可以看出,公告是围绕着社保情况来补充你不是挂的,分别是以下6种情况
1、达到法定退休年龄或提前退休的
2、事业单位改制,实际单位属于改制后的单位的下属企业,社保由原事业单位缴纳的
3、属于大专院校所属单位聘请的在职教师或科研人员,社保是院校缴纳的
4、属于*队军**自主择业人员
5、企业改制或*迁拆**买断社保的
6、有法律规定的其他情况
看完了不属于二建挂的情况,那哪些判定是二建g呢,按照目前各省的方式,主要方法是:查注册人员的注册单位和社保缴纳单位情况
1、社保不一致:你目前的单位给你缴纳社保,注册公司不缴纳社保,判定为g这种做法,小公司经常做,可以省很多成本,大部分时间也就是拿建造师人才的证用三个月或半年时间,因为办理资质最快三个月,慢的话半年。
2、多家社保:你目前的单位和注册单位都给你交社保,判定为挂这种做法,这两年很常见,特别是部分地区在申报资质的时候,住建部会查注册单位是否给建造师人才买社保,所以很多情况注册单位起码给人才买一个月社保
3、无社保:字面意思就不用多解释了,注册了就代表你有工作,有工作却没社保,严重违反劳动法,说你是挂可能会误伤但是很多情况确实是挂,小公司行为。
以上三种就是目前住建部查是否二级建造师g的方式,所以故事一的小明单独一份社保,故事二的小东双份社保,谁是挂靠谁不是挂大家就清楚了吧?

2、二级建造师g的形式
这点我分证书用途及证书交接方来说,首先我们来说下证书用途,市场用途主要是资质或项目
1、二建资质是目前最主流的用途,资质主要是用来升级资质和年检用,用的是建造师本人的资格资历
2、二建项目是责任终身制,一旦你备案了这个项目,那么这个项目的业绩及对应的责任都跟你有关,所以项目用的是你的信誉及责任!
从交接方来说,分为直签和中介签
1、什么是直签,像故事一小王直接跟王老板公司签合同,这种就是直签,没有中间商,其实有一种直签也是有中介的,但中介的作用是直接介绍人才跟企业对接。
2、那什么是中介签,故事二小东就属于中介签了,王老板把小东的证书注册去了他表弟那里,小东跟王老板签协议,王老板又跟表弟签协议,这里王老板就算是中介了,目前市场很多像王老板一样的皮包公司,当然也有好的中介。
3、风险评估
经过前面目录1和目录2的知识普及,我们就正式评估下风险
3.1 资质进行风险评估
这方面对于建造师本人来说风险比较小,你一旦申请注册到了注册单位,意味着你属于企业的员工及申报资质的成员之一。
最大的风险就是注册企业被拉入黑名单,导致你的证书被吊销
目前为止,很少出现过类似的事,有点中彩票的感觉,这也是为什么很多建造师人才热衷资质的原因,所以王老板对小明在这方面是真的好,宛如亲生儿子

3.2 项目的风险评估
项目需要用到建造师本人的证书及执业印章。
项目的风险一并要承受资质风险,同时还要承担项目出事故的责任风险
我多啰嗦几句这个执业印章,在2016年后,大部分地区是没有执业印章了,有些地区是2018年后取消领证的时候顺便配执业印章,建造师本人如果真的需要,自己去备案*章刻**就行
所以到目前为止,新证都是没有执业印章的,之所以用到执业印章,是因为挂项目就是当项目经理,跟工程现场有关的80%以上资料都需要你盖章,现在没章的话可以签名代替。
所以小东挂的项目如果有一天出问题了,那就很尴尬了,警察叔叔会带小东协助调查,情节严重是要负刑事责任的,真有那么一天,小东估计都想打si王老板了

3.3 注册单位进行风险评估
1、风险一:证件原件问题
现在很多地区二级建造师的证件已经是电子化了,但很多老证依旧是纸质版,当然部分地区也有新证是纸质版。
二建在注册过程,一般是需要押证的,押双证(资格证书+注册证书),方便检查部门上门检查,身份证或是毕业证书通常都不用押证。


既然证书不在自己手头,那么就存在可能证书被注册单位丢失的情况,大家别觉得这不太可能,身边遇到不少人因为注册公司搬迁或是拿证出门办事导致证书丢失不在少数
2、风险二:注册企业擅自将你的证书转注
这种风险很多情况发生在皮包公司,皮包公司将自己的营业范围打造成工程公司,让建造师人才将企业注册在他们公司,而后其他单位有需要转注到其他单位
在以前这种事经常有,后来住建部要求建造师人才在公司注册过程中需要本人录制一段就业视频,这种现场就很少了,除非企业找到个跟你长得有些像的人 才可以这样操作
3、风险三:到期不配合给离职证明、证书等资料
这种情况比较多发生在项目上,企业偶尔可能项目拖延,而你刚好又是担任项目的负责人,这种情况企业一般会跟你协商续签或是延期几个月,但如果谈不妥,就存在不给资料你注册的风险。
另外一种情况就是人家就是耍无赖,故意拖,能多用一时就一时,当然这种情况很少,但不排除,因为我遇到过。
4、风险四:注册企业耍无赖,不给人才聘用费用这种司空见惯,估计知乎上也不少人吐槽过这个,定金一般都会给,不给压根无法注册,但尾款就可能拖着不给了,这种情况一般都是注册单位跟你玩心里战,遇到这种情况别慌,我后文会告诉你怎样解决

5、风险五:注册企业在个人所得税上登记报税
个人所得税系统上我们可以很清楚看到自己的报税单位,有些企业会通过发工资等形式减少部分税,这个金额一般在免税范围,但是如果你本身在其他地方也有收入,那么再加上注册单位给你的收入,那就会超出征税范围,这部分税谁给呢??

3.4 中介的风险
1、风险一:如果你是找中介,所有事都找中介,同时这个中介还是可以注册资质的,那么3.3提到的风险都有可能发生。
2、风险二:中介两头吃钱以前信息不透明化的时候,这种情况出现很正常,就是中介恶意宣传证书毫无价值,一边低价收证,一边高价找企业
3、风险三:不让你跟公司签很多中介公司都是轻资产公司,甚至弄个破出租房都能办公或是假冒其他公司,要求你只能跟他们签,不与公司直签,这种情况最大的风险就是你压根不知道最后证书注册在哪,等注册完了才知道。
当然也有部分地区就是这样的服务,如果你们地区就是这样只跟中介签,那你就得上门自己先去考察考察,不是所有的中介都是坏中介,好坏得自己学会分辨!
4、如果注册单位时遇到无赖公司怎么办
1、先礼后兵,带上聘用协议,上门与用证单位协商沟通,要求对方以协议要求履行合同,如若无法履行合同,要求对方按照违约要求办事,切记勿动手,切记勿动手,切记勿动手。
2、方法1无果,实属无赖,三种解决方式
A.初级解决方式:
打公司所在地地区的12345举报,举报的时候要有技巧,别直接说自己是挂靠,就按照聘用协议上的话来形容,说自己被企业聘用了,但企业没有支付工资。这种方法一般很快会有人联系企业,企业负责人除非后台硬,一般都会联系你和解。
B.中等解决方式
①先到建造师注册系统打印你的注册资金②到个税系统打印你的个税信息③到银行打印你的工资流水,证明你没有收到公司的工资④到劳动部门举报单位不按时交付工资,要求终止合同,并在限定期限内配合自己转出自己的证书这种方式一般会比较久,差不多半个月到一个月才可以解决
C.终极解决方式这招杀敌一千自损八百,自己举报自己挂证,建设部很喜欢这种举报,会第一时间响应并查企业所有建造师情况,但你的注册证会被注销,同时3-5年内不能注册

总的来说,大家遇到企业,优先用方法一和二,方法三是无奈的时候才选择的。
在跟无赖公司对接时,不要被单位吓到,他们就是跟你玩心理战术,觉得你知道自己是挂靠不敢跟他针锋相对,一旦你软了,就真的任其摆布了,所以立场一定要坚定!!!
5、如何判断一个公司好坏
1、上工商网( 国家企业信息公示系统 ),看公司的情况,查询是否有不良记录,是否是短时间注册的,同时看下是否被列入失信企业名单,但凡注册单位有一条不合适,直接拒绝!!!

2、上 全国建筑市场监管公共平台 查看企业的信息记录,看企业的资质资格及是否有被拉入黑名单等信息,一旦有点猫腻,直接拒绝

3、实地上门去考察,看是否是假冒公司员工跟你对接,同时去了解企业的一些情况,亲力亲为最好。
4、不要贪心,贪心往往最致命,聘用协议价格过高要谨慎谨慎,一般越扣越斤斤计较地反而真实
6、二建注册过程注意事项
1、你跟故事小明一样是跟公司签的是聘用协议和劳动合同,你的身份是作为公司员工,而不是跟小东一样签挂靠协议,那是违法的
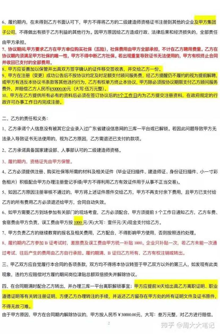
2、协议里要清清楚楚写明付报酬时间及什么时候协议生效(一般都是注册成功生效),履约过程如果证件丢失怎么赔偿,违约怎么赔偿等等,具体可以参考前几天我帮朋友改的聘用协议(前面俩张是对方发的,后面三张是我帮忙改的)





3、最好提前拿到一份离职证明,日期不能随便填写就写明聘用协议的离职日期,只要你有这份离职证明,可以直接去住建部转注,证书丢了就挂失!
4、贪心是最致命的,企业和中介有好有坏,坏的企业和中介一般诱惑比较多,并且一直追着你办事
5、注册过程不要被短暂的兴奋冲昏头脑,你要找的是适合自己的单位,而不是阿猫阿狗单位都要,不差一时的
另外大家一直很担心自己注册在单位用于资质被用去项目怎么办,那就教大家怎么查找自己是否用于项目
1、在 全国建筑市场监管公共平台 最底下有各省的一体化平台,大家找到各自地区的平台,然后搜自己公司,如果有中标施工项目,在上面看的到的,然后看看项目经理是谁就行

2、登录你所在地区的建造师注册中心,你的信息及业绩在上面都有显示的,什么执业情况、注册单位等信息一览无余。
有项目就证明你担任项目经理,没有就没有,就是这么简单
3、还有一点就是你只要不考B证,那项目经理压根就跟你没关,因为项目经理必备B证!
7、二建未来的趋势
说到未来,我们就先来说说以往,在12年以前,市场是有一个群体叫:考证大军,他们横扫各地考取各地二建,到处注册,年收入相当乐观
自从有了四库一平台和社保联网,这群大军重创,只能将证书注册在一家单位,不过第一个吃螃蟹的人已经变成大螃蟹,对他们来说也不亏
其实现在也有部分证书也一证多用,特别是部分地区压根没联网的,不过我相信迟早会联网的
然后回到现在,2021年了,未来二建的趋势只有一个:
人 证 合 一
对于俩类人是最好的
1、类似小明一样没工作,没社保,老板看中了他,招聘他为荣誉员工,有了工作还有了社保,有条件也可以去公司上班,做些力所能及的工作
2、从事工程这行的人,等国家清退完体制内挂靠的人或是本身工作有社保的人,好比小东那样的人被清退,工程人中的建造师春天就来了,当然也得努力考到证,不然就是冬天
类似我下面一篇文章里的评论,观点我是很赞同的

下图是北京8月整治企业资质不够问题的公告,和严重的惩戒措施,整改期间不能接工程,最后一图是江苏苏州的,社保不匹配率100%!!!
未来建造师是上面俩类人的未来



好了,全文写到这,本回答禁止转载,相信知乎上我想找不到这话题下比我还全的回答了。
另外重点说明下,我不是中介,我不是中介,不要丢证给我,有问题可以找我聊聊,大家互相进步就可以。
写这文章主要也是希望大家能做出合理的选择和规避一定的风险,大家都是成年人,要学会自己独立思考,风险这东西,一触发别说你怕,跟这有关的所有人都怕,制定规则的人也怕!!!!!
下面是往期文章,跟本文一样都是干货,推荐给大家看!
第一篇:二建小白高效备考攻略
300小时轻松过二建(押题、网课、教材、刷题软件统统讲)
第二篇:2022二建报考条件
2022二建考生必须知道的报考条件,否则考过也拿不到证
第三篇:450小时搞定一建(押题、网课、教材、刷题软件、统统讲)
450小时搞定一建(押题、网课、教材、刷题软件统统讲)
我是@周大大说建造师
喜欢分享建造师知识,关注我可以带你了解一切跟建造师有关的内容,从报名到学习、到最终稳稳注册应有尽有!
#二级建造师##一建# #二建##一级建造师证##工程#