
当前指南对房颤的治疗强调整体管理,包括心室率和节律控制、抗凝治疗、射频消融和生活方式干预等。抗心律失常药物的地位如何?临床中如何应用呢?国家心血管病中心、中国医学科学院阜外医院杨艳敏教授做了详细讲解。
抗心律失常药物的地位
抗心律失常药物维持窦律的有效率低,存在负性肌力、负性频率和促心律失常作用,不降低甚至增加死亡率,总体地位下降。它在房颤中的应用主要包括:
➤ 房颤急性发作期仍以药物治疗为主,包括心室率控制和节律控制;
➤ 导管消融术后早期(空白期)药物维持节律;
➤ 相当多的不具备消融治疗条件的患者仍需要药物治疗。
心室率控制和节律控制概述
对AFFIRM、PIAF、RACE、AF-CHF、HOT-CAFE等抗心律失常药物研究的汇总分析发现,心室率控制是一个可以接受的替代方法,但不是最初的必须治疗,在全因死亡、心血管死亡、卒中发生率方面,节律控制并不优于心室率控制。
但AFFIRM试验事后分析表明,真正维持窦律患者的死亡率是降低的。目前维持窦律的方法还不够强大,而且存在不良反应。对药物维持窦律策略进行再审视,我们仍然缺乏真正安全、有效的节律控制策略。
房颤导管消融治疗取得了迅速的发展,一些小规模临床试验结果表明,导管消融比传统药物治疗大幅度减少了房颤复发的可能性。但是导管消融对生存率、卒中、生活质量及医疗花费的影响还缺乏大规模试验证据。
在2018美国心律学会科学年会上公布的CABANA研究的结果,这是迄今为止规模最大的比较导管消融和药物治疗房颤的随机对照研究,结果显示射频消融组在降低复合终点方面不优于药物治疗,但ITT分析结果显示,导管消融优于药物治疗。在维持窦律方面,导管消融比药物治疗更有效。
尽管目前我们仍没有确凿证据证实维持窦律降低卒中风险和死亡率,对症状性房颤仍然可以选择节律控制策略。正在进行的EAST-AFNET 4研究已经入选2500例患者,旨在评估抗心律失常药物或导管消融早期、全面节律控制与常规治疗相比能否降低不良心血管事件。期待这项研究能够提供更确切的信息。
2018AHA房颤负荷科学声明强调,应重视房颤负荷,降低房颤负荷有望减少卒中等终点事件。
房颤节律控制的建议
年轻、阵发性房颤、病史较短、无严重结构性心脏病者,更倾向于选择节律控制策略。
目前对房颤节律控制控制的定位是改善症状。2016ESC房颤指南建议:(1)节律控制有助于改善房颤患者的症状(I,B);(2)对于有症状的持续性或长期持续性房颤患者,房颤复律(电复律或药物复律)应作为节律控制的一部分(I,B);(3)无缺血性或结构性心脏病史的新发房颤患者,建议给予氟卡胺、普罗帕酮或维纳卡兰进行药物复律(I,A);(4)有缺血性或结构性心脏病史的房颤患者,建议给予胺碘酮药物复律(I,A);(5)选择抗心律失常药物时需仔细评估,综合考虑其并发症、心血管风险、严重心律失常潜在风险、心外毒副作用以及患者的喜好和症状负担(I,A)。
长期维持窦律优先选择更安全的药物,而不是更有效的药物。胺碘酮最有效,但考虑到其不良反应,指南并不推荐它作为首选。2016ESC房颤指南建议:(1)推荐胺碘酮用于预防心衰患者症状性房颤的复发(I,B);(2)在预防房颤复发方面,胺碘酮比其他抗心律失常药物更有效,但其心外毒性作用更常见且随时间而增加,因此应首先考虑其他抗心律失常药物(IIa,C)。

图1 近期发生房颤的转律(2016ESC房颤指南)
表1 药物复律与电复律

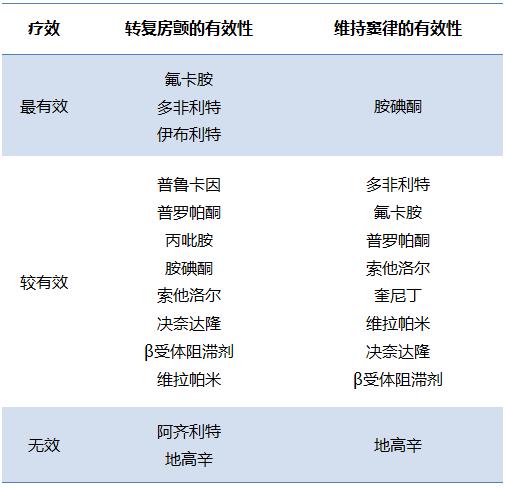
表2 不同药物转复房颤和维持窦律的有效性

表3 用于药物复律的抗心律失常药物

(2016ESC房颤指南)

图2 有症状房颤的长期节律控制治疗(2016ESC房颤指南)
迷走神经相关房颤
迷走神经相关房颤的诊断标准尚不统一,病因也未确定。通常指运动员、年轻患者心脏结构正常或轻度异常者发生的房颤,发作与迷走神经触发相关,如进食、饮酒、夜间易发作,心动过缓或传导阻滞可诱发。与运动、应激等交感神经兴奋无关。
尽管治疗迷走神经相关房颤的的获益尚未达成共识,但早期消融或节律控制可防止进展为永久性房颤。
表4 迷走神经相关房颤的药物治疗

预激伴房颤
2014AHA/ACC/HRS房颤指南指出,对于房颤的WPW患者不建议给予胺碘酮(III有害,B)。
口服胺碘酮及大多数静脉胺碘酮治疗是安全的,但是静脉胺碘酮治疗的急性期其电生理作用是多样的,可能导致心室率加快,引发室颤,应慎用。回顾25年文献,有3篇心室率加快的报道。
预激综合征伴房颤的治疗首选电复律,可采用药物治疗,而射频消融是根本的治疗方法。若考虑药物治疗时,可选普罗帕酮、伊布利特等。由于可造成旁路传导进一步加速,故禁用洋地黄和钙通道阻滞剂(维拉帕米、地尔硫䓬)。
心室率控制

图3 房颤的长期心室率控制
在地高辛的安全性未明确之前,建议选择其他控制心室率的药物。
结语
抗心律失常药物总体地位不高,但仍是不可或缺的辅助治疗,一些新作用靶点的药物值得期待;房颤节律控制和心室率控制仍需个体化处理;减少房颤负荷从而降低不良心血管事件已初见端倪。
