
目前,大多数指南中推荐的急性冠脉综合征(ACS)的治疗策略已在大型随机临床试验中进行了验证。但急性心梗患者入院时发生或即将发生的心源性休克(CS)仍然是目前面临的挑战。即使在此类患者中进行早期血运重建治疗,CS的死亡率仍较高。近日,欧洲心脏病学会(ESC)急性心血管理护理协会(ACCA)发布了急性心梗合并CS诊断和治疗相关的立场声明,旨在为临床实践提供借鉴。
医脉通编译整理,未经授权请勿转载。
CS的定义及病理生理学
CS通常是由于心脏的泵血功能受损导致,是指心脏不能将足够的血液输送到各器官组织,以满足静息代谢的需求。持续性CS的临床定义为心输出量低,在血容量充足时有终末器官缺氧的症状(患者无低血容量)。梗死相关CS的定义包括:①低血压:SBP<90 mmHg和/或需要使用儿茶酚胺维持血压;②肺充血;②存在肺淤血;③终末器官灌注受损,患者需满足以上三条标准才能确诊。
表1 梗死相关CS的定义
注:患者应符合a、b、c、d标准

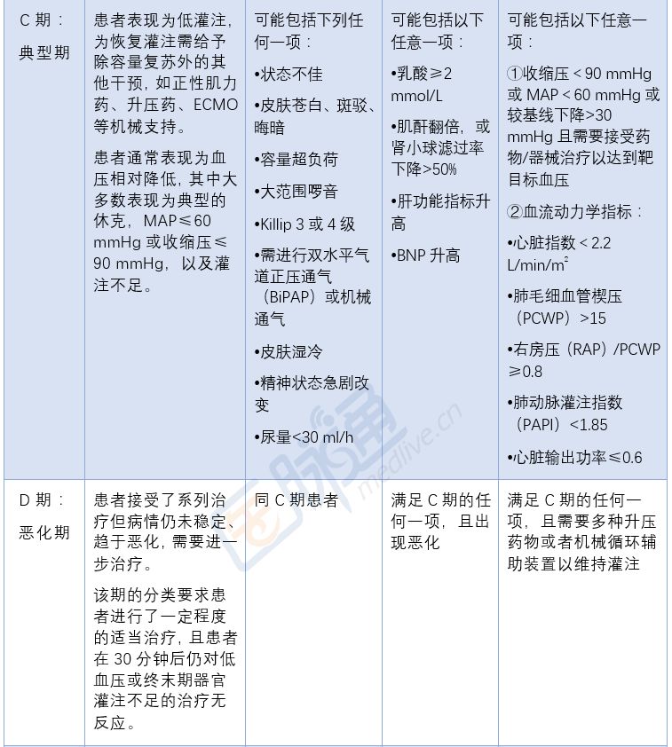
2019年SCAI提出了新的心源性休克分期标准,将心源性休克分为5期:(a)风险期;(b)开始期(休克前期或代偿性休克期);(c)典型期;(d)恶化期;(e)终末期,如表2。休克前期被定义为出现低血压或心动过速,但无低灌注表现。在临床实践中,应密切监视此类患者并进行早期治疗,以防止患者发展至典型期。
表2 心源性休克的分期、描述、生物标记物和血流动力学

图1 梗死相关CS的病理生理学及治疗方案选择
CS的鉴别诊断
CS的鉴别诊断可分为两部分:①单纯性CS与混合性休克(其他致休克原因)的鉴别;②不同原因CS的鉴别诊断。
CS与其他原因(如低血容量、心外梗阻)所致休克的鉴别主要是基于病史、体格检查、心电图、超声心动图和实验室检查。所有急性心梗患者均应及时进行超声心动图检查,以快速鉴别诊断,排除机械性并发症。左心室功能障碍是CS的标志;右心室较大,左心室较小或提示肺栓塞;心包积液或提示心包填塞;心腔较小,但心功能正常可能是低血容量性休克的标志。在临床实践中,可根据患者的具体情况选择检查方法,如表3。
表3 CS的常见原因和诊断工具

初始风险评估
目前,一些已发表的风险评分可用于CS的早期风险分层,但有些风险评分因验证不足和适用性受到限制。截止目前,仅IABP-SHOCK Ⅱ危险评分在内部和外部队列中被验证,如表4。
表4 IABP-SHOCK II危险评分参数

IABP-SHOCK II危险评分基于6个变量,最高分为9分,将患者分为三个危险级别。低、中、高危患者的30天死亡率分别为20%-30%、40%-60%和70%-90%。这种评分的应用或有助于患者选择更先进的治疗方法。然而,CS风险评分的应用对患者结局的影响尚未得到证实,目前所有的风险评分仅用于风险分层。
CS患者的监测
每位危重的心脏病患者(如CS)均应进行监测,以预测即将发生的心血管危象,区分血流动力学不稳定和持续休克的原因,监测患者对治疗的反应,并确定是否需要进行机械循环辅助装置(MCS)支持治疗。如果患者需要进行插管和通气,还需根据麻醉指南进行额外监测。在使用MCS的情况下,同样需要进行额外监测。患者还可通过Swan-Ganz导管检测心输出量,计算心脏功率,或有助于对CS或混合性休克的病因进行鉴别。CS患者检测的推荐建议,如表5。
表5 CS患者的重症监护室监测

CS患者的治疗 1.血运重建治疗
溶栓治疗的疗效有限,尤其是在CS患者中。根据ESC指南,当PCI不可用时,ST段抬高型心肌梗死(STEMI)患者可选择溶栓治疗(IIa,C)。在CS患者中进行的首项大型随机试验——SHOCK试验,证实了早期侵入性策略和随后的血运重建可使CS患者获益,如图1和图2(a)、(b)。研究证实,通过PCI或CABG进行早期血运重建治疗可显著降低6个月和长期随访中的死亡率。

图2 心梗合并CS的治疗算法
再灌注时间是血管重建发挥积极作用的重要组成部分,因此应尽可能地减少CS患者的缺血时间。目前,许多注册试验已证实早期血运重建可降低年轻及老年患者的CS死亡率。另外,进行PCI或CABG似乎对CS患者的预后无影响。
与单支冠脉病变相比,伴有多支冠脉病变和/或左主干病变的患者(70%)死亡率高。CULPRITSHOCK试验(目前最大的CS试验)证实了仅开通罪犯血管(其他病变可进行择期血运重建治疗)的显著临床获益,其可降低30天死亡率或肾脏替代治疗的主要终点。随访1年显示,仅开通罪犯血管患者的复合终点持续降低,且可能对其他病变进行择期血运重建治疗。因此,在临床实践中,绝大多数CS患者的PCI治疗仅限于开通罪犯血管,且可能在其他病变中进行择期血运重建治疗。在特定的血管造影情况下,如非罪犯血管的TIMI血流减少或存在多个罪犯血管时,也可在即刻多血管PCI中获益。

图3 根据患者的冠心病程度选择血运重建策略
2. 抗血栓治疗
除小型PRAGUE-7试验(80例)外,目前尚无探讨CS患者最佳抗栓治疗的专门随机试验。PRAGUE-7试验显示,GP IIb/IIIa*制剂抑**阿昔单抗上游治疗无更多获益。
在CS患者中,急性期口服抗栓治疗药物(如氯吡格雷、普拉格雷、替格瑞洛)的使用受限,甚至无法使用。在这种情况下,可首选替格瑞洛片剂。然而,即使通过胃管给药,药物的吸收也可能延迟,无法保证在PCI期间得到最佳的血小板抑制。因此,为实现在PCI期间的有效抗栓,可使用静脉抗血小板药物(如乙酰水杨酸、糖蛋白受体阻滞剂、坎格瑞洛)及静脉抗凝药物(如普通肝素、低分子肝素、比伐卢定)治疗。目前可根据ESC STEMI指南选择CS患者的抗栓治疗策略。
3.药物辅助治疗
虽然在CS患者的治疗时应侧重于潜在心脏原因,但急性期的药物治疗对维持血流动力学状态同样至关重要。可根据ESC STEMI指南进行镇痛、镇静治疗,如使用镇静剂(如苯二氮䓬类)和静脉阿片类药物(如*啡吗**)。
在处于休克状态的患者中,应避免使用β受体阻滞剂。在急性期还应限制肾素-血管紧张素*制剂抑**的应用。当休克缓解时,尤其是在左室射血分数降低的情况下,可逐渐起始这些药物及醛固酮受体拮抗剂治疗。虽然低血容量在CS患者中并不常见,但应评估左室充盈压,以除外因左室充盈压降低所致的低血压。这在右心室梗死伴休克的患者中尤为重要,此时或需积极进行液体复苏。
另外,>90%的CS患者可使用正性肌力药物和/或血管升压药物治疗,以增加心输出量,维持足够的血压。但儿茶酚胺类药物应尽可能以低剂量在短时间内给予。根据Optima-CC试验的结果,ESC指南推荐在血压较低且灌注不足的情况下,将去甲肾上腺素作为首选的血管收缩剂(IIb),如图2(a)–(c)。由于在CS患者中尚缺乏相关的大规模随机试验,因此正性肌力药物(如多巴酚丁胺)在低血压患者中的使用,被ESC指南给予IIb级推荐(C类证据)。
此外,在心衰综合征和/或CS患者中,氧合和气道保护至关重要。在这些患者中,通常需要进行气管插管和机械通气治疗,还可选择主动脉内球囊反搏(IABP)、经皮MCS或体外膜肺氧合(ECMO)等进行辅助支持治疗。

图4 选择机械循环支持治疗的算法
医脉通编译自:Uwe Zeymer, Hector Bueno, Christopher B Granger, et al. Acute Cardiovascular Care Association position statement for the diagnosis and treatment of patients with acute myocardial infarction complicated by cardiogenic shock: A document of the Acute Cardiovascular Care Association of the European Society of Cardiology. European Heart Journal: Acute Cardiovascular Care. DOI: 10.1177/2048872619894254.
