越来越多的养老机构在构建自己的医养结合能力,落实医养结合的功能。在设置医疗功能时,很多养老机构会面临一些问题:
比如,养老院规模有大有小,医疗机构应该设置哪些科室和功能用房?
比如,在遵守国家规范的前提下,医疗用房怎么配置既不浪费空间又能满足实际需求?
......
为了解决这些实际问题,本文作者深度调研了8家医养结合型养老院的医疗板块,总结出小、中、大型养老院配套医疗板块功能用房设置建议,供大家参考。
1.医疗板块功能组成
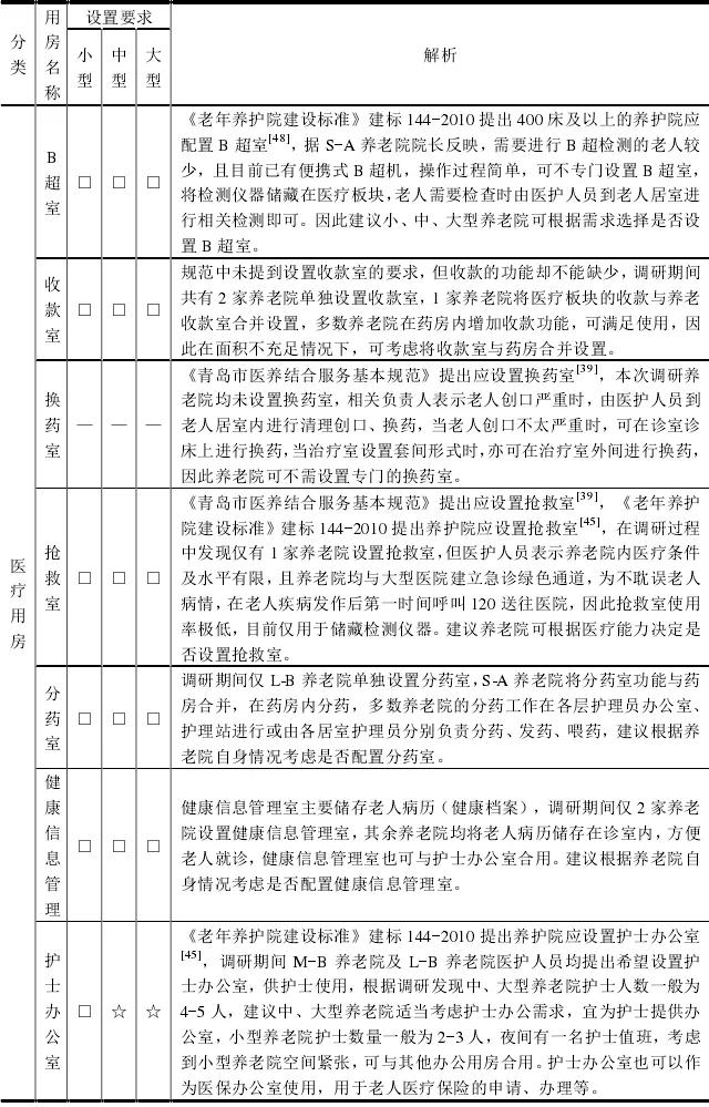
因养老院的服务定位、资金能力等因素会影响医疗板块的功能配置情况,因此本文将功能用房的设置需求分为应设置、宜设置、可设置、不配置四类。
应配置用房为满足养老院开展医疗康复服务的基本需求,须配置齐全;宜配置用房为养老院有足够的资金能力与管理能力时建议配置的用房;可配置为养老院根据自身服务定位选择是否配置的用房;不配置为一般情况下养老院医疗板块无需配置的用房,可根据需求考虑是否配置。
养老院配套医疗板块功能组成要求





2.主要医疗用房设计
(1)诊室
诊室是养老院医疗板块开展医疗活动所必需的用房,也是使用频率最高的用房,笔者根据调研情况发现,诊室使用面积在9.52㎡及以上时即可满足使用,诊室类型主要有单人诊室、双人诊室及四人诊室三类,其中部分诊室未设置诊床,为保证医生对老人进行更全面的诊查,建议诊室均设置诊床。
结合调研情况,小型养老院一般配备1-2名医生,中型养老院配备2-3名医生,大型养老院一般配备3-4名医生,因此建议小型养老院可设置单人或双人诊室、中型养老院设置双人或四人诊室、大型养老院设置四人诊室或两间双人诊室,根据问卷调查发现老人对全科诊室需求高,所以养老院配套医疗板块应至少配备一名全科执业医生。
诊室空间设计要求及设计模式

(2)治疗室
所调研的治疗室主要作用为配置药液、储藏清洁物品等,但根据《医疗机构内通用医疗服务场所的命名》可知该功能为治疗准备室的主要功能,而治疗室主要为病人进行注射、换药等治疗操作。
笔者就此问题与某三甲医院护士长进行访谈,护士长表示可将治疗准备室与治疗室合并,形成内外套间形式,合并后的治疗室内间负责配置药液、储藏清洁物品,外间负责注射及换药,即可满足功能需求,又能节省空间。由调研可知,小、中、大型养老院治疗室使用面积比较接近,可见养老院的规模对治疗室空间大小的影响较小。
治疗室空间设计要求及设计模式

(3)处置室
笔者所调研的养老院均未设置处置室。笔者就此访谈前述某三甲医院护士长,护士长表示养老院中的处置室一般主要用于分类并处置使用后的医疗物品及医疗废物,具有污染性,养老院内部的治疗室或治疗准备室常用于配置药液、存放清洁物品等,对室内的洁净度要求较高,两者合用一室,易形成交叉污染,因此建议养老院医疗板块单独设置处置室。
处置室空间设计要求及设计模式

(4)观察室
观察室原指用来观察老人病情的用房,在调研养老院医疗板块后,发现养老院内的观察室均用来观察老人输液使用。据多家养老院医护人员反映,老人因身体机能衰退,在输液过程中如厕需求较高,因此观察室宜靠近或内设卫生间满足老人需求。
观察室空间设计要求及设计模式如下图所示,以小型2张观察床位、中型4张观察床位、大型6张观察床位为例总结设计模式,设计者可根据实际需求加以改动。
观察室空间设计要求及设计模式

(5)药房
调研发现共6家药房使用面积在20㎡以内,可见养老院的规模对药房空间大小的影响较小。8家养老院均只设置西医药房,其中一家养老院曾设置中药房,但因使用率低而关闭,中药因其种类多、储存要求多而提高了中药房设置及运营的难度。
且多家养老院的医生表示,设置西药房即可满足老人的日常疾病需求,因此建议养老院可仅设置西药房,有条件的养老院可设置西药房及中药房。共有5家养老院的药房设置发药窗口或柜台,可以有效阻止老人进入药房内部,使得药房在使用过程中有秩序,因此建议药房设置发药窗口。
药房空间设计要求及设计模式如下图,设计者可根据实际需求及柱网跨度等加以调整。
药房空间设计要求及设计模式


(6)检验室
调研发现养老院的检验室使用率较低,主要为老人进行血常规、尿常规检验。
检验室空间设计要求及设计模式

(7)临终关怀室
笔者调研的养老院均未设置临终关怀室,有一家养老院表示可以提供临终关怀服务,但其服务实际仅指在老人居室中设置帘轨并为去世老人提供更换衣物服务,老人家人表示希望有临终关怀室可以陪伴老人最后的时间,因此养老院有必要设置临终关怀室。临终关怀室空间设计要求及设计模式如下表图所示,设计者可根据养老院的规模及服务定位确定应设置单人间、双人间还是套间形式的临终关怀室。
临终关怀室空间设计要求及设计模式

(8)康复室
根据调研数据总结可以发现,当养老院康复室使用面积在23.79—145.23㎡时均可满足需求,其使用率的高低主要取决于院方是否配备专业的康复师、是否按时举办康复课程、收费项目是否价钱过高。
结合调研笔者发现目前养老院康复室主要以运动治疗、作业治疗、物理因子治疗为主,且多家养老院均将多种不同的康复治疗集中在一个较为开阔的空间中,将相比于将各功能分别安排在封闭的小空间中,集中的大空间将更有利于激发老人的多种活动行为,促进老人身体恢复,因此本文康复室的设计模式采用这种集中设置的形式。
在调查过程中,老人表示希望康复室功能丰富,但实地调研过程中发现康复室的使用与院方人力的配置具有较大关系,因此本文仅对康复室做出最低配置要求,建议院方综合考虑服务定位、康复师配置等情况后确定康复室空间需求。
康复室空间设计要求及设计模式

(9)心理疏导室
调研的养老院中,仅有一家大型养老院设置单独的心理疏导室,但心理咨询师一般到老人居室或其他较舒适的空间为老人进行心理疏导,据其中一家养老院心理咨询师表示,老人在自己熟悉的环境中有安全感,到了陌生的环境进行心理疏导,易产生紧张情绪。另一家养老院则将心理咨询师安排到行政办公室办公,有老人需要疏导时,心理咨询师到该老人居室。
为考虑后期医疗需求提高,心理疏导服务普遍被大家接受,建议养老院宜根据自身情况考虑配置心理疏导室。
心理疏导室空间设计要求及设计模式

3.医疗板块设计模式
医疗板块设计模式应根据整体布局、功能配置、用房设计、专门要求进行整体性的设计考虑,并适当考虑未来发展空间,依据柱跨尺寸,将诊室、治疗室、处置室等医疗康复用房与医疗板块内部的交通空间有机组合。
在进行医疗板块设计模式探究时,还需要综合考虑柱网尺寸、老人居室尺度等多种因素的影响,因笔者认知水平及实践经验有限,所提出的设计模式可能存在用房空间设计不经济等现象,还需各位专家学者批评指正。
(1)小型养老院医疗板块设计模式
根据养老院配套医疗板块功能配置建议,笔者建议小型养老院配套医疗板块应配置诊室、治疗室、处置室、药房,考虑到小型养老院床位数少、面积紧张,因此仅以四项应设置的功能用房为例进行医疗板块设计模式探究(见下图)。药方内部设置收款功能,节约用房空间;诊室北侧设置候诊区,可兼做输液区使用。养老院运营方可根据服务定位考虑设置其他功能用房。

(2)中型养老院医疗板块设计模式
根据养老院配套医疗板块功能配置建议,笔者建议中型养老院配套医疗板块应配置诊室、治疗室、处置室、药房、观察室、康复室,考虑到护士及康复师的办公需求,笔者在设计模式中增加了护士办公室与康复师办公室(见下图),若养老院用房面积紧张,可仅设置应配置用房。
将康复师办公室置于康复室内部可节省用房面积,同时也便于康复师随时关注老人康复情况;护士办公室的设置既可作为护士办公使用,也可作为医保办公室使用,用于老人医疗保险的申请、办理等。

(3)大型养老院医疗板块设计模式
根据养老院配套医疗板块功能配置建议,笔者建议大型养老院配套医疗板块应配置诊室、治疗室、处置室、药房、观察室、康复室、临终关怀室,适当考虑未来医疗需求增加的情况,笔者在设计模式中增加了心理疏导室、检验室、康复师办公室与护士办公(见下 图),若养老院用房面积紧张,也可仅设置应配置用房。

设计模式中集中设置一间康复室,综合运动治疗、作业治疗、物理因子治疗等康复治疗功能,康复室可分区设置功能,也可分割为多间设计,康复室内部康复器械可以结合后期养老院服务定位进行布置。当养老院运营方期望配置完善的医疗板块时,可根据柱网尺寸增加相关功能用房。