高考志愿填报最怕的是什么? 滑档,滑档后最严重的是没书读,其次是高分滑倒了下一批次或者参加征集志愿; 但是平行志愿后,其实这个问题可能性不那么大了,因为要进行多次交互;但是为了优质生源,吸引学生报考, 越来越多的学校在招生宣讲中,或者在招生章程中,明确提出,报考咱们学校,思想合格、体检合格以及专业要求合格,同时服从专业调剂,那么承诺“提档不退档” ;

而这些不用担心滑档的学校来说,分为两种情况, 第一是学校调档线比例105%,但是承诺“提档不退档”;第二种就是调档线比例为100%, 一比一调档后,服从专业调剂和满足其他的身体、专业要求外,其实也是不可能滑档的; 本文统计的65所大学中,承诺“提档不退档”的院校有26所,调档比例100%的有39所 ;这儿要提醒的是,该数据是2020年的招生数据,2021年的还未公布,仅供大家参考,同时2021年的数据变化,后期也会统计更新,欢迎关注;具体看下文,
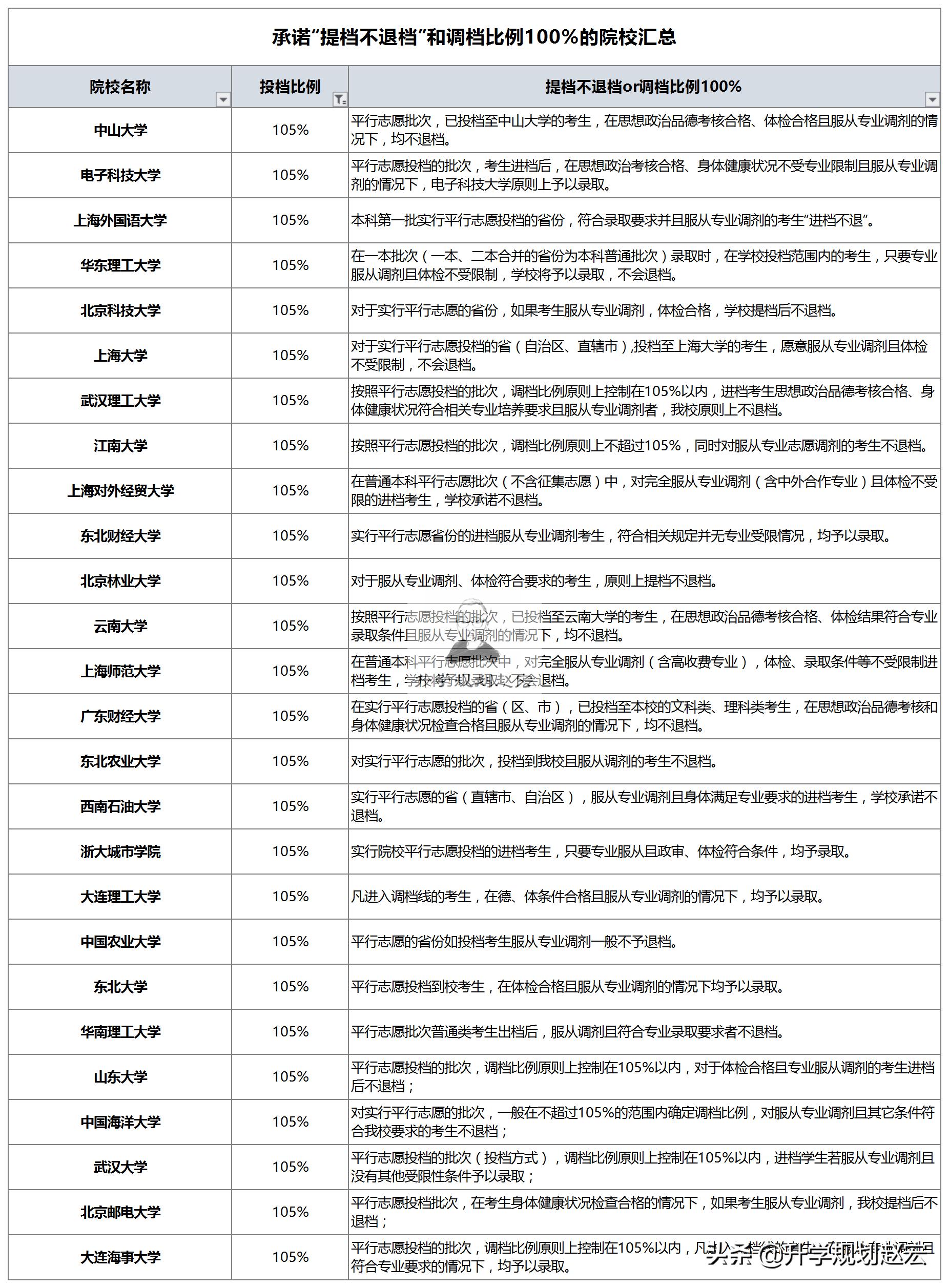
提档不退档
我们先来看一下,“ 提档不退档”的院校 ,统计后有26所,欢迎补充哈;基本上要求的都是 “思想政治品德考核合格、体检合格且服从专业调剂的情况下,均不退档。 ”这样的学校也会越来越多;从学校来看有985大学的中山大学、电子科技大学等;还有211大学以及其他的一些学校;总体来看,都是比较不错;

调档比例为“100%”
调档线比例一般是在100%——120%之间,大部分学校的顺序志愿地区调档比例会高一些,平行志愿大部分都是105%;而有一部分院校的调档比例是100%;就相当于招收多少,就提档多少人;这就意味着,只要我们其他的限制条件都满足;那么咱们考生肯定会被录取的;
统计了2020年的招生章程后,这样的院校有39所;欢迎补充哈,人工统计,会有遗漏和错误;供大家参考;从名单来看,军校警校基本上都是1:1,比如国防科技大学、中国人民公安大学、海军军医大学、空军军医大学等等,这些院校中都是招收的非军籍考生的调档比例哈;
除此之外,还有厦门大学、四川师范大学等等院校,这些院校中,有的是按照1:1,有的是100%,其实都是一样的;表格中的独立学院,未进行名字更新哈,因为2020年大多独立学院都在转设了;

最后,像这些比较实用的信息,大家一定要多关注,我也会不定期更新;但是这样的内容不会有很大的流量的,最好是关注一下我,下一次更新的时候,你才能找到消息;欢迎补充和更正,数据也仅供参考,具体报考的时候,是以2021年的官方数据为准;
欢迎关注@升学规划赵宏,定期跟家长考生分享专业的各种数据、大学、专业的内容,为考生的升学规划助力;有遗漏的欢迎补充;