一、项目建设背景
随着计算机技术的发展,信息化社会的建设,各地政府、企业、社会服务行业对图像、文字、声音语言信息的交流已提高到了一个新水平阶段。过去,单一的会议交流方式已无法适应信息技术的发展,今天,我们需要在会议过程中进行更多的信息了解(本地或远程的图像、文字、活动视频及相关声音、语言等),需要在会议过程中交流更多的意见(本地或远端的多方发言、讨论等),需要在会议过程中调动更多的交流手段并且采用高效、便捷、低成本的会议方式。智能化数字音视频会议系统,将传统音频、视频、计算机技术、自动化控制技术等信息手段融为一体,为应对现阶段信息技术发展需求而服务的新一代智能化会议系统。

会议室有 3d 的插图。
本着从满足业主需求的角度出发,在严格遵循“投资合理、统一规划、立足现状、适度超前”的设计思想指导下,我们将立足于建设高度集成化的会议系统,以我们公司多年积累的会议系统工程经验和业界出众的产品,为用户提供一个先进的、合理的、高性价比的、完整全面的总体解决方案,力求使系统既能满足用户目前的应用需求,又考虑到今后技术的发展趋势,以使苏仙区行政中心多媒体会议系统功能迅速适应和领导未来的变化。
1、先进性与适用性
采用目前最先进的软、硬件及网络技术,出错率低,兼容性强,升级容易,采用模块式结构,扩容方便,没有重复建设投资,系统的技术性能和质量指标应达到国际领先水平;同时,系统的安装调试、软件编程和操作使用又应简便易行,容易掌握,适合中国国情和本项目的特点。系统集国际上众多先进技术于一身,体现了当前计算机控制技术与图形、视频技术的最新发展水平,适应时代发展的要求。同时系统是面向各种管理层次使用的系统,其功能的配置以能给用户提供舒适、安全、方便、快捷为准则,其操作应简便易学。
2、经济性与实用性
管理员能对系统熟练使用,能利用系统实时掌握会议进程,充分考虑用户实际需要和信息技术发展趋势,根据用户现场环境,设计选用功能和适合现场情况、符合用户要求的系统配置方案,通过严密、有机的组合,实现最佳的性能价格比,以便节约工程投资,同时保证系统功能实施的需求,经济实用。
3、可靠性与安全性
硬件选用先进、成熟、可靠的产品,是已在类似工程中使用过许多的,证明能适应室外环境的硬件,软件均是良好的中文界面,系统的设计应具有较高的可靠性,在系统故障或事故造成中断后,能确保数据的准确性、完整性和一致性,并具备迅速恢复的功能,同时系统具有一整套完成的系统管理策略,可以保证系统的运行安全。
4、开放性
以现有成熟的产品为对象设计,同时还考虑到周边信息通信环境的现状和技术的发展趋势,可与会务管理系统实现联动。
5、可扩充性
系统设计中考虑到今后技术的发展和使用的需要,具有更新、扩充和升级的可能。并根据今后该项目工程的实际要求扩展系统功能,同时,本方案在设计中留有冗余,以满足今后的发展要求。通过部件化、模块化和层次化的系统规划设计,为正常使用和故障检测带来极大的方便。
6、追求最优化的系统设备配置
在满足业主对功能、质量、性能、价格和服务等各方面要求的前提下,追求最优化的系统设备配置,以尽量降低系统造价。
7、保留足够的扩展容量
该项目设备的控制容量上保留一定的余地,以便在系统中改造新的控制点;系统中还保留与其他系统连接的接口;也尽量考虑未来科学的发展和新技术的应用。
二、设计原则
1) 可靠性:系统运行要建立在坚实的软件、硬件基础上,这是系统稳定可靠运行的前提。在此基础上,会议室系统管理软件与操作系统及其他应用软件应有比较明确的接口规范。应用系统要经过反复测试,有较强的容错能力,确保可靠运行;
2) 实用性:软件开发要依据会议室的具体工作需要,符合会议室的工作流程;
3) 先进性:系统开发的起点要高,采用的软件平台要尽可能是目前行业内公认较先进的技术平台。在此基础上,采用先进的模块化程序设计和先进的设计思想,最终使系统在技术上达到国内领先水平;
4) 可扩展性:系统建设是一个逐步发展的进程,要求系统能够随着各种先进技术的出现,有足够的扩展升级的余地;系统设计中考虑到今后技术的发展和使用的需要,具有更新、扩充和升级的可能。并根据今后该项目工程的实际要求扩展系统功能,同时,本方案在设计中留有冗余,以满足今后的发展要求。通过部件化、模块化和层次化的系统规划设计,为正常使用和故障检测带来极大的方便。
5) 追求最优化的系统设备配置:在满足业主对功能、质量、性能、价格和服务等各方面要求的前提下,追求最优化的系统设备配置,以尽量降低系统造价。
2.1、相关技术标准及依据
《厅堂扩声系统声学特性指标》GYJ25-86;
《厅堂扩声特性测量方法》GB/T4959-95;
《扩声系统声学特性指标与测量方法》WH01-93;
《声系统设备互连的优选配接值》GB/ T14197-93;
《电气装置安装工程施工及验收规范》GBJ 232-92;
《扩声译音系统安装工程施工及验收规范》(GY5055-1995广电部标);
《建筑安装工程质量检验评定统一标准》GBJ300-8;
《民用建筑隔声设计规范》GBJ118-88;
《会议系统及其音频性能要求》GB/T15381-94
《民用建筑电气设计规范》JGJ/T16-96;
《厅堂混响时间测量规范》GBJ76-84;
《剧院建筑设计规范》GYJ57-2000;
《建筑与建筑群综合布线工程设计规范》GB/T50311-2000;
《建筑与建筑群综合布线工程验收规范》GB/T50312-2000;
《智能建筑设计标准》GB/T50314-2000;
《中华人民共和国公共安全行业标准》GA/T75-94;
《电气线路和电气设备安装》94D801;
《客观评价厅堂语言可懂度的RASTI法》GB/T14476-93;
三、设计对象
3.1、工程简介


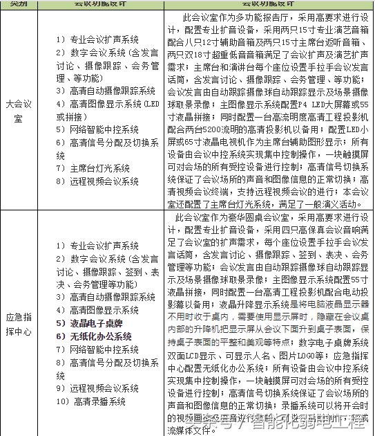
四 大会议室
4.1专业会议扩声系统
4.1.1电声设备的组成
音频环境的建立离不开电声设备,它由以下四个部分组成:
声源设备——指拾音设备、影音信号*放播**设备如:拾音话筒、CD、MD、DAT、DVD等设备。
调控设备——指对声源设备送出的音频信号等多路的音频信号进行前级的放大和混音输出、音频信号处理的设备,如:调音台、均衡器、反馈抑制器等设备;
放大设备——指对经过调控设备混音输出、信号处理后的信号进行后级功率放大设备。
重放设备——指将经过后级功率放大器放大的音频信号进行电—声转换并释放表现出来人耳可懂的声频信号的设备。
4.1.2扩声部分系统
本多媒体会议系统,可以进行多种信号源的交流,如摄像球、手提电脑、DVD*放播**机等音视频同步信号都可以通过矩阵切换系统来完成视听同步控制,像中型的会议厅、指挥中心等音频环境都可以在此基础上随实际环境的不同进行增减扩充。
(1)设计标准:
根据国家厅堂扩声系统设计的声学特性指标标准,在空场稳态准峰值状态下的最大声压级a.语言扩声系统一级标准要≥90dB,b.语言和音乐扩声系统一级标准要达≥95dB; c.声场不均匀度要做到1.0kHz和4.0kHz时测量≤8dB;d.传声增益在0.125~4.0 kHz的平均值要≥-8dB;以上为国家标准我们的音频扩声系统一定要达到和超过国家规定的标准,以体现系统的优异性能。会议室扩声系统的音响效果应能符合以上GYJ125厅堂扩声系统设计的声学特性指标中的语言扩声一级标准演讲时应能达到语言清晰、无失真、声压余量充分、声场分布均匀、无声反馈啸叫,声像定位正确。建筑声学上的缺陷,我们要能通过电声的方式予以补偿,因此扩声设备的质量必需是高质量的。
根据厅堂扩声系统设计的声学特性指标,在空场稳态准峰值状态下的最大声压级a.室内语言扩声系统一级标准要达90dB,b.室内语言和音乐扩声系统一级标准要达95dB;我们的系统按照a标准来进行设计。
扩声系统的主要目的是清楚地传送会议时的语言信息,兼顾多媒体*放播**的高质量音乐扩声。开会时,要求将清晰可懂的语音内容传输给听者。在这场合声音的清晰可懂远比音质更重要,因此在系统设计方面我们将解决语言清晰度和可懂度作为语言扩声的首要原则。整个系统追求频域宽、频响特性平直、失真小。
会议室的容积、混响时间决定于建筑结构以及所采用的装潢材料。适当减少原建筑的混响时间,提高信噪比,减少声反射现象,校正长时间、长延迟和高声压级的特定反射声。根据会议室的容积,我们估计总的混响时间最好控制在0.7~0.8s范围内。而其他工作需由扩声系统来完成。
(2)声场组建:
因为大多数现代扩声设备已能覆盖对语言可懂度起关键作用的频域。我们选用扬声器时,首先要考虑扬声器的频响范围。一般而言,人声基音音域为160Hz-350Hz,谐波范围为160Hz-4KHz,其中315 Hz-3KHz频段为人耳比较敏感区域。我们所选择扬声器系统的频响范围应涵盖上述频段。
针对会议室场所实际使用功能,即要有自己的特色,又要符合科学规律和先进的系统设计思想,按照音响为主、建声为辅的原则,电声系统设计要与建筑声学设计紧密配合,使电声与建声完美结合,保证声音良好还原和再现,满足实际使用需要。会议室的音响系统设计思想、手段和方法要具有先进性和实用性;设备要采用技术含量高、能够体现当前最新科技水平的产品。
(3)音响设备选型要求:
将声音高保真地、良好的再现是电声系统的最终目的,扬声器和音箱担当的就是这个角色,它将声音信号转换成声波,并将声波辐射出去。音箱和扬声器从表面上看貌似简单,但提高其转换效率,改善其再现音质以及加强其声波辐射能力确是一件十分不容易的事情。可以这样说,音箱和扬声器是电声系统中最薄弱的一个环节,音箱的声学特性在很大程度上决定了再现声音的质量。正是由于音箱尚存大量的待解决的问题,存在较大技术改进的空间,所以新技术在扬声器和音箱方面的应用,对于提高保真度、减少声环境对再现声音的影响和远距离辐射方面会起到显著效果。
(4)解决方案
为了能够保证语言扩声的原汁原味,突出演艺扩声的艺术效果,对每一个音箱的位置都有非常严格的要求,不能杂乱地摆放,也绝对不能按照一般的方法来摆放音箱,其实有一个非常简单的法则,那是高音音箱摆在高处,低音音箱摆在低处。前方音箱以一字型排开的方式面对聆听者摆放,左右分别放置一个音箱。前置左右两音箱之间的距离与听者的位置有关,在正常的观看位置上,音箱与听者的角度为45度。 低音音箱摆放的地点越结实越好,这样可以减小共振带来的负面影响,能够获得较好的效果。
4.2数字会议系统
一个会议室,对外代表着每一个企业或单位的形象,好的会议室有助于增强企业的美誉度和信任感;对内则承担着企业或单位的日常任务传达、思想贯彻的作用。会议室跟办公室一样,使用频率越来越高,在我们日常生活中扮演着至关重要的角色。
不过,随着时间的推移,经济的发展,人类逐步研制出了一套单电缆连接的专业音频会议系统,所有话筒之间都用专用线串联起来,最后到会议主机,像手拉手,故名“手拉手会议讨论系统”,这种会议系统的好处在于用来进行中大型团体会议交流时:不会因为会议发言者众多而显得混乱。
手拉手会议讨论系统中,会议主持人配备的是享有优先权的“主席单元”,随时可关闭其他“代表单元”的传声器,以控制会议程序,其突出的优点是:即使会议室的建声条件较差,与会者仍能听清面前扬声器发出的直达声。
手拉手会议讨论系统一般含有如下几个设备:
主席发言机:具有优先发言权、控制发言权、系统设置权;每个系统设置一个主席机;
代表发言机:具有申请发言、发言排队、听取发言功能;每个系统可设置多个发言代表机;
会议主机:接受主席机的指令,对代表机进行控制;
4.3高清自动摄像跟踪系统
自动摄像跟踪系统可为会议提供高质量的现场视频图像信号资源。它能通过数字发言系统激活(也能配合控制键盘使用),在无人操作的情况下准确、快速地对发言人进行特写。其采集到的信号可输出给大屏幕背投影系统及远程视频会议系统。
摄像跟踪系统与数字会议系统配合使用,通过会务管理软件对会议主机编程,可实现当与会代表开启话筒时,摄像机会自动调整到发言者所在的位置,连接视频显示设备可将摄像机所摄制到的图象实时显示出来。会议摄像控制系统能自动控制高速球跟踪会议发言者,实现自动跟踪和录制。
在此多功能厅配备两个高清摄像机,用于会议室摄像使用。一个位于主席台一侧,设备间旁,用于拍摄台下观众区;一个位于多功能厅中央位置,吸顶安装摄像球,用于拍摄主席台使用。摄像球配备发言自动跟踪功能,当发言人使用话筒发言时,摄像球自动调整镜头对其摄像。
4.4高清图像显示系统
无论非正式的小会还是成百上千代表的多语种国际会议,传递和交换资料都是非常重要的功能,也经常会使用到投影系统进行演示,甚至是进行影象、动画的*放播**。适合系统的视觉辅助手段有很多,最基本的是投影幻灯;然后还有电视、监视器、投影电视等,它们可以*放播**预录节目的录像带和直接来自摄像机的图像,但真正使会议的视觉手段产生革命性变化的是个人计算机显示软件、激光视盘、液晶投影设备、数字显示技术等高新技术的应用,它们已经成为高效系统的不可缺少的组成部分。新技术产品的价格的快速下跌更促进了它们在各种规模的会议、厅堂系统中的使用。
视频显示系统主要是结合音响系统,以大屏幕显示图像和文字信息等内容,配以音频扩声以及声像处理等方式,以满足现代会议越来越高的视听要求。要求视频系统具有覆盖全面、高亮度、高分辨率、画面清晰、动态切换、容易控制、操作简单等特点。
4.5网络智能中控系统
集中控制系统建立一个可对所有系统设备进行集中操作、控制的网络管理系统。简化设备的操作,提高会议的效率。可以实现一些分散子系统无法实现或难以实现的功能。
电子AV系统除了发言、扩声、信号源、信号处理、显示设备,还包括强电设备,如:设备电源、灯光、电动幕、电动窗帘等等。如此庞大的设备群依靠控制人员手动操作是相当繁杂的,因此,采用集中控制以使会议更高效是整个系统先进性的又一标志。
本系统智能集中控制系统将完成以下功能:
提供控制音量的增加、减少及静音等功能
提供控制RGB矩阵信号任意切换等功能
提供控制投影机的打开、关闭、切换视频信号、VGA信号,RGB信号的等功能
提供控制电视/监视器开关及选台等功能
提供控制电动幕的上升、暂停、下降等功能
提供控制窗帘的打开、暂停、关闭等功能
提供控制灯光的打开或关闭等功能
提供控制白炽灯光的调光控制并能预设场景、呼叫场景等功能
提供控制其它第三方照明灯光系统,实现开关控制、调光控制并能预设、呼叫场景模式等功能提供控制机柜设备所需电源供应,并能成之按要求顺序开关,以保护设备等功能。
中控系统包括中央集控系统主机、无线触摸屏、无线接收机、电源控制模块等部分组成。中央集控主机可满足最尖端、最复杂的商业和住宅设施对高端控制和自动化的要求;集成了数量最多的电子设备,如VCR 和DVD*放播**器、投影机、投影屏幕、照明设备、HVAC系统、安防摄像机以及其它设备;可通过扩展以太网控制接口实现计算机远程控制;具有内嵌式红外学习功能,用户可以选用建立自有的红外代码数据库或提供最新红外代码库,实现一键发双代码等红外逻辑控制。
4.6高清信号切换及矩阵子系统
信号分配及切换系统主要是方便视频、音频或其他信号的转换、切换或分配。有了各种信号源,就形成了多个信号源,与多个显示设备之间的矩阵式选择关系。多路的电脑VGA信号、多路的视频信号和投影机、显示器之间,就形成了这样的关系,那么这两种设备之间,就必须有一种设备,它能够担负众多的显示信号源(输入)和众多的显示设备(输出)之间的任意组合(切换),它便是“信号切换矩阵”,相对于两大类信号(电脑VGA信号、音视AV频信号),矩阵也分为VGA或RGB矩阵,和AV矩阵两种。前者覆辙处理电脑信号,后者则负责处理AV信号。
各类矩阵具备逻辑矩阵功能,切换输出可任意选择和搭配,可以方便与个人电脑,遥控系统各种远端控制设备配合使用,选用RAX专业矩阵芯片,自带缓冲,输出信号稳定,图像清晰度极高
在本系统中,在主席台墙面及主席台台口处,安装演出话筒音频、视频、VGA、电源信息点的专业组合接口,以保证会议室的灵活应用。产品具备精密的结构,易于隐蔽安装在任何桌面、主席台、讲台等各种固定安装的建筑结构,方便美观整体会议功能结构。
4.7主席台灯光系统
主席台灯光也叫“主席台照明”,简称“灯光”。主席台美术造型手段之一。运用主席台灯光设备(如照明灯具、幻灯、控制系统等)和技术手段,随着剧情的发展,以光色及其变化显示环境、渲染气氛、突出中心人物,创造主席台空间感、时间感,塑造主席台演出的外部形象,并提供必要的灯光效果(如风、雨、云、水、闪电)等。
主席台灯光在现代主席台演出中的作用:
①照明演出,使观众看清演员表演和景物形象;
②导引观众视线;
③塑造人物形象,烘托情感和展现主席台幻觉;
④创造剧中需要的空间环境;
⑤渲染剧中气氛;
⑥显示时、空转换,突出戏剧矛盾冲突和加强主席台节奏,丰富艺术感染力。有时也配合主席台特技。
在现代演出中,灯光的强度、色彩、照明区的分布,灯光的运动等都具有较大的可塑性与可控性。主席台灯光的艺术效果是随着演出的进展、主席台气氛的不断变换而展现的。
主席台灯具的种类划分:
按所使用光源划分:白炽灯、荧光灯、卤钨灯、霓虹灯、激光灯、金属卤化物灯等。
按控制方法来分:人工控制灯、机械控制灯、声控灯、程控灯、电脑灯等。
按灯具辐射光线的软硬划分:聚光灯和泛光灯两大类。
灯光处于从属地位。实现可扩充性、可维护性,是灯光系统的最大追求。鉴于厅堂的灯光需求,本方案在设计时已为系统以后的升级管理预留了空间,并考虑到与用户其他设备的共用性、兼容性。系统维护的是延长整个系统使用寿命的可靠性,在系统生命周期中占比例最大。对此,我们在方案中已充分体现了结构设计的合理性和规范性,所以对此设计整套系统时,尽可能做到系统维护可以在很短时间内完成。
综上所述,本设计在充分考虑系统的可靠性、先进性、合理性和经济性的前提下,配置的是一套控制灵活、操作方便、功能齐备的现代化、智能化的音响灯光系统。
4.8远程视频会议系统
视频会议系统是通过网络通信技术来实现的虚拟会议,是在地理上分散的用户可以共聚一处,通过图形、声音等多种方式交流信息,支持人们远距离进行实时信息交流与共享、开展协同工作的应用系统。视频会议极大的方便了协作成员之间真实、直观的交流,对于远程教学和会议也有着举足轻重的作用。 同传统的现场会议相比,具有节省时间、缩短空间、提高效率等优点。利用视频会议系统进行多异地会场的实时会议为有异地会议需求的人们节省了大量的旅行时间,同时也能节约大量的会议开支;会议的目的性同时也增加更多的时效性。视频会议是现代计算机技术、通信技术和视频技术完美结合的产物。