兄弟S-7200A/7200B




兄弟S-7200C




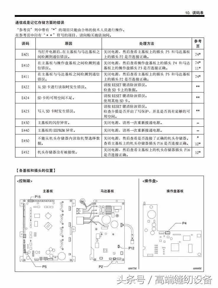
兄弟S-7000DD/7100A




兄弟S-7250A




兄弟S-7300A




兄弟KE-430C
兄弟KE-430故障代码原因处理方法E-13机器规格选择连接器未接驳妥当关掉电源并检查接驳器P3是否未接驳妥当
关掉电源,转动上轮检查机器是否上锁E-20马达异常停止或定针器接驳发生故障检查定针器接驳
检查P11、P12或P13接驳器是否中断E-21机器马达故障关掉电源检查地线接驳E-30由于放大比例设定引数据超越缝纫范围按下重设(RESET)键,然后重新设定放大比例E-31设定缝纫范围限制后,针迹花样数据超越缝纫范围按下重设(RESET)键,然后重设记忆键“30”及“31”或放大比例E-32用户程序的数据格式(%或mm)与微动开关功能键A-6的设定不一致更改微动开关功能键A-6的设定后,清除所有记忆设定。(参阅“10-13清除所有记忆设定”)E-40针距超过10MM按下重设(RESET),然后重新设定放大比例E-41缝纫数据不正常每次设定新缝纫数据时,从最初的步骤开始E-42程序编号错误按下重设(RESET)键,并指定一个正确的号码
推动上轮使参考标记与针上停止位置一致E-50针杆不在针上位置停止(参阅“10-9 调节缝纫针杆上停止位置”。)
检查V-皮带张力。(参阅“3-14 安装V-皮带”。)E-60压脚未有降下参阅“16 故障处理”。E-61压脚不能升起关掉电源并检查压脚感应器的接驳器P1是否接驳妥当E-62压脚没有升起18605003369 E-8 0 吴先生E-63压脚不能降下
E-70冷却风扇不能操作关掉电源,然后检查冷却风扇是否被线屑阻塞,接驳器P10是否接驳妥当E-80马达PROM未能正确安上关掉电源并作出检查E-81启动电源后脚踏板已压下关掉电源并作出检查E-82启动电源后操作板键已被压下关掉电源并检查操作表示板
检查所有表板的导线是否正常E-90电源供应不正常地减少或关掉电源后立刻再启动关掉电源并检查电源输入量
关掉电源后,等待3秒以上再启动电源。
(参阅“10-12 检查电源供应量”。)E-91电源供应不正常地增加关掉电源并检查电源输入量E-AO不能探测原点位置(原点位置感应器发生故障),或电源供应电路板出现问题。关掉电源并检查原点位置感应器连接器P1E-b0微动开关功能键A-8设定为启动(ON)时,尝试更改程序编号按下重设(RESET)键
尝试更改程序编号前先把微动开关功能键A-8设定为关闭(OFF)E-EOEEPROM发生故障(主电路板发生故障)关掉电源然后再启动机器。若问题仍然存在,请与合资格技术人员联络E-E1EEPROM数据被破坏或主PROM的版本已提升按下重设(RESET)键把误差重设。但所有资料数据(记忆键、显示及使用者程式)会重设为后备数据或需重新设置E-E2EEPROM控制资料数据被破坏按下重设(RESET)键把误差重设。但所有资料数据(记忆键、显示及使用者程式)需重新设置E-FO电磁线圈短路(主电路板发生故障),或电源中继不能启动(电源供应电路板不能正常工作)。关掉电源并联络合格技师E-F1电源供应电路板及主电路板间之线路接驳不当关掉电源并检查接驳器P16是否未接驳妥当E-F2探测到电力供应电路板出现不正常电流关掉电源并联络合格技师使用选择性配件时会发生的故障故障代码原因补救方法E-10非常停止键按下顺时针方向转动非常停止(EMERGENCY STOP)键以解除锁定,然后按下重设(RESET)键把误差重设E-11缝纫期间按下非常停止键顺时针方向转动非常停止(EMERGENCY STOP)键以解除锁定,然后按下重设(RESET)键把误差重设。按下后退(STEP BACK)键就可重复缝纫E-12持续按下紧急停下键,或紧急键接驳发生故障关掉电源检查E-14探测到断线顺时针方向转动非常停止(EMERGENCY STOP)键以解除锁定,然后按下重设(RESET)键把误差重设。按下后退(STEP BACK)键就可重复缝纫
兄弟KE-430D



兄弟KE-430F/430FX/430FS





兄弟KE-430HX/430HS





兄弟RH-980
错误
代码内容恢复方法输入检查
输出检查对策E-00①紧急停止开关在oN位置。
②紧急停止开关损坏。
③紧急停止开关用电线短路。复位开关
On蜂音器oN①将紧急停止开关拨到oFF。
②测定CN51销、2销
③测定CN51销、2销E-02①缝纫机头部宾袒。
②头部安全开关的调整不好。
③头部安全开关用电线被切断。电源OFF入①缝纫机头部回到正常位置。
②头部在正常位置时将开关调整到ON
③CN38销、12销E-03①压脚开关被按下。
②压脚开关损坏。
③压脚开关用电线短路。复位开关
oN入①拔掉压脚开关。(拨到oFF)
②CN43销、4销
③CN43销、4销E-04①启动开关被按下。
②启动开关损坏。
③启动开关用电线短路复位开关
oN入①拔掉启动开关。(拨到OFF)
②CN41销、2销
③CN41销、2销E-05①复位开关被按下。
②复位开关损坏。电源oFF故障
灯点亮①拔掉复位开关。(拨到OFF)
②P板交换“PDH-A1A-PAL”E-10①针上信号0FF。
②同步器发生故障。
③同步器用电线切断。复位开关
oN入①-1皮带轮对准上位置记号。
①-2①-1不行时,转动皮带轮,在蜂音器停止处
将复位开关拨到oN。重新对好上位置。
②交换同步器。
③CN22销:5V、4.5销:OV、7销:信号E-12①切刀oN,传感器oN。
②传感器的安装位置不好。
③传感器发生故障。
④配线短路。电源OFF入①切刀在正常位置。
②进行正确调整。
③CN11 1销:+l2V(红)、1I销:OV(黑)、6销:信号(白)
④CN11 1销:+l2V(红)、11销:OV(黑)、6销:信号(白)E-15①剪下线装置OFF,传感器OFF。
②传感器的安装位置不好。
③传感器发生故障。 `
④配线被切断。电源oFF入①汽缸恢复正常位置。
②进行正确调整。
③CN33销:+l2V(红)、11销:OV(黑)、7销:信号(白)
④CN33销:+12V(红)、11销:OV(黑)7:信号(白)E-16①剪上线装置oFF,传感器oFF。
②传感器的安装位置不好。
③传感器发生故障。
④配线被切断。电源oFF入①汽缸恢复正常位置。
②进行正确调整。
③CN114销:+12V(红)、14销:OV(黑)、9销:信号(白)E-30
紧急停止开关在oN位置:
参照E-00
E-32缝纫机头部立起。
参照E-02
E-35复位开关被按下。
参照E-05
E-40针上信号为OFF
参照E-10。
E-42切刀oN,传感器oN。
参照E-12
E-45剪底线装置OFF,传感器0FF。
参照E-15
E-46剪上线装置OFF,传感器oFF。
参照E-16
E-50①X原点传感器在oFF位置。
②X原点传感器恢复原点后出现故障。
③X原点传感器用配线在恢复原点后切断。
④X原点传感器安装松懈。
⑤X原点传感器非检测体松懈。电源Off入①电源0FF后再度拔到电源oN,恢复原点。
②更换传感器。
③CN31销:12V(茶)、9销:0V(蓝)、5销:信号(黑)
④进行调整。
⑤迸行调整。E-51①Y原点传感器在oFF位置。
②Y原点传感器恢复原点后出现故障
③Y原点传感器用配线在恢复原点后切断。
④Y原点传感器安装松懈。
⑤Y原点传感器非将测体松懈。电源OFF入①电源oFF后再度拔到电源oN,恢复原点。
②更换传感器。
③CN32销:12V(茶)、10销:OV(蓝)、6销:信号(黑)
④进行调整
⑤进行调整E-52①θ原点传感器在oFF位置
②θ原点传感器恢复原点后出现故障。
③θ原点传感器用配线在恢复原点后切断
④θ原点传感器安装松懈
⑤θ原点传感器皮带轮松懈电源OFF入①电源OFF后再度拨到电源oN,恢复原点。
②更换传感器。
③CN1I 3销、12V(茶)、13销:OV(蓝)、8销:信号(黑)
④进行调整。
⑤进行调整。E-59缝纫资料的损坏电源OFF
电源oFF,将控制盘内变光踏板开关拨到oN,电源oN。
请确认蜂音器的间断音后将电源拨到oFF,盘内变光
踏板开关1也oFF,电源再oN。E-60紧急停止开关被按下。(这不是错误表示,
而是意味着由于紧争停止而处于停止中状
态。)复位开关
oN
①要恢复原点。复位开关oN。
②不缝纫要倒回一针。下降开关(V)oN。
③不缝纫只要进一针。上升开关(▲)oN。
④再缝纫。启动开关oN。E-62缝纫中缝纫机头部立起。
参照E-02电源OFF
E-69缝纫机停止时针上位置不停止。
①主轴马达的BK信号切断。
②过于低速。对准上位
置后启动
开关0N。出(C-25)用手动对准上位置。
①CN14 3销:+30V、4销:信号
②用输出检查C-25,确认200s/minE-70缝纫机启动中针上信号不显示oN/oFF。
①同步器的调整不良。
②同步器的故障。
③同步器用配线切断。电源OFF入①调整同步器。
②更换同步器。
③CN22销:5V、4.5销:OV、7销:信号E-71缝纫机启动中针下信号不显示oN/OFF。
①同步器的调整不良
②同步器的故障
③同步器用配线切断
④缝纫机头闭锁
⑤同步器信号切断电源OFF入
出(C-37)①调整同步器。
②更换同步器。
③CN22销:5V、4.5销:OV、3销:信号(下位置)
④解除关闭状态。
⑤-1同步器发生故障
⑤-2CN22销:5V、4.5销:OV、8销:信号(PC:速度位置)E-72切刀不动作。
①空气的关系
②机械的关系
③电磁阀的故障
电磁阀的配线切断
切刀在动作,但是切刀oN时传感器不oN。
①传感器位置调整不好
②传感器板调整不好
③传感器故障
④传感器配线切断
切刀oFF时也相同电源OFF出(C-28)
入①没有空气,配管不好。
②调整机械
③更换电磁阀
④CN1*:+30V、4销:信号
①进行调整。
②进行调整。
③更换传感器。
④CN11 1销:+12V(红)、11销:OV(黑)、6销:信号(白)E-75剪下线装置不动作。
①空气的关系
②机械的关系
③电磁阀的故障
④电磁阀的配线切断
剪下线装置动作,但是传感器不OFF
①传感器位置调整不好。
②传感器故障。
③传感器配线切断。
剪下线装置oFF时相同。电源OFF出(C-29)
入①供给适当的空气
②除励磁
③更换电磁阀
④CN1*销:+3OV、1销:信号
①进行词整
②更换传感器
③CN33销:12V(红)、11销:OV(黑)、7销:信号(白)E-76剪上线装置不动作。
①空气的关系
②机械的关系
③电磁阀的故障。
④电磁阀的配线切断。
剪上线装置动作,但是传感器不在oFF位置上
①传感器位置调整不好。
②传感器故障。
③传感器配线切断。
剪上线装置oFF时相同。电源OFF出(C-31)
入①供给适当的空气
②除励磁
③更换电磁阀
④CN1*销:+30V、2销:信号
①进行调整
②更换传感器
③CN11 4销:+12V(红)、I4销:OV(黑)、9销:信号(白)E-80:X
E-81:Y
E-82:θ恢复原点时传感器不在oN上。
①传感器安装不好。
②检测部安装不好
③传感器配线切断
④传感器故障
步进电动机不能正常运转。
①机械的调整不好。
②步进电动机配线切断。
③步进电动机发生故障。
④步进电动机操作(PDH- A1-PMD)故障。
⑤P板间连线切断
⑥P板(PDH-A1-CPU)出故障电源OFF入(Xyθ)
入(X;C-22)①进行正确调整
②进行正确调整
③X:CN31销:+12V(茶)、9销:OV(蓝)、5销:信号(黑)
Y:CN32销:+12V(茶)、10销:OV(蓝)、6销:信号(黑)
θ:cN113销:+12V(茶)、13销:OV(蓝)、8销:信号(黑)
④更换传感器
①调整皮带、齿轮等螺钉的松紧。
②X:CN6、Y:CN7、θ:CN8
③交换步进马达
④交换PDH-A1-PMD
⑤检查连线、接触不良
⑥交换PDH-A1- CPUE-89缝纫机倒转。
正转时也出现错误。
①针下信号不在0N上。电源oFF
①重插逆转插头,等2~3分钟后再插电源。(3相可以马上插)
①参照E-71项。
兄弟RH-981A
兄弟RH-981A代码说明复原方法电源打开后的错误E-00已按动紧急停止开关1、释放紧急停止开关2、如果在执行1之后仍有错误,则应检查控制电路板上的接口P3是否连接正确E-02机头向后倾斜1、关闭电源2、将机头转向原先的位置3、如果在执行1之后仍有错误,则应检查控制电路板上的接口P8是否连接正确E-03已按动压脚开关1、释放压脚开关2、如果在执行1之后仍有错误,则应检查控制电路板上的接口P19是否连接正确E-04已按动起动开关1、释放起动开关2、如果在执行1之后仍有错误,则应检查控制电路板上的接口P19是否连接正确E-05空气压力不足1、关闭电源2、检查空气压力3、检查控制电路板上的接口P1是否连接正确E-06送布板原点位置传感器为OFF1、向左移动送布杆以便送布板原点位置传感器为ON2、如果在执行1之后仍有错误,则应检查控制电路板上的接口P9是否连接正确E-07送布板左侧传感器为OFF关闭电源,检查控制电路板上的接口P9是否连接正确E-09设置了缝纫机不支持的规格1、关闭电源2、检查规格电缆和可编程只读存储器3、检查控制电路板上的接口P26是否连接正确E-10针杆不在最高点1、用手转动皮带轮,将针杆升至最高点2、如果在执行1之后仍有错误,则应检查控制电路板上的接口P2是否连接正确E-12切刀ON传感器为ON关闭电源,检查控制电路板上的接口P3是否连接正确E-15底线切线OFF传感器为OFF关闭电源,检查控制电路板上的接口P8是否连接正确E-26PER终端连接错误1、关闭电源2、检查控制电路板上的接口P20是否连接正确3、检查电源电路板上的接口P2是否连接正确E-27外部RAM错误关闭电源E-28面板通信起动错误1、关闭电源2、检查控制电路板上的接口P18是否连接正确3、检查操作盘电路板上的接口P1是否连接正确E-29缝纫机马达通信起动错误关闭电源操作前及按动紧急停止开关后的错误E-30已按动紧急停止开关释放紧急停止开关,然后按动复位键E-32机头向后倾斜关闭电源,将机头转向原先的位置E-35空气压力不足关闭电源,检查空气压力E-36送布板原点位置传感器应该是ON却成为OFF关闭电源,检查控制电路板上的接口P9是否连接正确E-37送布板左侧范围传感器应该是ON时却成为OFF关闭电源,检查控制电路板上的接口P9是否连接正确E-38送布板右侧范围传感器应该是ON却成为OFF关闭电源,检查控制电路板上的接口P9是否连接正确E-40机针上升传感器应该是ON却成为OFF用手转动皮带轮,将针杆升至最高点,然后按动复位键E-42切刀ON传感器为ON关闭电源,检查控制电路板上的接口P3是否连接正确E-45底线切线OFF传感器为OFF关闭电源,检查控制电路板上的接口P8是否连接正确E-50X原点位置传感器应该是ON却成为OFF 关闭电源,检查控制电路板上的接口P1是否连接正确E-51Y原点位置传感器应该是ON却成为OFF关闭电源,检查控制电路板上的接口P1是否连接正确E-52O原点位置传感器应该是ON时却成为OFF关闭电源,检查控制电路板上的接口P9是否连接正确数据错误E-59缝纫数据错误关闭电源,初始化数据操作期间错误E-60已按动紧急停止开关释放紧急停止开关,然后按动复位键E-62机头向后倾斜(机头传感器为OFF)关闭电源,将机头转向原先的位置E-66送布板原点位置传感器在规定时间内未激活关闭电源,检查控制电路板上的接口P9是否连接正确E-67送布板左侧传感器在规定时间内未激活1、关闭电源2、检查气体是否正涌向阀门3、检查控制电路板上的接口P9是否连接正确E-68送布板右侧传感器在规定时间内未激活1、关闭电源2、检查气体是否正涌向阀门3、检查控制电路上的接口P9和P21是否连接正确E-70机针上升传感器在规定时间内未激活关闭电源,检查控制电路板上的接口P2是否连接正确E-71机针下降传感在规定时间内未激活关闭电源,检查控制电路板上的接口P2是否连接正确E-72切刀ON传感器在规定时间内未激活1、关闭电源2、检查气体是否正涌向阀门3、检查控制电路板上的接口P3和P4是否连接正确E-75底线切线OFF传感器在规定时间内未激活1、关闭电源2、检查气体是否正涌向阀门3、检查控制电路板上的接口P8是否连接正确E-76机针上升传感器在试送布期间为OFF关闭电源,用手转动皮带轮,将针杆升至最高点E-77同步信号在规定时间内未激活关闭电源,检查控制电路板上的接口P2是否连接正确E-80X原点位置在搜索原点位置的规定时间内未设为ON关闭电源,检查控制电路板上的接口P7是否连接正确E-81Y原点位置在搜索原点位置的规定时间内未设为ON关闭电源,检查控制电路板上的接口P6是否连接正确E-82O原点传感器在搜索原点位置的规定时间内未设为ON1、关闭电源2、检查控制电路板上的接口P11和P13是否连接正确3、检查O轴PMD电路板上的接口P1、P2和P3是否连接正确E-89缝纫机马达逆向操作错误关闭电源,检查马达线是否连接正确硬件错误E-90通信错误(缝纫机马达中央处理器)1、关闭电源2、检查控制电路板上的接口P18是否连接正确3、检查操作盘电路板的接口P1是否连接正确E-91缝纫机马达动转错误关闭电源,检查控制电路板上的接口P2是否连接正确E-92异常电压错误1、关闭电源2、检查电源电压是否与额定电压相符3、检查控制电路板上的接口P20是否连接正确E-93风扇(大)锁定错误关闭电源,检查控制电路板上的接口P10是否连接正确E-94风扇(小)锁定错误关闭电源,检查控制电路板上的接口P25是否连接正确E-95X马达过电流错误关闭电源,检查控制电路板上的接口P7是否连接正确E-96Y马达过电流错误关闭电源,检查控制电路板上的接口P6是否连接正确E-97控制电路板温度上升错误关闭电源,检查控制箱内部通风壮况是否良好E-98电源继电器错误关闭电源,检查控制电路板上的接口P20是否连接正确E-99电源电路板过电流错误关闭电源,检查电路板上的接口P12和P13是否连接正确
E200当换为直孔眼锤子时,锤子定位传感器不打开。关闭电源。E201当换为圆头眼锤子时,锤子定位传感器不打开。关闭电源。E202当使用直孔眼程序时,钮孔传感器不打开。按(RESET)复位键。E203当使用直孔眼程序时,钮孔传感器不打开。按(RESET)复位键。E-00
E-301. 断开(EMERGECY STOP)紧急停止开关。
2. 检查控制电路板上的连接器P3(机头)是否牢固的插入,锤子是否损坏或短路。
3. 电源关闭,单个连接器P3(机头),检查锤子连接器上对针1 至3 是否连续如下:
• 当激活紧急停止开关时,针1 和2 打开,在针2 和3 之间形成短路。
• 当紧急停止开关不被激活时,针之间1 和2 短路,在针2 和3 打开。
* 在任何一种情况下连续性测试结果不被接受时,更换紧急停止开关和它的锤子。
* 即使连续性测试结果被接受,锤子也许损坏或短路。当摆动发生锤子将出现。
4. 在更换紧急停止开关后,如果仍有错误发生,更换控制电路板。E-02
E-32
E-621. 返回机头或原来位置。
2. 调节安全开关以便当机头返回到原来位置时,将它打开。
3. 检查控制电路板上的P8(EXINA)是否牢固地插入,锤子是否损坏或短路
4. 关闭电源时,单个P8(EXINA),检查锤子连接器上针1 和2 的连续性是否如下:
• 机头抬起时。在针1 和2 间打开
• 机头在适当位置时,在针1 和2 间短路。
* 在任何一种情况下连续性测试结果不被接受时,更换机头安全开关和它的锤子。
* 即使连续性测试结果被接受,锤子也许损坏或短路。发生摆动时将出现锤子。
5. 如果更换机头安全开关后,仍有错误发生,更换控制电路板。E-031. 断开布的压脚开关。(关闭它)
2. 检查控制箱外的手动开关(脚踏开关)连接器是否牢固地插入。
3. 检查控制电路板上连接器P19(脚踏)是否牢固地插入,锤子是否损坏或短路。
4. 电源关闭,单个连接器P19(脚踏),检查锤子连接器上针3 和4 的连续性是否如下:
• 当压布开关被激活时,在针3 和4 间短路。
• 当压布开关不被激活时,针3 和4 间被打开。
* 在任何一种情况下如果连续性测试的结果不被接受,更换手动开关(或脚踏开关)和它的锤子。
* 即使连续性测试的结果被接受,锤子也许损坏或短路。摆动发生时将出现锤子。
5. 如果更换手动开关(脚踏开关)导线(连接在控制电路板和控制箱)后仍有错误发生,更换控制电路
板。E-041. 断开启动开关。(关闭它)
2. 检查控制箱外的连接器是否牢固地插入。
3. 检查控制电路板上的连接器P19(脚踏),锤子是否损坏或短路。
4. 电源关闭,单个连接器P19(脚踏),检查锤子连接器上针1 和2 连续性是否如下:
• 当启动开关被激活,针1 和2 短路。
• 当启动开关未激活,针1 和2 被打开。
* 在任何一种情况下如果连续性测试的结果不被接受,更换手动开关(或脚踏开关)和它的锤子。
* 即使连续性的测试结果被接受,锤子也许损坏或短路。当发生摆动时将出现锤子。
5. 如果更换手动开关(脚踏开关)导线(连接在控制电路板和控制箱)后仍有错误发生,更换控制电路
板。E-05
E-351. 检查是否气压不足。
2. 检查电路板微动开关3 是否设置在(ON)打开位置。
*在没有使用压力感应器的情况下,如果将这个微动开关设置到(ON)打开位置,就会有一个错误发生。
3.检查控制电路板上的连接器P1(ORG)的销10 和11 是否稳妥地插入。
兄弟RH-9820






兄弟B800E
兄弟B800E错误代码错误原因处理方法E-00紧急停制被按下继续车缝:按功能 键,再按踏脚踏板继续车缝
取消车缝:按RESET键E-01断上线继续车缝:按功能 键,再按踏脚踏板继续车缝
取消车缝:按RESET键E-02针上升感应器关闭转动皮带轮将针升起E-05人字位置未复原位关电源E-06送布位置未复原位关电源E-07压脚位置未复原位关电源E-08割刀位置未复原位关电源E-20送布及压脚马达电流过高关电源E-21人字马达电流过高关电源E-30脚踏板位置错误(启动状态)将脚踏板还原至正常位置E-31脚踏板位置错误(压板降下状态)将脚踏板还原至正常位置E-32脚踏板位置错误(向后状态)将脚踏板还原至正常位置E-40控制板温度过高关电源E-41散热扇故障关电源E-42抽气扇故障关电源E-44两级电源板+55V继电器故障关电源E-50图案形状与图案规格不配合关电源 图案形状由PC-300电脑系统编写 但与图案规格不配合E-51X轴(横)方向针距错误关电源E-52Y轴(纵)方向针距错误关电源E-54循环程序针数错误取消循环程序或重新设定(针数超出3000针上限)E-55针数错误关电源(针数超出700针上限)E-59车缝资料错误关电源(程序初始化)E-62在车缝中针上升位置错误关电源E-63在车缝中针下降位置错误关电源E-64在车缝中时序讯号错误关电源E-74EE-PROM(记忆IC)资料错误关电源E-75RAM(记忆体)资料错误关电源E-80资料读取错误关电源E-81资料通讯错误关电源E-90机器马达负载过重关电源(检查负载过重原因)E-92机器马达操作错误关电源E-93电池阀保险丝短路关电源(更换保险丝)E-94机器马达控制IC错误关电源E-95电压过高关电源(电压过高)E-96电压过低关电源(电压过低)E-97机器马达锁紧关电源(检查负载过重原因)
兄弟HE-800A




兄弟HE-800A





兄弟Z-855E
故障代码详情原因Ec1不能确认缝纫人字针步位置位置感应器损坏或电线插座接触不良人字针步摩打损坏或电线插
座接触不良控制电路板失灵Ec2人字针步摩打电荷过量人字针步机械部分过紧,人字针步摩打损坏或电线插座接触不
良,控制电路板失灵Ec3控制电路板过热冷却风扇失灵,控制箱空气输进口闭塞,控制箱温度感应器失灵Ec4右边冷却风扇故障右边风扇损坏或电线插座接触不良(从后面看)Ec5左边冷却风扇故障左边风扇损坏或电线插座接触不良(从后面看)Ec7人字针步资料失误P-ROM失灵或接触不良,输入资料失误,控制电路板失灵Ec8CPUs讯号失误静电干扰传送讯号,控制电路板失灵EE1控制马达IC失误控制箱空气输进口闭塞,机器摩打或接触不良,持续操作过量,缝
纫机持续操作超过三分钟或以上EE2不正常供电(高)电力供应过高,负荷过重,缝纫时机械部分过量EE3不正常供电(低)电力供应过低,CPUs讯号故障,静电干扰传送讯号EE4机器摩打锁定皮带不恰当,皮带过松,缝纫时机械部分过紧,定针器或接触不良,
CPUs讯号故障EE5电磁线圈保险丝烧毁电磁线圈或电线短路EE6启动电源时同时有资料输入(参照注)脚踏向前踏时启动电源,脚踏向后踏时启动电源,按动电控倒针制时
启动电源,脚踏或电线插座接触不良EE7启动电源时,同时输入表示板资料按动表示板按钮时启动电源,表示板或电线插座接触不良EE8启动电源时,同时输入表示板资料按动表示板按钮时启动电源,表示板或电线插座接触不良EE9机器摩打操作问题定针器或电线插座接触不良,DIP键1-2设定为ON,皮带轮尺时不合适EF1持续操作过量缝纫机器持续操作超过三分钟或以上EF2负荷过重缝纫时机械部分过紧EF3CPUs讯号故障静电干扰传送讯号,控制电路板故障EF4CPUs讯号故障P-ROM失灵或接触不良,输入资料失误,控制电路板故障EF5CPUs讯号故障静电干扰传送讯号,控制电路板故障
兄弟Z-855A



兄弟BAS-311E
故障代码原因处理方法E-10紧急停下键按下再按一次紧急停下键E-11缝纫期间按下紧急停下键再按一次紧急停下键,按动补正键恢复缝纫E-12持续按下紧急停下键,或紧急键接驳发生故障关掉电源检查E-20马达停下问题或定针器接驳发生故障关掉电源,转动轮带检查机器是否上锁,检查定针器接驳,检查P14、P15或P16接驳插头是否中断E-21机器马达故障关掉电源检查地线接驳E-22针处于最高点状态故障转动轮带使标号与针处于最高点状态位置并列,检查V-皮带张力E-30由于放大或缩小比例设定引致数据超越缝纫范围检查缩放比例设定E-31由于放大比例设定引致针距超越12.7毫米检查缩放比例设定E-32缝纫数据没有输入结束代码输入结束代码,或更改程式编号E-40没有插进电脑磁碟,操作控制台内没有驳线,或驱动器不能正常动作插进电脑磁碟,如已插进电脑磁碟,则关掉电源检查操作控制台内的连线。E-41程式编号失效,没有数据或电脑磁碟未格式化检查电脑磁碟E-43电脑磁碟于设定梭芯线或记忆键时转换为不能读取磁碟更换一只可读取磁碟E-4F读取磁碟时的其他故障更改磁碟重试E-50磁碟设定为防写保护删除防写保护E-51磁碟记忆空间不足使用另一只磁碟E-52磁碟不能格式华更换磁碟及重试E-5F磁碟写入故障重试E-60不能作出后备数据记录(主电路板)关掉电源稍后片刻再启动,如问题仍未解决,请与合格技师联络E-61不能作出后备数据记录(控制台主电路板)E-70选择输出号码重叠更改选择输出号码E-80转动式断线探测器探测出断线问题穿上上线后便能继续缝纫E-81光纤纤维感应器探测出上线折断穿上上线后便能继续缝纫E-90电力供应不正常减少,机器自动停止后又立即启动关掉电源并检查电力供应量,关掉电源后最少等候3秒或以上,再启动机器E-91电力供应不正常增加关掉电源并检查电力供应量E-A0按动启动键后不能*载下**任何有效缝纫数据再读取缝纫数据E-A1在某时段探查原点位置不能查出关掉电源并检查横-直向送布及原点位置感应连接E-c0马达集成主脑没有正确地插入关掉电源检查E-c1冷却风扇(从正面看位于左面)不能操作关掉电源检查是否积聚线头E-c2控制电路板之散热片(heat sink)不正常地过热关掉电源并清洁控制箱之进风口E-c3横向脉冲马达出现不正常气流关掉电源并联络合格技师E-c4直向脉冲马达出现不正常气流关掉电源并联络合格技师E-c5冷却风扇(从正面看位于右边)不能台电路关掉电源检查是否积聚线头E-d0气压下降问题关掉电源检查E-E0主要集成主脑没有正确输入关掉电源检查E-E1控制电路板探测到传送故障关掉电源,稍后片刻重新启动E-E2控制时路板探测到传送故障关掉电源,稍后片刻重新启动E-E3控制台及箱之间线路接驳不当关掉电源检查E-F0电源中继不能启动(电源供应电路板不能正常动作)关掉电源并联络合格技师E-F1电源供应电路板及主电路板间之线路接驳不当关掉电源检查E-F2探测到电力供应电路板出现不正常气流关掉电源并联络合格技师
兄弟BAS-311G/326G




兄弟BAS-342G




兄弟BAS-311HN'326H






兄弟BAS-341H/342H





