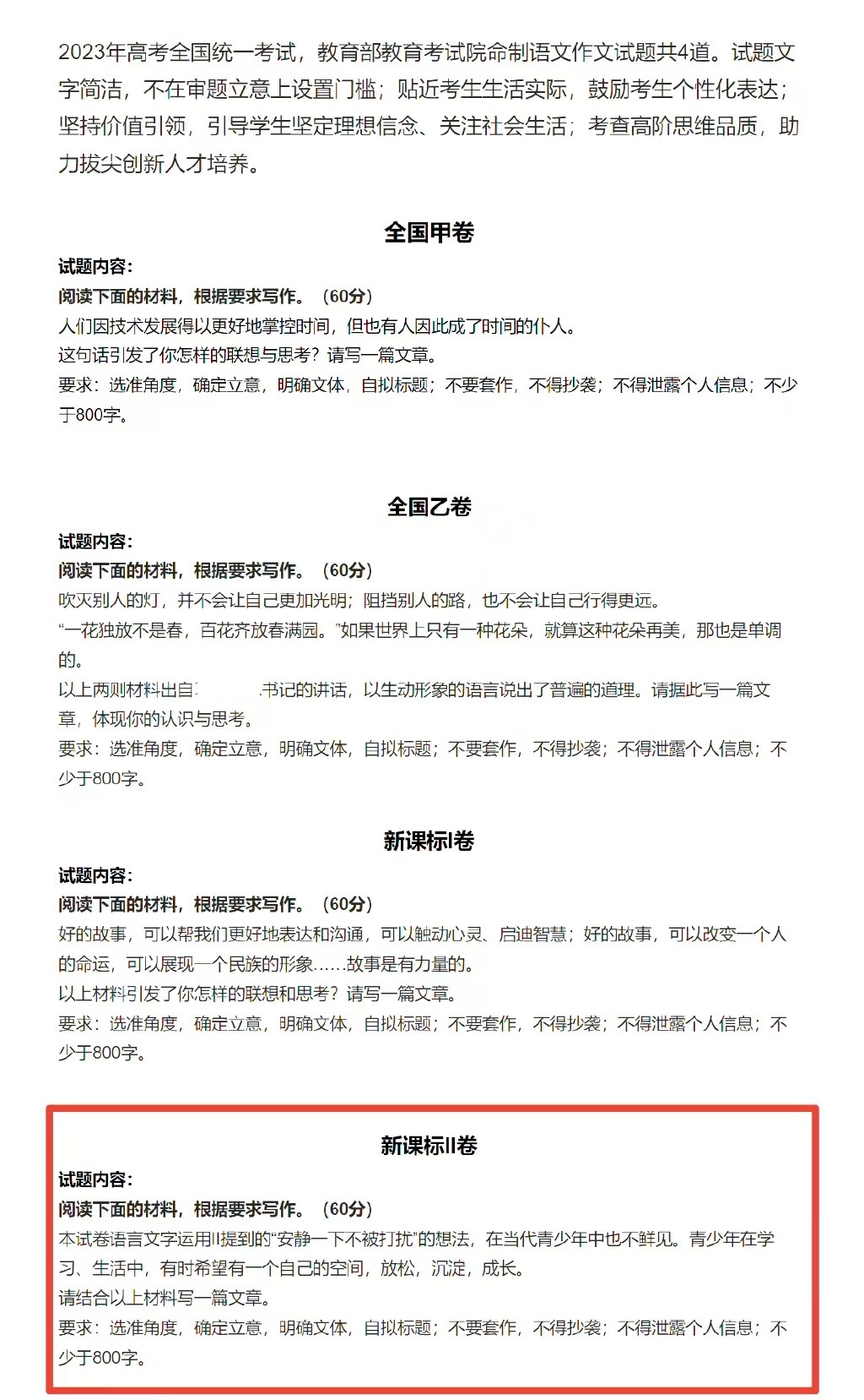
#2023高考季#
高考作文一直是高考语文试卷的重头戏,其重要性不言而喻,一篇好的高考作文能拿到高分,甚至是满分,而一篇失手的作文很可能连及格分都没有,作文得分直接决定了高考语文成绩。
对于普通考生来说,作文素材或者题目对写作发挥也有很大影响,对自己熟悉的话题会有清晰的思维和逻辑,对不熟悉的话题可能就无话可写,甚至会出现跑题的结果。

据最新消息,全国各地高考作文题全部出炉,不同省份题目不一样,此次试题文字简洁,不在审题和立意上设置门槛,贴近考生实际生活,鼓励考生个性化表达。

具体如下,不过值得关注的是,据说安徽三大主课采用的是新课标二试卷,综合采用全国乙卷,知道的说一说。

以安徽省高考为例,2023年的作文题目是“给青少年一点放松、沉淀、成长的空间,不被打扰有关”,题目自拟。

客观地说,该话题作文看似简单,以青少年健康成长的空间需求为出发点,结合青少年的个性与发展特点,表达考生自由成长的愿望,但这种愿望往往受到现实的干扰,包括父母过高的期待,兴趣的选择,超负荷的学习压力等。
从以往的经验来看,越是好理解的话题,越难写出亮点,需要考生有较强的写作基本功和真情实感。

身边一位考生出场后直摇头,唉声叹气,觉得作文虽然好下笔,但得高分很难,写不出新意。虽然顺利交卷,但感觉写得不太满意,和平时的模拟训练的感受不一样,感觉很多观点没有表达到位,想得高分不容易,估计拿不到48分。
这位考生是本地重点高中理科班的优秀学生,在平时的模拟考试中,语文作文一直表现都还不错,老师基本上都会给他48分以上,但这个分数对于想考985高校的学生来说,是一个最低的要求,如果出现失手的情况,这很可能与理想的高校失之交臂。
周围有很多人表示,高考作文给的时间太短了,要想让考生在较短的时间内写出一篇优秀的作文,在平时就要有针对性的训练,不能太随意,否则很难有稳定的发挥。

那么高考作文写作中哪些问题影响得分呢?
高考作文评分标准中,一般有几个基本要求:主体明确,结构严谨,论据丰富、语言流畅,情感真挚、句法多变,字迹工整。
作文写得好不好,考生对照这几点要求基本上可以进行自评,以主题明确为例,这是高考作文得分的关键因素,简单地说,就是考生对所给的材料或者命题要有清晰和准确的判断和理解。

需要强调的是,千万不能出现跑题的现象,如果所写的作文和材料、命题相差甚远,就意味着作文质量会很低,另外,要注意“清晰”二字,高考作文篇幅有限,如何在有限的篇幅内让人一眼就看出你的立意和所表达的观点,这是考生需要关注的焦点。
一般情况下,只要主题明确,这一项就可以拿到25以上,但如果主题模糊甚至是跑题,得分就很难超过20分了。
另外,语言流畅度和书写也非常重要,因为这一点很容易得分,也很容易丢分,这就要求考生要注意词汇和句式的运用,不苛求辞藻华丽,但要尽量让语言丰富流畅,书写不要求高大上,但至少要做到工整、清晰可辨,严格杜绝潦草现象出现。

笔者观点
别小看高考语文作文中的小细节,任何一个细节可能都会出现分差,对高考最终的结果影响很大,准备到位和发挥正常的考生一般都能拿到48分以上,而这只是一个中等的分数,优秀的学生一般都可以拿到50分以上。
在后续的估分中,语文作文估分的弹性比较大,考生需要重点关注,因为作文评分是按基础等级与发展等级得分进行评判的,基础等级50分,发展等级10分,考生可以依据具体的评分标准逐项自评,但如果出现了跑题或者出题不明确的情形,则无法拿到发展等级的分数。