
国内外指南均推荐高复发风险HER2+早期乳腺癌(eBC)患者以帕捷特、赫赛汀和化疗联合作为辅助抗HER2治疗的标准方案。在帕妥珠单抗进入国家医保目录后,双靶方案可及性大大增加,更多HER2+eBC高危患者从双靶治疗获益,从而得到更多治愈。当选择双靶治疗时,需要考量哪些因素?选择哪些人群?如何搭配化疗?
2020年6月6日,以“愈她·源自预见”为主题的“中国乳腺癌精准诊疗云峰会”成功举办。会议期间,由山东省肿瘤医院王永胜教授带来的《HER2阳性早期乳腺癌多临床决策点之辅助治疗的优化》主题汇报引起热烈反响。主要涵盖两个方面内容:第一,多靶时代,不同复发风险的HER2+eBC都有对应的靶向治疗方案,争取实现治愈的机会;第二,新辅助治疗达到病理完全缓解(pCR)的患者,双靶贯穿整体早期系统治疗,最大程度实现治愈。王永胜教授演讲结束后,来自解放军总医院第五医学中心的江泽飞教授主持了以“高危与治愈”为主题的超级访问,与会专家围绕HER2+eBC辅助治疗多临床决策点,结合个人临床实践,展开精彩对话。
*文中所有“双靶”特指“赫赛汀+帕捷特”
双靶时代的治愈之路
Fisher:提出乳腺癌为全身性疾病的理论,改变了乳腺癌治疗理念
近年来,乳腺癌治疗理念已发生很大变化,起源是Bernard Fisher在上世纪提出乳腺癌全身性疾病的理论,也就是在乳腺癌诊断之初,肿瘤细胞已扩散到全身各处,因此乳腺癌的治疗是集手术、放疗、化疗、靶向治疗、内分泌治疗及免疫治疗于一体的综合性治疗。
不过任何事情都不能绝对,Bernard Fisher提出初始就发生全身转移的理论,是对当时盛行的Halsted肿瘤逐步转移理论的矫枉过正,临床中仍存在一些无全身转移的早期乳腺癌患者。所以,精准分期仍是精准治疗的重要前提,可避免治疗过度或治疗不足。
抗HER2治疗的升阶演进与生存证据不断更迭为eBC临床治愈带来更强信心

乳腺癌总体预后随着全身治疗的应用在不断提高,从单纯化疗、单靶、到双靶,生存率也从最初的29%上升到目前的90%左右,这是一个非常大的提升。对于新辅助抗HER2治疗后仍non-pCR的患者,预后较差,术后行T-DM1强化辅助治疗,也可使3年无浸润性疾病生存(iDFS)率从77%提升到88.3%,也是一个非常显著的提升。
HER2+eBC靶向治疗从单一模式,向多临床决策点、多靶向药物治疗模式演变

虽然已经进入精准医学时代,但我们可能才刚刚迈入门槛,还没有真正登堂入室。目前仍是依据肿瘤分子分型和临床分期,采用分类而治的方式,对早期患者直接手术之后选择辅助抗HER2治疗。对II/III期肿瘤负荷偏大的患者,推荐优先行新辅助治疗,依据新辅助疗效分层选择后续T-DM1辅助强化治疗或是延续原来的双靶治疗,以改善患者生存。
双靶时代,让不同复发风险的HER2+eBC都能获得治愈
曲妥珠单抗仍是HER2+eBC的治疗基石
既往多项临床研究奠定了曲妥珠单抗在HER2+eBC辅助治疗中的标准地位。HERA、BCIRG-006、NCCTG N9831、NSABP B-31四大辅助临床研究(>12000名患者)奠定曲妥珠单抗1年辅助治疗方案既往在HER2阳性eBC患者中的标准地位;对于小肿瘤人群,APT研究提示,I期患者可考虑更合理的化疗降阶治疗(无需新辅助)。尽管目前已进入双靶时代,曲妥珠单抗仍是HER2+eBC的治疗基石。然而,既往曲妥珠单抗单药一年方案辅助治疗HER2+患者,仍有约25%的复发概率,尤其是淋巴结阳性(LN+),特别是4个以上阳性淋巴结人群,复发率高达44.1%。
对于HER2+eBC复发风险的判定需要多维度考量,选择最强治愈策略
对于HER2+eBC复发风险判定,需依据患者预后指标,比如淋巴结状态、激素受体(HR)状态、肿瘤大小、病理分级、脉管浸润、年龄、以及新辅助后pCR状态等情况,来进行临床多维度考量,选择即便不是最强,也应该是最适合的治愈策略。

比如早期T1肿瘤,可以化疗降阶梯,而随着复发风险升高,可能需要蒽环/紫杉联合单靶甚至双靶,乃至对复发风险更高的患者,推荐行新辅助治疗,依据新辅疗效指导后续治疗。
A PHINITY研究:奠定双靶在高复发风险HER2+eBC标准治疗地位

APHINITY研究入组4805例患者,随机接受双靶治疗或曲妥珠单抗单靶治疗进行对照。中位随访74.1个月,整体ITT人群持续获得显著获益,双靶辅助治疗HER2+eBC患者可进一步降低24%的复发风险,总体人群绝对获益接近3%,达到预期结果。特别对于LN+人群获益显著,复发风险降低28%,绝对获益达4.5%;对于LN-患者目前无差异,需要更长时间的随访,找到LN-患者中能够从双靶治疗获益的一些预测指标,比如肿瘤偏大、组织学分级3级、脉管浸润等,以进一步优化高风险HER2+患者的辅助强化治疗。

APHINITY研究6年随访结果显示,双靶不仅继续保持HR-/HER2+患者降低复发风险的趋势,对于复发时间较晚的HR+患者,在中位随访74.1个月时也获得了具有统计学意义的生存改善。所以,无论激素受体状态(HR-或HR+),HER2+乳腺癌患者均能从双靶辅助治疗中获益。
令人欣喜的是,双靶辅助治疗HER2+乳腺癌的6年无病生存(DFS)率超过90%,且具有高复发风险的HER2+eBC患者均能从双靶治疗中获益。HER2+乳腺癌已经从曾经治疗效果最差的亚型,变成了如今治疗效果最好的亚型。
双靶对高复发风险人群的风险管控在早期系统治疗中发挥稳定

无论是APHINITY,还是2020年美国临床肿瘤学会(ASCO)会议报道的KRISITINE、KAITLIN研究,均显示双靶治疗3年DFS获益可达94%以上,获益始终如一,多维度证实双靶对高复发风险人群的风险管控在早期系统治疗中发挥非常稳定, 在不同的临床研究中具有可重复性。N9831/B31提示,虽然不同激素受体状态复发高峰期不同,复发风险在不同的时间显现,但APHINITY的6年双靶均能实现复发风险管控。

BCIRG 006研究中,ITT人群分析显示,单药曲妥珠单抗辅助治疗获益在5-6年时基本确立,随着时间推移,绝对获益逐渐减小;该研究长期随访中,对于LN+ ITT人群,单药曲妥珠单抗辅助治疗的获益在5-6年时基本确立,但随着时间推移,受到死亡相关因素竞争,使得绝对获益被稀释。而在APHINITY研究中,双靶辅助治疗在3-5年后绝对获益趋大,说明帕妥珠单抗的引入能降低远期复发;该研究长期随访中,对于LN+ ITT人群,双靶辅助治疗在3-5年后绝对获益趋大,与单靶辅助治疗获益进一步拉开差距。“希望的趋势线”提示双靶对于高复发人群的风险管控长期有效。

双靶对于不同复发风险的乳腺癌的长期风险管控源于协同抗HER2机制,从源头阻断HER2信号通路。帕妥珠单抗可抑制HER2异源二聚体形成,而曲妥珠单抗不行;曲妥珠单抗可防止HER2 ECD脱落,帕妥珠单抗却无法做到这一点。两者之间作用机制的协同,能进一步增强疗效,实现机制互补,充分阻止HER2活化,不仅在动物模型中得到验证,在相关临床研究中也得到最终证实。

基于不断积累的循证医学证据,2019年St.Gallen共识明确了临床II期和III期患者优选帕妥珠单抗和曲妥珠单抗的联合方案,无论是辅助治疗,还是新辅助治疗,都推荐双靶方案。国内外权威指南也推荐双靶联合应用于高复发风险HER2+eBC患者辅助治疗。
新辅助治疗达到pCR的患者,双靶贯穿整体早期系统治疗,最大程度实现治愈
高复发风险患者,双靶新辅助治疗有效,推荐在辅助治疗中继续采用双靶方案进行维持
既往单靶新辅助研究中达到pCR的患者,术后仍存在较高复发风险。双靶新辅助治疗达到pCR的HER2+eBC患者,仍面临复发风险和死亡风险。

一项SABCS的荟萃分析提示,双靶新辅助即使达到pCR仍有复发风险,从新辅助到辅助:H→H,无事件生存(EFS)率87%;PH→H,EFS率92%;PH→PH,EFS率95%。对于高复发风险患者,通过新辅助治疗证实对HER2通路抑制有效的患者,如果采用双靶新辅助治疗,应该在辅助治疗中继续采用双靶方案进行维持。对于新辅后non-pCR患者,美国国家综合癌症网络(NCCN)指南中提到,有残余病变且不能耐受T-DM1的患者,则应使用曲妥珠单抗+帕妥珠单抗完成一年抗HER2靶向治疗。

KATHERINE是一个非常好的通过新辅助治疗进行风险分层的临床研究,non-pCR患者使用T-DM1,3年iDFS可提升11.3%,而且iDFS曲线差异也在不断地扩大,希望能够得到更长时间随访和更好生存获益。

从总体卫生经济学及其他方面考量,双靶能带来当前可比方案中最优质量调整生命年(QALY)的提升。双靶方案的早期系统治疗相比曲妥珠单靶能够显著提升1.08 QALY,整体高于所有晚期癌种治疗新药相对于现有治疗的提升。提示追求治愈的癌症早期治疗方案带给患者的获益相对于延长生存的晚期治疗方案,意义更加重大。
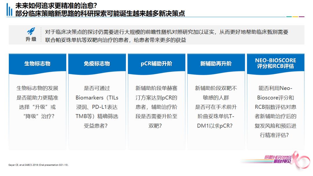
未来如何追求更精准的治愈?

目前我们还处于分类而治的阶段,基于复发风险和分子分型来选择辅助治疗方案,尚未达到个体化精准辅助治疗阶段。下一步还需开展生物标志物相关研究助力更精准选择“升级”或“降级”治疗,通过Biomarkers[肿瘤浸润淋巴细胞(TILs)、PD-L1表达、肿瘤突变负荷(TMB)等]精确筛选受益患者,在部分HER2+乳腺癌亚型中探索其价值。
部分临床策略新思路的科研探索可能诞生越来越多新的决策点。比如,新辅助阶段单靶方案达到pCR的患者,辅助治疗阶段是否需要升阶至双靶?新辅助阶段双靶不敏感的人群,是否可在手术前升阶T-DM1以求pCR?如果能充分利用NEO-BIOSCORE系统,则较单纯pCR/non-pCR的两分法更好。从预后评估来说,pCR/non-pCR两分法不如残留肿瘤负荷的四分法,更不如NEO-BIOSCORE的八分法。分得越细,越能精准地预知某一类患者预后,更好选择其后续强化治疗方案。对于临床决策点的探讨仍需要进行大规模的前瞻性随机对照研究加以证实,从而更好地帮助临床甄别需要双靶治疗的患者,给患者带来更多的获益。
一篇揭示HER2+乳腺癌耐药机制的文章显示,目前对于HER2+乳腺癌初步依据激素受体状况分为HR+和HR-两大类。实际上,乳腺癌可细分为Luminal A型、Luminal B型、HER2过表达型、Basal-like(基底样)型,在这些分子分型中,HR+乳腺癌有更高比例的PI3K通路突变;三阴性乳腺癌(TNBC)患者可能有更高的增殖相关指标,如P53高增殖;而对于HER2过表达型乳腺癌患者,除了P53高增殖,还有更多TILs和免疫激活,免疫治疗未来应用前景广阔。
所以,对于HER2+乳腺癌non-pCR患者,之前所提到的升阶梯治疗,都是针对HER2通路本身或下游可能存在的旁路激活或其他相关耐药机制开展的。在未来应该继续探索其潜在耐药机制,不仅在临床上对相关肿瘤负荷分层,可能还需针对DNA、RNA、蛋白表达、肿瘤微环境层面进行探索。进而不断通过精准医疗,更好地改善患者生存。
一、多靶向药物的临床研究数据迭出,使HER2+eBC治疗从单一模式,演进为对患者分类而治,多临床决策点多靶向药物协同的治疗模式演变。
二、不同临床研究多维度证实双靶对高复发风险人群的风险管控在早期系统治疗中发挥稳定:
-
APHINITY 6年数据验证双靶对于具有高复发风险的HER2+乳腺癌获益明确;
-
APHINITY、KRISITINE、KAITLIN研究,双靶3年iDFS/EFS高达94.1%。对于高复发人群的风险管控在多个临床研究中获得重复性验证;
-
相对于曲妥珠单抗长期随访获益逐渐稀释,双靶6年iDFS绝对获益较4年数据进一步扩大,实现HER2+eBC长期风险管控。
三、充分利用新辅助治疗窗口,精准筛选治疗人群、探索耐药模式,可能为将来新的临床决策点的形成提供科研思路。
超级访问:生存与治愈
王永胜教授
演讲结束后,围绕HER2+eBC多临床决策点辅助治疗的优化,解放军总医院第五医学中心江泽飞教授主持了以“高危与治愈“为主题的超级访问,来自中国医学科学院肿瘤医院王翔教授、中国医学科学院肿瘤医院张频教授、天津市肿瘤医院尹健教授、解放军总医院第五医学中心王涛教授、北京大学肿瘤医院宋国红教授、空军军医大学西京医院李南林教授、云南省肿瘤医院刘德权教授,分别就个人临床实践和思考,发表了自己的观点。
江泽飞教授
解放军总医院第五医学中心
请问尹健教授,在您目前临床实践中,对于HER2+eBC患者的辅助治疗会更倾向于选择双靶还是单靶?
尹健教授
天津市肿瘤医院
对于HER2+eBC患者术后辅助治疗,如果是LN+患者,一般会推荐双靶治疗;如果是LN-患者,我们会首先参考是否有高危因素,比如肿瘤大小、免疫组化指标、是否有脉管癌栓、患者年龄等,再决定是否推荐双靶治疗。
江泽飞教授
解放军总医院第五医学中心
您现在是否仍有术后辅助治疗使用单靶的患者?
尹健教授
天津市肿瘤医院
目前临床中也会有术后辅助使用单靶的患者,如果根据高危因素判断患者需要使用双靶方案,都会推荐双靶治疗。术前评估LN+患者往往均已进行双靶新辅助治疗,而术后LN+患者非常少,往往较少考虑双靶方案。
江 泽 飞 教授
解放军总医院第五医学中心
请问刘德权教授,在您选择双靶或单靶辅助治疗的时候,肿瘤负荷(腋结阳/腋结阴)、肿瘤大小对您决策的影响有多大?

刘德权教授
云南省肿瘤医院
我们通常会考虑肿瘤负荷以及肿瘤大小,针对肿瘤较大的患者会使用新辅助治疗;若为很早期的患者,则可能会直接选择手术。
江泽飞教授
解放军总医院第五医学中心
请问李南林教授,对于近期临床专家热议的新辅和辅助话题,为什么同样是TCbHP(多西他赛+卡铂+曲妥珠单抗+帕妥珠单抗)方案或AC-THP(阿霉素+环磷酰胺→多西他赛+曲妥珠单抗+帕妥珠单抗)方案,在新辅助和辅助中大家认可度不同?您的解读是什么?您在辅助治疗中最习惯的双靶方案是哪一个?

李南林教授
空军军医大学西京医院
大家之所以会有这样的讨论,我想是因为蒽环是否要豁免的问题。如果是术后辅助,选择AC-THP或者TCbHP,这两者没有区别,因为患者一直处于DFS状态,所以不存在争议。但如果做新辅助,那么做选择时需考虑是否会达到pCR。如果达到pCR,则后续很好做选择;如果non-PCR,蒽环是否要豁免,是否使用 T-DM1强化,则给我们带来很多困惑。不过如果是纯粹的辅助治疗,我倾向于选择AC-THP;新辅助治疗则更习惯用TCbHP,以便更早让患者接受抗HER2靶向治疗。
江泽飞教授
解放军总医院第五医学中心
对于APHINITY研究中HR状态对预后的影响这一问题,之前大家会认为,因为ER-、PR-患者后续无分泌治疗,可能更需要靶向;但随访很多年后又有一种观点认为,ER+、PR+患者可能双靶获益更多,有请张频教授来解释一下,该研究结果对您的临床决策是否有影响?

张频教授
中国医学科学院肿瘤医院
在APHINITY研究中,三年随访发现HR+双靶获益相对较少,六年随访发现受体状况并不影响患者获益,即HR+和HR-都获益。究其原因,可能由于HR- /HER2+患者在前三年的复发风险更高,同时HR+患者在接受化疗之后,往往会联合内分泌治疗,从而降低了早期复发风险,但在三年以后,HR+患者在整体人群里后续复发的风险依然存在。所以在APHINITY研究中,六年随访显示HR+/HR-患者都能从双靶获益。所以从临床实践来看,无论是HR+还是HR-患者,只要是高风险人群,我认为双靶都应该在早期应用。
江泽飞教授
解放军总医院第五医学中心
个人觉得这个问题会导致一定困惑,ATAC研究曾提示对于ER+PR-的患者,芳香化酶*制剂抑**(AI)获益更多;BIG198结果又提示ER+PR+患者AI获益更多,但如果放弃这种患者的高强度标准治疗,则会对六年随访结果产生影响,从而导致HR+患者就不知道该怎么做双靶。所以我和张频教授的观点很一致,HER2+决定患者使用靶向治疗,肿瘤负荷及LN+数目决定是否用双靶。请问王翔教授,作为一个外科专家,对于同样肿瘤大小患者选择直接手术或新辅助以后再手术,从患者的角度您认为如何选择更好?

王翔教授
中国医学科学院肿瘤医院
对于早期、肿瘤较小的患者,往往直接选择手术;对于肿瘤达到T2及以上,伴淋巴结转移,可能需要新辅助治疗的,则建议患者进行活检和免疫组化,若为TNBC或HER2+,则先行新辅助治疗,尤其是保乳意愿强烈的患者。针对HER2+患者前些年仅有曲妥珠单抗可供选择,自帕妥珠单抗上市又进入医保以来,双靶的可及性大大增加,患者pCR比例更高,这些患者的手术范围会更小,乳房外观更好看。但对于种种原因不愿意或不能手术的患者,新辅助治疗后序贯放疗,可能也是一种选择。
江泽飞教授
解放军总医院第五医学中心
请问宋国红教授,在您临床中使用辅助双靶的LN+患者多不多?如果是LN-的话,哪些因素会使您采用双靶辅助治疗?
宋国红教授
北京大学肿瘤医院
术后双靶辅助治疗是LN+患者的首选方案。如果LN-患者,是否能选择双靶,则需要考虑其他高危因素:如肿瘤大小,一般T2以上、2cm以上倾向选择双靶;另外如Ki67高低、是否有脉管癌栓、患者年龄等也需考量。我们之前认为10年DFS就算治愈,但对于一个年轻患者,生存10年也就是45-50岁左右,不能算是治愈。所以对于年轻患者,应选择更强的治疗方案,争取达到更好效果。所以对于LN+明确选择双靶,LN-则根据高危因素考虑选择双靶。
江泽飞教授
解放军总医院第五医学中心
请问王涛教授,曾经在选择靶向治疗的时候,由于曲妥珠单抗价格较贵而使其临床应用受到一定限制,而今已有很好的双靶准入,您在选择双靶和单靶的时候,是否还会考虑太多的经济因素?

王涛教授
解放军总医院第五医学中心
在如今的双靶时代,从患者诊疗的规范性以及长期生存目的性来看,经济因素需要考虑但不是主要因素。我们在与患者谈治疗策略时,肯定选择最标准、最规范且最重要的循证医学证据,比如对于LN+,或其他危险因素的HER2+患者,HER2基因驱动非常重要,必然会推荐双靶治疗,不会优先考量经济因素。但如果患者确实存在经济问题,则会在尽量保证患者治疗效果的情况下再去考虑如何协调,个人认为,患者治疗效果永远是第一位。现如今曲妥珠单抗、帕妥珠单抗在辅助和新辅助阶段均在医保范围内,经济因素不会是影响治疗选择的主要障碍。
江泽飞教授
解放军总医院第五医学中心
请问李南林教授,对于新辅助治疗,您更习惯于用双化疗双靶还是双靶单化疗?
李南林教授
空军军医大学西京医院
术前新辅助治疗中,我更习惯于用双化疗双靶,一般使用6个周期。对于这类患者,如果non-PCR,则选择T-DM1强化治疗,如果患者因为经济因素没有条件使用T-DM1,则继续用双靶辅助治疗一年也是可选方案。
江泽飞教授
解放军总医院第五医学中心
请问尹健教授,您刚才提到的相对风险较高的HER2+患者会接受新辅助治疗,若患者肿瘤2cm,ER-PR-,是否选择术前新辅助治疗?
尹健教授
天津市肿瘤医院
如果LN+、肿瘤较大比如超过5cm,则会选择新辅助治疗。若患者肿瘤2cm,ER-PR-,可能未必推荐新辅助治疗,需要参考手术方式、患者年龄等其他高危因素。
江泽飞教授
解放军总医院第五医学中心
请问宋国红教授,对于术前新辅助双靶联合单化疗或双化疗主要取决于哪些因素?
宋国红教授
北京大学肿瘤医院
对于新辅助选择双靶联合化疗,既往NEOSPHERE研究仅比较了单靶和双靶的疗效,并未比较化疗药物的选择。对于双靶联合单化疗还是双化疗,参考其他新辅助临床研究可见双化疗联合双靶PCR率更高。所以,我认为在临床实践中,如果追求更高PCR率,则倾向于双化疗联合双靶治疗。
江泽飞教授
解放军总医院第五医学中心
请问宋国红教授,如果患者的治疗是按照NEOSPHERE研究设计,4周期紫杉联合双靶新辅助,术后non-pCR,是选择强化化疗还是强化靶向治疗?
宋国红教授
北京大学肿瘤医院
THP4个周期以后non-pCR患者,按照NEOSPHERE数据后续可以强化化疗,追加蒽环类药物。在HER2+乳腺癌当中,蒽环类还是起到非常大的作用。对于THP方案后non-pCR患者,后续化疗方面我希望使用蒽环类进一步强化。但双靶non-pCR后的靶向治疗是否要强化?是换用T-DM1还是继续双靶治疗,目前没有确切数据。但如果THP取得pCR,则说明患者从双靶治疗中获益明显,我认为后续可以继续双靶治疗。
江泽飞教授
解放军总医院第五医学中心
宋国红教授巧妙地把NEOSPHERE和APHINITY研究串在一起了,实际上,NEOSPHERE只研究术前双靶,术后没有双靶,而APHINITY才是研究术后治疗。所以我想,不同研究是可以串联起来思考的。请问张频教授,如果4个周期THP后non-pCR,您认为是需要强化化疗还是靶向治疗?是会更换为FEC(氟尿嘧啶+表柔比星+环磷酰胺)后再去单靶,还是会有其他考虑?
张频教授
中国医学科学院肿瘤医院
对于适合做新辅助治疗的患者,双靶加单化疗4个周期的化疗强度不够,大部分患者难以达到pCR;即使达到pCR,因为pCR作为一个局部概念,难以代表远处复发风险。因此此类患者术后需要强化化疗,按照标准选择EC(表柔比星+环磷酰胺)方案,而是否会与双靶联合起来用?则需要考虑到心*毒脏**性。鉴于既往4个周期EC联合曲妥珠单抗在新辅治疗中心*毒脏**性可控,所以若患者在前期4个周期心脏耐受性较好的情况下,后期可以考虑EC联合双靶治疗。另外,若患者达到pCR,后续化疗强度足够的话,可以考虑单靶。目前双靶既然已纳入医保范畴,不良反应相对较轻,往往仍会优选双靶。
一场传道尚未尽,几番雄辩犹余音。王永胜教授从HER2+ eBC患者不同风险因素对辅助治疗策略优化展开论述,双靶时代为患者带来的治愈希望让临床医生和患者更加充满信心。虽然仍有更深入、更细节的问题亟待解决,在江泽飞教授的引导下,诸位专家的切实观点更加引人入胜,为未来在精准治疗领域“登堂入室“指明了方向,愈她,为时不远。
专家简介

王永胜 教授
山东省肿瘤医院 乳腺病中心主任、教授、博士生导师
中国抗癌协会乳腺癌专业委员会副主委
中国临床肿瘤学会乳腺癌专家委员会常委
中华医学会肿瘤学分会乳腺癌学组委员
中国医师协会乳腺外科医师委员会常委
国家卫计委乳腺癌诊疗规范专家组成员
GBCC国际指导专家委员会成员

江泽飞 教授
解放军总医院第五医学中心 乳腺肿瘤科主任
中国临床肿瘤学会(CSCO)副理事长兼秘书长
中国临床肿瘤学会(CSCO)乳腺癌专家委员会主任委员
北京医学会乳腺疾病分会主任委员
St.Gallen国际乳腺癌诊疗共识专家团成员
