据统计,上海市有约40%的外来人口。随着猴年、鸡年的出生幼儿到了入园、入托的年龄,上海市的托幼资源变得更加紧张起来。
在大政策优先满足本市户籍幼儿入学需求的前提下,非沪籍幼儿的能否上公办园、能否上心仪的公办园,就成了大部分非沪籍家庭的焦虑点。
今天,入园君就盘点了2019上海各区对于非沪籍入园的相关政策。希望今年或是明后年入学的家长都提前准备起来。
虽然录取排序后于户籍,但是采取提前办好居住证(最好满120积分),有条件的购置房产,没条件购房的可以去非沪籍入园政策相对宽松的区租房等这些方式,都可以帮助非沪籍幼儿有更大概率上到自己心仪的幼儿园,特别是公办园!

▲搜索关注【上海入园】,点击菜单栏—升学工具—查入园政策,可查看上海各区2019入园政策!

非沪籍注意点:
- 父母一方和幼儿都需持有《上海市居住证》或《居住证登记凭证》
- 居住证地址必须与实际居住地址一致。
- 如选择报名公办园,只能报居住证地址所在区的幼儿园。
- 有的区非沪籍外省市儿童比港澳台、外籍儿童优先录取,有的区则是相反。
外省市非沪籍一般录取顺位:
在优先安排沪籍幼儿入学的基础上,非沪籍外省市儿童按如下排序录取:
① 父母一方居住证满120积分(积分通知书)+ 招生区域内住宅类房产
②父母一方居住证满120积分(积分通知书)+ 招生区域房屋租赁证明
③父母一方持有《上海市居住证》或《居住登记凭证》,但积分未达到标准分值 + 招生区域内住宅类房产
④父母一方持有《上海市居住证》或《居住登记凭证》,但积分未达到标准分值
* 部分区采用“随迁子女积分打分表”,按父母在本区缴纳社保、在本区有住房等条件打分,根据公办幼儿园剩余学额,优先安排分数高的人员子女入学。
非沪籍材料准备:
《上海市居住证》或《居住登记凭证》办理地点:居住地对应的社区事务服务中心
居住证积分申请地点:上海各区人才服务中心(需公司人事出面办理)
房产需要是住宅类房产,商住房无效。
房屋租赁备案:如经过房地产经纪机构、住房租赁企业成交的,应通过上述机构和企业实施合同网签;如租赁当事人自行成交的,可到房屋所在区住房租赁服务中心(即各区房地产交易中心)实施合同网签。
以下是各区的详细政策。入园君特别列出了示范园报名、房产要求等大家特别关心的点↓↓↓
黄浦区
划重点
- 非沪籍不能报示范园
- 可报1所公办园+1所公益性民办园(必选)
- 居住证积分满120分全区范围内统筹入园
- 居住证积分不满120分,按“黄浦区非沪籍人士子女申请就读幼儿园打分表”打分排序入园(外籍、港澳台儿童参照此条)
- 到网报时选择的幼儿园进行现场验证
关键时间:

政策原文:
非本市户籍幼儿可选择居住证明地址所在街道内的一所非示范性公办幼儿园作为报名点进行网上报名(每人只能选择一个公办报名点),报名点仅作为非本市籍幼儿信息报名采集,与是否录取、录取园所无直接关系。同时由于公办幼儿园名额有限,务必选择一所公益性民办幼儿园进行报名。
非本市户籍儿童,验证当天需携带在“上海市适龄幼儿入园信息登记系统”打印的《上海市适龄幼儿入园信息登记表》或登记成功短信及儿童、父母的相关证明原件及复印件(详见附件2、3)。
符合报名对象和范围的非本市户籍适龄儿童,按照《上海市居住证积分管理办法》,父母一方持本区居住证且积分达到标准分值的非本市户籍小班适龄儿童,在全区范围内统筹安排入园。父母一方居住证积分未达到标准分值的非本市户籍小班适龄儿童,按照“黄浦区非沪籍人士子女申请就读幼儿园打分表”持证打分,视学额和打分情况逐步安排入园。外籍、港澳台儿童参照此条。

附件3:非本市户籍幼儿报名时须提交的材料(原件及复印件,一旦发现提供虚假材料,取消资格)
(一)父母稳定居住情况(原件及复印件)
1、作为打分依据的父母一方居住证磁卡、上海市居住登记凭证、境外人员临时住宿登记单等
2、若在招生区域内有直系亲属自购住房的,提供相应的房地产权证以及房屋产权人与儿童关系的证明
3、若直系亲属有招生区域内户籍的,提供直系亲属户籍证明及直系亲属与儿童关系的证明
4、若父母居住证积分达到标准分值的非本市户籍适龄儿童,提供由区人力资源和社会保障局出具的“积分通知书”,积分通知书上显示的居住地在招生区域内,且注明申请入园儿童本人为同住子女
(二)父母稳定工作证明(原件及复印件)
1、作为打分依据的父母一方由劳动与社会保障部门开具的连续参加社会保险年限的证明
2、作为打分依据的父母一方在街镇社区事务受理中心办妥的灵活就业登记证明(《就业失业登记证》上载明的“灵活就业登记情况”)
(三)幼儿证照证明(原件及复印件)
幼儿本人户口簿、幼儿上海市居住证、幼儿上海市居住登记凭证、境外人员临时住宿登记单等
(四)奖励项相关证明(原件及复印件)
1、作为打分依据的父母一方技术职称证书或岗位证书(原则上须经相关部门官网验证视作有效)
2、作为打分依据的父母一方大专及以上学历证书
静安区
划重点
- 非沪籍不能报示范园
- 同等条件下,外籍、港澳台儿童先于非沪籍外省市儿童登记
- 随迁子女,优先满足居住证积分满120分的人员子女
- 去指定托幼园所(非对口园)或登记点进行登记
- 市级示范园招收本区户籍适龄儿童。
政策原文:


居住于本区的来沪人员随迁子女,在优先满足本区户籍儿童入园的基础上,视空余学额情况,按照“积分高低、相对就近、统筹安排”的“积分制”入园办法,优先满足积分达到《上海市居住证》标准分值的来沪人员适龄随迁子女入园。(2019年静安区来沪人员随迁子女申请就读公办幼儿园积分登记表可登陆上海静安门户网站http://www.jingan.gov.cn/*载下**)(详见表九)

徐汇区
划重点
- 非沪籍不能报示范园。
- 同等条件下,非沪籍外省市儿童优先于港澳台、外籍儿童录取
- 根据网上预约登记时间到指定幼儿园审核材料
关键时间:

政策原文:
外省市户籍适龄幼儿,在保障本区户籍适龄幼儿入园的基础上,根据父母《上海市居住证》且积分达到标准分值、《上海市居住证》申领年限、参加本市职工社会保险期限、居住情况等排序,统筹安排进入公办幼儿园就读,优先安排积分达到标准分值且购房的人员子女。
外省市户籍:家长须带领适龄幼儿,携带纸质《2019年徐汇区入园预约登记表》、父母一方在有效期内的《上海市居住证》(在徐汇区办理,至2019年9月1日仍在有效期内)、积分通知书、父母一方《参保个人城镇基本养老保险缴费情况》、房产证(产权所有人须为适龄幼儿父母或本人)或房屋租赁合同(居住地地址为徐汇,且与居住证中的信息一致)、户口簿(幼儿户口须随父或母)、适龄幼儿持有效期内的《上海市居住证》或《居住登记凭证》和出生证的原件及复印件。
外省市户籍适龄幼儿所持的居住凭证地址,应与父母所持居住证的居住地址,以及本区自购房房屋产权证或房屋租赁合同上的居住地址相一致。
各幼儿园对登记的外省市适龄幼儿及其父母的有关证件进行核对,通过居住证读卡机对幼儿本人及父母居住证和证件有效期限进行核对。
港澳台:家长须带领适龄幼儿,携带纸质《2019年徐汇区入园预约登记表》、适龄幼儿本人及父母一方有效的身份证明(《中华人民共和国港澳居民居住证》或《港澳居民来往内地通行证》、《中华人民共和国台湾居民居住证》或《台湾居民来往大陆通行证》)、出生证、派出所出具的《境外人员住宿登记单》、房产证(产权所有人须为适龄幼儿父母或本人)或房屋租赁合同。
长宁区
划重点
- 非沪籍不能报示范园。
- 台胞,居住证满120积分,港、澳、外籍儿童至新渔东路242号报名验证。
- 居住证不满120积分,选择江一托儿所、茜茜托儿所、春蕾托儿所其中一所进行报名验证
- 同等条件下,按此顺序录取:①台胞,②居住证满120积分,③港、澳、外籍儿童
关键时间:

政策原文:
台胞随行子女:至新渔东路242号报名验证
- 《上海市适龄幼儿入园信息登记表》
- 适龄幼儿及父母一方有效的台湾居民来往大陆通行证或台湾居民居住证
- 户籍誊本
- 派出所出具的境外人员临时住宿证
- 在长宁区的有效居住证明(适龄幼儿父母或本人的产权证或上海市房地产登记证明、房屋租赁合同登记备案证明,且与境外人员临时住宿证的信息一致)
父母一方持上海市居住证且积分达标准分值:至新渔东路242号报名验证
- 《上海市适龄幼儿入园信息登记表》
- 父母一方在有效期内的上海市居住证及积分通知书
- 在长宁区的有效居住证明(适龄幼儿父母或本人的产权证或上海市房地产登记证明、房屋租赁合同登记备案证明,且与居住证中的信息一致)
- 幼儿的户口簿
- 出生证
- 幼儿的上海市居住证或居住登记凭证
香港、澳门、外籍人士子女:至新渔东路242号报名验证
- 《上海市适龄幼儿入园信息登记表》
- 适龄幼儿及父母一方有效的身份证明(港澳居民来往内地通行证或港澳居民居住证、外籍人士子女需提供护照)
- 出生证明
- 房产证(产权所有人须为适龄幼儿父母或本人)
父母一方持上海市居住证但积分未达到标准分值:就近选择江一托儿所(愚园路1000号)、茜茜托儿所(茅台路500弄11号)、春蕾托儿所(甘溪路211号)其中一所进行报名验证
- 幼儿本人
- 《上海市适龄幼儿入园信息登记表》
- 适龄幼儿父母一方在有效期内的上海市居住证且一年内参加本市职工社会保险满6个月的社保证明(2018年5月1日至2019年4月30日,不含补缴)
- 在长宁区的有效居住证明(适龄幼儿父母或本人的产权证或上海市房地产登记证明、房屋租赁合同登记备案证明,且与居住证中的信息一致)
- 幼儿的户口簿
- 出生证
- 幼儿的上海市居住证或居住登记凭证
普陀区
划重点
- 非沪籍不能报示范园。
- 非本区户籍/外区户籍人户分离/户籍在2018年12月31日以后迁入的本区户籍幼儿,在网上报名时直接选择对口园对应的统筹幼儿园或民办园。
- 去对应的统筹幼儿园或民办园验证信息。
关键时间:

政策原文:
幼儿具有中国国籍的非上海市户籍:
①法定监护人(父母一方)持有有效期内《上海市居住证》,且居住证内积分达到标准分值(即持有《上海市居住证积分通知书》,通知书上同住子女姓名、身份证号码必须与申请入园幼儿一致)
②法定监护人(父母一方) 持有普陀区居住类房产证件;或持有普陀区有效的《房屋租赁合同登记备案证明》
③适龄儿童须持有有效期内《上海市居住证》或《居住登记凭证》,且证件上居住地址与房产证或《房屋租赁合同登记备案证明》上地址一致
幼儿为港、澳、台及外国国籍:
①法定监护人(父母一方)具有普陀区户籍或持有《台湾居民来往大陆通行证》、《台湾居民居住证》或持有有效期内《上海市海外人才居住证》(即《上海市居住证》B证)
②法定监护人(父母一方)持有普陀区居住类房产证件;或持有普陀区有效的《房屋租赁合同登记备案证明》
③适龄儿童须持有效期内《港澳居民来往内地通行证》或《港澳居民居住证》或《台湾居民来往大陆通行证》或《台湾居民居住证》或有效期内国籍所在国《护照》
虹口区
划重点
- 非沪籍不能报示范园。
- 同等条件下,非沪籍外省市儿童优先于华侨、港澳台、外籍人士儿童录取。
- 到对应幼儿园进行报名验证
关键时间:

政策原文:
非本市户籍的适龄幼儿须持有效期内《上海市居住证》或《居住登记凭证》,父母一方符合以下条件之一的,携带相关证件的原件和复印件、户口簿、出生证、预防接种卡等材料,到居住地相对应的公办幼儿园报名验证。
(1)持有效期内《上海市居住证》,且积分达到标准分值。
(2)持有效期内《上海市居住证》,一年内参加本市职工社会保险满6个月(2018年7月1日至2019年6月30日,不含补缴),且持有虹口房产证(产权所有人须为适龄幼儿本人或父母一方)。
各幼儿园将在安排本市户籍适龄幼儿入园的基础上,根据学额情况有限安排非本市户籍的适龄幼儿入园。无法进入公办幼儿园就读的,可自行选*民择**办幼儿园报名入园。
华侨、港澳台、外籍人士适龄幼儿由家长陪同,携带相关身份证明、预防接种卡、监护证明材料、住房证明(虹口区房屋产权证或合法租房合同满一年以上)等有效证件,可到辖区内相对应的公办幼儿园报名验证。幼儿园根据实际招生情况,有限安排。
杨浦区
划重点
- 非沪籍不能报示范园。
- 港、澳、台、华侨、外籍幼儿入公办园需要满足:父母一方持有杨浦户籍或杨浦住宅类房产证。
- 居住证满120积分不强制要求房产
- 居住证不满120积分须有本区住宅类房产证(产权人为父、母或幼儿本人)
- 报名公办园到指定点(抚顺路393弄11号)进行报名验证,报名民办园去民办园进行报名验证。
关键时间:

杨浦区的非沪籍幼儿晚于沪籍幼儿进行报名验证,且是到指定验证点验证,接受区内统筹安排。
宝山区
划重点
宝山区的示范园接受持有《上海市居住证》且有区域内房产证的幼儿家庭进行登记,录取与否视学额决定。按人户一致、人户分离、居住证满120积分+房产、居住证不满120积分+房产排序录取。
关键时间:

政策原文:
外省市户籍家长
须带领适龄幼儿,携带纸质《2019年上海市适龄幼儿入园信息登记表》、父母一方在有效期内的《上海市居住证》(在宝山区办理,至2019年9月1日仍在有效期内)、积分通知书、房产证(产权所有人须为适龄幼儿父母或本人)或房屋租赁合同(居住地地址为宝山,且与居住证中的信息一致)、户口簿、适龄幼儿有效期内的《上海市居住证》和出生证的原件及复印件。
外省市户籍适龄幼儿所持的居住凭证地址,应与父母所持居住证的居住地址,以及本区自购房房屋产权证或房屋租赁合同上的居住地址相一致。
1)父母持有本区申领的《上海市居住证》和招生区域房屋产权证明或公租房证明,且父母一方持有上海市人才服务中心申请积分分值在120分以上人员的子女;
2)父母持有本区申领的《上海市居住证》和招生区域房屋产权证明的子女。
港澳台子女家长
携带纸质《2019年上海市适龄幼儿入园信息登记表》、适龄幼儿本人及父母一方有效的身份证明(台湾居民来往大陆通行证(台胞证)、香港或澳门的居民身份证)、出生证、派出所出具的《境外人员住宿登记单》、房产证(产权所有人须为适龄幼儿父。母或本人)或房屋租赁合同等资料到幼儿园验证报名,视所在区域的园所资源情况确定能否进入公办幼儿园就读。无法进入公办幼儿园就读的,可自行选择到区内民办幼儿园就读。
另:符合民办三级幼儿园的幼儿到就近指定点验证报名,带好幼儿和相关证件原件和复印件。

闵行区
划重点
闵行区的示范园接受持有《上海市居住证》和《居住证登记凭证》(中福会浦江幼儿园需要父母一方居住证积分满120分),且持有招生区域内房产证(产权人是父母或幼儿本人,且全部或共同共有)的非沪籍家长报名。
闵行区非沪籍报名公办园必须要有房产证(报名民办三级园,如公办园有余额,优先统筹至公办园)... 这个政策也是没谁了...
关键时间:

政策原文:
非本市户籍幼儿:
①父母一方持有效的上海市居住证或上海市居住登记凭证(有效期内,居住地址为闵行区),并且持有招生区域内住宅类产权证(产权人是父母或幼儿本人,且全部或共同共有)的幼儿。
②持有港澳居民来往内地通行证或港澳居民居住证、持有台湾居民来往大陆通行证或台湾居民居住证、持有护照,并且持有招生区域内住宅类产权证(产权人是父母或幼儿本人,且全部或共同共有)的港、澳、台、外籍幼儿。
非本市户籍,父母一方持有上海市居住证且积分达标(满120分)或父母一方已取得本市户籍的幼儿,可选择报名民办幼儿园“非小区生”、全区招生民办幼儿园或民办三级幼儿园。报名民办三级幼儿园的该类幼儿在居住地所属街镇公办幼儿园资源充足的情况下优先统筹至附近公办幼儿园。若居住地所属街镇无剩余公办幼儿园资源,则不进行统筹。
民办幼儿园“非小区生”是指公建配套民办幼儿园在优先满足“小区生”入园需求和班额未达到规定人数的基础上,适当扩大招生范围录取的幼儿。原则上只招收居住在闵行区的适龄幼儿。
外籍幼儿:
在本市合法任职或就业的外籍人员的携行子女,有产权房(产权人是父母和幼儿本人,且全部或共同共有)的按产权证地址对口报名幼儿园(若为公办幼儿园,办学等级必须是一级及以上),公民办幼儿园均按外籍生收费。现场验证时需出具:父母一方在沪任职或就业证件(《外国人工作许可证》),父母一方在沪一年期以上(包括一年)居留许可证明,父母一方及幼儿本人护照,派出所出具的《境外人员临时住宿登记单》,房产证等相关材料原件。
无产权房的,幼儿监护人自愿选择报名民办幼儿园“非小区生”或全区招生民办幼儿园,由幼儿园自主招生,按照外籍生收费。
浦东新区
划重点
浦东新区示范园接受符合下述条件且居住在幼儿园对口区域(冰厂田幼儿园云山部、浦南幼儿园云莲部全区招生,其余园部对口招生)的非沪籍报名。
关键时间:

政策原文:
非本市户籍来沪人员随迁子女:幼儿本人须持有效期内《上海市居住证》或《居住登记凭证》,父母一方须持有效期内《上海市居住证》,且一年内参加本市职工社会保险满6个月(2018年7月1日至2019年6月30日,不含补缴)或连续3年(从首次登记日起至2019年6月30日)在本区街镇社区事务中心办妥灵活就业登记。
以上对象,申请在本区就读的,其所持的居住证上的居住地址,应与其父母保持一致,且居住地址在本区。持有2019年4月30日前办理的招生区域内住宅类房产证的(房屋产权人须是幼儿父母或其本人,并全部或共同共有产权),按房产证地址,统筹安排入园。无房产证的,凭本区合法居住证明,在规定时间内,自行到尚有余额的公办幼儿园或民办幼儿园报名。
香港、澳门、台湾适龄幼儿:香港、澳门幼儿须持本人香港或澳门永久居民身份证、港澳居民来往内地通行证和《本市境外人员住宿登记表》或《中华人民共和国港澳居民居住证》;台湾幼儿须持本人台湾居民来往大陆通行证和《本市境外人员住宿登记表》或《中华人民共和国台湾居民居住证》,根据实际居住地址,统筹安排入园。
外籍适龄幼儿:外籍幼儿须持本人外国护照(须有中华人民共和国外国人居留许可页)和《境外人员住宿登记表》,根据实际居住地址,统筹安排入园。
嘉定区
划重点
嘉定新城实验幼儿园和中福会新城幼儿园2019招生简章中明确只招人户一致和人户分离的儿童。非沪籍无法报名。
关键时间:

政策原文:
来沪人员随迁子女适龄幼儿
申请在本区就读幼儿园的来沪人员随迁子女,父母一方须持有效期内《上海市居住证》、《居住登记凭证》或本区户籍证明,相关证件须在2019年4月23日之前办理完成。同时须根据随迁子女积分规定要求,按父母一方在本区合法稳定就业、合法稳定居住等指标项目完成区报名系统网上积分填报。各街镇通过幼儿监护人网上自主评分与管理部门线下审核验证相结合的方式,采集相关数据,根据区域实际资源情况,按积分依证、依次统筹入园。未达相应街镇积分分数线的适龄幼儿,可自愿选择就读民办幼儿园。

金山区
划重点
示范园朱泾罗星幼儿园采用对口招生方式,朱泾镇户籍优先。
关键时间:

政策原文:
非本市户籍幼儿监护人,请于5月12日到居住地对应幼儿园验证地点现场验证。报名验证点仅作为非本市户籍幼儿完善信息登记,与是否录取、录取园所无直接关系,录取与否视学额和积分情况而定。
非本市户籍幼儿在填妥“金山区来沪人员随迁子女申请就读公办幼儿园积分表”,经审核相关证明(具体见附件5)后予以报名验证。录取与否视学额和积分高低,依次由积分高到低而定。外籍、港澳台幼儿参照此条。
第一类(父母一方缴纳社保的):父母一方有效期内的《上海市居住证》、参加本市职工社会保险证明(满6个月),以及幼儿户籍证明、出生证明、附件5表格中列出的相应证明材料(原件及复印件)。
第二类(父母未缴纳社保的):父母一方有效期内的《上海市居住证》,金山区各街镇社区事务受理中心办妥的灵活就业登记证明《就业失业登记证》,以及幼儿户籍证明、出生证明、附件5表格中列出的相应证明材料(原件及复印件)。

备注:
1.此评分表中“直系亲属”特指父母。
2.职业资格或技术职称指积分参照人在本市工作期间取得的由人力资源和社会保障局颁发的专业技术职务任职资格证书、专业技术类职业资格证书和技能类国家职业资格证书。
3.教育背景指积分参照人按照国家教育行政主管部门规定取得的被国家认可的国内外学历学位。
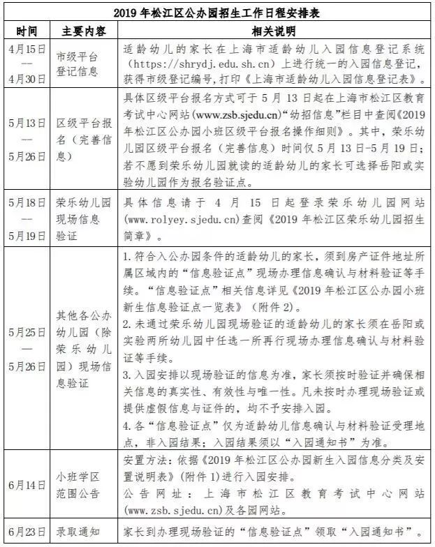
松江区
划重点
松江区入园政策比较看重房产。按以下顺位录取:
① 港澳台/居住证满120积分+房产
② 居住证不满120积分/外籍+房产
③ 港澳台/居住证不满120积分,无房产
示范园荣乐幼儿园按:(1)总部以荣乐居委会优先、分部以人乐居委会优先。(2)人户一致的幼儿优先。(3)持有四年以上房产年限优先。上述三个原则进行录取。非沪籍只要持有对口地段房产亦可报名。
关键时间:


政策原文:
外省市户籍:《2019 年上海市适龄幼儿入园信息登记表》、户口簿、儿童预防接种证、幼儿持有的《上海市居住证》或《居住登记凭证》(证件上居住地址属松江区)、父母一方持有的《上海市居住证》或《居住登记凭证》(证件上居住地址属松江区)、
相关居住证明等。
港澳台户籍及外籍:《2019 年上海市适龄幼儿入园信息登记表》、父母一方及幼儿持有的港澳居民来往内地通行证或港澳居民居住证或台湾居民来往大陆通行证或台湾居民居住证或护照、儿童预防接种证、相关在松居住证明等。


青浦区
划重点
青浦区实验幼儿园仅接受青浦区夏阳街道或盈浦街道人户一致的幼儿报名,采取摇号的方式录取。
青浦佳佳幼儿园在优先录取沪籍幼儿,尚有学额的情况下,优先录取居住证满120积分,且居住证地址在招生区域内的非沪籍幼儿。
关键时间:

政策原文:
公办幼儿园在保障本市户籍适龄幼儿入园的基础上学额有余的,可依据来沪人员持有效期内《上海市居住证》且积分达到标准分值、持有年限等条件设定优先顺序依次录取。幼儿须持有效期内《上海市居住证》或《居住登记凭证》。无法进入公办幼儿园就读的,可自行选择到民办幼儿园就读。
(1)父母一方持有效期内上海市公安局统一签发的《上海市居住证》且积分达到120分标准分值,并持有招生区域内房产或具合法租住证明,幼儿持有效期内《上海市居住证》或《居住登记凭证》。
(2)父母一方持有效期内《上海市居住证》,且一年内参加本市职工社会保险满6个月(2018年7月1日至2019年6月30日,不含补缴),或连续3年(从首次登记日起至2019年6月30日)在街镇社区事务受理服务中心办妥灵活就业登记,并持有招生区域内房产或具合法租住证明,幼儿持有效期内《上海市居住证》或《居住登记凭证》。
(备注:在满足沪籍适龄幼儿的入园需求后学额有余的,园方可按要求制定自主招生原则,并报区教育局及相应的街镇政府主管部门同意,方可实施。)
(3)港、澳、台地区及外籍幼儿的入园
① 法定监护人在本区合法任职或就业、并已在本区购房的香港、澳门、台湾地区和外籍适龄幼儿愿意就读公办幼儿园的,可持相关证明参照本区适龄幼儿就近报名入园。
② 法定监护人在本区合法任职或就业、合法租住于本区并愿意就读公办幼儿园的香港、澳门、台湾地区和外籍的适龄幼儿,本着就近入园和统筹安排的原则,结合本区学前教育实际由区教育局协调安排入园。
奉贤区
划重点
示范园报名规则:
① 持学区内房产证的幼儿,② 持外学区(南桥镇、奉浦街道、南桥新城)房产证的幼儿,③ 持有学区内房产证的港澳台同胞及侨胞幼儿。并没有提及有区域内房产的非沪籍幼儿可以报名,入园君觉得有点不公平。
关键时间:

政策原文:
1、港澳台同胞及侨胞若持有招生区域内有效商品住房房地产权证或不动产权证(产权人是父母或适龄儿童本人,且全部或共同共有)的幼儿,按产权证地址安排就近入园。
2、外省市来沪人员随迁子女入园参照《2019年奉贤区学前教育阶段公办幼儿园来沪人员随迁子女积分入园指南》,由属地政府教育管理部门依据学位空余情况,按照积分排序统筹安排。
注:持《上海市居住证》积分达到标准分值且明确其子女享受积分待遇的,无需提供加分材料,但也须在居住证所在街镇规定时间内,到指定入园受理点递交入园申请必备材料和有效的积分通知书。
一、申请条件
1、申请人年满3周岁(2015年9月1日—2016年8月31日间出生),持有本区有效的《上海市居住证》或《居住登记凭证》(二选一)且身体健康(无慢性传染病)、智力正常、能正常参加集体活动。
2、申请人父母一方须持本区有效期内的《上海市居住证》,且一年内参加本市职工社会保险满6个月(2018年7月1日至2019年6月30日,不含补缴)或连续3年(从首次登记日起至2019年6月30日)在街镇社区事务受理服务中心办妥灵活就业登记;
二、申请时间
2019年5月25日(周六)
三、申请地点
申请人其父母或父母一方居住所在街镇(街道、社区、开发区)的受理点(见附件3)。

圆点处为“网上信息修改点”,如《上海市适龄幼儿信息登记表》上登记的信息发生了变化,可在受理当日在该受理点进行现场修改。
四、申请办法
申请人在规定时间内向申请人的父母一方居住的所在镇(街道、社区、开发区)递交申请材料,经初审符合入园条件者填写《2019年奉贤区学前教育阶段来沪人员随迁子女招生入园积分申请表》。
五、录取办法
经镇(街道、社区、开发区)及区相关部门对申请人递交的材料验证和实质性审核后,符合入园条件者,由镇(街道、社区、开发区)进行积分和公示。并根据当年度申请人所在镇(街道、社区、开发区)的公办幼儿园可提供的学位数,按申请人的积分,从高分到低分录取,并公示与学位数对等的录取名单。无学位提供的,可自行选择到民办幼儿园就读。

崇明区
划重点
示范园在优先保证持有招生区域内房产的沪籍儿童入学的基础上,如有空余学额,可依据条件逐步录取非沪籍幼儿。
关键时间:

政策原文:
如公办幼儿园在保障本区域户籍适龄幼儿入园需求后确有一定学额的,来沪人员随迁子女可以申请就读公办幼儿园。
如果来沪随迁子女申请就读公办幼儿园的人数多于可接纳学额数的,依据父母一方持有效期内的《上海市居住证》且积分达到标准分值,父母一方持有效期内《上海市居住证》且一年内参加本市职工社会保险满6个月以上(2018年7月1日至2019年6月30日,不含补缴),父母一方持有效期内的《上海市居住证》且办理《就业失业登记证》的年限等条件依次统筹安排随迁子女就读公办幼儿园。无法进入公办园就读的,可自行选择到民办园就读。
符合条件的来沪人员随迁子女须提供:
①父母一方有效的《上海市居住证》、分值证明及一年内缴金证明的原件、复印件或父母一方有效的《上海市居住证》和《就业失业登记证》原件、复印件;
②适龄儿童本人有效的《上海市居住证》、或《居住登记凭证》原件、复印件;
③父母及适龄儿童本人的户籍证明原件、复印件;
④预防接种证。来沪人员随迁子女选择的幼儿园仅作为信息验证点,录取与否视条件和资源情况而定。
学校库·300+所优质幼儿园
上海入园已上线【学校库】新功能目前已上线300+所幼儿园,可以查询学校相关信息及招生简章,在上海入园微信回复学校名称如【胡姬港湾幼儿园】即可查看。
下拉查看详细名单
【徐汇】
公办示范园:科技幼儿园 | 机关建国幼儿园 | 宛南实验幼儿园 | 市立幼儿园
公办一级园:徐汇上海幼儿园 | 徐汇实验幼儿园 | 艺术幼儿园 | 襄阳南路第一幼儿园 | 汇霖幼儿园 | 紫薇实验幼儿园 | 印象幼儿园 | 望德幼儿园 | 位育幼儿园 | 果果幼儿园 | 园南幼儿园 | 五原路幼儿园 | 杜鹃园幼稚园 | 长桥第三幼儿园 | 梅陇幼儿园
民办园:胡姬港湾幼儿园 | 吉的堡新汇幼儿园 | 安淇儿幼稚园 | 蒙特梭利幼儿园 | 世纪昂立幼儿园 | 嘉宝幼儿园 | 四季方馨幼儿园 | 蒙世学堂徐汇园 | 蒙世学堂秀山园 | 安淇儿浦北幼儿园
【杨浦】
公办示范园:中国福利会幼儿园 | 控江幼儿园 | 延吉幼儿园 | 翔殷幼稚园
公办一级园:打虎山路幼儿园
民办园:科技幼稚园 | 时代幼儿园 | 博申幼稚园 | 延吉紫罗兰幼儿园 | 爱绿幼儿园
【静安】
公办示范园:南西幼儿园 | 安庆幼儿园 | 芷江中路幼儿园 | 静安南阳实验幼儿园 | 静安实验幼儿园
民办园:小小虎幼稚园 | 福尔优幼稚园 | 静安震旦外国语幼儿园 | 双美幼儿园 | 洪远幼儿园 | 吉的堡永盛双语幼儿园 | 灵博幼儿园 | 好时光大拇指幼儿园 | 申静幼稚园 | 诗意久幼稚园 | 大宁学佳幼儿园 | 爱迪儿幼儿园 | 伊恩幼儿园
【长宁】
公办示范园:天山幼儿园 | 宋庆龄幼儿园 | 愚园路第一幼儿园 | 长宁实验幼儿园
公办一级园:哈密路幼儿园 | 北新泾第二幼儿园 | 上海市总工会幼儿园 | 兆丰幼儿园 | 儿童基金会长宁幼儿园 | 威宁路幼儿园 | 海贝幼儿园 | 虹城幼儿园 | 新实验幼儿园 | 虹桥幼儿园 | 南新幼儿园 | 仙霞路第一幼儿园 | 愚园路第五幼儿园
民办园:东展幼儿园 | 格林菲尔幼儿园 | 新世纪虹桥幼儿园
【虹口】
公办示范园:虹口实验幼儿园 | 东余杭路幼儿园 | 西街幼儿园
公办一级园:星贝幼儿园 | 乐乐幼儿园 | 凉城一幼 | 曲阳三幼 | 四川北路幼儿园 | 舟山路幼儿园 | 艺术幼儿园 | 临潼路幼儿园 | 密云路幼儿园 | 小不点幼儿园 | 友谊幼儿园 | 体育幼儿园 | 邮电幼儿园
民办二级园:上外附小幼儿园 | 白玉兰幼儿园 | 阶梯幼儿园 | 好*光春**幼儿园 | 哈弗士幼儿园 | 伊甸卉幼儿园 | 小龙鱼文苑幼儿园 | 小木船幼稚园 | 刘诗昆音乐艺术幼儿园
【普陀】
公办示范园:绿洲幼儿园 | 上海实验幼儿园 | 童的梦艺术幼儿园 | 儿童基金会普陀幼儿园
公办一级园:华师大附属幼儿园 | 星贝幼儿园
民办园:民办蘑菇亭幼儿园 | 桃浦新村幼儿园 | 金豆豆幼儿园 | 普陀美星幼儿园 | 中远博士娃幼儿园 | 奇思幼儿园
【黄浦】
公办示范园:音乐幼儿园 | 蓬莱路幼儿园 | 星光幼儿园 | 思南路幼儿园 | 瑞金一路幼儿园 | 荷花池幼儿园 | 蓬莱路幼儿园
公办一级园:重庆南路幼儿园 | 城市花园幼儿园 | 好小囡幼儿园 | 学前幼儿园 | 瞿溪路幼儿园
公办二级园:中华路幼儿园
民办园:美星幼儿园 | 明日星幼儿园 | 百灵鸟幼儿园 | 傅家街幼儿园 | 联合幼儿园 |长颈鹿幼儿园 | 小苹果幼儿园
【浦东】
公办示范园:冰厂田幼儿园 | 金童幼儿园 | 东南幼儿园 | 东方幼儿园 | 蒲公英幼儿园
公办一级园:蔡路幼儿园 | 唐镇幼儿园
民办园:万科德英乐周浦 | 爱绿幼儿园 | 海富龙阳幼儿园 | 小风车金桥丽都幼儿园 | 世纪星证大幼稚园 | 浦东胡姬港湾幼儿园 | 小龙鱼环球幼儿园 | 学乐星幼儿园
【闵行】
公办示范园:莘庄幼儿园 | 虹鹿幼儿园
公办一级园:佳佳幼儿园 | 闵行第一幼儿园 | 华师大紫竹幼儿园 | 吴泾第一幼儿园 | 古美中心幼儿园 | 鑫都幼儿园 | 七宝实验幼儿园 | 万源城幼儿园 | 上交大闵行幼儿园 | 鹤庆幼儿园 | 中福会浦江幼儿园 | 水清路幼儿园 | 华漕镇金色幼儿园
民办园:闵行万科幼儿园 | 依霖幼儿园 | 金汇实验幼儿园
【宝山】
公办示范园:红星幼儿园 | 小天鹅幼儿园
公办一级园:泗东幼儿园 | 小海螺幼儿园 | 帕堤欧幼儿园 | 满天星幼儿园 | 小红帽幼儿园 | 小鸽子幼稚园 | 金锣号幼儿园 | 淞南实验幼儿园 | 行知实验幼儿园 | 浪花幼儿园 | 友谊路幼儿园 | 荷露幼儿园 | 太阳花幼稚园 | 小精灵幼儿园 | 高境镇第三幼儿园 | 海滨三村幼儿园 | 四季万科幼儿园 | 乾溪第二幼儿园 | 陈伯吹实验幼儿园 | 高境镇三花幼儿园 | 青苹果幼儿园| 淞南星星幼儿园 | 小主人幼儿园 | 星辰科技幼儿园 | 淞南镇中心幼儿园
民办园:徐悲鸿艺术幼儿园
【松江】
公办示范园:荣乐幼儿园
公办一级园:洞泾镇中心幼儿园 | 岳阳幼儿园 | 人乐幼儿园 | 方塔幼儿园 | 谷阳幼儿园
民办园:嘉德宝幼儿园 | 艾思坦幼儿园 | 爱朗幼儿园 | 临松幼儿园
【金山】
公办示范园:朱泾罗星幼儿园
公办一级园:实验幼儿园 | 吕巷幼儿园 | 漕泾幼儿园 | 艺术幼儿园 | 兴塔幼儿园 | 朱泾东风幼儿园 | 新城幼儿园 | 廊下幼儿园 | 金悦幼儿园 | 临潮幼儿园 | 亭林幼儿园 | 朱行幼儿园 | 阳光城幼儿园 | 山阳幼儿园 | 金山豪庭幼儿园
民办园:天童幼儿园 | 金工幼儿园 | 嘉德蒙台梭利幼儿园 | 小哈佛幼儿园 | 福尔优双语幼稚园
【嘉定】
公办示范园:嘉定区实验幼儿园 | 嘉定新城实验幼儿园 | 中国福利会新城幼儿园
公办一级园:昌吉路幼儿园 | 江桥幼儿园 | 方泰幼儿园 | 南翔幼儿园 | 东方瑞仕幼儿园 | 黄渡幼儿园 | 新源幼儿园 | 徐行幼儿园 | 清河幼儿园 | 曹王幼儿园 | 新成幼儿园 | 桃园幼儿园 | 安亭幼儿园 | 菊园幼儿园 | 百合花幼儿园
民办园:青草地双语幼儿园 | 马荣金地格林幼儿园 | 三之三安亭新镇幼儿园 | 白雪幼儿园 | 凌云幼儿园 | 协和南苑幼儿园 | 育英幼儿园 | 上海私立蒙特梭利幼儿园嘉定园
【青浦】
公办示范园:青浦区实验幼儿园 | 青浦佳佳幼儿园
公办一级园:徐泾幼儿园 | 晨星幼儿园 | 朱家角幼儿园 | 夏雨幼儿园 | 华新幼儿园 | 大盈幼儿园
民办园:世界外国语幼儿园
【奉贤】
公办示范园:南中路幼儿园 | 解放路幼儿园
公办一级园:金海幼儿园 | 绿叶幼儿园 | 江海幼儿园 | 青青草幼儿园 | 四团幼儿园 | 聚贤幼儿园 | 奉浦幼儿园 | 金蔷薇幼儿园 | 育秀幼儿园 | 阳光幼儿园 | 树园幼儿园 | 奉贤实验幼儿园
民办园: 贝贝幼儿园 | 东森毓美幼儿园 | 天英双语幼儿园 | 同汇实验幼儿园 | 奉贤震旦双语幼儿园
【崇明】
公办示范园:北门幼儿园 | 莺莺幼儿园 | 崇明区实验幼儿园
其他幼儿园即将更新,敬请期待……