甘肃纪委监委牵头开展专项整治
从“小切口”解决群众烦心事
近日,甘肃省天水市秦州区水务局因落实“两不愁三保障”工作存在形式主义问题,提前将大量加盖公章的空白《精准扶贫农村饮水安全证明》发放至乡镇,由村干部随意填写,督导检查不到位,导致一些贫困户实际饮水方式与饮水证明内容不符,该局局长负有主要领导责任,受到*党**内严重警告处分。
连日来,由甘肃省纪委监委机关牵头,一场聚焦扶贫领域腐败和作风问题、教育医疗、贫困地区“脱保、漏保”等民生领域漠视侵害群众利益突出问题的专项整治工作正在扎实有序推进。
聚焦民生领域漠视侵害群众利益问题,甘肃省纪委监委会同相关单位研究制定专项整治方案,提出整治重点,明确了责任领导、牵头单位、参与单位和时限要求,压实教育、生态环境、水利、扶贫、市场监管等行业主管部门主体责任和一把手第一责任,并抓好行政审批和政务服务中“吃拿卡要”、医疗保障政策落实不到位、生态破坏和环境污染等20个具体问题的整治工作。
该省纪委监委紧盯扶贫领域腐败和作风问题,实行精准化治理,整治产业项目扶贫、对口帮扶以及扶贫工程中的贪污侵占、截留挪用、虚报冒领、优亲厚友等问题以及不担当不作为慢作为乱作为等形式主义、官僚主义问题,为脱贫攻坚提供纪律保障。截至目前,该省各级纪检监察机关共查处扶贫领域腐败和作风问题1173件,处理2432人。
此外,甘肃省纪检监察机关还开通运行扶贫(民生)领域监督信息系统,实践“互联网+大数据”监督模式,强化基础数据录入,实现扶贫领域到人到户资金网上公示查询、后台数据对比分析的全程动态监管,并扎实开展惠民惠农财政补贴资金“一卡通”管理问题专项治理,解决发放管理和使用不规范、政策资金落实不到位、职能部门监管不力以及其中存在的腐败和作风等四方面问题,力求以专项整治“小切口”做好护航脱贫攻坚“大文章”。
据介绍,该省“一卡通”专项治理自查自纠和全面检查工作现已结束,共发现问题线索1453个,7814人主动说明问题,上缴返还资金2543万元。(王彬 朱婕)
甘肃省纪委监委机关公布专项整治漠视侵害群众利益问题监督举报方式
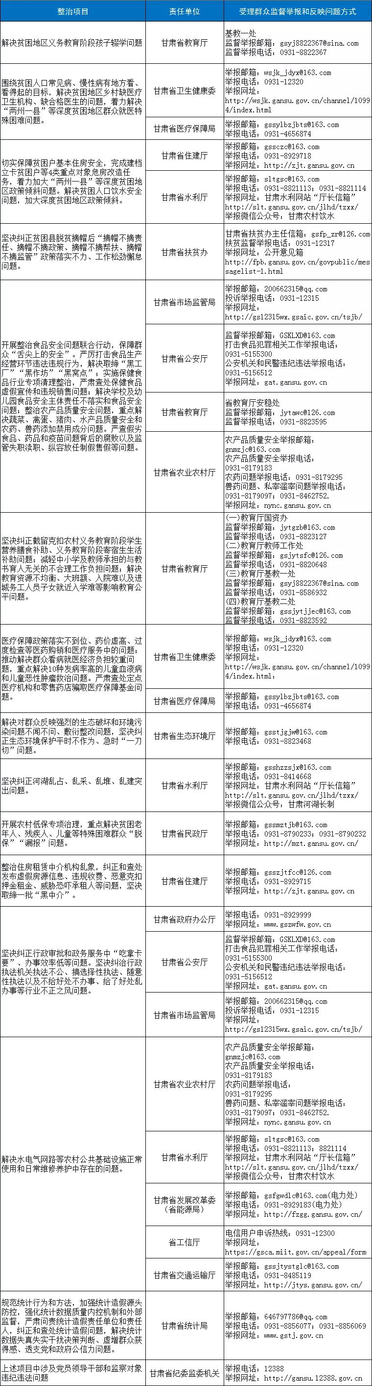
按照*党**中央在“不忘初心、牢记使命”主题教育中开展专项整治的要求,近日,由甘肃省纪委监委机关牵头,负责会同16个省直部门单位制定了《在“不忘初心、牢记使命”主题教育中专项整治漠视侵害群众利益突出问题的工作方案》,部署开展对4个方面21项突出问题的专项整治。此次专项整治聚焦扶贫领域腐败和作风问题,聚焦教育医疗、环境保护、食品药品安全等民生领域侵害群众利益问题,聚焦发生在群众身边的不正之风和“微腐败”问题,聚焦统计造假问题,着力解决群众最关心最直接最现实的利益问题,不断增强人民群众的获得感、幸福感、安全感。为方便群众参与监督和反映问题,现将专项整治受理群众监督举报和反映问题方式公布如下:

编辑:米媛
