一、执行中参与分配制度的现实基础
对于以金钱给付为争议标的的案件来说,拿到胜诉判决只是迈出了第一步,从拿到胜诉判决到拿到钱,往往还要经过“辛苦跋涉”。司法实践中,债务人身负多笔债务,财产无法清偿全部债务的情况并不少见。此时,多个“平等”的债权人如何分配有限的债务人财产就是一个十分重要的问题,因为这关系到债权人的债权能否实现、实现多少。
执行中参与分配制度是指案件进入强制执行阶段后,被执行人的财产不足以清偿全部债务时,申请执行人以外的债权人凭有效的执行根据加入到正在执行中的程序(执行程序开始后、结束前),债权人就执行标的物得到公平受偿的制度。
二、执行分配不同于破产分配
执行中参与分配制度与破产制度都是我国目前清偿债务的财产处置制度,二者在功能上具有一定的相似性,但是并不能划等号。二者具有本质上的不同,执行分配是个别清偿,破产分配是概括清偿。
破产制度具有公平清偿属性,仅适用于企业法人主体。我国《企业破产法》于2007年6月1日开始施行,但由于未对个人破产问题作出规定,该法一度被称为“半部破产法”。
执行中参与分配制度,正是在我国未建立个人破产制度背景下,为弥补法律调整之空白,落实债权平等原则而参照企业法人破产制度设立的一种临时性制度,目的是解决不具有法人资格的公民个人和其他组织财产不足以清偿全部债务的执行案件。其法律依据是1992年最高院《关于〈中华人民共和国民事诉讼法〉》若干问题的意见》(已废止),以及此后一系列的司法解释。执行参与分配制度本身存在很多弊端,并不能完全替代破产制度。在我国市场经济的带动下,目前个人破产制度已在深圳、江苏等部分试点地区探索施行。
三、执行参与分配制度的适用
债务人财产不足以清偿全部债务的,具体内容见下文:
(一)适用主体
首先,被执行人为公民或其他组织、企业法人的,均可适用参与分配制度。
其次,只有已经取得执行依据的债权人,才可以向人民法院申请参与分配。
1.已取得执行依据的普通债权人
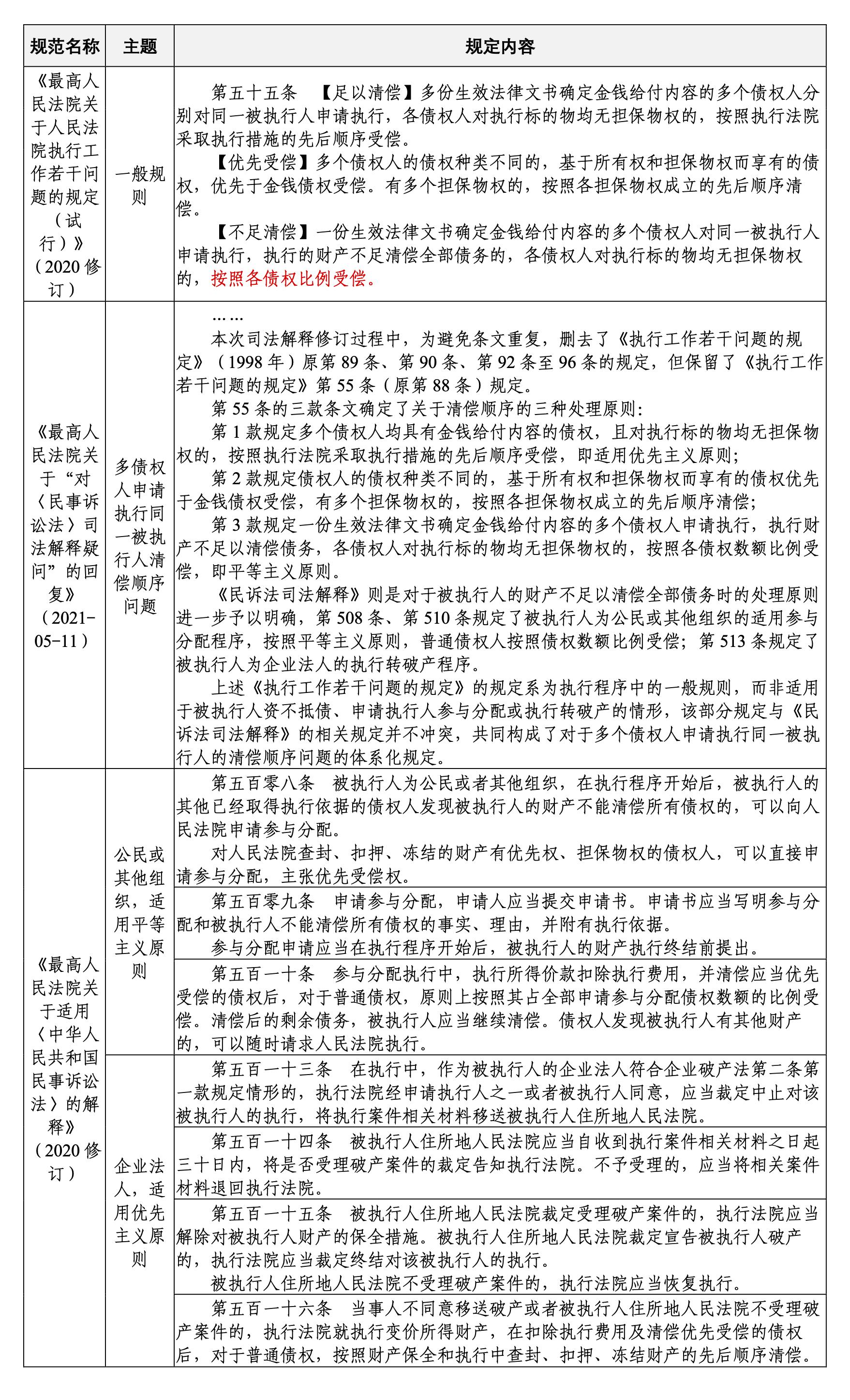
《最高人民法院关于适用〈中华人民共和国民事诉讼法〉的解释》(2020修订)(以下简称《新民诉法解释》)第五百零八条第一款规定:“被执行人为公民或者其他组织,在执行程序开始后,被执行人的其他已经取得执行依据的债权人发现被执行人的财产不能清偿所有债权的,可以向人民法院申请参与分配。”因此,已取得执行依据的普通债权人可以向人民法院申请参与分配。
2.未取得执行依据的普通债权人
未取得执行依据的普通债权人没有资格申请参与分配。参与分配制度能够保证各债权人之间相对的公平,但这是以生效法律文书为基础的,没有取得生效法律文书,不具备强制执行的条件,因此也就不能参与分配。
3.已经起诉或申请仲裁,但尚未取得执行依据的债权人
已经起诉或申请仲裁,但尚未取得执行依据的债权人实际上就是未取得执行依据的普通债权人,但是前者在短时间内具有取得执行依据的可能性。对于此种潜在的“申请执行人”,部分地方规范性文件曾经规定允许其向法院申请存留相应的份额[1]。
不过,2020年修订的《新民诉法解释》已经规定,只有取得执行依据的债权人方可参与分配。因此,只要尚未取得执行依据,就不得申请参与分配。
4.未取得执行依据的优先权人、担保物权人
《新民诉法解释》第五百零八条第二款明确规定:“对人民法院查封、扣押、冻结的财产有优先权、担保物权的债权人,可以直接申请参与分配,主张优先受偿权。”
需要强调的是,即使优先权人、担保物权人未申请参与分配,人民法院亦应依职权依据财产分配方案提存与优先权、担保物权的债权数额相应的价款并继续分配。
(二)被执行人为企业法人的,普通债权按顺序受偿
《新民诉法解释》第五百一十六条规定:“当事人不同意移送破产或者被执行人住所地人民法院不受理破产案件的,执行法院就执行变价所得财产,在扣除执行费用及清偿优先受偿的债权后,对于普通债权,按照财产保全和执行中查封、扣押、冻结财产的先后顺序清偿。”
因此,被执行人为企业法人的,其财产不适用参与分配制度。企业法人“资不抵债”的,应走破产程序,即便破产程序不被法院受理或当事人一致同意不走破产程序而导致破产不能,对企业法人的财产也不适用按比例分配的执行分配制度,而是按照保全及查封、扣押、冻结的先后顺序受偿。注意
(三)参与分配的程序
《新民诉法解释》第五百零九条规定:“申请参与分配,申请人应当提交申请书。申请书应当写明参与分配和被执行人不能清偿所有债权的事实、理由,并附有执行依据。参与分配申请应当在执行程序开始后,被执行人的财产执行终结前提出。”
首先,债权人要参与分配首先应向执行法院提出申请。未申请的,法院不会依职权主动向其分配财产。
其次,提出申请的时间必须是执行过程中,即执行程序开始后,被执行人的财产执行终结前。超过了申请参与分配法定期限的,亦不得参与分配。但是对于“财产执行终结”时点的认定,不同法院采取的标准不尽相同,实践中存有一定争议。这一问题有待法律进一步明确。
再次,对于“被执行人不能清偿所有债权”的条件,最高人民法院在(2017)最高法执监325号裁定书中已明确说明,参与分配申请人对被执行人不能清偿所有债务不负有证明责任[2]。实践中,只要申请执行人提供相关材料,符合一定要件后就应予以认可。
(四)财产分配顺序
《新民诉法司法解释》第五百一十条规定:“参与分配执行中,执行所得价款扣除执行费用,并清偿应当优先受偿的债权后,对于普通债权,原则上按照其占全部申请参与分配债权数额的比例受偿。清偿后的剩余债务,被执行人应当继续清偿。债权人发现被执行人有其他财产的,可以随时请求人民法院执行。”
因此,财产分配顺序应为:执行所得价款-执行费用-优先债权=普通债权可分配价款。
具体而言,执行所得价款首先要扣除执行费用(一般包括保全费用、评估费用、拍卖费用、申请执行费等);其次用于清偿应当优先受偿的债权;最后用于清偿普通债权。普通债权在扣除其他部分后剩余的可分配价款中,按比例受偿。
特别的,部分省市规定参与分配的首封债权人具有相对优先分配权[3]。但是优先分配不等于优先受偿,并未突破比例受偿原则。
四、相关法律依据

法律依据
[1] 例如,《浙江省高级人民法院执行局关于多个债权人对同一被执行人申请执行和执行异议处理中若干疑难问题的解答》(浙高法执〔2012〕5号)规定:“有以下情形之一的,主持分配的法院应当按照相关债权人诉讼或申请仲裁请求给付的债权数额确定其可分得的款项予以留存,待该债权人取得执行依据后支付:1、在先查封为财产保全,所涉案件尚未审结,经协调由首先进入终局执行的法院处置财产并主持分配,在先查封的申请人要求参与分配的;2、被执行人的职工主张支付被拖欠的工资和医疗、伤残补助、抚恤费用,应当划入职工个人账户的基本养老保险、基本医疗保险费用,以及法律、行政法规规定应当支付给职工的补偿金的;3、人身损害赔偿纠纷案件的受害人向被执行人主张赔偿金,不能实现将严重影响受害人生活的。”该规定主要是考虑到最高人民法院《关于适用<中华人民共和国民事诉讼法>若干问题的意见》(已废止)曾规定,已经取得执行依据或者已经起诉的债权人都可以申请参与分配。
此外,《重庆市高级人民法院关于执行工作适用法律若干问题的解答(一)》(渝高法〔2016〕63号)也有类似规定。
[2] 最高法院认为:“……从实际情况来看,由申请人承担严格的证明责任并不现实。实践中,只要申请人一方提供相关材料,符合一定要件后就应予以认可,至于被执行人的财产是否满足不能清偿所有债权的条件,应由执行法院来审查,并且执行法院对此也应从宽把握。只要确定现有财产已经不能清偿所有债权的,就应同意申请人参与分配。”
[3] 例如,《重庆市高级人民法院关于执行工作适用法律若干问题的解答(一)》(渝高法〔2016〕63号)规定:“有以下情形之一的普通债权,人民法院应根据案件具体情况,在保证参与分配债权都有受偿的前提下,可适当予以多分,多分部分的金额不得超过待分配财产的20%且不高于该债权总额,未受偿部分的债权按普通债权比例受偿。1.依债权人提供的财产线索,首先申请查封、扣押、冻结并有效采取措施的债权,但人民法院依职权查封的除外;2.依债权人申请采取追加被执行人、行使撤销权、悬赏执行、司法审计等行为而发现被执行人财产的债权。”