笔者之前在介绍各大互联网免流卡时批评过电信对此太不上心,结果半个月还没过就惨遭打脸:本周二,中国电信联合PPTV、乐视、爱奇艺、*今条头日**以及自家的天翼视讯,一口气连发五款定向免流卡套餐,再加上部分省份的日租卡,电信用户们终于也要陷入幸福的烦恼。

电信定向免流卡:
首先我们需要回顾一下上次提到的那张电信第一款免流卡,即和优酷合作推出的酷视卡。

酷视卡的资费简单说就是省内日租套餐,加上优酷土豆的免流。优势在于月租便宜只有9元,语音短信等则是免流卡中的普遍水准。软肋也很明显,开机就要钱,不支持省外流量的日租,同时优酷系免流也仅限省内,全国*党**们表示很不幸福。此外,免流还不包括广告、直播,众所周知优酷视频的广告很多长达1分钟,这种设定总让人觉得是个逼氪会员的坑。
然后我们再进正题,看看这些新发布的免流卡们具体是什么样的资费。

PPTV的聚力卡,其实仔细对比酷视卡我们可以发现其实都是同一个模子刻出来的,唯有定向免流改成了PPTV。此外,聚力卡的免流范围写得也和酷视卡一样,直播、弹幕、广告、虚拟频道和第三方资源等都不能免流,然而照笔者的印象,PPTV的资源优势很大程度上是体育赛事直播业务,如此一来简直不要太坑。

乐视视频的小乐卡,仔细一看资费其实也是照酷视卡抄的,甚至官方客服给出的表图样式都和聚力卡一模一样……免流范围同样也和前面二位一字不差,考虑到乐视视频大多还是以追剧为主(毕竟乐视体育这半年翻车了),总体还好和酷视卡有的一拼。噢对了,需要注意小乐卡的官方微信客服号并不叫小乐卡而是“翼乐卡”,各位别找错了。

爱奇艺的爱享卡,看到这张表笔者除了审美疲劳还是审美疲劳……套餐也是照酷视卡抄的,免流范围限制里面少写了直播一项,但很难说到底是不是零食工少打了几个字的锅,还得看*党**员们的试验结果。总之以爱奇艺追剧为主的内容和人气,这张卡还算是个不错的选择。

*今条头日**关心卡,资费也还是照抄酷视卡,都不用看了。需要注意的是免流范围,毕竟它不算是正统的视频媒体。免流范围是头条系应用,包括内涵段子、火山小视频等,限制则和爱奇艺那边一字不差。笔者最近有些迷上了头条营销号们截取的经典老电视剧片段,就感觉这卡有些用处,不知道各位读者怎么看。

最后是电信自家天翼视讯的看看卡,资费上终于有了新意,月租便宜了3块钱,其他不变。不过讲真,笔者印象里没多少人是天翼视讯用户,而且电信的不少其他套餐也会送天翼视讯流量,看看卡的月租虽然低,但相比剩下五位恐怕是最没吸引力的套餐。
电信日租卡:
前面这些免流卡本质都是一个模子刻出来的,互相之间比较完全看你更青睐哪一家互联网公司的资源。不过老司机们还知道另一种卡,即部分省份的电信分公司推出的日租卡,有些看上去性价比甚至不输上面这几位。

最常提到的当属BUG般存在的广东省,广东电信自家的日租卡虽然没有免流,但将省内流量额度提高到了1元800MB,6块钱的月租也不错,对于没有特别青睐某一家视频网站的用户们而言吸引力着实不小,而且30元500MB的全国流量包也能略微告慰下全国*党**,好歹便宜了点。可惜语音贵了一倍,只适合做流量卡。

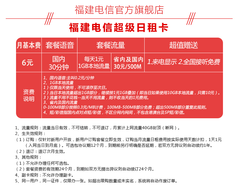
福建电信则搞出了另一种BUG,日租流量改为1元1G本地,满足了市内*党**们的大胃口,市外资费和广东全国一致,省内*党**最吃亏。此外还标配了30分钟国内语音,聊胜于无。然而还有别的遗憾,语音和广东一样,同时明写了不允许加挂别的可选包。

另外值得一提的是陕西电信,1元600MB比免流卡好一些,国内和广东一样30元500MB也好过免流卡,相比前面两位优势在于语音短信资费也和免流卡相同,对于陕西的用户们来说的确也是个不错的选择。然而它也和福建一样明写了不能参加任何促销,遗憾。
其他省份则基本乏善可陈,要么没有,要么资费不如全国都能办的免流卡,这里就不多提了。总而言之,对于大多数省份的电信用户,建议选择对应自己习惯的免流卡,而广东、福建、陕西的用户们也可以根据自身情况选择电信日租卡,至于全国*党**们建议还是转投联通比较好。